hi, ich hab mal ne frage und hoffe/denke mal ihr könnt mir sicherlich weiterhelfen auch wenn ihr die frage sicherlich schon tausendmal hattet :-) ich suche eine möglichkeit einen per halogentrafo erzeugten wechselstrom von 12V in einen gleichstrom von 5 V umzuwandeln! mir ist schon klar das ich dazu eigentlich einen gleichrichter und einen spannungsregler brauche. nur is die frage gibts das nich auch als ein gerät? bzw kann mir einer sagen welchen gleichrichter und welchen spannungsregler?(da gibts irgendwie so viele!) vielen dank schonmal... Sascha
Das hängt davon ab wievie saft du brauchst. Nimm z.B. einen Brückengleichrichter B40C5000, der kann 5 Amper ab und ist bis 40 Volt zuläßig, kostet 30 Cent. Jezt brauchst du noch einen Gleichrichter. Evtl geht noch ein Standard 7805 (1A Typ) Die Dioden im gleichrichter setzen die Spannung um 1,4 Volt runter. Der 7805 brauch aber eine Recht hohe eingangspannung, glaub 10V min. Jetzt noch nen ELKO und nen MKT vor und hinter dem Regler zum Glätten und Stützen und gut ist. Aber wie gesagt, wenn du mehr Saft brauchst, muß dir halt nen anderen Typ holen.
die 7805 gibts auch für mehr ampere. brauchen auch nur 2-3V über ausgangsspannung. reicht also locker
Hallo, wenn Du höheren Strom benötigst kannst Du auch einen Standard 1A (7805) nehmen und einen Leistungstransistor hinzuschalten. Wenn Interesse besteht suche ich die Schaltung noch mal heraus. Gruss Andreas
Danke Tobi, da brauche ich nicht mehr zu suchen :-) Man könnte wohl auch einen DC/DC Wandler. Gibts z.B. bei Reichelt. Das hängt eben stark von dem benötigten Strom ab... Gruss Andreas
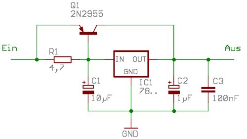
Hallo Tobi Nur interessehalber... Welche Funktion / welchen Zweck übernimmt der Transistor Q1 2N2955, wie in der Zeichnung dargestellt ?? Alle anderen Bauteile sind mir verständlich. Vielen Dank im Voraus Günter
Hallo Günter, der Transistor "hilft" dem Spannungsregler Strom zu liefern. Gruss Kurt
hi wo wir schonmal dabei sind: ich müsste in einem batterie betriebenen gerät die spannung von ner 9V blockbatterie auf 5V runterregeln. klar, 7805. aber dieser braucht im ruhezustand schon 5mA - also schlecht für die lebensdauer der batterie. ich brauche also einen spannungsregler, der nur regelt, wenn die schaltung strom zieht. und: nein, einen ein/ausschalter möchte ich nicht drauf setzen. ausserdem sitzt ein AVR in der Schaltung, falls das weiterhilft. gruß, sicily
@Kurt was bedeutet 'hilft' ? Würde es auch ohne Transistor funktionieren ? Wenn ja mit welchen Vor - / Nachteilen ? Günter
@Sascha Daran denken, den 7805 gut kühlen. Bei 1A werden da ca. 11W Leistung verheizt. Das Problem hättest du bei nem Schaltregler nicht.
vielen dank für die schnellen antworten! also mein bisheriger plan sieht so aus dass an die wechselspannung mind. 3 halogen lampen kommen und diese dann separat durch einen at90s8535 chip gedimmt werden können(mood-light ;-) also an der gleichspannung hängt dann der chip und dahinter ein transistor für die steuerung des stroms! würde als transistor der uln2001a gehn oder habt ihr da nen anderen/besseren? wie sieht das jetzt mit dem saft aus? schick ich da irgendwelche bauelemente in den tod oder halten die das aus? hatte als trafo an nen normalen blocktrafo mit 60VA gedacht. die grundidee zu dem "projekt" hab ich von http://moodlight.somnatic.at/moodlight.html will da halt nur anstatt der leds die halogen strahler verwenden! vielen dank nochma...
Bitte melde dich an um einen Beitrag zu schreiben. Anmeldung ist kostenlos und dauert nur eine Minute.
Bestehender Account
Schon ein Account bei Google/GoogleMail? Keine Anmeldung erforderlich!
Mit Google-Account einloggen
Mit Google-Account einloggen
Noch kein Account? Hier anmelden.
