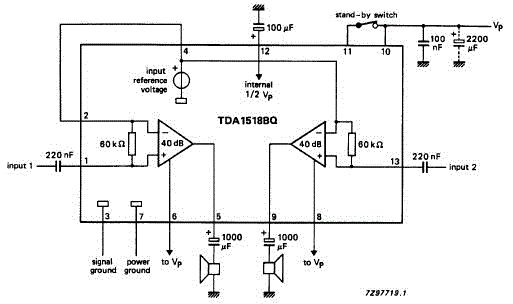
Hallo, beim Aufbauen eines kleinen Audio-Verstärkers mit dem TDA1518BQ ist mir aufgefallen, dass die Koppelkondensatoren zum Lautsprecher 1000uF-Elkos sind. Das kam mir etwas spanisch vor, da ich hier eigentlich Folienkondensatoren/Elkos bis 50uF erwartet hätte. Kann mir jemand erklären, wie man diese Koppelkondensatoren dimensioniert? Beeinflussen solch dicke Elkos nicht den Klang?
>Das kam mir etwas spanisch vor, da ich hier eigentlich >Folienkondensatoren/Elkos bis 50uF erwartet hätte. 50µF an 8ohm ergibt eine Grenzfrequenz des Hochpasses von 400Hz. Wenn du auch tiefe Frequenzen höhren möchtest, dann musst du einen größeren Kondensator verwenden. 1000µF an 8ohm --> 20Hz Zur Berechnung siehe folgenden Link: http://www.elektrotechnik-fachwissen.de/wechselstrom/rc-grenzfrequenz.php Stichwort: RC Tiefpass
Passt schon, wie A.R. dir ausgerechnet hat, zumal der Lautsprecher mit einer Seite an MAsse liegt, man also weiß, mit welcher Gleichsapnnung der Elko gepolt wird. Trotzdem verwendet man heute lieber Verstärker-ICs die ohne diese archaischen monströsen Ausgangselko auskommen, z.B. TDA1552
Bitte melde dich an um einen Beitrag zu schreiben. Anmeldung ist kostenlos und dauert nur eine Minute.
Bestehender Account
Schon ein Account bei Google/GoogleMail? Keine Anmeldung erforderlich!
Mit Google-Account einloggen
Mit Google-Account einloggen
Noch kein Account? Hier anmelden.
