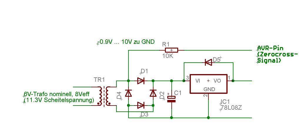
Ist die angehängt Schaltung an einem AVR-Pin erlaubt? Phasenverschiebung am Trafo wäre mir egal, Frage bezieht sich nur auf die Spannung am Gleichrichter. Hatte die Schaltung an einem anderen Microcontroller gesehen.
Vielleicht retten die Schutzdioden den Controller, vielleicht aber auch nicht. Warum verwendest Du nicht die unter dem Namen "Spannungsteiler" bekannte, unglaublich vielseitig einsetzbare Schaltung? ;-) Grüße Christian
Ich habe die Schaltung so in einem kommerziellen Gerät gesehen (an HT48R50A-MCU). Wenn ein Widerstand ausreicht, käme mir das entgegen, denn eine einzige Leitung von der AC-Klemme zur AVR-Pin-Klemme kann man gut legen. Spannungsteiler - das wäre schon etwas mehr Kabelwirrwarr.
> Was steht denn in dem zu deinem Controller passenden Datenblatt?
Das Datenblatt ist in dem elektischen Bereich für mich unvrerständlich. 
Ich mache normalerweise nur Software.
  Kannst Du definitiv so machen - Atmel hat diesbezüglich auch eine App-Note (http://atmel.com/dyn/resources/prod_documents/doc2508.pdf) veröffentlicht. Die zulässige Spannung errechnet sich aus dem Strom durch den Widerstand und aus der Belastbarkeit der Klemmdioden im AVR.
Nimm einen Optokoppler und schließe ihn an die Wechselspannungsseite des Trafo über eine in Serie geschaltete Schutzdiode an (Vorwiderstand für 5mA bemessen, also etwa 2kOhm). Auf der Ausgangsseite des Optokopplers gibt es dann keine Probleme mit Überspannung, fehlender Masse usw.
> Kannst Du definitiv so machen Achtung: Wenn du den Controller in den Sleep-Mode schickst, sprich, wenn weniger als 1 mA Stromaufnahme ist, steigt die Spannung hinter dem Spannungsregler ggf auzf über 5V. die <1mA sollten aber die internen Klemmdioden des AVRs leicht abkönnen. Gruß Roland
Ganz allgemein, die Spannung hinter dem Spannungsregler ist IMMER höher als 5V. Ich verweise ganz dezent auf dessen Namen 78L08. Würd da kein AVR direkt anschließen, da sonst sehr schnell der magische Rauch aus dem Chip entweicht. Wegen dem zero-Corssing detector. Für die ganz ängstlichen (mich zB) gibt es ja noch immer die 5V Zener Diode. Damit kann man dann auch ruhiger schlafen, im Wissen, dass man nicht auf die Klemmdioden vertrauen muss. gruß Mobius
Bitte melde dich an um einen Beitrag zu schreiben. Anmeldung ist kostenlos und dauert nur eine Minute.
  
  Bestehender Account
  
  
  
  Schon ein Account bei Google/GoogleMail? Keine Anmeldung erforderlich!
Mit Google-Account einloggen
Mit Google-Account einloggen
  Noch kein Account? Hier anmelden.

 Thread beobachten
 Thread beobachten Seitenaufteilung abschalten
 Seitenaufteilung abschalten