Das WE naht, das Hirn brauch Input... Also, nachdem ich letztes Jahr mit dem 80KHz Audio-Amp mit Tristate die Gemüter erregte, der Winter merklich näher kommt und damit die verfügbare Zeit (zumindest für mich), hatte ich diesen Thread nochmals durchgelesen und bin über die Aussage "Video-Treiber sind oftmals am Ausgang abschaltbar" gestolpert. Huch, da geht doch was, dachte ich. OK, Marktforschung betrieben. Die Aussage: billich is nich, bleibt aber leider bestehen. LTC hat kein Einsehen die Preise zu senken... Dann schaute ich bei den Buffern wie BUF634. TI ist auf den Produktseiten immer sehr hilfreich mit Querlinks. Nada. BUF634 und Co. für 15 Euronen??? Das muß billiger gehen. Dann stolperte ich über eine diskrete BUF634 Version im Inet. Letztendlich warf ich LTspice an und die Files habe ich angehängt. JFET, hm, streuen stark, rauschen. Erstmal weg damit. Transis, sollen möglichst gleiche Typen sein und zumindest 500mA liefern können. Ich würde gerne einige nette Beiträge der Experten hören. Ich würde sagen, zumindest der Preis ist mit weniger als einem Euro doch echt heiß, oder? Was sagt ihr zu Rauschen, Offset, Stromspiegel, Schwingneigung usw.? Das nette an den Stromspiegeln ist auch, das man mit denen gleich die Strombegrenzung erschlagen kann. Wobei ich vielleicht noch erwähnen sollte, das mein engeres Ziel bei 80KHz schmalbandig, kein DC-Anteil, starke Symmetrie des Signals liegt. Das ist nicht direkt das Anforderungsprofil von Audio-Jüngern. Aber die Schaltung ist sicherlich für andere auch interessant. Hat Potential jenseits von mir. Den OpAmp kann man optional einbauen, wenn man Offset und Übernahmeverzerrungen minimieren will. (Ja, ich habe schon einige Stunden gegoogelt) Gruß - Abdul
Du baust in die Rückkoppelschleife des OPV noch die bipolare Treiberstufe ein, was dem OPV zusätzliche, in der Frequenzgangkorrektur nicht vorgesehene Polstellen, verpasst. Der Frequenzgang und das Impulsverhalten wird viel schlechter werden (falls er nicht gleich schwingt). Da die Ausgangstransistoren keine Emitterwiderstände haben, ist die Schaltung nur dann thermisch stabil, wenn eine sehr gute thermische Kopplung mit den Vorspannungstransistoren erreicht werden kann (monolithische Dualtransistoren).
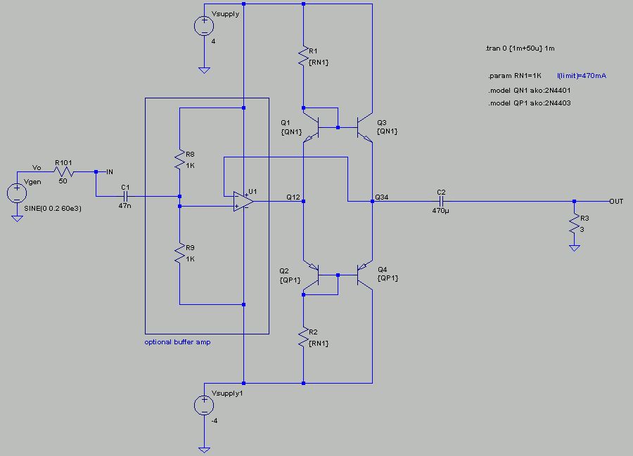
Hm. Schon sind wir in der realen Welt angekommen. Danke. 1. Die Stromspiegel haben keine Spannungsverstärkung. Meinst du das es trotzdem instabil wird? 2. Ich brauche in meiner Anwendung aus anderen Gründen eh einen Serienwiderstand am Ausgang. Den könnte ich auf die Emitter aufteilen. Aber was ist dann mit der Treiberseite. Müssen diese dort auch auftauchen, damit die Spiegelung noch klappt? 3. Ich bin alternativ geneigt den OpAmp nur als Buffer zu verwenden. Also keine Rückkopplung. Sammeln wir mal Vorschläge.
Ach, da fällt mir noch was ein: Kann man einen Stromspiegel auch sinnvoll mit Darlingtons bauen? Also jeder Transi aus dem Stromspiegel jeweils durch Darlington ersetzt. Oh, obs die auch Komplementär gibt?
Spannungsverstärkung ist nicht nötig, um die Schaltung instabil zu machen (aber damit geht es natürlich auch), es reicht auch zusätzliche Phasendrehung. Wenn du bei nur +-4V Versorgung jetzt noch Darlingtons nehmen willst, kommt ja am Ausgang gar nichts mehr raus. Außerdem funtioniert die Stromspiegelei dann kaum noch richtig.
Bei den Stromspiegeln sehe ich hier auch die größten Probleme, du solltest auf jeden Fall versuchen, Transistoren zu finden, die zusammen auf einem Chip drauf sind. Es gibt z.B. BCV61/BCV62, nur liefern die vermutlich nicht genügend Strom. Vielleicht kennt da jemand ein vergleichbares Bauteil mit etwas kräftigeren Transistoren?
Die Frage nach den Darlingtons war eher akademischer Natur. Es hätte ja sein können, das bringt irgendwas jenseits dieses Projektes. Kräftige zusammenliegende Transis fand ich bislang nicht. Habe schon ne Liste von Stromspiegeln zusammengestellt. Wie soll ich mir das vorstellen, das die Schaltung thermisch instabil ist? Bislang dachte ich, ok das gibt halt mehr Offset. Der mich nicht sonderlich interessieren würde, da ich wie gesagt nix mit DC mache. Meint ihr damit, der Ausgang hängt nach einiger Zeit schlicht an einer der Versorgungs-rails? Hoffe es beteiligen doch noch mehr. Das ist doch mal fette Analogtechnik. Vor allem wo der Abdul hier doch schwächelt ;-)
Die im Datenblatt angegeben Schatung des BUF634 sieht anders, und besser aus. So ähnlich kenne ich die Schaltung sonst auch diskret aufgebaut als Verstärkerstufe.
Ich habe jetzt einfach mal <querliegend, weil ich mir da eine Wirkung versprach durch Zerstörung der Symmetrie> für Q1 und Q4 diverse andere Transi-Typen eingesetzt. Am Ausgangssignal ändert das aber auch rein garnix. Was ist also dran an der Behauptung?
Hi, ich würde dir diese Schaltung vorschlagen. Ich habe mir im Datenblatt des BUF634 das Innenschaltbild rausgesucht. Die Schaltungsteile die ich für wichtig halte habe ich rot angemalt. Im Original sind die Stromquellen steuerbar, damit kann man den Stromverbrauch und Bandbreite beeinflussen. Du kannst als Stromquellen 1. Stromspiegel einsetzen 2. Widerstände benutzen 3. BF245 als Stromquellen benutzen Musst du mal selber das für und wieder dieser 3 Vorschläge gegeneinander abwiegen.
Danke für deine Arbeit! Mir dünkt, das die Version von TI etwas mehr Stromverstärkung hat. Bin mir aber nicht sicher. Was die Stromquellen angeht, habe ich mich für Widerstände entschieden: - billig - enger toleriert als JFET (Zwei gleiche JFET als reale Bauelemente, nicht auf einem Chip!) - einfacher beschaffbar Außerdem scheint ein Widerstand wegen seiner doch sehr endlichen Konstantstromeigenschaft den Arbeitspunkt besser zu stabilisieren. Was uns auf obigen Einwurf des thermischen Weglaufens zurückbringt. Außerdem sind in meiner realen Schaltung die Stromquellen aka Widerstände geschaltet. Habe diese Details nicht eingezeichnet, da es eh wenige interessieren wird und nur verwirrt. Damit realisiere ich den Tristate am Ausgang. Dazu werden die Stromquellenwiderstände abgeschaltet. Mir ist schon klar, das Widerstände anstatt JFETs mehr Störungen in der Linearität des Verstärkers verursachen. Dieser Aspekt ist mir nicht so wichtig. Bleibt ja als Option für andere interessierte hier. Das Datenblatt des BUF634 ist sehr interessant, wenn man zwischen den Zeilen liest. So z.B. die Zwänge durch die nur 5 Pins zu bestimmten Aspekten der Schaltung führen. Da ist man mit diskreten Bauelementen natürlich viel weniger eingeschränkt. Wenn ich als vorteilhaft empfände, zwei Optokoppler einzubauen, wäre das diskret kein Problem. Integriert nahezu unmöglich. Dafür schlägt man sich mit Gleichlaufproblemen rum, die es auf einem Chip kaum gibt.
Ich würde sagen, das bei der TI-Schaltung die Stromverstärkung gleich beta(Q1)*beta(Q3), während bei meiner Schaltung diese nur beta(Q3) ist. Transistor Q1 habe ich bei der TI-Schaltung mal dem ganz linken Transi zugeordnet. Dafür scheint bei meiner Schaltung die Entkopplung des Eingangs größer. Nach welcher Regel legt man eigentlich die Emitterwiderstände aus?
So, ich habe die Erklärung für gefunden, wenn man sich das Bild anschaut.
Was mich erstaunt: Es meldet sich gar keiner mehr. Gibt es denn keinerlei Einwände? Zumindest der Hifi-Jünger?
Bitte melde dich an um einen Beitrag zu schreiben. Anmeldung ist kostenlos und dauert nur eine Minute.
Bestehender Account
Schon ein Account bei Google/GoogleMail? Keine Anmeldung erforderlich!
Mit Google-Account einloggen
Mit Google-Account einloggen
Noch kein Account? Hier anmelden.



