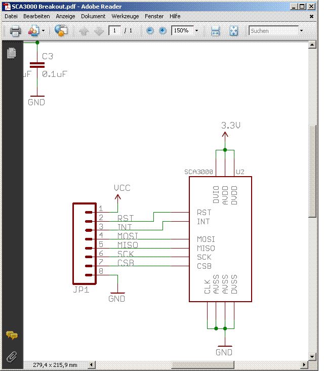
Hallo, ich bin neu hier im Forum, ich lese zwar schon länger mit, aber nachdem ich nun ein Problem habe muss ich mich nun zu Wort melden. Ich möchte ein Breakoutboard auf dem ein SCA3000-D01 Beschleunigungssensor ist über SPI mit meinem Mikrocontroller (ATMega 32L) auslesen die Daten bearbeiten und den Winkel über 8-bit auf einem LCD-Display ausgeben. Mein Problem, in den Datenblätter sind die Ports oft anders benannt und ich weiß nicht welchen Anschluss von meinem Breakoutboard ich wo an meinem Controller anschließen muss. Ich hab auch schon stundenweise im Forum gelesen aber entweder versteh ich leider die Fachsprache noch nicht gut genug oder es geht um was anderes. P.S. ich möchte einen ISP-Stecker auf der Platine integrieren und dieser funktioniert ja ebenfalls über SPI. Vielen Dank im Voraus Gruß Gerald
Bitte melde dich an um einen Beitrag zu schreiben. Anmeldung ist kostenlos und dauert nur eine Minute.
Bestehender Account
Schon ein Account bei Google/GoogleMail? Keine Anmeldung erforderlich!
Mit Google-Account einloggen
Mit Google-Account einloggen
Noch kein Account? Hier anmelden.

