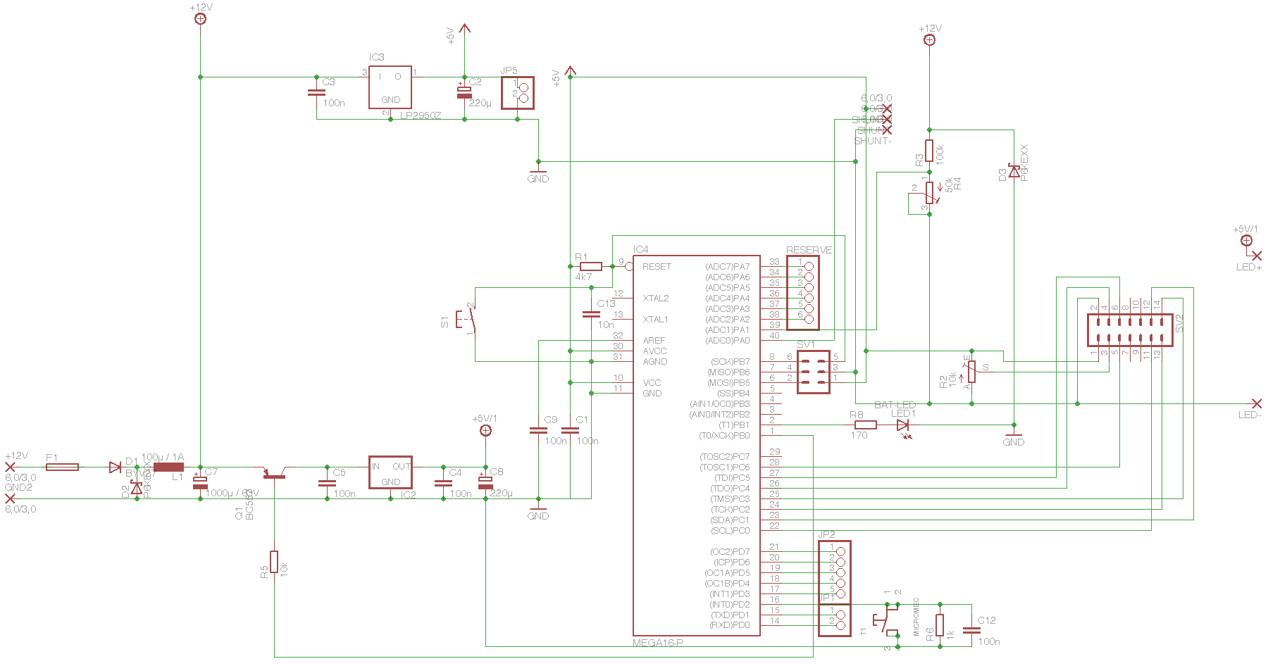
Hallo, ich habe ein Problem... Ich will den Lade-/Entladestrom einer Bootsbatterie mit einem Mega16 messen und das Ergebnis auf einem LCD ausgeben. Dazu messe ich mit einem INA170 high-side über einen 50A-Shunt-Widerstand. Die Stromversorgung für den INA170 habe ich separat ausgeführt. Da das Boot des öfteren für längere Zeit nicht benutzt wird, soll die Stromversorgung für die Shuntplatine und das LCD-Licht abgeschaltet werden (...ein spezieller Wunsch meines Kollegen für den die Schaltung ist). Das Licht und die Shuntplatine werden je über einen IRFD120 gegen Masse ein und ausgeschaltet. Bisher habe ich die Messung 'single-ended' an ADC0 durchgeführt. Shuntplatine und µC-Platine sind ca. 7m Kabellänge voneinander entfernt. Nun zu meinem Problem... Sobald ich das Licht des LCD einschalte, scheint sich das Massepotential um ca. 0,4V anzuheben. Dadurch verändert sich das Messergebnis erheblich. Ein softwaremäßiger Ausgleich bringt leider nichts, da die Spannungsveränderung leicht unterschiedlich ist. (Ich weiß nicht woran das liegt...) Das Massepotential ändert sich beim Einschalten des LCD-Lichts auch bei ruhendem Boot. (d.h.: KEIN Ladegerät, kein Motor...) Da während der Nutzung des Bootes die Shuntplatine eingeschaltet bleibt, habe ich dort keine Probleme bemerkt. Nun habe ich mir gedacht, daß ich die Stromversorgung des µC und der Shuntplatine über einen DC-DC Wandler führe. Könnte das mein Problem beheben? Oder sollte ich die Messung besser differentiell durchführen? Soweit ich das Datenblatt verstehe, habe ich dann aber auch nur die halbe Auflösung. Das wäre sehr schlecht, da die Auflösung so schon geringer ist als mein Kollege es gerne hätte. Bisher habe ich das Rauschverhalten des INA170 nur schlecht unterdrücken können... Der Schaltpläne zeigen die bisherige Ausführung... Ich hoffe Ihr könnt mir weiterhelfen. Axel.
wie sieht denn das layout zu dem ganzen aus? wenn ich das richtig sehe, verwendest du die interne referenz des AVRs. Es könnte sein, das sich durch eine schlechte masseverbindung in kombination mit den hohen strom fürs lcd backlight das massepotential des AVRs verschiebt und so den messwert verfälscht.
Hallo, die Masseverbindung hatte ich auch schon im Verdacht, aber ich habe mal testweise die Massen mit Leitungsbrücken (1,5²) zusammen geschaltet, aber ohne Erfolg. Im Übrigen hatte ich leider einen veralteten Schaltplan angehangen... Hier nun der richtige! Sorry. Axel.
Hallo Axel, nach meinen bescheidenen Erfahrungen und genügend Ärger ähnlicher Art, solltest Du eine konsequente Trennung zwischen "Digitaler Masse" und "Analoger Masse" durchführen. Soll heißen: Gleich vom Spannungsregler, bzw. dem Einspeisepunkt Deiner Rohspannung aus, zwei getrennte Masseleitungssysteme im Layout vorsehen. Das Display gehört unbedingt an die "Digitalmasse" und sollte auch mit einem Elko um die 20 µF abgeblockt sein. Mit dieser Maßnahme habe ich so manchen Mist in den Griff bekommen. Manchmal ist es auch vorteilhaft zwei getrennte Spannungsregler zu verwenden. Man glaubt gar nicht, was die digitalen Bausteine für "Gewittererscheinungen" auf den Masseleitungen verursachen. Nur mal so als Erfahrungstipp! Gruß, Unikum.
Bitte melde dich an um einen Beitrag zu schreiben. Anmeldung ist kostenlos und dauert nur eine Minute.
Bestehender Account
Schon ein Account bei Google/GoogleMail? Keine Anmeldung erforderlich!
Mit Google-Account einloggen
Mit Google-Account einloggen
Noch kein Account? Hier anmelden.


