Ich möchte die Netzspannung (230V AC) mit einem Mikrocontroller messen. Nur habe ich nicht so richtig den plan wie ich diese machen soll, noch zumal der Controller direkt an 230V etwas ins schwitzen kommen dürfte ;-) Also bin ich für jede einfache Idee dankbar.
Hallo, ich hab gerade ein artverwandtes Problem, ich möchte an eine Phasenanschnittsteuerung eine Echt-Effektiv-Anzeige mit einem kleinen Panelmeter ranmachen. Ich nehm dazu einen Spannungsteiler, der mir die Netzspannung runterteilt (mehrere Widerstände in Reihe wg. Spannungsfestigkeit und Ausfallsicherheit), und schick das ganze dann auf einen TrueRMS-to-DC-Konverter (MX536A von Maxim). Den Ausgang häng ich dann - evtl. nochmal runtergeteilt, muss ich noch sehen - an den 2V-Eingang des Panelmeters; du könntest stattdessen dann einfach einen Analogeingang eines µCs nehmen. Soweit mein Plan, hab leider den IC noch ned und kann deshalb noch ned prüfen, ob das funktioniert. Aber ACHTUNG: Damit ist dann die komplette Schaltung nicht mehr galvanisch vom Netz getrennt ! Grüße, Mario
@Mario Hört sich schon mal gut an wenn du erste erfolge hast kannst du sie ja mal hier posen.
Hallo Mario, zum Messen der Netzspannung immer einen kleinen Trafo oder Optokoppler verwenden. Früher habe ich mit einem Thyristor über +/- eines Brückengleichrichters Wechselspannungsverbraucher mit geringer Leistung angesteuert. da entsteht nur pulsierende gleichspannung die leicht weiter zu verarbeiten ist. MfG Manfred Glahe
Schau mal hier rein: http://www.mikrocontroller.net/forum/read-1-150618.html#new Bei Atmel gibt es auch eine Application Note zum Thema Leistungsmessung. mfg Christian
Ähm, sach mal... der Thread den ich gerade zitiert habe ist ja auch von dir.
Ja stimmt ich wollt das Problem jetzt aber mal anders angehen Ich werde den Strom (bzw.: den Spannungsabfall) über einen shunt messen ( http://de.geocities.com/rcmaxi/Bauanleitungen/Amperemesskabel.htm ) Die Spannung ,das hab ich vorhin mal ausprobiert, über einen Spannungsteiler (1M 10K) das gibt dann so 2,3V AC nun muss ich das eben nur noch Digitalisieren und das weis ich noch nicht so richtig wie
Hallo, @Manfred: Das mit dem Trafo wird schwierig, denn wie gesagt es handelt sich da um eine Phasenanschnittsteuerung, und wenn ich da einen Trafo dahinterhänge, weiß ich nicht, ob das was rauskommt noch allzu aussagekräftig ist. Deswegen hab ich nur einen Spannungsteiler vorgesehen. Die fehlende galvanische Trennung ist aber in meinem Fall kein Problem, das wird alles in ein "verschutzleitertes" Metallgehäuse eingebaut. Grüße, Mario
Am besten digitalisiert man mit einem AD-Wandler. Zum Beispiel den im Mikrocontroller eingebauten. Und denk dran, wenn die Schaltung am Netz hängt, kann danebenpacken ungesung werden...
Hallo zusammen ! beitrag-wieder-nach-oben-schieb Hab die erwähnte Schaltung mittlerweile fertig und hab einen Bericht drüber auf meiner Homepage stehen. Die Schaltung funktioniert tadellos und liefert eine sehr genaue und stabile Anzeige, da würde sich sicher auch jeder A/D-Wandler freuen, angeflanscht zu werden gg Hier geht's zur Seite: http://www.mario001.de Schöne Grüße, Mario
alter-beitrag-wieder-rauskramen Ich wollte mal nachfragen, ob es nach über einem Jahr eine einfache und sichere Möglichkeit gibt Netzspannung mit dem ADC eines AVR zu messen?
Ich habe das Projekt abgebrochen es sollte eine art Stromzähler für eine Waschmaschine werden welche von unterschiedlichen Leuten benutzt wird. Mit der Schaltung wollt ich eine Messung für die einzelnen Benutzer ermöglichen die Lösung ist dann etwas Traditioneller ausgefallen da sie sich leichter realisieren lies [50:50 Lösung ;-) ]. Aber wenn sie zu dieser Problemstellung neue Lösungen ergeben sollten ist es auch möglich das ich das Projekt wieder belebe. mfg Christian
Ich hätte da 2 Ideen. Die erste.. was ich selber einmal machen werde...zuerst einen Spannungsteiler, dann gehst du auf einen galvanisch getrennten OPV und von dort dann auf deinen µC(mit entsprechender Anpassung wie zb den MAX536 oder einem Präzisions Gleichrichter). Ich werde dazu einen ISO124(ist von Burr-Brown/TI) verwenden. Auf Seite 10 im Datenblatt sieht man die Schaltung für einen "Isolated Powerline Monitor". Die 2. Möglichkeit wäre einen MCP3906 zu verwenden. Das ist ein Leistungsmess-IC von Microchip. Auf der HP gibts ein paar Apps dazu wo auch galvanisch getrennte Schaltungen mit einem µC zu finden sind. mfg Schoasch
Lowtec: ein 1:4 Leistungsschalter, vier Unterzähler und jeder kann selber seinen Zweig via Schlüsselchalter freigeben + Betriebsstundenzähler....
Wie bekomme ich eine saubere Gleichspannung, wenn ich einen kleinen Trafo zu Spannungsanspassung verwenden will ? Normal würde man die Spannung nach dem Gleichrichten gründlich sieben und glätten, allerdings kann man dann keine Spannungseinbrüche auf der Netzseite feststellen. Oder gibt es noch eine andere Möglichkeit ? Denn einfach einen Spannungsteiler zwischen 230V zu hängen, hmm ich weiß nicht so recht. btw: Wie wird das denn eigendlich in den Energiekostenmessgeräten bzw. Multimetern gemacht ? Selbst wenn ich einen Spannungsteiler in die Netzspannung hänge hab ich ja immer noch Wechselspannung.
Was ist das Ziel? noch eine Diode mehr zwischen Graetz und Pufferelko, so hats du an der Greaetz immer nocht die Halbwellen -0.7 V..... und weiter nachdenkne
>> Was ist das Ziel? Nunja, die Netzspannung mit dem ADC des AVR zu messen und da der max. 2.5 Volt bei int. REF-Spannung messen kann, muss man aus der Netzspannung eine propotionale Gleichspannung machen, die man dann mit dem ADC messen kann.
Bei Analog Devices gibt es ADE7XXX Bausteine fuer Stromzaehler. Teils stellen sie die gemessenen Werte per SPI zur Verfuegung. Schau mal nach dem ADE7753, den gibt es auch bei Digikey.
Würde es auch so funktionieren ? Netzspannung -> Trafo (230V > 12 V) -> Spannungsteiler am Trafoausgang -> True RMS-to-DC-Converter bzw. Päzisionsgleichrichter ? Ach ja bevor ich es vergesse, falls das so funktionieren würde, gibt es einen True RMS-to-DC-Converter bzw. Päzisionsgleichrichter bei Reichelt ?
das ist der Weg ... ja was soll denn Rauskommen wenn ich 240 Volt zu 2,4 Volt verkrüppel und das dann in 255 Schritte Auflöse, kann ich denken, ich messe eine korrekte Spannung nur irgendwie habe ich ja immer noch Halbwellen etc..... P.S. in eigenen Schaltungen nie etwas galvanisch Trennen sondern 220 V überall lauern lassen
>> das ist der Weg ... ja was soll denn Rauskommen Wie was soll rauskommen ? Eine Gleichspannung im Bereich von 0 bis 2.5 Volt die propotional zur angelegten Netzspannung verhält. Die anschliesend mit dem im AVR internen ADC gemessen und ausgewertet wird. Zur galvanischen Trennung verwende ich einen Transformator. PS: Steht übrigens alles schon einmal weiter oben.
...Ja na was ist der Zweck der Messung - nur eine µP zu verwenden, den Ausfall einer Halbwelle zu erkennene, Min-Max-Werte zu erfassen .... Du hast 25mal/sec einen Klpletten Sinus zwischen 0v und 240V*SRT(2) .... was willst Du denn rausbekommen? ....Trafo, Spannungsteiler, Greatz verfälschen die Spannung immer mehr....
Zum Wiederholten Male: Ich möchte gerne die Netzspannung mithilfe des internen ADC eines AVR (Typ egal), messen und auf einem LCD darstellen (nicht das Problem). Das Problem ist wie ich die 230V Netzspannung auf einen Pegel bekomme den ich mit dem ADC messen kann. Die benötigten Bauteile sollten bei Conrad oder Reichelt vorhanden sein.
Ach das wolltest du wissen. Ich wollte eigendlich nur wissen wie ich eine Spannung von 230V mit dem ADC des AVR digitalisieren kann. Was ich mit dem digitalen Wert mache ist doch im Prinzip völlig egal. Ob ich den Wert nun auf einem LCD anzeige oder um die halbe Welt schicke spielt doch für den ADC-Vorgang keine Rolle.
ja ... aber wenn man das Ziel genannt bekommt kann mann u.u. den Großklockner von der anderen Seite besteigen....
nunja, jetzt wo ich ja alles verraten habe, bin ich für Lösungsvorschläge offen ;-)
...hier muss ich passen .... für Lastgänge kann mann fernauslesbare Zähler benutzen, die liefern die Daten frei Gelaß... www.goerlitz.ag/ www.zfa-f.de/
So langsam komm ich mir echt vera..... vor. Es geht weder um Leistungsmessung, noch um Stromzähler oder sonstiges in der Richtung. Meine Frage war: Wie ich 230V Netzspannung am Sichersten und Einfachsten mit dem internen ADC eines AVR-Microcontrollers messen kann und z.b. später auf einem Display optisch darzustellen.
tut mir doch leid Tobias, das ich nicht weiterhelfen konnte ... wenn ich das machen wollte würde, ich bei Conrad/Elektor ( vgl. http://www.elektor.de/Default.aspx?tabid=28) mir die Eingangsbeschaltung ansehen und auf entsprechenden Toleranzen/Temperaturkoeffizienten achten (eventuell Bauelemente altern) ... - Übersetzung des Trafos genauer bestimmen - nach der Gleichrichtung mit Kondensator glätten damit ich aus der pulsierenden Spannung eine Gleichspannung von 0.7*Umax mach - und diese wie eine Gleichspannung messen http://www.thelastinstance.de/elek/project11.phtml ......
Meine Frage war: Wie ich 230V Netzspannung am Sichersten und Einfachsten mit dem internen ADC eines AVR-Microcontrollers messen kann und z.b. später auf einem Display optisch darzustellen. 1. Spannungsteiler mittels Widerstände 2. Eine Offsetspannung an der Masse des Spannungsteiler! anlegen, damit nur 0 bis 5 Volt an dem AD Eingang des Microcontroller anliegt. 3. Alles, also auch Stromversorgung Galvanisch trennen und einen Z.B Optokoppler als Ausgang verwenden. 4. Mittels diesen Microcontroller die Spannung am Eingang Zyklisch auslesen, Summe berechnen und Fläche entspricht dem Effektivwert. beachten das 2,5 Volt am Eingang 0 Volt entspricht. 5. Diesen Wert über den Optokoppler als serielle Daten an einen zweiten Microcontroller (eigene Stromversorgung!)schicken und z.B. auf dem LCD dann Anzeigen. Schau mal in einen Formelwerk für die Elektrotechnik wie sich der Effektivwert berechnet, dann weist du schon wie ich es meine. Der erste Microcontroller sollte schnell sein und braucht auch nur einen AD Wandler und einen Ausgang. Mit anderen Worten, den kleinsten (billigsten) Microcontroller. Auch ja . Bei der Berechnung des Spannungsteilers Verlustleistung beachten und so Niederohmig Auslegen das er gerade so noch den Schnellsten noch zu messenden Ereignessen Folgen kann da der Microcontroller Eingang eine C hast und du sicher noch mal 10..100 nF als Störunterdrückung nach Masse Einlöteset. Formel: Belasteter Spannungteiler, Grenzfrequenz, Fehlerrechnung, Tk-Wert Gruss und Paß auf das du keine Geschossen bekommst.
Das hört sich alles ziemlich aufwendig an. Gleich einen extra µC nur zur Spannungsmessung "opfern" ?!?! Wie schon gesagt so ein Spannungsteiler direkt zwischen 230V zu schalten ist mir etwas zu "heiß". Lieber würde ich die Spannung über einen kleinen Transformator auf einen "ungefährlichen" Wert runtertransformieren und dort dann einen Spannungsteiler dann evt. reinhängen. Die Wechselspannung dort ist ja dann noch immer proportional zur Eingangsspannung des Transformator auf der Netzseite. Wenn ich dann daraus noch eine saubere Gleichspannung mit minimaler Restwelligkeit erzeugen könnte, dann kann ich diese mit dem ADC messen. Allerdings darf die Spannung nicht zu stark stabilisiert sein, da ich sonst keine Spannungseinbrüche auf der Netzseite mehr messen kann. Also Netzspannung 230V --> 2,30 Volt am ADC (oder so ähnlich). Den genauen Abgleich und Korrektur kann man ja dann per Software machen.
Das hört sich alles ziemlich aufwendig an. Gleich einen extra µC nur zur Spannungsmessung "opfern" ?!?! Kostet 3 Euro oder so. Was kostet denn ein Trafo der bei Erwärmung doch sein Übersetzungsverhältnis behält. Nein mal im Ernst. Du Kannst Messen oder Du kannst "schätzen" Mit dem Trafo geht mit bis zu 5...25 %! Fehler.(Ausnahme du hast nur Sinus, dann geht das mit dem Wurzel 2 = 0.7....) Das Netz ist aber NIE Sinus, nicht mal direkt am Generator. Das sage ich dir mit 15 Jahre Berufserfahrung im Bereich Netz. wenn du es nicht glaubst nehme mal eine guten Ozi, messe die Netzspannung und schalte mal eine Leuchtstofflampe an. Ich habe Spritzten auf dem normalen Netz von bis 2 kV gesehen. Sehr kurz, aber da. Der Trafo ist ein TP. Das sollte man nie Vergessen. Ist die Anzeige nur so für "Zuhause" dann nimn den Trafo und messe Hausnummern und freue dich ueber die schoene Anzeige. Willst du aber damit rausbekommen warum deine Waschmaschine alle zwei Tage kaputtgeht, dann reicht das warscheinlich nicht. Effektivwert messen ist etwas Aufwendig, Spannungsspitzen sehr Aufwendig. Also Aufwand/Nutzen beachten,aber auch daran denke, das man eine Schätzung zwei Stelle nach dem Komma angeben kann :-) "Wenn ich dann daraus noch eine saubere Gleichspannung mit minimaler Restwelligkeit erzeugen könnte, dann kann ich diese mit dem ADC messen. Allerdings darf die Spannung nicht zu stark stabilisiert sein, da ich sonst keine Spannungseinbrüche auf der Netzseite mehr messen kann." Das wird nichts... Formel: Grenzfequenz. und die gibt auch nur 3 dB Abfall an, d.h. 50 % !! Dann lasse den Elko weg und messe 200 mal die Sekunde !! Ansonsten sieht man keine fehlende Halbwelle. 50 Hz mal 2 (Gleichrichter) also 100 Hz und dann 2 Messungen pro Halbwelle... das ist alles nicht mehr langsam (auch nicht wirklich schnell, ich weiß) Gruss und viel Spaß beim bauen
Die Schaltung die der Mario da gebaut hat sollte wirklich gut gehen. Man kann dann noch mittels Spannungs/Frequenzwandler auf einen Optokoppler oder Uebertrager sehr genau (weniger als 1 %)das Meßergebniss uebergeben. Das ist auch eine einfache und schoene Loesung. Die Loesung mit der Z Diode mag ich immer nicht, ist aber voellig in Ordnung. Es geht (finde ich) besser mir einem 7912 Regler. Aber bitte keine Trafos zum Messen nehmen. Das ist wirklich kein Messen.(es gab frueher Meßtrafos die auch recht gut wahren aber so was habe ich seit 10 Jahren nicht mehr gesehen)
Hallo! Leider habe ich nie meine Schaltungstechnik-Kenntnisse aus meinem Elektrotechnik-Studium eingesetzt und jahrelang als SW-Entwickler und später Projektleiter und Manager gearbeitet. Deshalb sind meine Kenntnisse in Schlatungstechnik sehr stark eingerostet (oder eher kaum noch vorhanden). Ich habe jetzt wieder Mikrocontroller-Blut geleckt und würde gerne ein paar kleine und für mich nützliche Projekte mit Mikrocontrollern lösen. Das Vorhaben: Bei meinem Netzanschluss gibt es sehr starke Gleichspannungsanteile oder anders gesagt Netzunsymmetrien. Große Trafos beginnen sehr stark zu brummen, da sie ständig in die Sättigung geraten. Das ist aber nur zeitweise so und ich würde gerne feststellen wann und wie groß die Störungen sind. Ich würde gerne diese Unsymmetrie, also die Unterschiede zw. positiver und negativer Halbwelle über einen Mikrocontroller sehr genau messen und zunächst lediglich anzeigen. Ein weiterer Schritt könnte sein, die "größere" Halbwelle vom Mikrocontroller geregelt derart zu belasten, so dass beide Halbwellen wieder gleich sind. Wie müsste die Eingangsschaltung für eine sehr genaue Vermessung (AD-Wandlung) der Netzspannung aussehen? Ich bin leider aus obigen Aussagen noch nicht so ganz schlau geworden. Könnte man mit einem entsprechenden AD-Wandler denn nicht positive und negative Halbwelle sehr gut messen, in dem man sampelt. Man sampelt entsprechend schnell und misst ab jeweiligem Nulldurchgang. Die Sample-Rate müsste aufgrund der 50Hz nicht extrem hoch sein, jedoch hoch genug, um eine entsprechende Genauigkeit zu erzielen. Ich würde gerne zunächst die Werte (Spitzenwert, Effektivwert) für die positive und negative Halbwelle lediglich auf einem LCD anzeigen und natürlich die Differenzen. Die spätere Lösung der geregelten, unsymmetrischen Belastung könnte man sich als zweite Stufe überlegen. Was ich gefunden habe, sind Hochpegel AD-Wandler von Analog Devices. AD7634 (18 Bit Res., Input V Range: 40Vpp) oder AD7612 (16 Bit Res., Input V Range: 30Vpp) Ach ja, die Lösung mit den zwei Mikrocontrollern (galvanisch getrennt, der eine misst, der andere verarbeitet) gefällt mir ganz gut. Ich würde mich sehr über Hilfe, vielleicht sogar in Form eines Schaltplans freuen! :-)
Ganz einfach: Trafo an die Netzsspannungsseite z.B. 230V auf 5V oder je nach dem wie mann es haben will ist ja mit nem Spannungsteiler kein problem. Den rest macht die Software. bei 230V auf 5 V hast du ein Teilerverhältnis von 46. Das heisst den gemessenen wert rechnest du in der Software hoch. und Sieben darfst du die Spannung über einen Kondensator nicht. Der Läd sich ja auf und du misst immer die gleiche Spannung >> ADC ist hochohmig der belastet die Spannungsquelle nicht. Einfach 10 Messungen machen und dann den Mittelwert bilden. Anders machen es RMS Messgeräte auch nicht. Also Travo > Gleichrichten > evtl. Spannungsteiler und feddisch! viel Spass :)
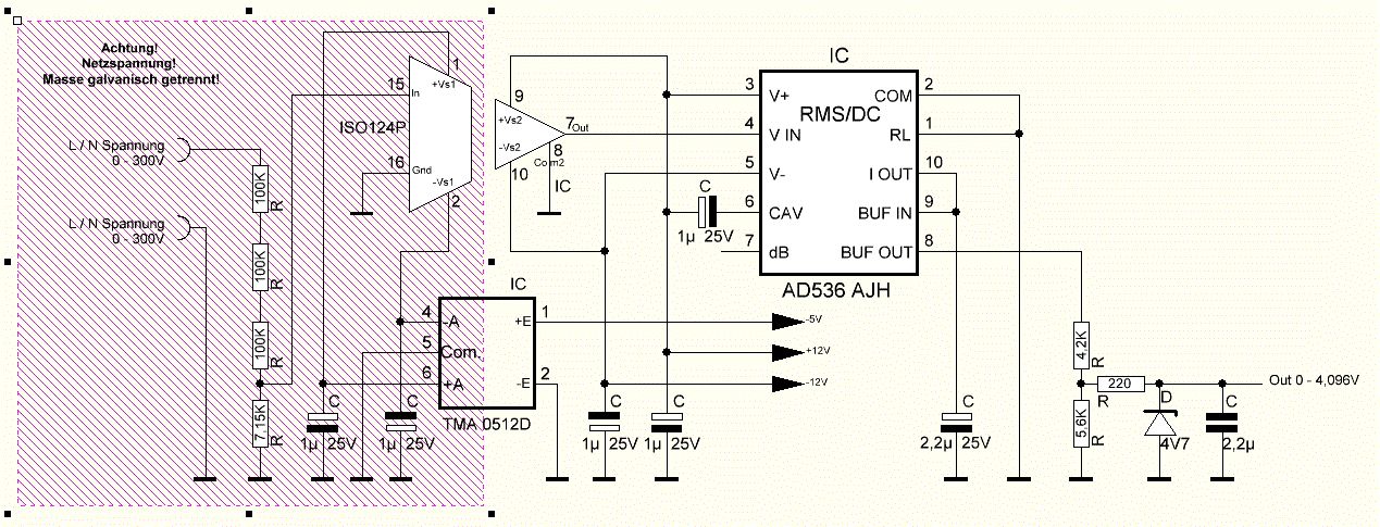
Für alle die, wie ich, auf der Suche nach der Lösung des Problems auf diesen Beitrag stoßen hier meine Lösung. Die Schaltung arbeitet linear im Bereich von 0 bis 300 VAC und liefert mir am Ausgang 0 - 4,096 V (angenähert). den "Rest" des genauen Abgleiches erledige ich mit Faktor. Als Spannungsreferenz-IC für den AREF-Eingang des µC's habe ich den MAX 6241 (exakt 4,096V am Ausgang) genommen.
Bitte melde dich an um einen Beitrag zu schreiben. Anmeldung ist kostenlos und dauert nur eine Minute.
Bestehender Account
Schon ein Account bei Google/GoogleMail? Keine Anmeldung erforderlich!
Mit Google-Account einloggen
Mit Google-Account einloggen
Noch kein Account? Hier anmelden.
