Ich wollte das Interface im Anhang nachbauen. Ich habe aber kein GAL Programmiergerät, mann kann doch den GAL auch durch ein PIC oder AVR ersetzen? Kann mir jemand helfen zu erklären was die OPAL definitions machen, damit ich den PIC entsprechend programmieren kann. Oder gibt es ein besseres Interface, ich möchte es für M68k-BDM tools benutzen. Michael
> mann kann doch den GAL auch durch ein PIC oder AVR > ersetzen? Noe, ein GAL ist viel schneller als so ein lahmer Controller mit Programm. Ersetzen kannst du das Gal hoechstens durch ein paar Logicbausteine. Olaf
Ich habe mir eine Gal gekauft und werde mal versuchen den mit dem 'minimum effort programer' kaputt zu kriegen. Der GAL den ich gekauft habe soll interne pull-up's haben. Dann brauche ich die pull-up wiederstände die im Schaltplan eingezeichnet sind nicht ? Michael
>Der GAL den ich gekauft >habe soll interne pull-up's haben. Dann hat man dich angelogen. GALs haben keine internen Pullups.
Klar holger http://www.latticesemi.com/lit/docs/datasheets/pal_gal/16v8.pdf "The GAL16V8 input and I/O pins have built-in active pull-ups. As a result, unused inputs and I/O's will float to a TTL "high" (logical "1")."
Warum machst Du Dich nicht erst einmal schlau, was die verwendeten Bauteile können bzw. machen, bevor Du hier -ziemlich beratungsresistent- Fragen stellst? Siehe z.B.: http://de.wikipedia.org/wiki/Generic_Array_Logic http://www.latticesemi.com/lit/docs/datasheets/pal_gal/16v8.pdf Gruß, Jürgen [der natürlich noch seinen alten, selbstgebauten GAL-Brenner hat, aber dazu erstmal wieder einen alten Rechner mit MS-DOS aufsetzen müsste]
Das bißchen sollte man auch mit ein paar TTL-Gattern hinbekommen. Die Mehrzahl der Signale ist nur gepuffert oder noch als Open Collector verschaltet oder mit einem Output-Enable versehen. Ein ODER und UND für FF_BREAK und ein UND für M_DSCLK.
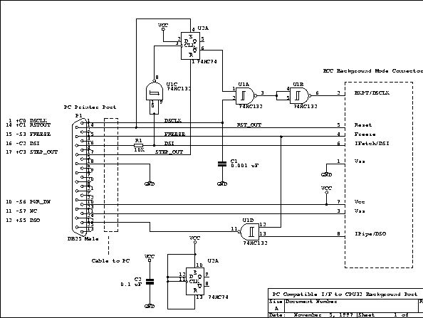
Hallo, suchst du sowas? (Siehe Anhang) Habe einmal gegurgelt: Suchwort: BDM_ICD2 Unter den ersten Treffern: http://cmp.felk.cvut.cz/~pisa/m683xx/bdm_driver.html Gruß onifred PS: Habe auch noch GAL16V8 und GALEP4
Ich habe das Ding programmiert. Ging eingentlich recht easy. Unter XP wollte das uralte Galblast nicht mit dem LPT, aber mit Porttalk ging es dann. Ich bin mir nur nicht sicher ob der jetzt richtig programmiert ist. Denn wenn ich den Gal auslese ist es nicht genau das gleiche was im orginal steht. Z.b steht im orginal am Anfang : QF2194*QP20*F0* und wenn ich ihn auslese steht da : *QP20*QF2194*QV0*F0*G0*X0* Was geht denn? p.s. und ja der GAL hatt Pull-Up's. So stehts im Datenblatt. Orginal
1 | GAL16V8 |
2 | EQN2JED - Boolean Equations to JEDEC file assembler (Version V024) |
3 | Copyright (c) National Semiconductor Corporation 1990,1991 |
4 | Assembled from "ICD.eqn". Date: 4-27-98 |
5 | |
6 | |
7 | * |
8 | NOTE PINS DSI:2 DSCLK:3 BREAK:4 RESET:5 OE:6 M_FREEZE:7 M_DSO:8* |
9 | NOTE PINS SW:9 BERR:11 MAGIC:12 FF_BREAK:13 FREEZE:14 M_RESET:15* |
10 | NOTE PINS DSO:16 M_DSI:17 M_DSCLK:18 M_BERR:19* |
11 | QF2194*QP20*F0* |
12 | L0000 |
13 | 11111111111111111111111111111101 |
14 | 11111111111111111111111111111110* |
15 | L0256 |
16 | 11111111111111111111111111111111 |
17 | 11110111111111111101111111011111* |
18 | L0512 |
19 | 11111111111111110111011111111111 |
20 | 01111111111111111111111111111111* |
21 | L0768 |
22 | 11111111111111111111111111111111 |
23 | 11111111111111111111111101111111* |
24 | L1024 |
25 | 11111111111110111111111111111111 |
26 | 11111111111101111111111111111111* |
27 | L1280 |
28 | 11111111111111111111111111111111 |
29 | 11111111111111111111011111111111* |
30 | L1536 |
31 | 11111111111111111111111111111111 |
32 | 11111111011111111111111111111111 |
33 | 11111111111111111111011111011111 |
34 | 11111111110111111111111111011111* |
35 | L1792 |
36 | 11111111111111111111111111111111* |
37 | L2048 |
38 | 11111111* |
39 | L2056 |
40 | 0000000000000000000000000000000000000000000000000000000000000000* |
41 | L2120 |
42 | 11111111* |
43 | L2128 |
44 | 1100000011000000110000001100000011000000110000001111000011000000* |
45 | L2192 |
46 | 11* |
47 | C4499* |
48 | 0000 |
Ausgelesen
1 | JEDEC file for GAL16V8 created on Mon Nov 09 22:34:11 2015 |
2 | *QP20*QF2194*QV0*F0*G0*X0* |
3 | L0000 11111111111111111111111111111101* |
4 | L0032 11111111111111111111111111111110* |
5 | L0256 11111111111111111111111111111111* |
6 | L0288 11110111111111111101111111011111* |
7 | L0512 11111111111111110111011111111111* |
8 | L0544 01111111111111111111111111111111* |
9 | L0768 11111111111111111111111111111111* |
10 | L0800 11111111111111111111111101111111* |
11 | L1024 11111111111110111111111111111111* |
12 | L1056 11111111111101111111111111111111* |
13 | L1280 11111111111111111111111111111111* |
14 | L1312 11111111111111111111011111111111* |
15 | L1536 11111111111111111111111111111111* |
16 | L1568 11111111011111111111111111111111* |
17 | L1600 11111111111111111111011111011111* |
18 | L1632 11111111110111111111111111011111* |
19 | L1792 11111111111111111111111111111111* |
20 | L2048 11110111* |
21 | L2120 11111111110000001100000011000000110000001100000011000000111100001100000001* |
22 | N PES 00 05 1A A1 CD A4 03 06* |
23 | C4488 |
24 | *B11E |
> *QP20*QF2194*QV0*F0*G0*X0* Das ist nur eine Steuerzeile, Inhalt ist gleichbedeutend Wichtig ist, daß die Folge der 0 und 1 nach L0000 identisch ist. Zumindest L2048 bei 2052 ist eine 0 die eine 1 sein müsste, CheckSum 4488 ist auch anders als 4499. Die Folge L2056 ist nicht wichtig.
Bitte melde dich an um einen Beitrag zu schreiben. Anmeldung ist kostenlos und dauert nur eine Minute.
Bestehender Account
Schon ein Account bei Google/GoogleMail? Keine Anmeldung erforderlich!
Mit Google-Account einloggen
Mit Google-Account einloggen
Noch kein Account? Hier anmelden.

