Liebes Forum, ich möchte gerne die Spannungsversorgung eines ATTiny-26 über nen Handy-Akku verwirklichen (weil dieser klein und sehr leicht ist, aber dennoch ne recht große Kapazität hat). Also hier die Zahlen: Leerlaufspannung des Akkus ca. 3,8V (bei Last so 3,3 - 3,5V). benötigt werden 5V bei nur wenigen mA (max. 5). Das eigentliche Problem ist, das der Wandler sehr sehr klein sein sollte und mit möglichst wenigen Bauteilen auskommen soll. Vielen Dank schoneinmal im vorraus Andy
Hi, warum bauste da überhaupt einen wandler ein ? Der ATtiny26L läuft auch mit 3,3V musst die übrige pherepherie halt anpassen. mfg Knirps
Naja, weil ich nen bettelarmer Student bin. ;) hab halt keinen "L"-Typ hier.
naja en dcdcwandler wird mal schätzungsweise fünffache kosten wie en 26L ....
geht das nih auch mit einem nicht "L"?? die benötigte spannung hängt doch vom takt ab. ich denke der t26 läuft z.B. auf 1 Mhz auch noch mit 3.6 V
Entschuldigung das ich mich erst so spät wieder melde, hatte grad nen paar private Sachen zu erledigen, habe grad nochmal im Datenblatt nachgesehn, also ich kann nirgens finden das er auch bei Spannungen unter 4,5V zuverlässig arbeiten kann. "naja en dcdcwandler wird mal schätzungsweise fünffache kosten wie en 26L"...... wieso sollte es das fünffache kosten ? ist nicht böse gemeint, aber ich mein mit nen paar kondensatoren , dioden und nem opv müsste ja zumindest ne Spannungs verdopplung möglich sein. fragt sich nur wie man nem opv nen sinus entlocken kann. hab hier noch nen paar opvs in smd rumliegen.
Einigen Forenberichten zu Folge (insbesondere auf avrfreaks.net) werden die AVRs in der Fabrik auf die hohen Frequenzen getestet. Die AVRs, die schlappmachen, werden als "L" gelabeled. Wenn noch mehr Ls benötigt werden, werden stinknormale "nicht-L-AVRs" auf "L" gelabeled. Ein nicht-L-AVR sollte diesen Berichten zu Folge also ohne Probleme als "L" (geringerer Takt, geringere Spannung) betrieben werden können.
Hallo Es gibt sogenannte stepupregler die noch ein bisschen Aussenbeschaltung brauchen und fertig ist die Laube! MC 33063 AP1 z.B. Maximal kann man so 85% Wirkungsgrad rauspressen, 70% sind realistischer. Nimm nen 4,8V Akku und einen 3,3V Low Drop Spannungsregler, der hat einen ähnlichen Wirkungsgrad und kostet viel weniger. Habs mal durchgerechnet und war übberrascht das sich der einsatz rechnet. Mit nem highpower stepdown Regler würde es ähnlich ausfallen. Sebastian
P.S. Step up mässig kommst Du eben nicht drum rum, aber wenn Du ein wenig flexibel bist kannst Du ja ein paar Akkus mehr reinpacken. Die Low Drop "IRU xxxx" Serie (Conrad) ist ganz nett.
also erstmal ein Danke für die vielen antworten. Ich hab grade dazu entschlossenen dem controller entweder ne eigene versorgung über zwei zusätliche Uhrenbaterien (die mit drei Volt) oder den controler versuchsweise erst mal nur mit den 3,6V vom akku auf 2 Mhz oder so laufen zu lassen. Nachmal vielen Dank
MAX1797 und eine 7440321004-Drossel von Würth, vorne und hinten je ein 10uF, fertig. Habe ich probiert, funktioniert sehr zuverlässig! keine weiteren Bauteile nötig... Gruß AxelR.
Noch so nebenbei: du kannst dir aus deinen 3 Volt auch ne Rechteckspannung erzeugen, dürfte kein Problem sein gibt massenhaft Schaltungen dafür. Diese Rechteckspannung gibst du auf diese Schaltung (unterer Teil): http://www.elektronik-kompendium.de/sites/slt/0206161.htm Die 5mA sind kein Problem, könntest halt nur noch ne Z-Diode dahinter hängen, die auch wirklich auf 5V begrenzt. Wenn du es ganz edel haben willst, hänge statt der Z-Diode nen LDO-Regler dran. Gruß Thorsten
Thorsten, ich Danke dir. Genau sowas hatte ich im sinn, ich wollte mit einfachen Mitteln die Spanung erhöhen. werd das mit nem Opv machenen (als multivibrator). Die Z-Diode findet sich bei mir eh in fast jeder schaltung (5,6V Z-diode, Transistor als Spannungsfolger und nen kleinen Elko dahinter). Gruß Andy
Mir ist nochwas eingefallen: die Schaltung braucht etwas Zeit (mehrer 10ms) zum einschwingen. Mußt halt prüfen, ob der AVR damit zurecht kommt.
Guten Morgen, wenn der Atmel sowieso die erste Zeit (ist ja nicht lange) mit geringerer Spannung auskommen muss, kann man doch einen Timer - so man einen über hat - im CTC-Mode laufen lassen, und die Verdopplerschaltung am Pin OC2(Timer2) anschliessen... AxelR. (weiss jetzt nicht ausm Kopf, ob der Tiny26 einen Timer2 hat)
Also Timer sind definitiv nicht mehr über, leider. Bin grad dabei die Platine fertig zu stellen. Mir ist ein(bzw. auf)gefallen das nen 555 net auf 3.6V läuft, naja dann nehm ich halt nen Opv. okay aber wie sieht es mit den Spannungen aus die an den Dioden abfalen wenn ich ne Verdoppler-Schaltung dahinter setze. Wenn es definitiv nicht klappt sagt mir bitte bescheid (hab nicht wirklich doll die Peile von so analogen geschichten). noch steht dieser teil der schaltung nicht und es wär schade wenn ich mir die Platine versudel. mfg Andy
Also ich hab mir mit ner Kaskade dieser Schaltung ca. 12V mit etwa 10mA erzeugt, daß funktioniert. Bei mir war die Einschwingzeit allerdings auch egal. Über den Dioden fallen 0.7V ab, wenn du jedoch Schottky-Dioden nimmst, sind es vielleicht nur ca. 300mV oder noch weniger.
Ich hatte meine Frage nen bissle verwaschen gestellt. Ich hab am Ausgang vom OPV nur nen 3,8V Rechteck, wenn an beiden Dioden jetzt 0,7V abfallen hab ich also (3,8V *2 -1,4V)= 6,2 V wenn alles klappt. (oder wird es aus der praxis heraus nicht funktionieren ?) thx Andy
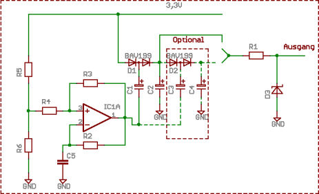
Am OPV wirst Du ca.3Volt Rechteck haben. Diese werden sich abzgl. der Diodenflußspannungen zu deinen 3.8Volt Betriebsspannung hinzuaddieren. Siehe Schaltung im Anhang. AxelR.
Du kanst auch einen LT1301 nehmen. Brauch ne Festinduktivität ne Diode und nen Kondensator. Im Datenblatt gibt es ne Beispielschaltung. Das Ding kriegst du bei Conrad, wenn auch mit 7 sehr teuer.
Bitte melde dich an um einen Beitrag zu schreiben. Anmeldung ist kostenlos und dauert nur eine Minute.
  
  Bestehender Account
  
  
  
  Schon ein Account bei Google/GoogleMail? Keine Anmeldung erforderlich!
Mit Google-Account einloggen
Mit Google-Account einloggen
  Noch kein Account? Hier anmelden.
