Hallo! Bin gerade auf der Suche danach, was bei einem Mikrocontroller die "Byte Lane Select" Leitungen machen. Wozu benötigt man die? Danke.
Könnte das ein Microcontroller mit einer Datenbusbreite > 8 Bit sein? Wenn dem so ist, dann geben diese bei Bytezugriffen des Controllers an, welcher Teil des Datenbusses gerade aktiv ist.
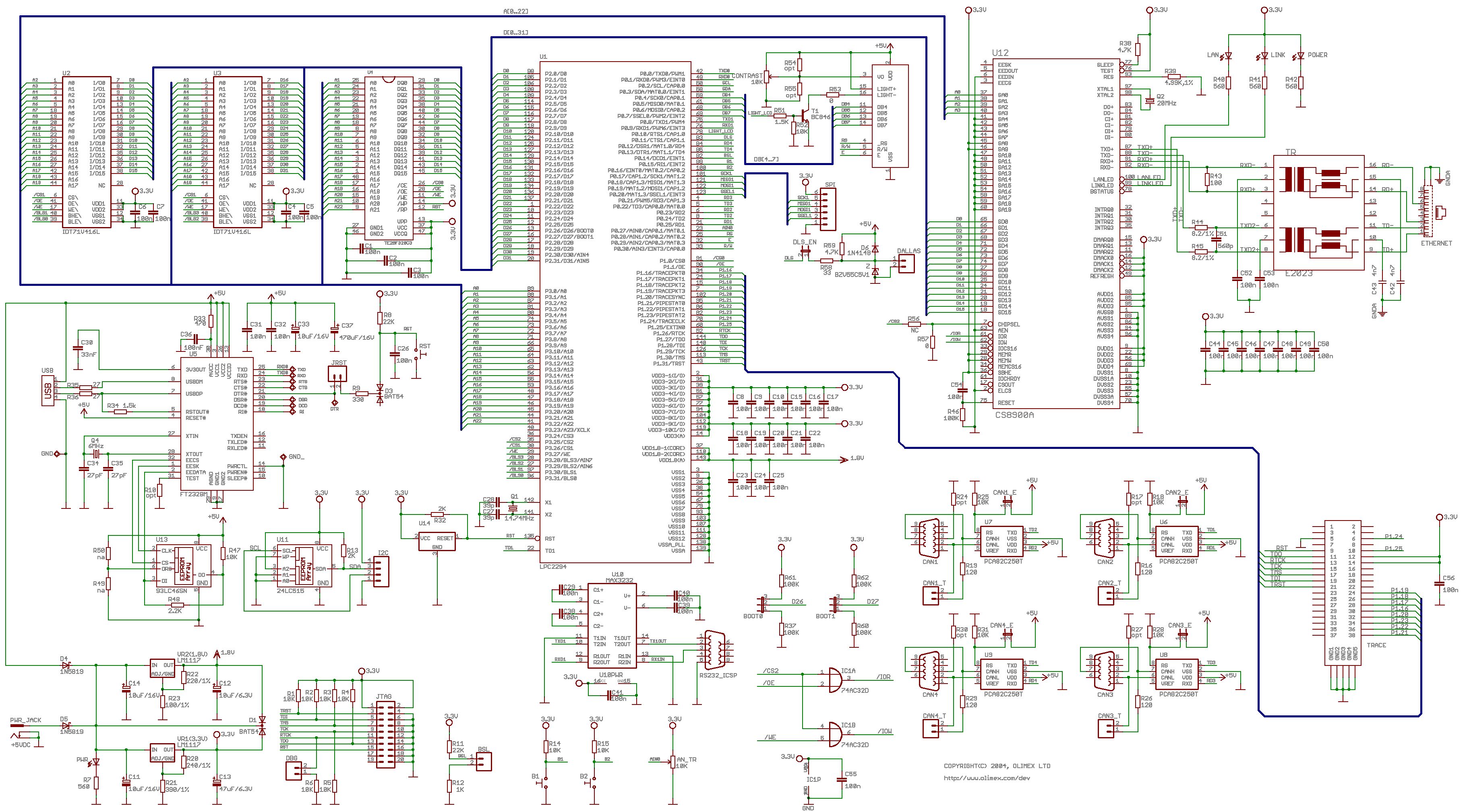
Hallo, Ja, das ist ein ARM7. Jetzt wird mir auch einiges klar, glaub ich. Verstehe ich das dann richtig, das man die 2 16 Bit RAM Chips (siehe Anhang) an den 32 Bitter anschließt, A0 von dem RAM mit A2 des Controllers verbindet und dann immer 4 Bytes per BLS3:0 läuft um erst dann eine RAM Adresse weiter zu springen? Ein 32Bit RAM Chip würde demzufolge alle 4 BLS Leitungen bekommen und ebenfalls A0 mit A2? Warum nimmt man nicht einfach A0<->A0 und kein BLS und springt dann immer um 8Bit bei der erhöhung der adresse um 1? Vielen Dank, Karl
Die Schaltung hast Du soweit schon richtig verstanden, nur ist Deine Annahme, daß die BLS3:0 "hintereinander" verwendet würden, nicht richtig. Je nach Breite des vom Prozessor durchgeführten Speicherzugriffs werden ein, zwei oder alle vier BLS-Leitungen gleichzeitig aktiviert. Die Adressleitungen A1:0 werden hier nicht verwendet. Wenn man "schmaleren" Speicher an den Prozessor anschließt, wie im Schaltplan das 16 Bit breite Flash-ROM, dann wird eine Adressleitung mehr und nur noch BLS1:0 verwendet. Auf welche Art und Weise der Prozessor seine Speicherzugriffe ausführt, wird über den Speichercontroller festgelegt; dem muss mitgeteilt werden, wie breit welcher Speicherblock organisiert ist (die einzelnen Speicherblöcke werden mit /CS3:0 ausgewählt). Zwar wäre es auch möglich, den Prozessor mit nur 8 Bit breitem Speicher zu betreiben, damit wäre aber die Speicherbandbreite auf nur ein viertel reduziert, was die Ausführungsgeschwindigkeit drastisch reduzieren würde. Die in der von Dir zitierten Olimex-Schaltung verwendeten 16-Bit-SRAMs haben nicht ohne Grund eine extrem kurze Zugriffszeit ...
Bitte melde dich an um einen Beitrag zu schreiben. Anmeldung ist kostenlos und dauert nur eine Minute.
Bestehender Account
Schon ein Account bei Google/GoogleMail? Keine Anmeldung erforderlich!
Mit Google-Account einloggen
Mit Google-Account einloggen
Noch kein Account? Hier anmelden.
