Habe das Problem, das ich meinen AN2131Q per Software nicht ansprechen
kann, (siehe OpenDriver-Funktion) in der Windows-Systemsteuerung wird
er aber erkannt. Mit einem AN2131SC funktioniert das alles. Befürchte,
das ein Schaltplanfehler vorliegt, meine Frage: ist der Schaltplan so
in Ordnung ? (möchte alle 24 Port-Leitung nutzen)
Vielen Dank im Voraus
Gruß Walter
OpenDriver = CreateFile("\\.\ezusb-0", GENERIC_WRITE, _
FILE_SHARE_WRITE, ByVal 0&, _
OPEN_EXISTING, 0, 0)
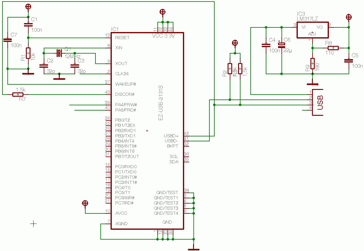
Den Pin Discon und WakeUp sollte noch beschaltet werden. Bei dem 'wie' bin ich mir nicht so sicher, denn in der Elektor wird WakeUp immer auf +5V gelegt, bei mir wurde der AN2131 nur erkannt, wenn ich den Pin auf Masse gelegt habe. Aber wenn das das Problem ist, dürfte der AN2131 auch von Windows nicht als AN2131 erkannt worden sein. Jedenfalls hab ich mal meinen Schaltplan angehängt. Mit Binterm konnte ich das EEProm (das in diesem Schaltplan fehlt) beschreiben und auslesen, aber zu mehr bin ich noch nicht gekommen.
Ich habe beim AN2131SC Discon und Wakeup auch nicht belegt. Geht
trotzdem. Mir ist aber der Zweck vom Pin EA nicht ganz klar!?
DeviceHandle = CreateFile (FileName, GENERIC_WRITE, FILE_SHARE_WRITE,
0, OPEN_EXISTING, 0, 0);
wobei FileName = "\\.\ezusb-0"
Tschuldigung! FileName ist bei mir: LPCTSTR FileName = "\\\\.\\ezusb-0"; Sprache: C++ Um EIN '\' zu erzeugen, müssen ZWEI '\\' eingetragen werden! Vielleicht ist das Dein Fehler!?
Ich programmiere in VB und da funktioniert es ja mit dem AN2131SC, darum denke ich das die Programmierung in Ordnung ist. Habe jetzt Pin Discon und WakeUp auf Masse gelegt, und es klappt immer noch nicht, vielleicht liegt es doch an Pin EA. Gruß Walter
Habe den Fehler gefunden ! SCL- u. SDA-Pin muß jeweils über 10K auf Vcc gelegt werden. Gruß Walter
Bitte melde dich an um einen Beitrag zu schreiben. Anmeldung ist kostenlos und dauert nur eine Minute.
Bestehender Account
Schon ein Account bei Google/GoogleMail? Keine Anmeldung erforderlich!
Mit Google-Account einloggen
Mit Google-Account einloggen
Noch kein Account? Hier anmelden.

