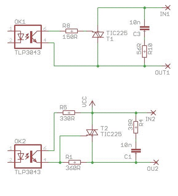
Hallo, ich habe ein Problem mit dem Triac. Ich hatte mal eine Schaltung (Terrarium Licht & Bewässerung) nach dem OBEREN Schaltplan gemacht. Die funktioniert auch heute noch. Jetzt habe ich vor ein Thermostatventil für eine Fußbodenheizung anzusteuern. Also, schön nach Datenblatt (UNTERE Schaltung) die Beschaltung und nix geht... bzw. der Triac schaltet ein und dann nicht wieder aus. Ich verstehe es nur nicht. Kann mir da jemand helfen? Mit einer Lampe klappt das ein- und ausschalten...
-Zunächst einmal: Im Schaltplan ist in aller Unschuld Vcc eingetragen. Ist das etwa eine Gleichspannung? Da funktioniert ein Thyri/Triac nicht, so etwas braucht zum Wiederabschalten einen Nulldurchgang des Stroms.
Nein, keine Angst. Ich brauchte nur schnell ein Symbol um die Nets zu verbinden. Ich hätte es L1 nennen sollen :) Es geht darum, bevor ich mir die Arbeit mache alles umzuändern, würde ich gerne wissen warum es nach Originalvorschlag nicht klappt, bzw. ob es bei dem anderen überhaupt klappen könnte.
Gibt es für den MOC nicht zwei Schaltungsvorschläge (im Datenblatt) für ohmsche (wie deine Lampe) und induktive (Steuerventil) Lasten ?
Im Datenblatt haben die 30er und die 40er andere Widerstandswerte. Beim Snubber wird gesagt für hohe induktive Lasten soll man den Widerstand auf 360R, statt 39R erhöhen... Wobei... ist eine Lampe nicht auch eine induktive Last?
Glühlampe ist ohmsche Last, praktisch nix induktives dabei. welchen Strom schluckt das Thermostatventil überhaupt? wenn die Leistung gering ist, kann die Induktivität des Stellventils zu hohe Güte haben. Vermutung: Eventuell bildet der 10-nF-Kondensator mit dem L des Ventils einen Schwingkreis, der das Triac über den Nulldurchgang hinweg am Leiten hält oder den Nulldurchgangsdetektor des Kopplers durcheinander bringt. Versuchsweise das L des Stellventils verschlechtern, indem ein Widerstand in Reihe zum Ventil geschaltet wird. Der Widerstand sollte dann so 30..50V vernichten. Die gleiche Wirkung haben auch die 390 Ohm im Snubber, vielleicht einmal an dieser Stelle ein Poti 1kOhm einsetzen und suchen. Eventuell auch das C von 10 nF auf 47nF erhöhen.
Bitte melde dich an um einen Beitrag zu schreiben. Anmeldung ist kostenlos und dauert nur eine Minute.
Bestehender Account
Schon ein Account bei Google/GoogleMail? Keine Anmeldung erforderlich!
Mit Google-Account einloggen
Mit Google-Account einloggen
Noch kein Account? Hier anmelden.
