Hallo, ich suche eine Möglichkeit die Polarität zu wechseln (im bereich von ca. 1 kHz bei einem Potential von ca. 9 - 15V und einem Strom von rund 100 mA. Das ganze soll dienen um Rot/Grün LEDs anzuteuern die bei Polaritätswechsel die Farbe ändern. also einmal (i) +10 V ---D--- 0V (ii) 0 V ---D--- +10V was natürlich auch gehen würde: (i) +10 V ---D--- 0V (ii) -10 V ---D--- 0V Hat jemand eine Idee wie man sowas am besten machen könnte? Gibt es sowas wie Umschalter in digitaler Form (Ich brauche 7x Source und 4x Sink, was natürlich eigentlich immer wechselt)? Meine Idee bis jetzt war zB. einen Analogschalter wie den 74HC 4066 zu nehmen (und dann aus zweien einen Umschalter bauen). Aber dieser verkraftet Leider die Ströme nicht. Das ganze diskret über Transistoren aufzubauen wäre mir zu viel arbeit. Ich habe schon an den UN2003. Der würde den Strom locker treiben, aber leider nur in eine Richtung, oder geht das doch? Also ich bin ziemlich ratlos zur zeit, wie man das am einfachsten/besten lösen kann. Vielen Dank im vorraus! Gruß Christian
Widerstand + LED zwischen Output vom Controller und Output eines passenden Inverters. Input vom Inverter an Output vom Controller.
mh vielen dank für die mühe. Aber das kann doch nicht gehen? Wie soll ich so die Polarität komplett ändern. Und wieso führst du die eine Leitung vom Inverter wieder zurück? Und welcher Inverter schafft schon diese Leistung?
Weiss nicht, was für eine Polarität Du noch ändern willst, aber der Strom durch die LED fliesst jedenfalls mal in die eine mal in die andere Richtung, je nach Pegel vom Output. Spannend ist nur was passiert, solange nach Reset der Output offen ist (evtl. Schwingung?). Was den Inverter angeht - m.W. hat die 74AC Linie hinreichend "dicke" symmetrische Outputs, d.h. 74AC241 sollte passen.
"Und wieso führst du die eine Leitung vom Inverter wieder zurück?" Weil grad das der Witz daran ist. Wenn Du damit nicht klarkommst, dann schlag erst einmal nach, was ein Inverter ist. Und spiele mal die Pegel durch. Wenn der anfangs instabile Zustand nach dem Reset stört: die tristate-enables des '240-er erst nachträglich einschalten
Das Problem bei dem Inverter sind die 9-15V... Die verträgt weder der Controller, noch der Inverter. H-Brücken wären da besser...
Stimmt, wenn die 9-15V noch für irgendwas anderes gebraucht werden. Drum habe ich ja gefragt, was da sonst noch umgepolt werden soll. Entsprechend der Berschreibung oben sind das nur die LEDs, und dafür braucht's keine 9-15V.
Also ich bruache schon eine hohe Spannung. Es sind jeweils 4 LEDs in Reihe und diese muss ich aufgrund vom Mulitplexen mit einem höheren Strom impulsweise ansteuern (Ich denke da so an 40 - 80 mA). Ich hab auch schon mal was wegen H-Brücken deswegen gehört? Allerdings nicht verstanden. Wie kann ich das machen? Schaltungsbeispiel? Und das ganze geht nicht mit den UN2003? Können die keinen negativen Strom durchlassen?
Also das mit der H-Brücke scheint mir nun recht logisch. Ich hab eben mal deswegen nachgeschaut. Denke das sollte damit gehen. Oder nicht? Kann mir jemand da ein IC empfehlen?
die ULN-Bausteine sind nichts anderes als NPN-Transitoren zu einer Gruppe von 7 oder 8 in einem Gehäuse (und noch etwas Pegelanpasszeug). H-Brücken (Push-Pull-Ausgänge?) bestehen aus je zwei PNP- und zwei NPN-Transistoren, die als Brücke zusammengeschaltet sind (PNP gegen +, NPN gegen Masse) Die Dinger werden auch zum Umpolen von Motoren genommen. Der L298 ist son Ding. Kann aber bestimmt zuviel (Leistung) für deine Anwendung. Prinziell sollten für deine Anwendung ein paar BC548 (NPN) und BC558 (?)(PNP) reichen. Bin mir jetzt mit den Bezeichnungen nicht ganz sicher. Sind halt Kleinleistungsbipolartransistoren...
L293 hat 2 komplette H-Brücken in DIL-14. Bringt die Schaltung von Haus aus auch eine negative Stromversorgung mit, also +/-12V oder so? Dann reicht pro LED-Strang eine halbe H-Brücke, macht 4 Stück pro L293. Wenn Du die ULN2003-er unbedingt verwenden willst: Zusammen mit seinem Gegenstück UDN298x lassen sich daraus auch wieder Brücken bauen.
Eine frage noch zum L293 Schaut glaube ich ganz gut aus und bezahlbar. Hier im Forum habe ich über den L293 gelesen das er sehr veraltet ist und das die Verlustleistung zu hoch ist? Stimmt das gibt es da nichts besseres dann, neueres? Und schafft der Überhaupt dann so 1,5 kHz (Umpolung)? Desweiteren wollte ich fragen, ob es nicht Analogschalter wie den 4066 gibt die auch bilateral leiten bloß einiges mehr an Strom verkraften und eine reicht geringen ON-Widerstand haben? Vielen dank für die jetzigen und kommenden Antworten :-) Gruß Christian
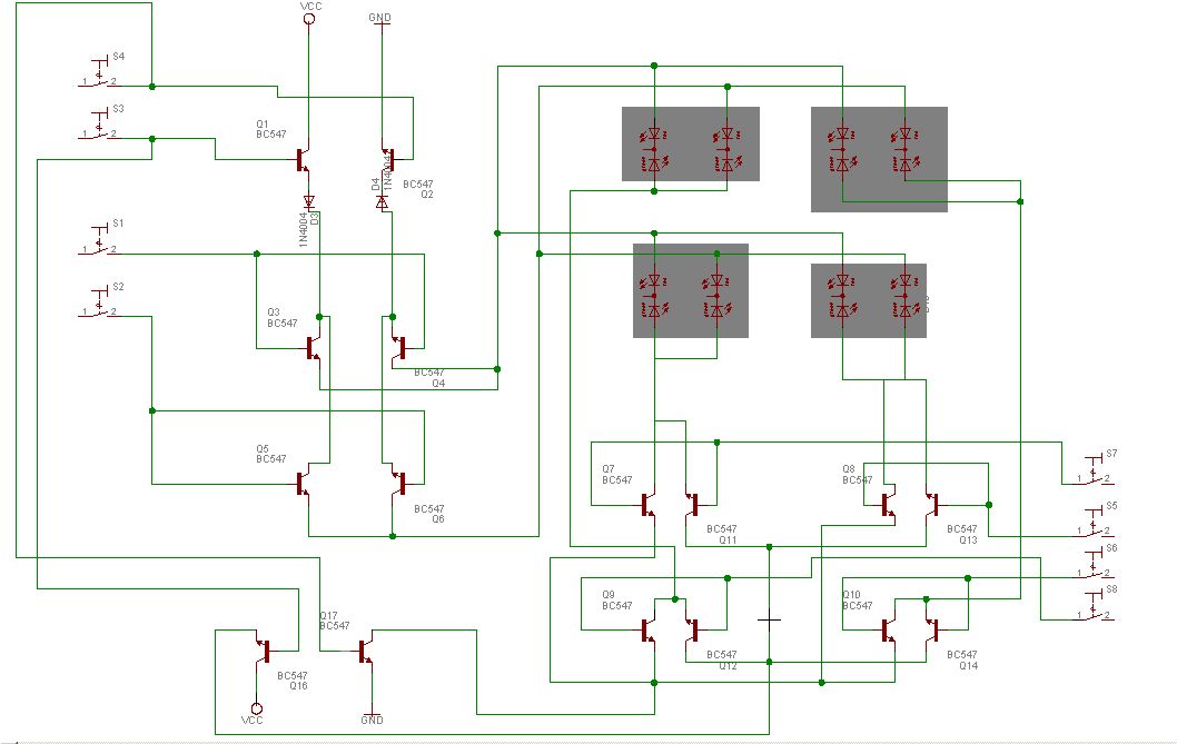
So, nach längerem melde ich mal wieder. Die ganze Sache habe ich nun etwas "verworfen" und habe mir überlegt das ganze diskret, wie die Anzeige auch, mit BC547C aufzubauen. Als Anhang habe ich dazu mal eine Schaltung entworfen mit der man die Polarität hoffentlich wechseln kann. Es sind in Grau die 4 Ziffern dargestellt die einzeln geschaltet werden sollen und jeweils erst noch 2 Segmente haben. Ich hoffe das ganze könnte so klappen, die (Vor)Widerstände habe ich noch weggelassen. Das S3 und S4 noch auf kurzschluss verriegelt werden muss ist mir klar. S1,2: Segment/LED auswählen S3,4: Polaritätwechseln S5,6,7,8: Ziffer auswählen Meine Fragen: - Kann das ganze so klappen, oder ist es Schwachsinn? - Sperrt der BC547c von C->E in beide Richtungen die 12V wenn er low ist? Brauche ich sicherheitshalber die Dioden? - Welchen Ron werden wohl die BC547 haben? Es sind ja dann 4 Stück in Reihe. Mehr als 30Ohm? Vielen Dank, Christian
Als Denksportaufgabe? Ein hübsches Labyrinth hast Du da gemalt. Sortier das mal so um, dass Vcc oben ist und GND unten, und der Strom vorzugsweise von oben nach unten oder links nach rechts fliesst. So macht's der Rest der Welt. Stimmt das Schaltbild der LEDs so? Sieht ein bischen nach schwarz leuchtender LED aus. Was ist mit den Schaltern nach nirgendwo?
so, wie deine LEDs aussehen, kann da nichts leuchten. Eine von beiden sperrt immer, und dann kann kein Strom fliessen. Offenbar hast du zweifarbige LEDs mit drei Beinen. Die haben (in diesem Fall) eine gemeinsame Kathode, die an Masse angeschlossen werden muß. Dafür brauchst du keine H-Brücken, weil du den Strom für die LEDs nicht umpolen musst. (sondern nur PNP-Transistoren...) Die LEDs, bei denen der Strom umgepolt werden muß, habe nur zwei Beine und sind zwei antiparallelgeschaltete LEDs in einem Gehäuse. Der andere Christian hat schon Recht, dass dein Schaltplan etwas unübersichtlich ist. Gruß Rahul
Also das Schaltbild im Plan von den LEDs ist falsch. Ich selbst habe 2 Pin DUO LEDs die bei Polaritätwechsel die Farbe ändern.
übersichtlicher wäre es auf jeden Fall, wenn du nicht die ganze Schaltung, sondern nur ein Segment zeichnen würdest. Fehler, die mir einfach so auffallen: BC547 ist ein NPN. Du verwendest keine PNP, die aber nötig wären. Im Anhang mein Bild...
2 Moeglichkeiten endweder H Brücke (dazu sind hier schon mehrere Theards gelaufen) oder du nimst einfach ein Relais ;) je nach schaltungsaufwand / schaltvorgaennge
Relais bei 1kHz... Wer lesen kann, ist klar im Vorteil... Entweder hat übrigens nichts mit dem Ende zutun...
@Rahul: Deine H-Brücke ist nicht zur Nachahmung empfohlen - PNP im Inversbetrieb.
Hallo, ich habe heute durch Unterstützung eine Schaltung bekommen die wohl Funktionieren wird. Falls interessere besteht kann ich diese demnächst hier Posten. Trotzdem vielen Dank für die Anregungen.
@A.K.: Fehler gefunden... die PNP müssen anders herum. Und man sollte am Eingang noch einen Pull-Up spendieren, damit die PNP wirklich sperren. Gruß Rahul
Ähem, ich muss mich nochmal melden. Leider kann ich die Schaltung nicht einfach umbauen, da die weit entfernten Relais zusammen mit noch anderen Bauteilen mit einem Pol an Masse liegen (müssen). Ich habe keine Adern mehr im Kabel frei um diese Beschaltung zu ändern. Also habe ich an einen PNP-Transistor statt NPN gedacht. Dann muss ich kaum etwas ändern, außer den ATMega umzuprogrammieren. Bevor ich daran gehe: Kann die beigefügte Schaltung dann so funktionieren? ATMega läuft mit 5 Volt. Vielleicht besser einen (100K?) Widerstand von Basis gegen 5V legen um ein definiertes Potential zu bekommen, wenn der ATMega mal hängt o.ä.? Ich will ja nicht, dass dann die Relais immer anziehen, nur weil der ATMega (oder mein Programm...) mal spinnt. Danke Gnumbo
Beitrag #7673475 wurde von einem Moderator gelöscht.
Beitrag #7673477 wurde von einem Moderator gelöscht.
Beitrag #7673496 wurde von einem Moderator gelöscht.
Beitrag #7673500 wurde von einem Moderator gelöscht.
Bitte melde dich an um einen Beitrag zu schreiben. Anmeldung ist kostenlos und dauert nur eine Minute.
Bestehender Account
Schon ein Account bei Google/GoogleMail? Keine Anmeldung erforderlich!
Mit Google-Account einloggen
Mit Google-Account einloggen
Noch kein Account? Hier anmelden.



