Hallo, Habe heute das (AT90S8535, ATmega16) bekommen leider klappt die verbindung zum pc nicht kann mir jemad etwas zu den einstellungen im avr studio sagen mfg Falko
da muss man nichts einstellen. ich rat mal, dass du das stk meinst
ja genau den habe bis vor kurzem im studium nur mit keil und dem 8051 etwas rumprobiert habe den programmer für den lpt sowie das board wollte schauen ob meine alten programme laufen ich bekomme den ic leider nicht ausgelesen bzw keine verbindung falko
solange du noch nicht die neue firmware version vom stk draufhast (2.irgendwas) kannst du mal mit diesem tool überprüfen, ob die verbindung klappt: http://www.der-hammer.info/stkcheck/index.htm
vilen dank für die schnelle info das tool ist wenn ich es richtig verstanden habe nur für seriell ich brauche aber etwas für parallel lpt-1 mittlerweile funktioniert die verbindung mit ponyprog möchte trotzdem gern avr-studio nehmen habe das board http://shop.mikrocontroller.net/csc_article_details.php?nPos=0&saArticle[ID]=30&VID=qTN0br7xkyPSmFsT&saSearch[word]=&saSearch[category]=AVR&saSearch[special]= und den programmer http://shop.mikrocontroller.net/csc_article_details.php?nPos=0&saArticle[ID]=32&VID=qTN0br7xkyPSmFsT&saSearch[word]=&saSearch[category]=AVR&saSearch[special]= bekomme immer die meldung dezection faild im skt falko
nachtrag avr studio 3.5.... 40mb via isdn dauern mir zu lange :-) falko
@falko avrstudio und parallelport geht nicht. unter keinen umständen arbeiten die zusammen! und natürlich wird kein stk erkannt, weil du auch kein stk hast. dise boards sind nicht gleichwertig mit einem stk500 oder avrisp!
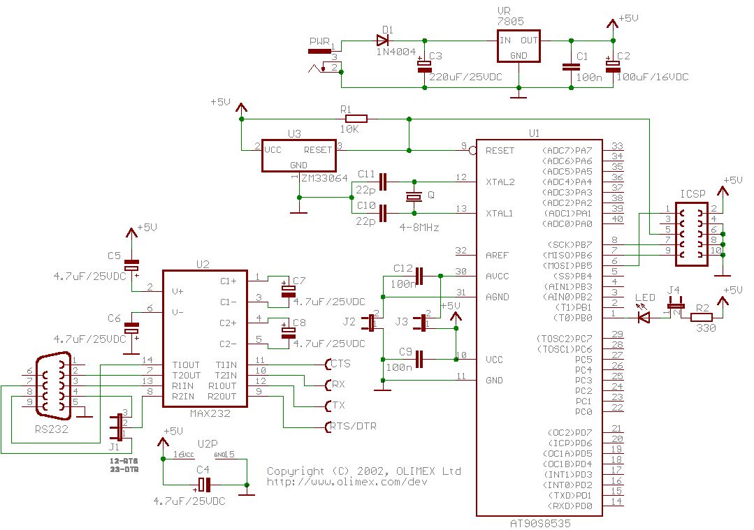
vielen dank tobi dann bin ich schon etwas weiter trotzdem sollte es doch laut boardbeschreibeung (siehe anhang) möglich sein über (nach entsprechender Verdrahtung) über den max 232 die programmierschnittstelle des atmega16 anzusprechen falko
nein, über rs232 kannst du keinen avr direkt programmieren (zumindest nicht ohne bootloader ohne extra programmer dazwischen). du musst über die isp schnitstelle gehen, anders gehts nicht
ok tobi dann bin ich erstmal ein stück weiter danke für die schnelle hilfe
Bitte melde dich an um einen Beitrag zu schreiben. Anmeldung ist kostenlos und dauert nur eine Minute.
Bestehender Account
Schon ein Account bei Google/GoogleMail? Keine Anmeldung erforderlich!
Mit Google-Account einloggen
Mit Google-Account einloggen
Noch kein Account? Hier anmelden.
