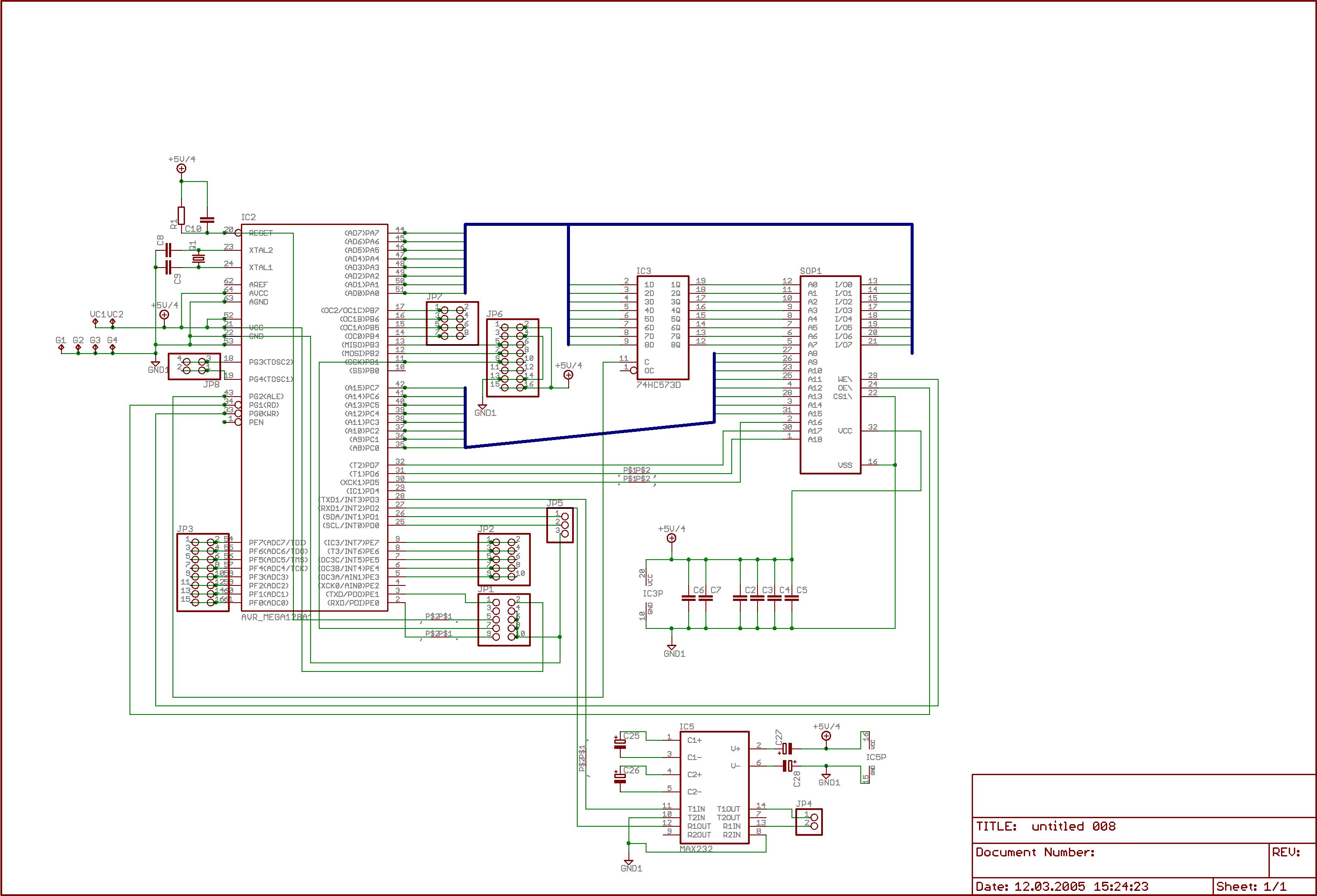
Hallo könntet Ihr vielleicht einen kurzen Blick auf meine neue Experimentierplatine mit dem Mega128 und Sram (512*8)werfen? Mich interessiert vorallendingen die richtige Beschaltung des SRAMs, da ich das erste mal einen externen Speicher verwende. Welches IC aus der Reihe 74*573 kann ich als Vorschalt-IC für das Sram verwenden, wenn der Mega 128 mit 183,432 MHZ laufen soll? Bei Reichelt kann ich die folgenden Typen bekommen: 74 LS 573 DIL-20 74 HC 573 DIL-20 oder S0-20 74 HCT 573 DIL-20 74 ALS 573 DIL-20 74 LVX 573 SO-20 74 VHC 573 SO-20 74 VHCT 573 SO-20 (ist dieser Typ richtig??) Vielen Dank moin
schaltpläne bitte nicht als jpg, sondern als gif oder besser noch als png. ausserdem in einer grösse, bei der man etwas mehr erkennt
"Welches IC aus der Reihe 74*573 kann ich als Vorschalt-IC für das Sram verwenden, wenn der Mega 128 mit 183,432 MHZ laufen soll?" Bei welcher Taktfrequenz? Die höchste, für die ein Mega128 offiziell spezifiziert ist, beträgt gerade mal 16 MHz. Da Du mit 5V Versorgungsspannung arbeitest, genügt ein stinknormaler LS-Typ, Du kannst aber auch HC oder HCT verwenden. Die sind auch bei "Übertaktungsversuchen" allesamt ausreichend schnell - kritischer ist da vielleicht eher die Geschwindigkeit Deines SRAMs. Vielleicht seh' ich's ja nur so, aber: Man malt keine Leitungen durch ein IC, wie Du es mit dem Mega128 gemacht hast. Im übrigen ist Tobis Hinweis zu berücksichtigen, Gif oder Png. (@Tobi: Wieso eigentlich gibst Du png den Vorzug? Das leidige Unisys-Patent ist doch jetzt endgültig kein Thema mehr, und man darf gif völlig legal verwenden ...)
Hallo, peinlicher Fehler: Ich habe natürlich 18,432 MHz gemeint. Diese leichte Übertacktung hat bisher immer geklappt. Ich habe so eine 'glatte' Frequenz für die UART Übertragung. 74 HCT 573 steht auch in Datenblatt. Man kann es aber nicht bei Reichelt bekommen - daher meine Frage. Hier der neue Anhang Moin
dann nimmst du halt ein anderen bustreiber z.b. 74hc245
Statt des HCT kannst Du problemlos auch einen HC oder einen LS verwenden, wie ich bereits erwähnte. Den Vorschlag von LameM solltest Du hingegen nicht weiter verfolgen, da ein '245 was ganz anderes ist als ein '573. Du könntest auch einen '273 (oder war's der '373?) statt des '573 verwenden, der hat bloß ein blöderes Pinout.
Bitte melde dich an um einen Beitrag zu schreiben. Anmeldung ist kostenlos und dauert nur eine Minute.
Bestehender Account
Schon ein Account bei Google/GoogleMail? Keine Anmeldung erforderlich!
Mit Google-Account einloggen
Mit Google-Account einloggen
Noch kein Account? Hier anmelden.

