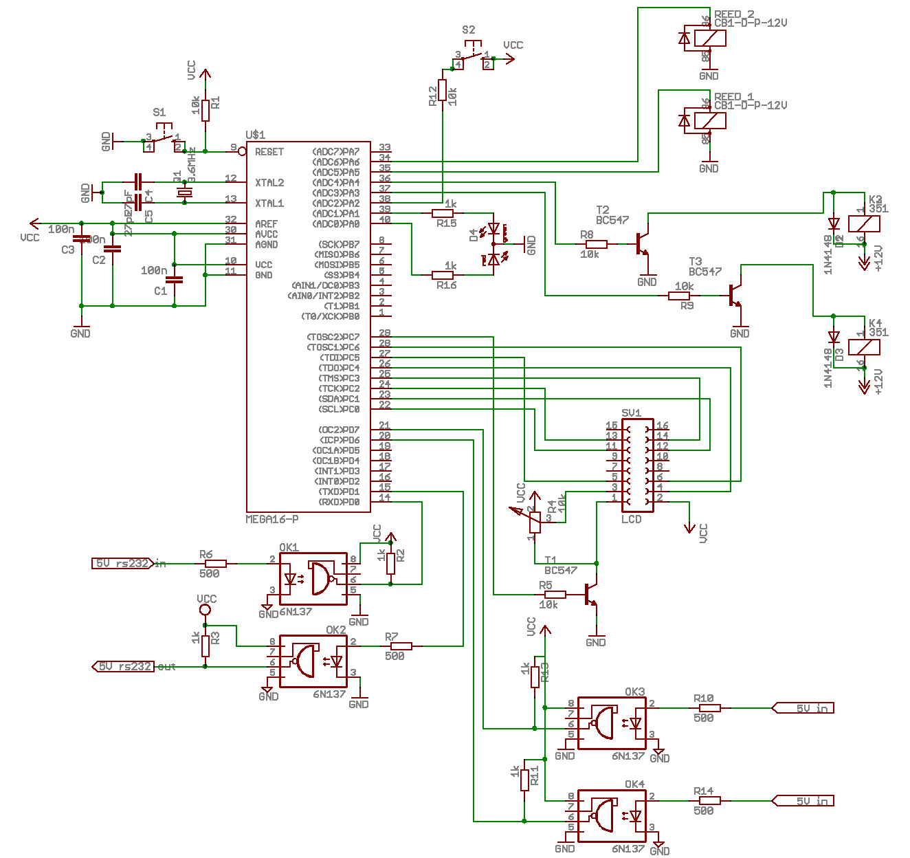
Hi, könnt ihr euch die Schaltung im Anhang mal anschaun? Besonders die Beschaltung der Optokoppler, da ich mir nicht sicher bin, ob die so korrekt ist. Die Dinger stinken sonst immer so verbrannt ;) Und ist es so wie dort gezeigt möglich die Versorgungsspannung für das Display (steckerleiste) abzuschalten? Bin mir da nicht so sicher, evtl gibts eine bessere Schaltung dafür. Danke schonmal! Tobi
Wenn man ein CMOS-Device wie das LCD-Display abschaltet, sollte man allerdings sicher sein, dass die angeschlossenen µC-Pins garantiert nicht auf die Idee kommen, über die Schutzdioden ihrerseits das Display mit Strom zu versorgen. Die Pins also in diesem Fall als Input programmiert sein müssen.
@josef weil ich auf meinem mainboard eine 5V rs232 schnittstelle habe aber die beiden schaltungen nicht direkt verbinden möchte. @a.k. danke für den hinweis. da hätt ich mir wohl ganz schnell ein display zerschossen.
Bitte melde dich an um einen Beitrag zu schreiben. Anmeldung ist kostenlos und dauert nur eine Minute.
Bestehender Account
Schon ein Account bei Google/GoogleMail? Keine Anmeldung erforderlich!
Mit Google-Account einloggen
Mit Google-Account einloggen
Noch kein Account? Hier anmelden.
