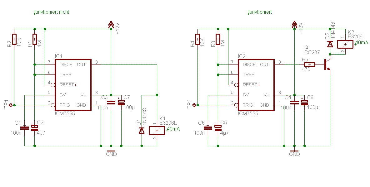
Warum funktioniert der NE555 bisweilen nicht, wenn er direkt ein Relais ansteuert. Die Kondensatorspannung läuft sauber hoch bis zur Referenz (2/3 Vcc), bleibt aber dann wie angenagelt stehen und der Ausgang aktiv. Sitzt jedoch zwischen NE555 und dem Relais ein Transistor, dann funktioniert es einwandfrei. Ich habe das schon mehrfach in verschiedenen Schaltungen erlebt. Illustration siehe Anhang.
Ich denke mal, wenn du ein Relais direkt anschließt ist der Strom zu hoch. Dadurch entsteht ein sehr großer drop im NE555 (halt 1/3tel) und lässt das relais nich richig durchsteuern. Der Transistor wirkt ja als "verstärker" des Stroms. Braucht aber selbst nur wenig Strom.
Das wäre zu einfach ;-). Datenblatt NE555: Max source current 200mA. Relais 40mA. Zudem habe ich das Relais mal durch einen vergleichbaren Widerstand ersetzt, dann ging es.
dann ersetze Dein Relais mal duch eine Spule mit gleichen Werten und dann wirst Du feststellen dass es nicht mehr geht. Dein Relais ist eine Iduktivität!! kein Widerstand. Zuerst braucht Du über dem Relais eine Freilaufdiode, die verhindert, das die Spannug der Selbstinduktion beim abschalten durch Deinen NE555 schießt und dann solltest Du Dir klar machen, das Dein Ralis im Moment des anziehens ungefähr das 10fache an Strom nimmt, was auf Deinem Relais als Betriebsstrom angegeben ist. Dann spendierst Du ihm vieleicht doch besser noch einen kleinen Schalttransistor
Ist mir nicht klar. Was ist denn der der gemeinte Moment? in dem das Relais anzieht? Und warum sollte bei einer Induktivität der Einschaltstrom größer als der stationäre Strom sein? Bei einer Kapazität würde ich das auch so sehen - daß man mit einem großen Einschatstrom rechnen muss.
Die Induktivität ist im stationären Betrieb in der Sättigung. Beim Einschalten muss sich das Magnetfeld erst aufbauen und da zieht die mächtig Strom. Ist wie beim Kondensator beim aufladen fließt ein großer Strom und wenn er aufgeladen ist nur noch ein kleiner Leckstrom. Seb
Ich teile den Aspekt der Sättigung, als das der Stromanstieg geringer wird, aber der Betrag des Stroms an sich doch nicht. mit Missverständnis rechne
eine Induktivität zieht in der Sättigung definitiv mehr Strom als im Einschaltmoment. Daran kann es nicht liegen. Und der Strom wird auch niemals höher als der durch den Ohmschen Widerstand möglich. Die Freilaufdiode kommt auch erst zum Einsatz, wenn der Strom abgeschaltet wird, im Einschaltzyklus hat sie keinerlei Funktion.
@tex: Die Notwendigkeit einer Freilaufdiode ist mir bekannt, ist natürlich auch eine drin, siehe beiliegendes Schaltbild. @Sebastian: Das sich aufbauende Magnetfeld induziert eine Gegenspannung, die den Stromfluss nicht verstärkt, sondern reduziert. Kondensatoren halten Spannung aufrecht, Spulen den Strom, d.h. eine Spule wirkt einer Stromänderung entgegen, rauf wie runter. Ein "Einschaltstomstoss" ist mir bei Induktivitäten bislang denn auch neu. Die arbeiten m.W. eher andersrum, d.h. der Strom steigt an bis er in Sättigung den durch den Spulenwiderstand vorgegebenen Maximalwert erreicht. Zum Kondensator passt das Verhalten insofern, als jener bei konstantem Strom an Spannung zulegt, während Spule bei konstanter Spannung an Strom zulegt. Soweit zumindest die Theorie.
liebe Leute. ich werde Euch nun nicht mit Induktion, Gegeninduktion und Induktiven Widerständen so wie das zeitliche Verhalten von Strömen und Spannungen in Spulen langweilen. Jeder von Euch hat ein Meßgerät (Multimeter) oder sogar ein Oszi am Tisch und ein Relais wird sich auch finden , Notfallst tut es auch ein Motor oder jede andere Spule mit Eisenkern. Dann einschalten und die ersten 10ns beobachten. Für ganz einfache Aufbauten tuts notfalls auch die Überstomlampe am Netzteil, sofern vorhanden. Sofern der praktische Versuch dann das Stromverhalten gezeigt hat, kann man ja mal versuchen, zu erklären, warum der induktive Widerstand der Spule im Einschaltmoment gegen Null geht und welche Auswirkungen das auf den Strom hat. Sättigung und dergleichen hat in diesem Moment überhaupt nichts damit zu tun. Eine Spule ist ein frequenzabhängiges Bauteil und wie hoch wird die Frequenz wohl im Einschaltmoment sein, wenn das Signal aus dem Schalttransistor steil auf VCC geht? (gilt übrigens auch beim Abschalten, dafür die Freilaufdiode)
Mal nur am Rande, man sollte sich mal die Ausgangskennlinien eines 7555 im Datenblatt anschauen. Der ist mit 40 mA schon recht "überfordert" und liefert da bei weitem nicht mehr den vollen Spannungshub. als passend dimensionierten schalttransistor an den ausgang und gut ist.
@Crazy Horse Wenn es keine Spule wäre hättest Du Recht, was den Kupferwiderstand bei Gleichstom betrifft. Aber im Einschaltmoment ist es eben kein Gleichstom, mit einer Frequenz, die theoretisch gegen Unendlich geht, praktisch im Bereich von MHz liegt, je nach Schaltverhalten des Transistors und da kommt die Komponente der Gegeninduktion nach dem lenzschen Gesetz ins Spiel. Da interessiert der Kupferwiderstand überhaupt nicht mehr.
Ok tex, Du erklärst mir hier also warum die Schaltung beim Einschalten Probleme kriegen könnte. Das tut sie aber problemlos, sorry. Was sie indes nicht tut: Abschalten. Dass zu dem Zeitpunkt eine induzierte Spannung auftritt ist klar, dafür ist da die Freilaufdiode drin. Aber wie sorgt das solcherart klassisch beschaltete Relais dafür, dass der NE555 nicht abschaltet oder beim "Versuch" den Ausgang abzuschalten scheitert? Zum Zeitpunkt der Abschaltung ist ja die Spule gemäss übereinstimmender Meinung (?) in Sättigung und der Strom durch den Spulenwiderstand definierte 40mA.
Wenn ich mich recht erinnere, ist beim 555 neben der Freilaufdiode auch noch ne Diode in Reihe zum Ausgang notwendig, um induktive Lasten zu schalten. Peter
@mmerten: Das Relais reagiert ab ca. 6V, der NE555 liefert laut Datenblatt bei Vcc=15V 150mA/12,5V am Ausgang. Das langt auch bei 12V Vcc und 40mA Relais immer noch locker. Hast Du evtl. den "sink" current erwischt? Der ist in der Tat weit geringer als der "source" current, interessiert hier aber nicht. Ausserdem: Das Relais reagiert ja, und der NE555 liefert gemessene 11,x V.
in der schaltung war ein ICM7555 (cmos variante) angegeben und die "leistet" deutlich weniger
@peter: die Diode in Serie kommt der Sache evtl. schon näher, den Verdacht hatte ich auch schon. Hast Du dazu genauere Info? Ich habe das bislang nirgends gesehen.
"Eine Spule ist ein frequenzabhängiges Bauteil und wie hoch wird die Frequenz wohl im Einschaltmoment sein, wenn das Signal aus dem Schalttransistor steil auf VCC geht?" Ziemlich groß, in der Tat. Bewirkt also auch ne ziemlich große Impedanz jwL - nur warum sollte bei einer großen Impedanz ein großer Strom fließen? Ich steh jetzt wirlich etwas auf dem Schlauch, was du meinst. Also geh ruhig drauf ein. Meinst du Überschwinger in Verbindung mit parasitären Cs?
Yep, hab's grad selber gefunden. http://www.kpsec.freeuk.com/555timer.htm, unter "Relay coils and other inductive loads".
@ak ... Weil Du den Transistor beim einschalten über die seine belastbarkein hinaus beansprucht und zum Durchbruch geführt hast ...
Der Verlauf des Einschaltstromes einer festen Induktivität ist keinesfalls ein steiler Verlauf, sondern er baut sich 'langsam' nach einer e-Funktion auf. Marillion
Du induzierst in der Spule eine Spannung, die der Induktionsspannung entgegengerichtet ist. Du hast praktisch eine entgegengepolte Spannungsquelle an Deinem Schalter. Ist der Tarnsistor nicht in der Lage das zu schlucken, bricht er durch. Klar, nach dem einschalten ist er dann leitend, er schaltet sich bloß nicht wieder aus... Ist der Impuls nicht so groß gewesen, dass auch gleich der Kristall verschmolzen ist, ist nach dem abschalten alles wieder in Butter bis zum nächsten einschalten.
@tex: Warum wird dann dann der Timing-Kondensator vom NE555 nicht entladen? Dem Discharge-Anschluss sollte der Durchbruch egal sein. Nicht jedoch dem Pulldown-Transistor, der müsste beim Abschalten einen internen Kurzen abliefern. Und auch der Reset-Anschluss sollte nicht wirken - tut er aber. Abgesehen davon wirkt die Induktivität eines aufbauenden Magnetfeldes dem Strom entgegen, d.h. die induzierte Spannung hat + oben, nicht unten. Höher als die angelegte geht auch nicht, d.h. der Strom bestimmt sich aus der Differenz der angelegten Spannung und der induzierten Gegenspannung. Umgekehrt beim Abschalten, dann ist + unten, drum die Diode.
>>Höher als die angelegte geht auch nicht
FALSCH!!!
es geht hoeher!!!
du kannst ja mal einen versuch machen:
nim einen kleinen Travo 12V - 230V zB.
an der 230V Seite baust du dir eine Funkenstrecke (etwa 1mm) evtl mit
Drath direkt auf dem Travo..
dann nimmst du dir ein Ralais und laesst dieses permanent schalten und
ueber den oeffner wieder abfallen
paralel zur Spule setzt du dann die Sekundarseite des Travos (wird also
gepulst)
und du wirst sehen, dass Funken Fliegen und bei 230V fliegen keine
Funken ueber 1mm ;)
Das liegt nunmal an der Induktivitaet und am sich schnell veraendertem
Magnetfeld
@Jens123: Hier ging es um den Aufbau vom Magnetfeld, nicht um den Abbau. Dass beim Abschalten einer Spule die Funken fliegen ist sattsam bekannt und durch die Freilaufdiode verhindert.
was hier noch immer nicht durchgekommen ist, ist, das der Transistor beim einschalten gekillt wird und das eine Induktivität beim Einschalten nicht das gleiche Verhalten zeigt, wie bei der Erregung durch sinusfürmige Ströme im eingeschwungenen Zustand. Ich habe aber auch mißverständlich "beim Abschalten" geschrieben, wo man eindeutig "beim herstellen der Stannngsfreiheit" hätte schreiben sollen.
@tex: Ich habe durchaus verstanden, dass deiner These nach beim Einschalten gekillt wird. Was ich auf dieser Basis aber nicht verstehe: warum lässt er sich in dem Zustand zwar per "reset" PIN abschalten, nicht aber per "threshold"?
Du musst den Transistr spannungsfrei machen um ihn wiederzubeleben. vieleicht macht er das bei "reset", aber nicht bei "threshold" @AK nun, dass beim einschalten keine Funken fliegen liegt aber nicht daran, dass die Ströme nicht da sind, sondern daran, dass nirgendwo Luft als Leiter herhalten muss, wie beim auftrennen der Verbindung. Nimm einen Trafo der sagen wir mal 12V / 5 A macht, belaste ihm mit 5 A, schalte Dir primär eine durchsichtige Glasfeinsicherung 260mA rein und schalte ihn schnell 5 mal hintereinander ein und aus.
Parallel zur Relaisespule ein C mit 100n. Anderes Relaise nehmen. Stromversorgung ok ? Josef
Der TDB0555 ist m.W. die bipolare Version. Ich habe im Eagle bloss keine Lib dafür gefunden, drum steht im Bild der falsche drin.
parallel zur Relaisspule ein C? Noch mehr Strom beim einschalten? Er hat doch schon zu viel.
@tex du bringst da glaube ich etwas durcheinander (bitte nicht gleich eingeschnapt sein), bzw. beschreibst deine Annahmen nicht vollständig. Wenn man einen Trafo einschaltet, kann der Strom in der Tat in ungeahnte Höhen gehen. Dies liegt aber nicht an der Induktivität an sich, denn diese begrenzt den steilen Stromanstieg. Irgend jemand schrieb ja schon jwL (Also Unndlicher Widerstand bei Frequenz Unendlich). Sondern daran, dass der Trafokern schon (gepolt) vormagnetisiert ist und man ihn nun bei gleicher Polung (unter Umständen) noch weiter magnetisieren will. Das geht aber nicht und der Trafo geht in die Sättigung. Stichwort Rush-Effekt. Dieses Problem umgeht man, wenn man den Tafo bei maximaler Amplitude einschaltet. Gruß
naja! und was passiert in meiner Relaisspule beim offenen Magnetkern, wenn der Feldaufbau vollzogen und der magnetische Widerstand im magnetischen Kreis schlagartig von nahezu unendlich nach nahezu 0 geht? Gibt das keine Gegeninduktion? Kein Strom der seiner Induktonsursache entgegenwirkt? Was ist dann der lustige Stromspike, den ich meinen AZUBIS Jahr für Jahr auf dem Oszi zeige ...
@tex verwechselst Du Gleichstromspulen(obiges Relais) mit Wechselstromspulen(Induktivitäten, Trafos, AC-Motore) Bei Einschalten von Gleichstromspulen ist doch alles einfach: Relativ langsamer Stromanstieg, im Dauerbetrieb wird der Strom durch den ohmschem Spulenwiderstand begrenzt. Beim Ausschalten entsteht die Induktionsspannung. Marillion
Ich denke tex hat mit der mechanisch bedingten Veränderung des Magnetkerns durch Anzug/Abfall nicht ganz unrecht, nur wieviel das konkret ausmacht und in welche Richtung würde mich interessieren. Ein Beispiel gibt das ELKO, nur kann ich seinen "mörderischen" Peak dort nicht so recht wiederfinden: http://www.elektronik-kompendium.de/sites/bau/0207211.htm. Gibt's dazu irgendwo präzisere Info? Allerdings hat das absolut nichts mit dem ursprünglichen Problem zu tun - wie peter oben schon feststellte, handelt es sich um ein Retrigger-Effekt, nicht um eine Überlastung.
Ich glaube es ist ein bißchen aneinander vorbei geredet worden - hoffe ich verstehe jetzt richtig was tex die ganze Zeit meint. Es geht tex die ganze Zeit um den magnetischen Kreis SPEZIELL in einem Relais und nicht ums Schalten einer Induktivität.
Bitte melde dich an um einen Beitrag zu schreiben. Anmeldung ist kostenlos und dauert nur eine Minute.
Bestehender Account
Schon ein Account bei Google/GoogleMail? Keine Anmeldung erforderlich!
Mit Google-Account einloggen
Mit Google-Account einloggen
Noch kein Account? Hier anmelden.
