Hallo zusammen, ich bin noch ziemlicher Anfänger, was Elektronik angeht und habe deswegen 2 Fragen an euch: 1) Ich habe eine Schaltung, die wie folgend aussieht http://www.free-webspace.biz/menzel1/1.JPG . Der Anschluss B liegt an 0V und Anschluss A kann an +15V oder -15V liegen. Wenn nun an A +15V anliegen, soll am AVR ein 5V Pegel anliegen. Wenn -15V anliegen, soll 0V am AVR anliegen. Diese Schaltfrequenz kann bis zu 20khz betragen! Würde für diesen Zweck ein Optokoppler reichen??? Wie müsste ich ihn beschalten??? 2) Ich brauche einen Baustein, der bei einem high Zustand am Eingang, diesen auf den Ausgang übernimmt und erst wieder löscht, wenn ich einen reset oder ähnlich gebe. Könnte man dort Flip-Flops verwenden?? Und wenn, welchen müsste ich nehmen??? Würde mich wirklich freuen, wenn mir jemand helfen könnte. Gruß Tobias
Optokoppler reicht. Die Diode des OK und ein Vorwiderstand in Serie. Sperrspannung beachten, eventuell eine Diode in Serie dazu. Am Ausgang hast du einen Transistor.
Hmm, leider toter Link, kann das Bild nicht sehen. Optokoppler ist gut, wenn Potentiale getrennt werden sollen. Kann die Quelle (die +-15V) so 5mA treiben? Dann geht´s so: Eingang -> Widerstand 2kOhm -> Optokoppler Eingang. Direkt am Optokoppler-Eingang nach Eingangs-Masse eine Si-Diode antiparallel zur OptokpplerDiode (also andersherum). Sie verhindert einen rückwärtigen, zerstörerischen Strom durch die Optokoppler, wenn -15V anliegen. Ausgangsseitig den Optokoppler mit dem Kollektor an +5V und mit dem Emitter an einen 10k Widerstand nach Masse. Am Emitter letztendlich lieg der Eingang des Atmel. 20kHz macht eigentlich jeder Optokoppler mit. Ohne Optokoppler, also wenn keine Potentialtrennung erforderlich ist, geht´s ganz einfach mit ´nem Eingangswiderstand (Serie) von 10k, dann eine Z-Diode (4,7V) nach Masse. Diese verhindert ein Ansteigen der Spannung über 4,7V und unter -0.6V (vorausgesetzt, sie ist richtig gepolt!). Dann zur Sicherheit noch 1k Serienwiderstand und dann zum Atmel.
Danke erstmal für eure Antworten! Bei dem Link muss man nochmal mit Rechtsklich auf Bild anzeigen klicken, dann funktionierts. Die Stromquelle kann ohne Probleme 5mA abgeben. Die potentiale müssen eigentlich nicht getrennt werden, da der AVR von der selben Quelle den Strom bezieht, nur gleichgerichtet! Hab ich es richtig verstanden, dass dich einen 10Kohm Wiederstand zwischen A und AVR + Z-Diode zwischen A und B benutzen soll?? Wie muss ich den 1Kohm Wiederstand einbauen? Würde mich sehr über Hilfe freuen! Gruß Tobias
2 Browser probiert, bei keinem klappt es, egal mit welcher Maustaste. Also bitte: (1) GIF oder PNG aber nicht JPG für Schaltungen. (2) Ins Forum als Anhang, nicht als Link.
Optokoppler geht, bei 20KHz aber nicht jeder. 6N137 beispielsweise. Pullup-Widerstand am Ausgang ist wohl nötig, der im AVR ist zu gross. Maximale Sperrspannung der LED beachten, eine Diode antiparallel mag nötig sein. Ohne Optokoppler, d.h. TraceRecs Variante, ist ebenso gut, hast es glaube ich auch richtig verstanden. Wozu der 1K Serienwiderstand gut sein soll ist mir aber nicht klar. Apropos Potentialtrennung: gleichgerichtet aus gleicher Quelle impliziert nicht unbedingt ein gleiches Massepotential.
Könnte diese Schaltung so funktioneren??? R2 könnte man ja vielleicht noch zur Strombegrezung reinmachen. Das meinte TravelRec wahrscheinlich mit dem 1Kohm, oder? Würde mich sehr über Hilfe freuen Gruß Tobias
Kann mir niemand sagen, ob das so hinhauen könnte??? Würde eigentlich nicht auch eine normale Diode+Wiederstand zwischen Punkt A und dem Eingang des Mikros reichen??? Würde mich über jeden Tipp freuen Gruß Tobias
Ich kann mir nicht vorstellen das das funktioniert, dir fehlt meiner Meinung nach der Massebezug. Liegt diese Schaltfreqenz immer an oder variiert sie von 0 bis 20kHz?
Gedacht ist es um digitale Signale über 2 Leitungen zu transportieren und gleichzeitig noch die Stromversorgung darüber zu erhalten. Die Frequenz variiert, da ich für logisch 1 +15V und logisch 0 -15V am Anschluss A anlegen will. Würde es die ganze Sache erleichtern, wenn ich anstatt den -15V an Anschluss A 0V und an B +15V anlege??? Dann müsste doch ein Spannungsteiler reichen, da mann an Anschluss A entweder 0V oder 15V hat, oder?? Würde mich über Hilfe freuen. Gruß Tobias
Gleichrichter kommt bekanntlich von "gleich riecht er". So wie dargestellt kann er's zwar nicht, die unteren beiden Brückendioden sind dafür verkehrt herum, aber wenn das eine fertige Brücke ist, dann ist das ja bloss ein Darstellungsproblem. Wenn richtig gebaut wird er dann auch schön riechen, zusammen mit dem µC. Weil die Z-Diode nämlich hier auch in Durchlassrichtung arbeitet und die Eingangsspannung direkt auf den Eingang vom µC legt. Das dürfte reichen um den parasitären Thyristor im µC zu zünden der die Stromversorgung kurzschliesst. Selbst wenn Du das so erweiterst, dass dies nicht passiert, dann hast Du unter'm Strich die doppelte Frequenz am µC Pin liegen. Nicht der Sinn der Sache. Entweder Du verwendest einen Einweggleichrichter für die Stromversorgung, oder eben doch einen Optokoppler.
Wenn du nur 0 hast dann hast du keine Stromversorgung. Springe zwischen +8V und +15V dann gibts kein Problem. Eine Diode vor den 7805. Eine Z-Diode ~10V nach A und einen Widerstand nach B, dann hast du zwischen Z-Diode und Widerstand nach B je nach Spannung 0V oder 5V.
Sorry, hab in paint immer schön 90° gedreht und nicht mehr an die polung gedacht :-( Könnte mir jemand einen Schaltplan zeichnen (für den Aufbau mit Optokoppler), da ich nicht ganz verstehe, wie ich den Transistor verwenden soll??? Würde mich sehr über Hilfe freuen. Gruß Tobias
@Tobias: bevor du das Rad neu erfindest google mal nach NMRA-DCC, die Modelleisenbahner übertragen seit Jahren Power und Daten über zwei Schienen. grüße leo9
@Hubert: Wozu dient die 10V Z-Diode nebst ihrem Widerstand? Die R/ZD-Beschaltung am µC-Input langt doch m.E.
Ok, verstanden - deine Variante arbeitest nicht mit "normaler" Wechselspannung. Aber warum keine Wechselspannung?
@ A.K. Tobias will Daten übertragen. Mit einem Brückengleichrichter ist das Problematisch eindeutige Pegel zu schaffen, ohne Koppler. Es funktioniert ohnehin nur theoretisch, praktisch glaube ich nicht das man über eine Leitung 20kHz übertragen kann und dann die Daten noch vernünftig auszuwerten sind. Ausser es sind nur 2m und ein gutes Kabel.
Aber RS485 kann? Ist auch bloss Wechselspannung mit Signalisierung über's Vorzeichen. Ok, Abschluss bzw symmetrische Last etc sind auch nicht ganz unwichtig und wenn man reinweg garkeine Ahnug hat, dann wird's schon interessant.
Danke erstmal für eure Antworten! Die Idee von Hubert hab ich jetzt zwar verstanden, nur kann ich diese leider nicht anwenden, da an der Leitung noch ein Motor hängt, der die besagten 15V zum betrieb benötigt. Außerdem würde er bestimmt die Pegel verändert, da ich ca. 10 dieser "Dekoder" bauen müsste. Aber mir ist noch etwas eingefallen, weis aber ned obs funktioniert! Angenommen eine logische 1 bedeutet: A=15V B=0V und eine logische 0 bedeutet: A=0V und B=15V dann könnte ich diese doch mit ner Brücke gleichrichten und an den AVR und Motor abgeben. Um nun zu erkennen ob an A 15V oder 0V anliegen, könnte man doch einen N-Kanal Mosfet nehmen und Gate über Wiederstand an A anschließen. Source gegen die gleichgerichtete Masse und Drain mit Pull-up an den AVR. Das Signal wäre dann halt invertiert, oder? Oder könnte man Source direkt an die gleichgerichteten +5V legen und Drain an den Pin des AVR?? Sorry für die ganzen Fragen :-( Würde mich sehr über jeden Tipp freuen Gruß Tobias
Du beschreibst da nur wieder eine normale Wechselspannung, entweder ist A +15V gegenüber B oder -15V gegenüber B (bitte nicht mitten im Satz den Bezugspunkt wechseln, mal A mal B). Mit einem Brückengleichrichter wirst Du keine Masse hinbekommen, die vor und hinter dem Gleichrichter gleichermassen eine solche darstellt. In dem Fall ist der 6N137 die einfachste Lösung. Erst mit 3 Leitungen wird was anderes draus, also wechselweise +15V an A und +15V an B, bezogen auf einen dritten Massepin. Dann sind's simple 2 Dioden in der Stromversorgung und ein simpler Pegelwandler für den Input.
Ich hab aber leider nur 2 Leitungen zur Verfügung. Dann bleibt wohl nichts außer einem Optokoppler übrig. Könnte mir hierfür jemand einen Schaltplan als beispiel zeichnen??? Gruß Tobias
Ach ja: Die Schaltungen die an den diversen Enden der Verbindung dran hängen, sollte keine weitere Verbindung miteinander haben. Wie beispielsweise Masse, Erde, Antenne, Wasserleitung, PC (mit ebensolchen), ...
Danke erstmal!! Hab mir auch grad einen Schaltplan für den 6N137 gezeichnet, dabei ist mir aufgefallen, das man ihn aber invertierend benutzen muss, da er laut Datasheet bei Low am Input nie ein Low am Ausgang haben kann. Würde meine schaltung wie oben auch funktioneren??? Gruß Tobias
In der Tat, er invertiert, aber ist das nicht eine Frage der Software? Aber egal, ggf. einfach A und B vertauschen. Der 6N137 hat keinen Pullup am Ausgang und der im AVR könnte zu gross sein, d.h. zu langsam.
Das mit dem Invertieren ist eh kein Problem, da ich total vergessen hatte, dass ich zwischen Optokoppler und AVR noch ein RS-Flip Flop schalten muss. Wen ich den 4044 dazwischen schalte, wird das Signal doch eh nochmal invertiert, oder??? Müsste ich für den 4044 auch noch den Pullup verwenden?? Gruß Tobias
Der Pullup ist dann zwingend. Etwas aus der Mode gekommen, der CD4044. Freilich ist die Polarität dann wichtig, ist der doch aktiv Low. Wenn Du auf die positive Halbwelle reagieren willst, dann stimmt's so. Wenn der Ausgang vom FF direkt im AVR landet - wozu dann ein FF?
Hi nochmal - very komplex dat janze! FlipFlop zum verknoten der Schaltsignale??? Also Graetzbrücke und Spannungsversorgung is klar. Optokoppler kann auch ´nen ganz billiger CNY17/I oder CNY17/II sein, hat eine LED im Eingang und ein npn Transi im Ausgang. Kein Gatter und kein Schickschnack und desterwegen recht schnell in der Übertragung. Also Kollektor an +5V, Pulldown von 4,7k vom Emitter an Masse, dann hast Du schon mal ein schönes, nichtinvertiertes Signal, da dann den AVR dran und FlipFlop im AVR über Software nachbilden und fertig, sparste ´ne Menge Herumlöterei. Schutzbeschaltung des OptoKoppler-Einganges natürlich nicht vergessen, das war schon ganz okay so.
Das Flip Flop dient zur entprellung, da ich die Decoder auf meiner Modellbahn verwenden möchte und ich somit die Signale nur über die Räder abnehmen kann! PS: Das oben mit den 20khz war ein Schreibfehler, sollte eigentlich 2khz heißen! Gruß Tobias
@TravelRec: Nicht dass es bei 2KHz wichtig wäre, aber dem Datenblatt nach ist der 6N137 (nsec) um Grössenordnungen schneller als der CNY17 (µsec). Bei 20KHz könnte man die Verzögerung vom CNY17 hingegen schon zu spüren bekommen.
Ja, aber der AVR muss noch eine PWM erzeugen und anfahr- und abbremsverzögerung berechnen sowie Geräusche ausgeben und da ich in den meisten Loks eh massenhaft Platz hab, versuche ich es erstmal so um Fehler in der Software zu verhindern. Ich werde jetzt mal einen kompletten Schaltplan zeichnen und dann hier hochladen. Gruß Tobias
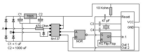
So, hab jetzt den Schaltplan gezeichnet. Könnte es so funktionieren?? Wo müsste ich jetzt die Pullups platzieren??? Sind für C3 und C4 10pf ok?? Würde mich sehr über Hilfe freuen Und Danke nochmal für eure ganze Hilfe!!!! Gruß Tobias
(1) Der Ausgang vom 6N137 benötigt einen Pullup, siehe mein Beispiel oben. (2) Die RS-Flipflops im 4044 sind aktiv low, hier ist jedoch dank des NOR-Gatters aktiv high erfolderlich. Klappt jedoch, wenn das FF nicht aus einem 4044 sondern aus 2 NOR-Gattern besteht. (3) RESET-Kondensator 10nF, nicht 47pF. (4) Für C2 keinen Elko sondern Folien- oder Keramikkondensator 100nF. C1 hingegen ist mit viel 1µF zu klein - Bezeichnungen vertauscht? Zusatzlich zu C1 besser auch noch einen 100nF Kerko, der Regler könnte sonst spinnen. Generell halte ich die NOR und FF Sache in Hardware für wenig sinnvoll, der µC wird durch die Entprellung garantiert nicht überlastet. Aber Du kannst es später immer noch rauswerfen wenn Du soweit bist.
Danke für deine Antwort! Hab den Pullup jetzt noch eingefügt! Sorry, aber des RS FLip-Flop soll ein ganz normales nichtinvertierendes RS FF sein. invertieren möchte ich mit dem NOR Gatter, was gleichzeitig noch ein low signal ans RS FF legt, wenn ich an R high anlege!! Ja, hab die bezeichnung vertauscht. Werde dann noch Folien einbauen!! Gruß Tobias
> aber des RS FLip-Flop soll ein ganz normales > nichtinvertierendes RS FF sein. Was verstehst Du darunter? Device/Aufbau/Ein-Ausgabebeziehung? Wir sind da weniger auseinander aus Du glaubst.
Ich meine ein RS-Flip-Flop aus NOR-Verknüpfungen: Wahrheitstabelle: S R Q1 Q2 Zustand 1 0 1 0 Setzen 0 0 x x Speichern 0 1 0 1 Rücksetzen 1 1 x x Unbestimmt Gruß Tobias
Na also, macht ja summa summarum 3 NOR Gatter. Eins davor, 2 als FF. Oder wie hattest Du dir das vorgestellt?
Genau so wollte ich es machen, denn dann reicht ein quad 2-input nor gatter. Ich kenn zwar den 74*36, aber den find ich nirgendwo :-( Welche anderen IC´s gibt da noch? Gruß Tobi
Abgesehen davon hab ich jetzt mal einen kompletten Schaltplan gezeichnet, in dem auch die Ansteuerung des Motors abgebildet ist. Der AVR erzeugt an Out 3 eine PWM Frequenz und über die AND und NOT Gatter wird der End-Mosfet angesteuert, der die PWM Frequenz auf die gewählte Feldspule leitet. Den IRLZ34N hab ich gewählt, da er anscheinend TTL kompatiebel ist. Den Strom von 30A werde ich mit dem Motor garantiert nie ausnutzen aber egal g Könnte meine Schaltung so funktionieren??? Würde mich sehr über Hilfe freuen! Gruß Tobias
Bei 10nF für C3+C4 wird der Quarz nur interessiert zugucken, wie Du verzweifelt nach einem Grund siehst warum nichts geht. 22pF. Nur aus Neugierde: was ist das für eine Art Motor? Getrennte Wicklungen für vorwärts und rückwarts, oder was ist F1/F2?
Dieser N-Channel MOSFET wird sich sicher erst bei einer Gate-Source Spannung von einigen Volt dazu herablassen, etwas Strom durchzulassen. Bei einer Gatespannung von 5V bleibt da nicht viel übrig für den Motor, wenn der gegen GND läuft.
Es ist ein Märklin Allstrommotor der anstatt einem Permanentmagneten 2 Feldspulen hat, von denen die eine um 180° gedreht ist. Man kann nun durch den wechsel der Feldspule die Richtung wechseln. Hier findet man etwas über die Motoren http://www.stayathome.ch/motoren.htm Gruß Tobias
Der Motor zieht schätzungsweise max. 1A, wie müsste ich die Schaltung sonst ändern??? Würde mich über jeden Tipp freuen! Gruß Tobias
Die 1A sind nicht das Problem. Aber die MOSFETs arbeiten hier weit besser mit Source an GND, d.h mit Motor zwischen Drain und +15V. Ansonsten ist die Ansteuerung von Power-MOSFETs nicht mein Ding, da gibt's hier bessere Experten.
So, habs jetzt verändert! Jetzt muss ich nurnoch schauen, welche IC´s ich am besten für die NOR´s und AND´s nehme. Wie hoch sollte eigentlich die PWM Frequenz bei einem Motor sein?? Reichen da ca 10-20khz?? Gruß Tobias
Bitte melde dich an um einen Beitrag zu schreiben. Anmeldung ist kostenlos und dauert nur eine Minute.
Bestehender Account
Schon ein Account bei Google/GoogleMail? Keine Anmeldung erforderlich!
Mit Google-Account einloggen
Mit Google-Account einloggen
Noch kein Account? Hier anmelden.









