Servus! Ich möchte mit nem AVR eine Farbwechsel-LED-Lampe (Moodlight als Vorbild) selbst bauen. Da ich dafür 100 RGB-Superflux-LEDs verwende und diese durch ihre gemeinsame Kathode nicht in Reihe schalten kann (sonst könnte ich die einzelnen Farben nicht ansteuern), bekomme ich durch die nötige Parallelschaltung einen maximalen Strom von 100 (Dioden) * 3 (RGB) * 20mA (Diodenstrom) = 6A Das ist ganz schön heftig und es ist nicht einfach, eine geeignete und kostengünstige (!!!) Stromversorgung dafür zu finden. Bei Reichelt gibt es passende Schaltnetzteile (5V, 10A), aber die kosten ja gleich mal satte 50. Kennt von jemand von Euch eine günstigere Alternative dazu? Vielleicht ne passende Schaltug zum selbst Aufbauen? Wär echt spitze! Gruß, Henry
Hallo, nimm doch ein Netzteil aus einem alten PC. Das schafft auch 20A am 5V-Anschluss.
Die Idee hatte ich auch schon. Allerdings hatte ich vor, die Stromversorgung in das Lampengehäuse oder notfalls als kleines eigenständiges Gerät in die Zuleitung vom Netz (ähnlich Laptop) zu integrieren. Ein PC-Netzteil ist dafür dann doch etwas zu groß und ungeeignet. Trotzdem danke! :) @all: andere Ideen?
oder du baust selbst ein Netzteil z.B. aus den Bauteilen so eines PC-Netzteils ;-#
@Stefan: glaube nicht, dass ich das hinbekomme bzw. dass das Sinn macht... ;) @Flo: die haben leider nix was mich weiterbringt.
Wie wärs mit nem Trafo? 30Watt gibts auch als Printtrafo. Danach nen Gleichrichter, nen schönen dicken Elko und that's it;) mfg Flo
Also wie ich das sehe brauchst Du ajF ein Schaltnetzteil, sonst wirst Du mit Deinen Größenvorgaben nicht hinkommen. Die meisten mir bekannten Schaltungen liefern allerdings nur etwa 3-4A (siehe Anhang). Allerdings für kaum >5EUR. Vielleicht könntest Du aber 2 davon zusammenschalten!? Oder such' mal nach VIPer20 (Viper100 für 3A gibts bei Reichelt für 3,70EUR). Oder mal nach SMPS suchen, da gibts es Schaltpläne von z.B. PC-Netzteilen, die dann auch >10A packen. Allerdings sind die alle etwas heftiger vom Aufbau und Dir wahrscheinlich nicht klein genug ... Grusz TW
Da hat irgendeine Firma wie Siemens oder Philipps(kann aber auch sony gewesen sein) einen Chip entwickelt, der viel kleinere Netzteile für Ladegeräte usw. ermöglichen soll-> Ich würde, als relativ unwissender, zum PC-netzteil raten. Diese Barebones haben da doch auch externe, welche klein genug sein müssten. Auf alle fälle viel viel kleiner als ein AT/ATX NT. Ein PC-NT müsste eigentlich immer 6A hinbekommen.
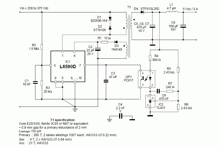
@Flo: Du hast Recht, Printtrafos sind auf jeden Fall auch sehr interessant. Vor allem was Preis Leistung Aufwand angeht. Bei Reichelt gibt es da passende (z.B. ERA-EI 66/23). Was verstehst du konkret unter nem "dicken" Elko? Ich werde diese Lösung auf jeden Fall im Hinterkopf behalten. Sie haben nur einen Nachteil: sie sind trotzdem noch recht klobig und schwer. @da_user: Sorry, aber der link führt bei mir nur auf die Shop-Homepage... @Thilo: Deshalb interessiere ich mich sehr für deine Schaltung. Leider habe ich nicht ganz so die Ahnung von Trafos / Übertragern und kann mit den Kennwerten von T1 nicht viel anfangen; Kannst du mir eventuell einen passenden Übertrager empfehlen? Am Eingang steht Vdc, ich nehme mal an ich muss dann noch einen Gleichrichter vor die Schaltung hängen, der auch entsprechende Ströme aushält? Du kannst mir nicht zufällig sagen, wie sich die Stromaufnahme auf der "Primär"-Seite der Schaltung verhält, wenn sie unter Volllast (3A) läuft? Wie siehst mit der Welligkeit der Ausgangsspannun aus? Kann ich den AVR da gleich so dranhängen? @Freak5: Es gibt externe Netzteile für Barebones? Hab ich noch nie gesehen! Du hast nich zufällig nen Link zu einem? Ich sach da gleich mal ein "Zwischen-Danke" für eure Antworten!
LEDs sind nicht so pingelig - stabilisiert braucht's da nicht, nicht mal geglättet. Trafo, Gleichrichter und fertig. Da ist dann auch der Wirkungsgrad ok (wenn man davon absieht, dass das meiste eh in den Widerständen landet).
Den L4970 kannste nehmen. Gibt da noch einige andere Typen um den Dreh rum, die vielleicht passender sind. Alles Schaltregler, die ab 5V am Ausgang (über deren Massepin) können.
Ich würde von Reichelt nen SNT MW60-05 nehmen kostet 25,55 und spart ne menge Arbeit. Zumal nen Standard-Teil was auch in 1 oder 2 Jahren noch zu bekommen ist.
schliesse mich mmerten an: so etwas kauft man fertig und erfindet nicht das rad neu ! zumal alle fertigen schaltnetzteile von reichelt gleich nen weitbereichtseingang haben. aber vorsicht, innerhalb der schaltung würde ich (weil wir gerade mit eben einem solchen netzteil ärger hatten) noch einen stabi (für die logik/uC) und ne supressordiode vorsehen...
Hallo, hast du schon mal über ein multiplexen nachgedacht. das auge ist doch viel zu träge. du kann wie beim fernsehen, die leds nacheinander ansteuern (muss nur schnell genug sein.) da leidet zwar die helligkeit drunter. aber wenn du 3 gruppen machst - r-g-b - brauchst du nur noch 2A. dieses verfahren ist gängig und wird sogar auf led großdisplays verwendet. mal drüber nachdenken!!!
nachtrag: bei nur 3 gruppen im multiplex, sieht man auch keinen helligkeitsunterschied.
Da war wohl wer schneller ;-) Stimme Nicky zu, Du solltest wirklich mehrere Gruppen machen und multiplexen. Wenn Du die Schaltung noch nicht fertig hast, dürfte es auch Deine Ansteurungselektronik auf 1/3 schrumpfen. Schließlich brauchst Du nicht 100 einzelne Leitungen sondern nur 34 + 3x GruppenSelect-Ltg.
jo, multiplexen sollte man. trotzdem fertiges netzteil kaufen ;o)
Multiplexen ??? Ich vermute mal das Ganze ist zu Beleuchtungszwecken (rgb farbwechsler ?) gedacht und nicht zu Anzeigezwecken. Da will man schon die maximale erzielbare Helligkeit der LED ausnutzen.
deswegen kann man doch trotzdem multiplexen, allein schon, um die schaltung zu vereinfachen ! die maximale helligkeit erreicht man auch im pulsbetrieb.
käse, mein text ist weg. also schreibe ich nochnal. habe versucht leds zu dimmen, und bin mit einer 8 bit pwm nicht weit gekommen, erst 9 bzw. 10 bit pwm liesen die leds wirklich dunkel werden. das auge nimmt licht annähernd logarithmisch war, weshalb eine 1/3 einschaltzeit nicht wirklich störend ist. so weit mir bekannt ist, wird gepullstes licht auch noch als heller empfunden als kontinuierliches. (wenn dies jemand bestätigen kann, bitte mal kurz bescheid geben, bin mir da nicht 100%-ig sicher) und wenn es denn unbedingt die maximale Helligkeit sein soll, --> strom durch die leds im pulsbetrieb höher treiben (aber verlustleistung beachten)
aja, du könntest doch auch etwas strom einsparen indem du für jedes LED nur 10mA oder 15mA nimmst. Bei normalen LEDs haut das wunderbar hin und sie leuchten gleich hell. So nun zur lösung des netzteils ;-) siehe anhang ( Steht im Datenblatt des LT1083 und bringt 5V und 7.5A) einfacher gehts wohl nicht mehr ;-) mfg schoasch
Also der LT1083-5 bringt zwar 7.5A bei 5V. Aber man muss schon ne "kleine" Spannung reintun. Für ein komplettes Netzteil, ist es dann nicht mehr ganz so einfach ... (siehe Anhang, weiter unten im Datenblatt) Das Teil heißt ja schon "Low Dropout" :-/
och nö, erst 100 leds gleichzeitig, und dann auch noch n standardlängsregler! sorry! schon mal über nen eigenes kraftwerk nachgedacht, da ist der kühlturm mit dabei. pure energieverschwendung. wie wäre es denn mit schaltreglern? läuft nen µC mit, also auch die leds. z.b. LM2576 (3A) ohne externe transistoren. wenn die schaltung einfach bleiben soll wieder 2 oder 3 gruppen und jeder gruppe einen regler zuweisen. teuer wird es auch nicht, spart platz durch nen kleineren kühlkörper und somit geld fürs alu die durch die reglerschaltung kompensiert wird. wenn es denn unbedingt nen längsregler sein soll, dann reicht auch nen 10A npn-transistor mit z-diode und R für die leds. problem sehe ich nur bei dem trafo, der sollte mit gleichrichtung nicht mehr als 2V über der ausgangsspannung liegen. 2V x 6A = 12Watt verlust (also wärme) wird der kühlkörper ziehmlich groß oder ne gute lüftung :-(
Ich danke euch für die zahlreichen Ideen. Ich denke ich werde die ganze Sache über nen 6V-36VA-Printtrafo lösen. Nen belastbaren Gleichrichter und nen Spannungsregler dahinter, ein paar Kondis und fertig ist der Lack. Geringste Kosten, geringste Verlustleistung, geringster Aufwand. Dann wird mein Gehäuse eben ein klein wenig größer.
was spricht denn nun gegen ein fertiges schaltnetzteil ?! kopfschuettel der printtrafo ist sicherlich NICHT die günstigste lösung mit geringsten verlusten... ausserdem kommt auch noch das übliche netzeingangszubehör davor ? VDR, sicherung.... das ist alles im steckernetzteil enthalten (reichelt psa 15W-050; EUR26,10; 5V 2,5A). weiterhin enthalten: KEIN ärger, KEINE fehlerquelle, KEINE netzspannung auf der leiterkarte!
Das problem dabei ist aber, dass ich davon dann gleich drei Stück bräuchte, um meine stromhungrige Schaltung zu satt zu kriegen. und dann wär ich bei dem siebenfachen Preis der Printtrafo-Lösung.
äh... ich dachte, wir reden nu über multiplexen ? also nur 2A ?
Warum ??? Schaltnetzeil SNT MW60-05 kostet bei Reichelt komplett nur 25,55 und liefert 5V bis zu 12A. Bei diesen thread ist ohnehin nicht ganz klar, wozu die LED überhaupt gebraucht werden Anzeigezwecke (multiplex ok) oder Beleuchtung mit max. Leistungsausbeute bei den LED da kommt Multiplex ja nicht in Betracht. Da man ja hier nicht den Impulsstrom beliebig erhöhen kann.
warum Schaltnetzteil? weil da nicht so viel energie unsinnig in die luft geblasen wird! kostet nur unnötig geld, Kühlkörperfläche (der selbst auch geld kostet) oder andere Kühlungsvarianten (also meist nochmal strom) multiplexen für maximale helligkeit - geht nicht? doch, mit z.B. mit 30mA während des pulses ansteuern. ausserdem gepulstes licht ... - siehe weiter oben
Wenn wir gerade beim Thema "unsinnig Energie in die Luft blasen" sind nochmals: Gibt's keinen AVR der mit 3,6V läuft??? Wenn du den ganzen ramsch mit 3,6V betreibst sparst du dir auch noch einige Watt Wärme an den Vorwiderständen die dann hinfällig würden. Solche Netzteile gibt's meiner Ansicht nach auch. Oder liege ich da völlig falsch? Gruss Joël
Ach? LED ganz ohne Vorwiderstand? Das kostet dann aber nicht nur Strom, gegen die Lebensdauer einer solcherart betriebenen LED werden Glühlampen Methusalems.
jo, mit nem Adj-typen einfach einstellbar. aber man bekommt keine genauen infos, wie er es bauen möchte, je nach atmel kann er ja mit 3,6V arbeiten. er schafft dann nur nicht mehr die maximalen taktfrequenzen. wenn er dies braucht... weiss ja keiner.
widerstand muss schon rein, aber joefire meint wohl, dass der spannungsabfall kleiner ist und somit weniger wärme entsteht. geht ja immernoch x 100LED's wenn mit multiplexen nichts ist.
Eine Frage am Rande welcher Hersteller baut SuperFlux LED als RGB Variante mit gemeinsamer Kathode ??? wobei die Betonung hier auf dem Typ SuperFlux liegt.
Also hier noch einmal ein paar klärende Daten am Rande: - LEDs: 100 Stk, RGB-SuperFlux, gemeinsame Kathode (www.dotlight.de) --> sprich 300 * 20mA - Multiplexen: NEIN, da Beleuchtungszweck - 5V-AVR, da rot und blau sowieso 4V Vorwärtsspannung (also warum dann 3,6V-AVR nehmen?) -starke Abwärme = schlecht -> keine Belüftung Am Ende ist das ja auch alles wurst. Ich will bloß eine Stromversorgung haben, die mind. 6A bei 5V (stabil für µC) schafft. Sie soll nich übermäßig heiß werden, keinen Schaltschrank benötigen, einfach aufzubauen sein und nach Möglichkeit unter 50 EUR kosten. Kann doch nich so das Ding sein.
@henry dann nimm doch das MEANWELL Teil von Reichelt für knappe 26 Euro. Gibt`s bei anderen Lieferanten auch.
@mmertn: jap... das ding gefällt mir... es also doch einfach... :) @all: problem gelöst! dank euch für die hilfe!
Scheint als hätte ich zu wenig Ahnung von LEDs. Kann mir kurz jemand erklären, warum vor ner LED ein Widerstand sein MUSS? Ich hätte gedacht es macht keinen Unterschied ob ich die Betriebsspannung der LED mit einem Spannungsteiler (Rv und LED) oder mit einem Spannungsregler (LM...irgendwas) erzeuge. Anfängerfrage oder Missverständnis??? Grüsse aus der Schweiz Joël
Also im Prinzip ist das ja so: Legt man an einen Verbraucher eine Spannung an, fließt ein Strom. Dieser Strom ist (meistens..) durch den Verbraucher und an die ihn gelegte Spannung bestimmt. Hat man zum Beispiel einen 100 Ohm Widerstand, legt 10V an, so "verlangt" der Widerstand I = U/R = 10/100 = 0,1Ampere Strom. Die LED verhält sich ähnlich. Sie ist aber eigentlich kein Ohmscher Verbraucher (bzw Ohmscher Widerstand). Der Strom steigt nicht linear an (wie genau weiß ich nicht). Aber: Eins ist gleich. Legt man eine Spannung in Höhe der optimalen Durchlassspannung an, fließt ein bestimmter Strom. Dieser Strom ist so dimensioniert, dass er der LED nicht schadet. Folglich: Kann man eine ganze Reihe von LEDs auch ganz einfach mit nem LM317 oder Whatever und einer eingestellten Spannung betreiben. Hat man jetzt aber nur eine LED, will man nicht direkt irgndwie nen LM317 oder sowas einsetzen. Da benutzt man einen anderen "Trick": Wenn man weiß, dass bei Ud(Durchlassspannung der LED) genau Id (Durchlassstrom) fließt, kann man einen Widerstand in Reihe schalten der die Spannung, die sonst zu Hoch für die LED wär, wegheizt. kleines Beispiel: 5V Spannung Uges Ud der LED ist 3,8V Id der LED bei 3,8V ist 20mA 1. Regel: Bei Reihenschaltung von 2 Verbrauchern ist der Strom des Zweiges an jedem Punkt gleich. Fließt also durch die LED mal 20 mA, so fließt dieser Strom ZWANGSLÄUFIG auch durch den, in Reihe geschalteten, Widerstand. 2. Regel: Die Spannung der Verbraucher in einer Reihenschaltung muss addiert werden. Da die LED 3,8V "brauch" (da dann 20mA fließen) Hat man nurn 1,2V "über". Würde man die LED ohne Vorwiderstand anschließen, läge an ihr 5V an. Ein beachtlich höher Strom würde durch die LED fließen -> nich gut. Der Widerstand berechnet sich nach R = U/I = 1,2/0,02 = 60 Ohm. Durch die LED und den Widerstand fließen jetzt 20mA. Dabei teilen sich die Spannungen wie berechnet auf: U = R*I = 60*0,02 = 1,2V am Widerstand und der Rest an der LED. Das ganze muss man eher so als "selbstregelndes Konstrukt" ansehen. Denn wär der Strom nich 20 mA, würde eine andere Spannung am Widerstand (und auch an der LED abfallen). Gleichzeitig gilt aber auch: Fällt eine andere Spannung am Widerstand ab, verändert sich der Gesamtstrom. Hoffe ich hab nicht zuviel Unfug geschrieben :-)
der lm ...(schlag micht tod) sollte die 5V für den µC bereitstellen. gleichzeitig kann er auch noch die LED's versorgen. deshalb wird der strom so groß. da die led's je nach Farbe aber mit unterschiedlichen Spannungen arbeiten (rot=2V, gelb=2,2V, grün=2,4V und weiß und blau zw. 3 und 3,6V) muss zur strombegrenzung nen widerstand davor. da die LED innerhalb der o.g. Spannungen sehr steile kennlinien haben (diodenkennlinie) führt eine minimale Spannungsänderung zu beachtlichen Stromänderungen, die schnell die 20mA (oder je nach typ nen anderer wert) überschreiten können. ps: leds stuert man deshalb auch mit dem strom und nicht mit der spannung. An Henry: hab gerade noch ne idee. überleg mal, ob du die leds über den spannungsregler führen musst. vielleicht genügt nach dem trafo die gleichrichtung (6A) und große kondensatoren zur glättung. den µC dann an nen regler (die 10-50mA sind dann unkritisch wegen der Wärme) guck aber erst mal wie sicht der Trafo bei laständerungen verhält. sprich spannungsdifferenz unter volllast und leerlauf, und rechne mal die passenden stromänderungen durch die leds aus, vielleicht ist dass dann die einfachste variante. für die led's kommt es nicht auf 0,5 Spannungsschwankungen in der versorgung an, da ja immernoch der vorwiderstand seinen senf dazugibt.
Das mit Strom und Spannung war mir schon klar. (Ich glaube das Ohm'sche Gesetzt ist Grundlage wenn man sich in diesem Forum Rumtreibt :-) Mich hat halt einfach verwirrt, dass A.K. so schockiert war über meinen Vorschlag, die Versorgungsspannung der gesamten Schaltung gleich der Betriebsspannung der LED's anzupassen... In diesem Fall ist das Problem meines Vorschlags also, dass bei RGB-LED's nicht alle Farben den selben Widerstand haben. und somit auch unterschiedliche Betriebsspannungen verlangt werden. Richtig? Gruss Joël
> Aber: Eins ist gleich. Legt man eine Spannung in Höhe der > optimalen Durchlassspannung an, fließt ein bestimmter Strom. > Dieser Strom ist so dimensioniert, dass er der LED nicht schadet. Nein, so ist es eben nicht. Für LEDs gilt das gleiche wie für normale Dioden oder Bipolartransistoren (nicht jedoch für MOSFETs): Steigt die Temperatur, sinkt die Durchflussspannung. Sinkt nun die Durchflussspannung, dann steigt der Strom. Dadurch steigt die Temperatur. Dadurch sinkt die Durchflussspannung weiter. Wird diesem Teufelskreis keine Grenze gesetzt, dann setzt er sich solange fort bis das Bauteil überlastet wird und endgültig kurzschliesst. Man kann also LEDs nicht mit einer konstanten Spannung betreiben und man kann sie auch nicht ohne Kontrolle des Stroms jeder einzelnen LED parallel schalten. Im hier betrachteten Fall muss man auch noch berücksichtigen, dass Exemplarstreuungen auftreten können. Ist der Serienwiderstand der Dioden zu klein dimensioniert, führen diese Streuungen zu sichtbar ungleicher Helligkeit des LED-Feldes.
Die hier gewählte SuperfLux LED ist mir eh etwas suspekt, zumal es der Händler in seinem "Datenblatt" geschickt vermeidet einen Hersteller zu nennen. Ebenso werden hier Toleranzgruppen für Gruppenverwendung nicht angegeben. Vor allem das Pinout mit gemeinsamer Kathode ist für eine sinnvolle Flächenbeleuchtung schon übelst, wenn ich nicht gerade jede led einzeln ansteuern will sondern nur eine rgb fläche steuern möchte. korrekterweise wäre ja hier 300 regelbare Konstantstromquellen nötig.
Also ich hatte mir das ja so vorgestellt: die einzelnen Grundfarben der RGB-LEDs werden jeweils parallel zueinander verschaltet. Der jeweilige "Farbkanal" wird dann über eine einfache Transistor-Treiberschaltung und entsprechende Widerstände (die die der Farbe zugehörige Vorwärtsspannung "erzeugen") von je einem Ausgangspin des AVR durch PWM in der Helligkeit regelbar angesteuert. Ich habe schon einen Prototypen mit einer 3x3-RGB-SuperFlux-LED-Matrix (wasn Wort!) und nem ATmega8 aufgebaut und was soll ich sagen... das Farbspiel ist sogar durch das bisherige einfache Programm (Ein- und Aus-Faden der einzelnen Grundfarben mit jeweils unterschiedlichen Primzahlen als Geschwindigkeitskonstanten) schick anzusehen. Und mit einer PWM-Grundfrequenz von 200Hz auch bei geringer Helligkeit flimmerfrei. Leichten Helligkeitsunterschiede der einzelnen LEDs sind durch die Milchplexi-Scheibe, die als "Mischpalette" dient, nicht wirklich festzustellen. Ich hab die Schaltung auch schon länger als nur 10 Sekunden laufen lassen und es hat sich noch keine LED durch die einfache Treiberschaltung verabschiedet. Kommentare? :)
Ich hatte die Version ohne Stabilisierung oben schon mal vorgeschlagen. Nur würde ich noch etwas weiter gehen und den Kondensator evtl. auch noch weglassen. Weil der, wenn er nicht recht heftig dimensioniert ist, die Lastabhängigkeit der Effektivspannung deutlich vergrössert. Ein halbwegs guter Trafo in dieser Leistungsklasse wird nicht mehr als ~120% Leerlaufspannung liefern, und sollte zu verkraften sein. Eine LED für 20mA hat meist ein Limit vom 30mA. Man müsste das das ganze wohl so dimensionieren können, dass man im Effektivwert bei 20mA oder etwas darunter landet, ohne bei geringer Last und im Peak der Halbwellen in die Nähe den Grenzwert vom 30mA zu kommen. Das Netzteil selbst hat dann m.E. keine grösseren Verluste als ein normales Schaltnetzeil. Und der Trafo kann in Spannung und Leistung deutlich kleiner dimensioniert werden als bei einem vergleichbaren Linearnetzteil. Und um die Verluste durch die Serienwiderstände kommt man kaum herum. Sie durch geregelte Stromquellen zu ersetzen spart zwar Abwärme, führt aber zu abnorm hohem Bauteilaufwand. Ergo: Licht mit ausschliesslich parallel geschalteten LEDs zu gewinnen ist zwangsläufig ineffizient.
hallo henry, warum wenn du nur einfach ein farbenspiel machen möchtest, könntest du doch z.B. 10 oder 11 LEDs je farbe in reiche schalten. dann mal von 99 led's ausgegangen, also 33 je farbe, würdest du je farbe 3 linien erhalten. also insgesamt 9, macht nen strom von nur knapp 200mA mit ner spannung von ca. 30-36V. ok, wenn du nur 12V oder 24V nehmen möchtest machst du die ketten etwas kleiner, aber die stromersparnis ist doch extrem, und vereinfacht dein netzteil. (ich hab es so aufgebaut, bei einer Anzeige mit 60 smd leds als array, mit ner 6x10 Matrix an 24V (LED's alle rot). funktioniert hervorragend. hab dann nicht nur nen transistor als schalter sondern mit ner z-diode das ganze als stromquelle verwendet. so kann ich bedingt durch meinen schaltregler (für die 5v für den Atmel) bis 40V Eingangsspannung arbeiten.
@Nicky Klar ist, daß man dieses Projekt eleganter lösen kann. Wenn du alles mitgelesen hättest, die 100 RGB LED mit gemeinsamer Kathode sind leider Vorgabe und nicht mehr änderbar.
Hallo Henry, Die Logik "Multiplexen: NEIN, da Beleuchtungszweck" verstehe ich nicht. Könntest du die bitte nocheinmal erläutern? Gerade bei Beleuchtungszwecken sollte man die LED pulsen! Nicht nur das man dabei die Helligkeit bis um den Faktor 15 erhöhen kann, man spart auch noch Strom. Man muß ja nicht gerade bei den 100Hz der Leuchtstoffröhren stehen bleiben, sondern kann z.B. auf 5kHz gehen. Das 'Flimmer' ist dann für Mensch und Tier nicht mehr wahrnehmbar. (das einzige was man wahrnimmt, ist die geringere Wärme die deine Schaltung abgibt) Das Web ist voll mit guten Beispielen zu gepulsten LEDS. z.B: http://www.stockeryale.com/i/leds/lit/app001.htm
@Nicky: Mein allererster Gedanke war auch, die Schaltung mit Einfarben-LEDs aufzubauen. Hab das auch schon probiert. Allerdings war ich mit dem Mischergebnis alles andere als zufrieden. Man konnte stets deutlich die einzelnen Grundfarben erkennen, was nich Sinn und Zweck ist. Durch die RGB-LEDs bekommt man die Farben halt super gemischt und das ist mir den Merhaufwand durchaus wert. Allerdings wäre eine SuperFlux-RGB-LED mit 6 Pins auch mal ne geniale Erfindung... ;) @Patrick: Nun gut, wenn Ihr alle so vom Multiplexen schwärmt, dann werde ich mir das mal zu Gemüte führen. Scheint ja doch was dran zu sein... ;)
danke patrick.. ich wusste auch nicht mehr, wie man argumentieren könnte... ;o)
@patrick Gerade SuperFlux LED sind nicht für Multiplex-Betrieb konzipiert. Man kann bei diesen Teilen ja nicht den Impulsstrom beliebig erhöhen. Auch ist die erzielbare Lichtausbeute und berücksichtigung von t (Zeit) geringer. Gerade bei SuperFlux als auch Luxeon Emittern ist das Verhältnis von Nennstrom / Pulsstrom wesentlich kleiner als bei Standard LED.
@henry hast du schon mal probiert nen ENG angeordnetes array von standard 5mm leds aufzubauen. leider haben die hellen geräte davon nur nen kleinen abstrahlwinkel. wenn aber der platz zur verfügung stehen sollte, dann versuch es doch nocheinmal damit und nimm die filterscheibe in etwas größerem abstand. (die frage ist, ab die scheibe homogen oder die projektionsfläche homogen leuchten soll?) zumal man die 5mm led bei ebay kistenweise günstig bekommt. hab meine auch aus dem asiatischen raum einreisen lassen. das dies funktioniert weiss ich 100%-ig, da oft genug gebaut und verbaut. nur der abstand und/oder die streuscheibe sind wichtig. gibt ja auch genug hersteller die nach diesem prinzip led scheinwerfer bauen. die haben die vorteil, aber berechnete optiken zu verfügung zu haben. habe vor kurzen eine 12m wand mit led scheinwerfern beleuchtet (wahren allerding 100 1Watt leds.) super homogene mischung.
@Nicky: Ne, das mit den einzelnen LEDs wird nix, der Schrim soll homogen ausgeleuchtet werden. Da hab ich schon genug rumprobiert, die Idee is vom Tisch.
guck mal bei http://www.griven.com/thumb.php?lincod=02_architectural wir hatten den "dune" wegen einbau in bodentanks. mit dieser leiste war es richtig gut (der preis auch) http://www.focon-showtechnic.net/produkte/index.php?file=shop&mode=details&number=3028
das problem ist, das richtig satiniertes acrylglas, die lichtintensität in bezug auf eine richtung extrem verringert. aber homogen wirds. wie groß ist der abstand zur projektionsfläche. und welche grundhelligkeit ist dort vorhanden? Normales Zimmer mit nem Fenster, oder nen Klubraum, mit dezenter beleuchtung?
mich interessierte das nur mal so :) ich dachte, du hättest 100 1W leds selber zusammengefiedelt :)
Das Problem liegt nicht darin die Led's zusammen zu fiedeln :-), sondern in der Optik - die dem Einsatzzweck angepasst ist. Deshalb habe ich ja auch nach dem Abstand zur Projektionsfläche und der Umgebungshelligkeit gefragt, obwohl wir vom Forum - Elektronik - weit weg kommen. Aber das Ziel interessiert! Elektronikvorschläge sind ja schon genug zusammen gekommen. Die Qual der Wahl hat Henry selbst!
Hallo mmerten, Könntest du deine Aussage "Gerade SuperFlux LED sind nicht für Multiplex-Betrieb konzipiert" kurz begründen? (Multiplex-Betrieb ist nicht wirklich die richtige Bezeichnung). Natürlich kann man den Impulsstrom nicht beliebig erhöhen aber die Datenblätter der SuperFlux LEDs geben in der Regel Beispiele für Pulse Betrieb, an denen man sich orientieren kann.
@Nicky. So professionell wollte ich es garnich betreiben. Es soll bloß ne schöne Bereicherung für mein Zimmer werden und meine Loöststation aus dem Dornröschenschlaf erwecken... ;) Also die "Projektionsfläche" ist quasi die gegenüberliegende Wand meines Zimmers... es geht mir nicht um Projektion, nur darum, dass die Lampe (also der Plexiglas-Schirm) flächig-gleichmäßig ausgeleuchtet ist und das Zimmer "chillig" beleuchtet wird. Deshalb maximal Helligkeit. Das mit dem Multiplexen, oder wie auch immer es nun korrek heißt, scheint dabei wirklich hilfreich zu sein. Über den AVR bzw über den PC kann man dann auch noch ein paar verschiedne Programme ablaufen lassen, je nach Stimmung. Moodlight eben...
Henry, Hm, das hätte schon was, wenn ich am Morgen nicht immer das grelle Licht anmachen müsste, sondern das Aufwachen von einem angenehmen (künstlichen) Sonnenaufgang begleitet würde. Passende Gelegenheiten für einen Sonnenuntergang würden sich auch finden fg
@mmerten heisst das, du weisst es nicht, oder willst du es mir nicht verraten?
Ich habe hier keine Lust seitenweise Datenblätter zu zitieren oder Diagramme zu diskutieren. Bei SuperFlux LED liegen der zulässige LED Dauerstrom als auch der maximale zulässige Impulsstrom wesentlich näher beeinander als bei den Feld-Wald-Wiesen 3 oder 5 mm LED. Multiplexing ist für maximale Lichtleistung bei Beleuchtungszwecken ungegeignet. Ebenso wie PWM für Dimming im Studiobetrieb, da sind dann regelbaren Konstantstromquellen angesagt.
@mmerten, Es geht nicht darum seitenweise Datenblätter zu zitieren, sondern darauf hinzuweisen, wo die Info steht. Dein generelles "schau einfach mal nach" zeigt jedenfalls, dass du selbst nicht weisst wo die Info stehen könnten. 100mA bei einem duty cycle von 1/10 und Pulse Width 0.1ms ist alles andere als übel und zum Stromsparen besetens geeignet. Und genau darum geht es hier doch! Die Leistungsaufnahme kann auf die Weise wirkungsvoll verringert werden.
Weiß nich ob noch jemand Lust hat, mit mir über dieses Thema zu diskutieren.. der Thread is ja nun schon etwas älter. Aber ich probiers trotzdem mal, bevor ich nen neuen aufmache. Wie gesagt, ist ja nun schon ein bissel bastelzeit ins Land gestrichen und mein Prototyp sieht jetz so aus: (siehe Anhang) Jetzt hängts an der PWM: ich bekomm sie einfach nicht flimmerfrei. Allerdings scheint es nicht an der PWM-Frequenz selbst zu liegen (ca. 200Hz), sondern eine Art Interferenzproblem zu sein. Wenn ich nur eine Farbe der LEDs leuchten lasse und dimme, ist kein Flimmern wahrzunehmen. Sobald ich aber zwei Farben einer LED dimme (also nicht volle Helligkeit) dann ist ein relativ langsames (ca 10Hz ?) "Pulsen" (LEDs werden kurz dunkel) zu sehen. Hat jemand eine Ahnung, wie ich das lösen könnte? Und zum Pulsbetrieb mit den Daten aus dem SuperFlux-Datenblatt (100mA, 1/10 duty cycle, 0.1ms puls width) gibt es auch noch ein Problem: Der ATmega8 mit 16MHz-Quarz ist zu langsam... Dank euch für eure Hilfe!
hallo, wie machst du die pwm? je nach dem wie du die pwm machst sind 16 mhz voll ausreichend! ich habe an 16mhz ne 10 bit pwm auf 4 kanälen, ohne flimmern! gruß
ich mach die pwm über nen timer-interrupt, der alle 80.000 takte die LED entweder weiterleuchten lässt oder löscht. je nach PWM-stufe.
ich verwende einen zähler der in der timer-interrupt routine immer um 1 incrementiert wird. die interrupt routine arbeitet auf nen tov. in ihr werden nacheinander ale kanäle abgearbeitet. wie genau? nimm nen register, in dem der schwellwert für die farbe steht. in der irq vergleichst du den zählerwert mit dem schwellwert und schaltest die led an oder aus. je nach dem ob größer oder kleiner. wierum liegt in deiner entscheidung. dann gleiches mit dem nächsten kanal. wenn rgb + w? durch ist ist die timer irq beendet und wird mit neuen tov wieder angefahren.
Um mal endgültig mit diesem Missverständnis aufzuräumen: http://members.misty.com/don/ledp.html Wie man auf o.g. Seite sehr schön nachlesen kann, ist es ein verbreiteter Irrglaube, dass durch Pulsen von LEDs der Stromverbrauch verringert oder die Licht-Leistung erhöht werden kann. Den besten Wirkungsgrad haben LEDs immer noch, wenn man sie konstant mit dem Nennstrom betreibt, ungepulst. Alles andere wäre physikalisch gesehen auch ein wenig unlogisch. (außerdem: http://www.dse-faq.elektronik-kompendium.de/dse-faq.htm#F.8.1 )
Ich stimme Nicky grundsätzlich zu, mit einem Unterschied. Den Zähler den er meint nicht um +1 inkrementieren sondern um +7, +11 oder meinetwegen +37. D.h. man produziert Lücken, was aber durch die dahinterliegende modulare Arithmetik die Leuchtphasen der einzelnen LED's gleichmäßig über den gesammten einstellbaren PWM Bereich verteilt. Also: angenommen du möchtest die LED's in 256 Stufen dimmen können. Zu jeder LED gibt also ein Helligkeitsregister. In deiner Timer ISR wird ein Zählregister benutzt das nun in schritten von +37 erhöht wird. Dieser Zählerwert erzeugt dann Werte wie 0,37,74,111,148,185,222, 259! -256 = 3, 40,77 usw. usw. D.h. der Wert 259 passt nicht in ein Byte sondern wird modulo 256 den Wert 3 ergeben. Wichtig ist nur das mit dem Inkrement +37 alle möglichen Werte zwischen 0 bis 255 einmal reihum drankommen. So, eine einzelne LED leuchtet immer dann wenn dessen Helligkeitregister < Zählregister ist. Die LED's pulsen nun nicht eine gleichmäßige Zeitspanne von 0 bis Helligkeitswert -1 an einem Stück sondern sie pulsen ungleichmäßig verteilt auf den kompletten Zeitbereich von 256 PWM Zyklen. Gruß Hagen
@Chris: das stimmt schon aber bei Agilent gibt es AN's die was anderes sagen. Wenn man mit einem Lux-meter die Lichtausbeute einer gepulsten mit einerm ungepulsten LED vergleicht dann stimmt diese Aussage sehr wohl. Aber unser AUGE ist kein objektives Lux-Meter sondern es hat die Eigenschaft, nach Millionen Jahren Evolution, auf schnelle Lichtreflexe besonders empfindlich reagieren zu müssen. Ergo: unser Helligkeitsempfinden ist eben NICHT linear sondern logatihmisch, so wie es auch unser akustischer Hörsinn macht. Und betrachtet man es aus dieser Perspektive so erscheint uns eine gepulste LED genauso hell wie eine ungelupste LED aber mit dem Unterschied das die gepulste LED weniger Strom verbraucht. Gruß Hagen PS: muß nochmal bei Agilent suchen gehen um diese AN zu finden. Dort waren auch schöne Kurvendiagramme enthalten an hand dere man den besten bereich zum pulsen ermitteln konnte, bzw. eine Umrechnung von psychisch empfundener helligkeit durchs Auge zur tatsächlichen Helligkeit=PWM Dutycycle/Strom.
hallo zusammen, ich addiere schon mit 1, aber mein aufbau ist noch ein wenig anders. --> Look up table es ging ja nur um das prinzip. im LUT hab ich die logarithmische Kennlinie implementiert. ausserden hab ich ne pwm mit 1024 manchmal auch 2048 slots. es funktioniert super, da die led nicht mit 100mA angesteuert werden mußß und dabei noch die max. pulsdauer für diesen strom beachtet werden muß. ich treibe die standard led's weiter mit 20mA. demm wenn ich meine schaltschwelle an den anfang oder an das ende lege (je nach aufbau der software), ist die led voll an -> also dauernd 20mA strom. somit fällt auch die aussage weg, dass die led's durch mehr strom im pulse betrieb nicht so lange halten.
@hagen Die gab`s auch von 2 oder 3 anderen led herstellern, da geht`s aber in erster Linie um LED für Anzeige- und nicht Beleuchtungszwecke. Da bringt Pulsbetrieb (Multiplex) Vorteile. Hier wird eine Multiplexanzeige bei gleicher Leistungsaufnahme als heller empfunden. Auch ist der Unterschied zwischen zulässigem Dauer-Nennstrom/Spitzenstrom Pulsbetrieb bei LED für Anzeigezwecke erheblich grösser. Daher sollte man zwischen diesen beiden Anwendungen klar unterscheiden. Hier geht`s ja um RGB LED für Beleuchtungszwecke. Und da kommt`s ja auf maximale Helligkeitsausbeute und die Abdeckung eines möglichst breiten Farbspektrum an. Mit Pulsbetrieb (PWM) ist hier keine Verbesserung der Lichtausbeute zu erzielen, PWM kann hier sogar recht störend sein, Störstrahlung auf langen Zuleitungen und Synchronisationsprobleme beim Einsatz mehrer Steuerungen.
@mmerten, ja das könnte schon sein das sich die AN von Agilent darauf bezogen hatte. Auf alle Fälle suchte ich damals nach solchen AN's für Anzeigezwecke. Dunkel erinnere ich mich auch daran das dort stand das im Pulsbetrieb die effiktive Leistungsausbeute der LED sinken würde. Egal, so ganz klar war mir das auch nicht, wichtig waren für mich nur die Diagramme zur ermittelung des besten PWM-DutyCycles im Verhältnis zu benötigten Strom un maximal empfundener Intensität beim menschlichen Auge. Gruß Hagen
@mmerten aber mit der geschilderten variante gelangt man doch für maximale intesität auf 100% helligkeit, da dann der ausgang permanent 1 oder wie auch immer ist. heller als bei dauerstrom geht es doch nur noch mit mehr strom!? der die lebensdauer verringert. die emv probleme bestehen auch in anderen schaltungen und mussen eh abgeklärt werden. ob nun nen 1m kabel oder leiterbahn mit günstiger masseführung aufgebaut wird. hm.... die treiber (transistoren) direkt an den led's, mit großen c's, dann stört es auf der versorgung kaum noch, weil kurze leitung mit stromänderungen. und die steuerleitungen geschirmt(kleine ströme -> kleine störungen) LAN Leitung (100MHz) und da kommt er nicht mal hin stört ja auch kaum. aber wie gesagt, dass ist ne frage des designs, erst mal muss die pwm laufen. übrigens die pwm ist bei led steuerungen auch im vollfarbbereich durchaus üblich.
Um`s zu komplettieren und hier zwei App-Notes: http://cp.literature.agilent.com/litweb/pdf/5091-9704E.pdf http://cp.literature.agilent.com/litweb/pdf/5963-7073E.pdf
@Hagen: Lies bitte die o.g. Seite genauer: > Human vision is nonlinear, but that nonlinearity is after a > surprisingly accurate time-integration process. When a light > is flashing rapidly enough to appear continuously on without > flicker, what you see has a good correlation (although nonlinear) > with average brightness and is surprisingly independent of > peak brightness. Weiter oben schreibt der Autor zudem, dass er nicht nur objektiv, sondern auch subjektiv "gemessen" hat und keine signifikante Helligkeitssteigerung gegenüber ungepulstem Licht wahrnehmen konnte.
Ja, dies mag ja richtig sein, aber wie hoch ist der effektive Stromverbrauch im Vergleich von ungepulsten und gepulsten LEDs bei gleichem Helligkeitsempfinden ?? Desweiteren sollte man mit ca. 1KHz die LED's pulsen, 60Hz reichen angeblich nicht aus (kann mir aber nicht vorstellen das das ne große Rolle spielen wird). Aber stimmt schon: erstens bin ich echt nicht der Experte, zweitens ist es mir im Grunde egal, hauptsache es leuchtet hell genug und drittens werde ich mich nur ungern darüber streiten. Für Beleuchtungszwecke ohne Dimmung wäre es Blödsinn eine PWM zu benutzen, will man die Helligkeit einregulieren hat man zwei Alternativen, eine relativ teure und regelbare Konstantstromquelle oder eine digitale PWM mit'ner preiswerten MCU. Ich bin da also pragmatisch. Wundern tut es mich trotzdem, da selbst von renomierten LED Herstellern widersprüchliche Aussagen kommen. Gruß Hagen
@Hagen: Klingt verdammt interessant, denn offensichtlich ist der Zusammenhang zwischen Pulsweite und Helligkeit der LED nicht linear. Im unteren Pulsweitenbereich reicht eine kleine Verlängerung des Pulses für einen recht prägnanten Helligkeitszuwachs, während im oberen PW-Bereich sich kaum noch was tut. Allerdings habe ich nicht ganz verstanden, wie ein Primzahlen-Inkrementwert das behebt. Klar ist: Damit wird der zusammenhängende Puls einer bestimmten Weite "zerhackt" und über die gesamte Periode verteilt. Aber das ändert doch nicht den Effektivwert des "Eingschaltenseins" der LED. Ich verstehe also nicht ganz, was der Sinn dieser Vorgehensweise ist...
@Hagen: Entschuldige, hab dich scheinbar falsch verstanden: es ging dir nicht um eine nichtlineare Verteilung der Leuchtstufen, sondern um das Lösen des Flacker-Problems. Ich hab meine PWM-ISR grad nach deinem Vorschlag geändert und muss sagen... ES FUNZT EINWANDFREI! Absolut kein Flackern mehr wahrnehmbar. Aber trotzdem drängt sich ja nun noch die Frage nach der Lösung des Nichtlinearitätsproblems auf; @Nicky: Wo hast du dein LUT im Controller abgelegt? Im RAM?
ja, die tabelle ist als .db generiert. programmiere bisher nur in assembler. ich habe mir wegen der 11 bit auflösung die quadratischen oder logarithmischen werte berechnet (muss ich nochmal nachsehen)und auf die 2048 (11bit)scaliert. arbeite aber mit einer 8 bit ansteuerung und nem LUT mit 256 byte. bis zu einem bestimmten steuerwert werden die LUT werte größer. an einer bestimmten stelle ist der Wert wieder null und beginnt wieder anzusteigen - nur das ich bei diesem schwellwert bit 9 von hand setzte und dann so weiter bis zur nächsten schwelle. verwende 16 bit für den zähler und Vergleichswert. das aufstellen und fein abgleichen des LUT und schwellwerte hat mich eine nacht gekostet, weil die berechneten werte abweichen bzw sprünge haben (ist halt beim quadrat oder logarithmus so).
@Henry: >Aber trotzdem drängt sich ja nun noch die Frage nach der Lösung des >Nichtlinearitätsproblems auf; Jo bleibt noch, aber ich mache es immer so das ich die 256 maximalen Schritte der PMW's auf 128 runterrechne. D.h.man kann zwar nur 128 Helligkeiten einstellen, intern werden aber 256 PWM Schritte benutzt. Nun kannst du eine Tabelle anlegen mit 128 Werten, jeweils einstellbare Helligkeit zu PWM Schrittanzahl. 128 Helligkeiten sind schon eine Menge Holz, versuche mal deine LED's langsam im Sekundentakt damit runter zu dimmen, und ob du die Unterscheide in der Helligkeit pro Schritt noch wahrnehmen kannst. Und ja, mein Vorschlag mit dem veränderten Inkrement zielte ausschließlich darauf ab: 1. die ON Phasen der LED's immer auf den Schrittbereich von 256 gleichmäßig zu verteilen, das Auge bildet dann eh den Durchschnittswert 2. du kannst so die Anzahl der gepulsten LED's erhöhen, oder den Timer langsammer laufen lassen, da ja nun in den meisten Fällen weniger Flackern auftritt 3. sollte das natürlich ohne viel Auwand in Software möglich sein, meine Methode ist nämlich nicht ganz exakt, bzw. sie erreicht nicht die perfekteste Verteilung von ON Phase zur eingestellten Helligkeiten. 4. Der Spitzen-Stromverbrauch sollte sich reduzieren, denn die ON-Phasen verteilen sich je nach Helligkeit gleichmäßig über die 256 PWM Schritte, ergo statt wie bei dir das alle LED's am Anfang ON sind und gegen Ende der 256 Schritte auf OFF gehen. Dies ergibt einen schwankenden Strombedarf und das kann bei entsprechender Stromversorgung und vielen LED's dazu führen das am Anfang der PWM Phase die Spannung zusammenbricht, ergo ein zusätzliches "Flickern" auftritt. Du solltest also noch mit dem Wert des Inkrements experimentieren, es muß nicht unbedingt eine Primzahl sein, es reicht eine teilerfremde Zahl zur Anzahl der PWM Schritte -> bei dir 256. Mit'ner Primzahl kann man also wirklich nichts verkehrt machen. Denn wichtig ist das nach einer bestimmtem Anzhal von Überläufen die ganze Choose exakt wieder von vorne beginnt ohne das einer der 256 Schritte ausgelassen wurde. Ein Inkrement von 2,4,2^x wäre also die falscheste Wahl. Ich hatte da sogar ne kleine Software geschrieben die das ausgerechnet hat, sprich die beste Schrittweite errechnete so das sich die ON Phasen der verschiedenen Helligkeiten am gleichmäßigsten verteilten. Tja den Source wieder auffinden ist das eigentliche Problem :( Gruß Hagen Gruß Hagen
Du kannst aber auch eine Helligkeitstabelle mit 256 Einträgen benutzen, nur sind dann in weiten Bereichen deren Werte identisch. Wenn du ein Helligkeitsregister einer LED laden willst so benutzt du einfach einen Lookup in diese Tabelle und schwups hast du den real zu benutzenden Helligekeitswert für die Zählervergleiche. Du musst also nur einmalig pro LED Einstellung diesen Lookup durchführen. Im Endeffekt kommt dann das gleiche raus was bei Nicky auch rauskommt, nur halt effizienter meiner Meinung nach. Ergo: diese Lookup Tabelle stellt nichts anderes dar als eine Umrechnungstabelle vom nicht linearen Helligkeitsempfinden des Auges zur physikalischen Helligkeit der LEDs, bzw. umgekehrt. Gruß Hagen
Shit, hab ich ganz vergessen: durch die Reduktion auf max. 128 einstellbare Helligkeiten sparst du Speicherplatz im FLASH, klaro. Und diesen kannst du nun benutzen um für jede Farbe separat eine solche Lookup Tabelle zu speichern. Es ist nämlich so das das Auge unterschiedlich empfindlich auf die einzelnen Farben reagiert und zusätzlich noch bei den meisten RGB LED's die Lichtleistung pro Farbe ebenfalls anders ist -> Stichwort mcd. Die Tabelle selber kommt ins FLASH, im SRAM macht sie weniger Sinn. Das Laden eines Bytes aus dem FLASH dauert nur 1 Taktzyklus länger als aus dem SRAM. Und da du diesen Lookup ja nur bei Änderungen der Helligkeiten aber nicht in der ISR selber machen musst, ist das vernachlässigenbar. Wichtiger ist das der wenig vorhandene SRAM geschont wird. Gruß Hagen
@Nicky: Ich denke ich werde weiterhin nur mit 8 Bit PWM-Auflösung arbeiten. Wie Hagen schon sagt: die Unterschiede zwischen den Stufen sind teilweise nur schwer oder garnicht wahrnehmbar. Ob ich sogar noch auf 128 Schritte reduziere überlege ich mir noch... :) @Hagen: Mich würde mal interessieren, wie du deinen Timer konfiguriert hast. Ich lasse ihn mit Prescaler 64 laufen und bis 256-4 zählen. Das sollte dann ca. 80.000 Takte (bei linearer Verteilung) pro PWM-Stufe ergeben und damit bei einem Takt von 16 MHz eine Pulsfreuqenz von ca. 200 Hz. Wobei die ja nun schwankt, denn die Pulse werden ja nun noch aufgespalten. Mit dem Ergebnis bin ich bisher echt zufrieden. Würde nur gern wissen, ob vielleicht jemand ne günstigere Variante gefunden hat. ;)
Ich glaube jetzt wirds gleich immer mehr off-topic... Nach welcher Funktion habt ihr die neuen Helligkeitswerte für den LUT berechnet? Ich bin hier gerade ein wenig mit dem Grafiktaschenrechner am Probieren und spiele dabei so lange mit den Funktionsparametern rum, bis die Funktion einigermaßen vernünftig aussieht. Ein Ergenis das mir recht annehmbar erscheint lautet so: y = 255 * e^((x - 255) / 48) wobei x -> gewünschter Helligkeitswert y -> neuer Wert im LUT Der Graph überdeckt den Bereich einigermaßen ansehnlich. Aber zufrieden bin ich damit immernoch nicht, denn im niedrigen x-Bereich ändert sich y erst nach ca. 20 x-Stufen und im oberen x-Bereich überspringt y mal eben ca. 10 Stufen. Durch die diskrete Verteilung der Werte ist dieser Effekt ja ganz logisch. Aber es ist unschön (und irgendwie auch sinnlos) wenn ich meinen gewünschten Helligkeitswert um eins anhebe und die LED genauso hell leuchtet wie vorher. Genaugenommen müsste man vielleicht den Timer beeinflussen, damit im unteren Bereich eine differenziertere Abstufung möglich ist. Fällt jemandem dazu was ein?
@Henry: ich habe die höhe auflösung verwendet, weil ich mit einer 8bit pwm nicht weit genug herunterdimmen konnte. der sprung von aus zu 1. bit der pwm gesetz war mir in der helligkeit zu groß. die probleme mit der kurve und der angleichung hatte ich auh, deshalb habe ich ja die nacht verbracht mein lut passend zu trimmen.
Auch ich hatte damit Probleme und ich meine es gibt keine perfekte Lösung mit PWM. Als erstes pulse ich die LED's mit ca. 25 KHz statt wie du mit nur 200Hz. Denn 25.000 / 256 = 100Hz falls die Helligkeit 1 ist, somit kein Flackern im gesammten Bereich. Willst du noch genauer die unteren helligkeitsstufen einregeln so musst du mehr Slots in der PWM unterbringen, 256 reichen dann nicht mehr aus. Angenommen 2^10 = 1024, dann dürfte die PWM mit ca. 100KHz laufen. Die Lookup Tabelle selber kann wiederum mit 128 oder 256 Einträgen auskommen, benötigt aber jetzt doppelt soviel Platz. Auf alle Fälle musst du die Frequenz der PWM immer erhöhen da du ansonsten wieder ein Flickern bekommst. Alle anderen Möglichkeiten die mir einfallen würde wieder eine Teil-analoge Lösung darstellen, denn der LED-Strom für geringe Helligekeiten muß reduziert werden. Ich hatte versucht eine allgemeine Formel statt einer LUT zu benutzen. leider ist das sehr schwierig da es im Grunde keine Formel dafür gibt. Wie oben schon angedeutet muß es bei Agilent ein Datenblatt geben das für die verschiedenen RGB LED's Diagramme zur Umrechnung der phsychologischen Helligkeit in die real zu benutzende PWM enthalten. Diese Diagramme stellten KEINE logarithmische Kurve dar, sondern besonders bei den blauen LEDs hatten die in einem Bereich eine "Delle". Gruß Hagen
@Nicky: Danke für die Mialmit deinem LUT. Aber warum hast du nur 50 Werte in der Tabelle stehen? Was ist mit den Werten dazwischen?
@Hagen: "Wie oben schon angedeutet muß es bei Agilent ein Datenblatt geben das für die verschiedenen RGB LED's Diagramme zur Umrechnung der phsychologischen Helligkeit in die real zu benutzende PWM enthalten." Hast du die zufällig vorrätig und kannst sie mir mailen bzw. den Link posten?
Ich habe gestern bei Agilent nach der AN gesucht. Leider habe ich vor 1-2 Jahren meine AN's, Datenblätter noch nicht lokal gespeichert, so "schlau" bin ich erst in letzterer Zeit mit der größeren Festplatte. Hm, könnte auch Rohm gewesen sein, ich schau dort noch mal nach. Gruß Hagen
Bitte melde dich an um einen Beitrag zu schreiben. Anmeldung ist kostenlos und dauert nur eine Minute.
Bestehender Account
Schon ein Account bei Google/GoogleMail? Keine Anmeldung erforderlich!
Mit Google-Account einloggen
Mit Google-Account einloggen
Noch kein Account? Hier anmelden.




