Hallo Leute, kann mir jemand erklären, wie bei dieser Schaltung http://www.elv-downloads.de/service/manuals/DI300/37378-DI300.pdf auf Seite 5 rechts oben die Spannungsversorgung der Microcontrollerschaltung funktioniert, wenn der MOSFet in durchgesteuertem Zustand ist? Danke. mfg leo
IC1 versorgt den "Mikrocontroller (IC2) T1 schaltet / regelt nur die ausgangslast...
Wenn T1 schaltet, ist ja die Spannung an den 3 Widerständen 0 oder? Ich steh auf der Leitung :-) Liegt an diesen Widerständen permanent die volle Spannung an? Warum?
In den kurzen Augenblicken, wo der Fet sperrt, läd sich der Elko wieder auf. Die Ladung reicht dem Controller aus, da ja 100x pro Sekunde nachgeladen wird.. ;) (denke ich...)
Wenn das der Fall wäre, könnte man ja nicht auf 100% dimmen - was bedeuten würde, dass der Fet permanent durchgesteuert sein muss. Ist er jedoch immer durchgesteuert, bekommt der controller keine Spannungsversorgung??!! *§$!?§"* :-/ leo
Was willst du denn noch wissen? Ist doch richtig was Wilhelm schreibt. Übrigens: Eine Bitte mit 3 Ausrufezeichen ist in meinen Augen eher eine Forderung als eine Bitte. ...
Wahrscheinlich wird T1 auch nicht 100% permanent durchgeschaltet, wenn die Lampe(n) an sein soll. Immerhin ist da n Microcontroller drin, dessen konkreten Inhalt ELV ja nicht preis gibt. Könnt mir vorstellen, das der Mikrocontroller (wenn volle Pulle eingeschaltet ) nach soundsovielen Nulldurchgängen den T1 mal eine Phase nicht 100% durchschalten lässt, damit det "Netzteil" wieder n'Bissel Saft bekommt. Dank den beiden 100µF Elkos muss des ja nicht viel sein, und der Saft reicht ne Weile. Und angesichts der trägheit eines Glühfadens in Punkto Helligkeit, dürfte man es auch nicht sehen, wenn mal eine Phase Netzspannung nicht 100%ig ankommt.
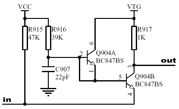
hab auch ne kurze frage zu einer schaltung. lohnt sich nicht dafür extra einen beitrag aufzumachen: das dingen im anhang ist ein pegelwandler nur blick ich noch nicht ganz durch ob invertierend oder nicht. wenn ich solche transistorverschaltungen sehe schaltet bei mir immer das hirn ab, also habt nachsicht, falls die frage zu einfach ist ;)
Zur 1. Schaltung: Viel zu kompliziert gedacht. Der FET muß aktiv aufgesteuert werden und dafür reicht bei Annäherung an 100% die Ansteuerspannung einfach nicht mehr aus. Der FET bleibt also gesperrt, bis sich die Betriebsspannung genügend erholt hat. Für den Controller reicht die Spannung noch aus und das Spiel kann sich wiederholen. Das bedeutet daß 100% nicht erreichbar sind, was bei einer Glühlampe auch nicht tragisch ist. Zu Schaltung 2: Nicht invertierend, da hier eine Basisschaltung vorliegt.
Bitte melde dich an um einen Beitrag zu schreiben. Anmeldung ist kostenlos und dauert nur eine Minute.
Bestehender Account
Schon ein Account bei Google/GoogleMail? Keine Anmeldung erforderlich!
Mit Google-Account einloggen
Mit Google-Account einloggen
Noch kein Account? Hier anmelden.
