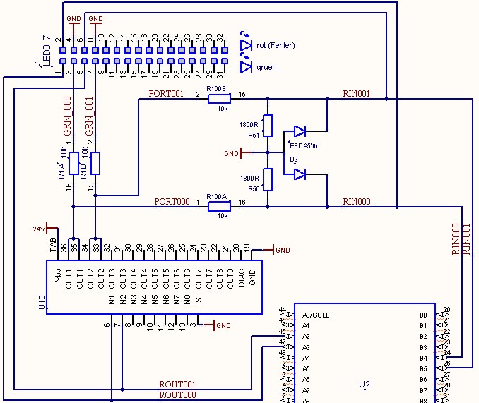
Hi, ich lerne hobbymäßig mit den Dingen umzugehen auf die man hier im Forum trifft. Allerdings fehlen mir hier und da mal gute Quellen um mir entsprechendes Hintergrundwissen anzueigenen. Glücklicherweise habe ich mir das eine oder andere reale Beispiel besorgen können um durch das nachvollziehen dieser an entsprechende Kenntnisse zu gelangen. Bei diesem "Problemen" bin ich allerdings noch überfragt und finde auch auf Seiten wie z.B. elektronik-kompendium nichts was mir direkt dabei helfen könnte. Evtl. bin ich noch zu sehr am Anfang, aber durch entspr. Herausforderungen wächst man am schnellsten, finde ich :) Deshalb zwei Fragestellungen an euch :) - U2 auf dem Plan ist ein LC4032VBCZ. Bei CPLDs bin ich noch lange nicht, aber ich denke das ist für folgende Punkte nicht relevant. - U10 ist ein ITS4880R, nichts großartig besonderes denke ich. - D3, mit ESDA5W beschriftet, ist auf der Platine als ESDA5V3L verbaut. GRN_000 u. GRN_001 haben auf einer anderen Platine lediglich eine grüne LED bevor die Leitung an GND geht. ROUT000 u. ROUT001 gehen auf eben dieser anderen Platine an einen 330R Vorwiderstand, eine rote LED und kommen dann als RIN000 u. RIN001 wieder zurück. Was ich jetzt nicht verstehe ist, wie in dieser Schaltung ein Fehlerfall der 24V erfasst wird. Das der CPLD (bzw. der angebundene PIC24 aufgrund der "Daten" vom CPLD) seinen Teil dazu beiträgt und RIN entsprechend schaltet wäre naheliegend, allerdings verstehe ich zwei generelle (Basics?-)Punkte nicht. Die 24V über den Spannungsteiler auf RIN. U2 = ( Uges * R2 ) / ( R1 + R2 ) = 3,66V Was eigentlich schon Maximum ist für die I/Os des CPLD. Jetzt kommt RIN nach dem Spannungsteiler dazu. Was passiert an dieser Stelle mit den Spannungsverhältnissen, wenn ROUT (3,3V), über 330R, rote LED (Durchlass: 1,6V, 5,2mA genutzt), an RIN (3,66V) kommt ? Im Grunde genommen habe ich hier doch eine Parallelschaltung zweier Spannungsquellen mit unterschiedlichen Quellspannungen. Einmal die 3,66V und einmal den "Rest" der 3,3V nach der LED? Ist das korrekt und wie berechne ich sowas ? Als zweites bin ich mir über D3 nicht im Klaren. Ich habe anstelle der ESDA5V3L (Urwm: 3V, Ubr: 5,3-5,9V) testweise eine PESD5V0S2UAT (Urwm: 5V, Ubr: 6,4-7,2V) eingelötet und in diesem Fall leuchten die roten Dioden, nicht mehr die grünen wie es vorher war. Das ändern dieser Diode führte also zu einer Fehlererkennung. Da diese Diode doch eigentlich eine Schutzfunktion aufweist (liegt hier der Gedankenfehler?), hätte eine Erhöhung der Werte doch zu keinem Fehler führen dürfen?! Wenn ich das bisher richtig verstanden habe wird die Diode beim Überschreiten der Sperrspannung (Urwm) langsam durchlässig und ab der Durchburchsspannung (Ubr) schlagartig. Was allerdings bei 3,66V an der ESDA5V3L ja schon zwischen Urwm und Ubr liegen würde. Irgendwie verwirrt mich das Ganze :), bitte euch mich aufzuklären.
Bitte melde dich an um einen Beitrag zu schreiben. Anmeldung ist kostenlos und dauert nur eine Minute.
Bestehender Account
Schon ein Account bei Google/GoogleMail? Keine Anmeldung erforderlich!
Mit Google-Account einloggen
Mit Google-Account einloggen
Noch kein Account? Hier anmelden.
