Ich will ein Belichtungsgerät selbst basteln und versuche erst (gespendeten) Elektroschrott wiederzuverwenden, weil das billiger wird als bei Ebay nen Gesichtsbräuner zu kaufen. Außerdem lern ich was dabei, wenn ich nicht nur auseinander-, um- und zusammenbaue. Bei Reichelt habe ich gesehen, dass es "Starter" und "Reihen-Starter" gibt. Ich habe durchaus vor, 2 Lampen in Serie zu schalten, tut da auch der "normale" Starter oder muss das explizit ein Reihen-Starter sein? Als Alternative wollte ich vielleicht den Starter einer kaputten Energiesparlampe verwenden. Auch hier weiß ich nicht, ob's nen Unterschied macht, ob ich die Lampen in Serie schalte oder nicht. Welche Starter verursachen ein Flackern, welche nicht? Ich gebe zu, dass ich keine Ahnung habe, wie die funktionieren. Ich werfe später mal nen Blick ins Stupidedia.
Wirf erst den Blick und frage dann, was Du nicht verstanden hast. citb
du meinst EVG? Flackern alle nicht. Die Anzahl der vorgesehenen Röhren muss mit den benutzten übereinstimmen. Ein Single EVG kann keine 2 Röhren Treiben.
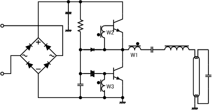
@234235: 23 und 42 sind mir als magische Zahlen bekannt, aber 35? Das musst du mal erläutern :-D Helge (http://webspace.gekl4ut.de/helge/content/pcb/pcb.htm) betreibt angeblich 2 Lampen in Serie mit einem einzigen EVG (Bild rechts). Ich zitiere ihn "So hat es funktioniert und das hat doch schon mal was." Und wie schaut's bei dem unten verlinkten EVG aus? Ist das etwa kein einzelnes EVG sondern darin stecken mehrere? https://docs.google.com/viewer?a=v&q=cache:vVcFs0VJq4wJ:www.hepgmbh.de/assets/datenblaetter/S12_Electronic-Ballast-For-3-4-Lamps-%28Single-Watt%29.pdf+&hl=de&pid=bl&srcid=ADGEESgvocp4q4p3d7w71M9DHi7phu8NbYAMKgbvwhx9h7MYtJez9Awed2xMj0djlVnfJb-8_bPTkhmZvuMvBq3ySlhuNH4Ag_NVcLwwhu9TlHlSWeL-HL36V3WW3wBhcmNY48SAPTjh&sig=AHIEtbR5P2QT6WlmWBKYTWehXB_UIZ8noQ&pli=1 Kann man denn nicht bei "richtiger" Beschaltung 2 in Serie schalten? Helge's Beschaltung ist mir etwas schleierhaft, da durch 2 Elektroden kein Strom fließt. Zumindest nicht vor einer etwaigen Ionisierung. Vorausgesetzt seine Beschaltung ist so und sie funktioniet. Reicht es dann in manchen Fällen (z.B. bei kurzen Röhren) aus, dass nur eine Elektrode vorheizt um das Gas vollständig zu ionisieren?
Die Lösung in Bild 7 kann gehen, nur wird da bei beiden Röhren nur eine der beiden Elektroden vorgeheizt. Der Startvorgang beginnt mit kapazitiven Strömen in der Röhre und heizt damit die ungeheizten Elektroden (langsam) auf. Das bedeutet aber einen rechten Stress für die Röhren. Es könnte die Lebensdauer von ca. zehntausend Zündvorgängen auf einige hundert reduzieren. Ich selbst würde das ruhig riskieren, schließlich benutzt man ein Belichtungsgerät nicht alle Tage. (Das ist die private Lösung, verkaufen würde ich so ein Gerät nicht.) Das verlinkte Gerät liefert mit mehreren Wicklungen tatsächlich mehrere Heizspannungen für die vielen Elektroden. (Das wäre die Verkaufs-Lösung) Dürfte aber preislich schlechter liegen als zwei getrennte EVGS mit zugeordneter einzelner Röhre, da so ein Trafo mit mehreren Wicklungen recht teuer wird.
Damit bestätigst du meine Vermutung. Bei kurzen Röhren dürfte die Elektrode nicht so stark verschleißen als bei langen Röhren und mehrere hundert Zündvorgänge reichen mir allemal, ich will mich ja nicht damit bräunen, sondern lediglich Platinen belichten ^^ Bei der Menge an Platinen, die ich herstelle, wird das Gerät Jahre funktionieren :-D Wenn ich die Kapazität (Bild links) halbiere und dann eine zweite Röhre in Serie schalte und um die andere Kapazitäts-Hälfte ergänze, muss ich dabei irgendwelche Bedenken haben? Dann würden alle Spulen vorheizen, was die Röhren schont. Weiß jemand wie stark die zwei zusätzlichen Heizspulen die Gesamtinduktivität und Gesamtkapazität beeinflussen?
welche Kapazität "links" ist denn gemeint? Im linken Schaltbild sehe ich drei Stück. Der erste Kondensator, der über einen großen Widerstand aus den 325V gespeist wird, ist Teil des Startkreises, erzeugt mit dem Diac erste Impulse, hat mit den Röhren garnichts zu tun. Der zweite Kondensator , an W1 des Steuertrafos, ist ein Trennkondensator, schützt die Induktivität vor Gleichstrom, muss nur groß genug sein. Der dritte Kondensator erzeugt bei nicht gezündeter Röhre durch Resonanz mit L eine Spannungsüberhöhung auf etwa 600V, die die Röhre(n) zündet. Wenn die Röhre gezündet hat, bildet sie parallel zum C einen niedrigen Widerstand, der die Resonanz verhindert, C ist dann praktisch nicht mehr wirksam. Man könnte anstelle des einen C jeder der beiden Lampen ein C mit doppelter Kapazität parallelschalten, dann ergäbe sich die gleiche Spannungsüberhöhung, wenn beide Lampen noch aus sind. (bekanntlich muss man zwei doppelt so große C's in reihe schalten um das ursprüngliche C zu erreichen.)(und so bleibt der Resonanz-Kreis im Originalzustand). Beide Röhren werden dann vorgeheizt, allerdings ist die Spannungsüberhöhung bei der einzelnen Röhre nur halb so hoch. Was es bringt ? .... Ich weiß nicht so recht. - und zerbreche mir auch weiter nicht den Kopf darüber.
Hast recht. Mein Fehler, natürlich doppelte Kapazität. Der Gedanke war, alle Heizspulen zu belasten, um die Lebensdauer nicht so drastisch zu verkürzen. Aber wie du sagst, ich mach mir zuviele Gedanken. Ich mach's wie im rechten Bild und gut ist.
Falls du noch einen Gesichtsbräuner brauchst, hab noch einen. Kostet nur das Porto.
Bitte melde dich an um einen Beitrag zu schreiben. Anmeldung ist kostenlos und dauert nur eine Minute.
Bestehender Account
Schon ein Account bei Google/GoogleMail? Keine Anmeldung erforderlich!
Mit Google-Account einloggen
Mit Google-Account einloggen
Noch kein Account? Hier anmelden.

