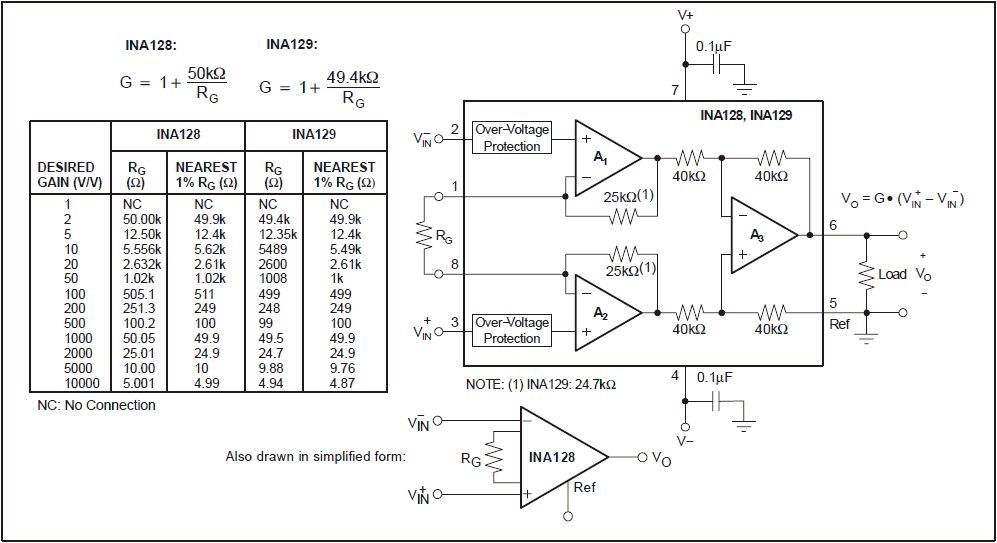
Hallo, ich will einen Strommesskreis aufbauen mittels eines INA129, das ein Gain von 100x darstellen soll. Wie im Datenblatt beschrieben, hab ich einen 500R Widerstand als Rg angeschlossen, dann ist die Verstärkung nahe 100. Die V+ und V- wird von einem TMA 1215D versorgt, +15V bzw. -15V. Das TMA1215D bekommt 12V. Die Schaltung sieht genauso aus, wie im Anhang abgebildet. Das Problem ist aber, dass ich die 100x Versterkung nur dann habe, wenn ich die Masse von dem 12V mit dem Common pin des TMA1215D brücke. Dann bekomme ich beim 100mV Input einen 10V Output, wunderbar. Wenn ich diese Brücke öffne, messe ich am Ausgang gegen Common Masse 1,7V. Für mich wäre ideal, wenn ich den Ausgang gegen Common messen könnte, unabhängig von der Masse der 12V, d.h. Pin5 wäre mit dem Common verbunden. Ist es möglich? Mitulatbati
Hallo, dieser DC/DC - Wandler trennt galvanisch. Ist die das Klar ? Wahrscheinlich ist das ein Nebeneffekt den du nicht benötigst. (oder doch ?) Daher dein Mess-/Masse - Problem. Masse sollte also verbunden sein. Wenn das so ist - wo war noch dein Problem ? Wolltest Du dir etwa auf diese Weise die Übertragung des Messwertes zwischen zwei galvanisch getrennten Systemen "erschleichen". Das kannst Du vergessen! 1:0 für die Elektronen..... gruß
Bitte melde dich an um einen Beitrag zu schreiben. Anmeldung ist kostenlos und dauert nur eine Minute.
Bestehender Account
Schon ein Account bei Google/GoogleMail? Keine Anmeldung erforderlich!
Mit Google-Account einloggen
Mit Google-Account einloggen
Noch kein Account? Hier anmelden.
