Hallo, ich bastel grad mit nem TLC549, da ich gesehen habe das er bis 40.000 Wandlungen pro Sekunde packt. Eigendlich wollte ich ein Mikrofon davorschalten und die Spannungen abfragen. Beim AVR 335-Beispiel wid ein Operationsverstärker davorgeschaltet. Da hab ich auch gemacht. Klappt mit dem 549 irgendwie nicht! Kann mir jemand helfen wie ich das Mikrofon an den TLC549 anpasse? Grüße Alex
Es gibt verschiedene Arten von Mikrofonen. Bist Du sicher, daß Deine Schaltung zu Deinem Typ paßt? Hast Du den A/D-Wandler gestestet (einfach verschiedene Spannungen anlegen und schauen ob das funktioniert)? Hast Du ein Oszilloskop, um mal anzuschauen, was aus dem Operationsverstärker rauskommt? Markus
Mikrofone erzeugen Wechselspannungen im Millivoltbereich, der TLC ist ein unipolarer Wandler. Du musst die Wechselspannung erheblich verstärken und eine Gleichspannung in der Höhe der Differenz von Ref+ und Ref- addieren. Die Mittenspannung ist dann der Nullwert. Mal doch mal auf wie das Ganze geschaltet ist!
Hallo, erstmal danke für die Antworten. Also die Schaltung ist so gebaut, das der OP vorgespannt wird, um am Ausgang 2.3V-2.5V in Ruhe ansteht. Das signal wird mit dem Wechselspannungssignal vom Mikro moduliert. Also wenn és ruhe ist, muss 128 rauskommen! Schaltbild werde ich mal versuchen zu posten Grüße Alex
Poste doch mal die Beschaltung des TLC549. Welche Referenzspannungen hast Du verwendet? Wie sieht das "klappt irgendwie nicht" aus ?
Also die Beschaltung des TLC549 hab ich soweit in Gang gebracht. Mit Hilfe eines Potis kan ich die Ref+ einstellen (z.b bei 2.5V $FF) Ref- ist bei mir an masse. Problem liet an der Mikrofon-Schaltung. Im moment liefert sie 2.5V ! Die Ref+ ist auf 5V und bringt auch 127-128 ascii zurück. Nur irgendwie kommt aus dem Verstärker keine Spannung vom Mikro! Erstmal die Sollspannung für den TLC549 vom Mikrofonverstärker
Was für ein Mikrofon benutzt Du? Welche Ausgangsspannung hat es? Wenn es eine Elektretkapsel ist, braucht sie eine Betriebsspannung. Im Schaltbild ist schon ein Widerstand nach Plus eingezeichnet. Soll das der Widerstand Spannungsversorgung / Arbeitswiderstand sein? Musst Du unbedingt den LM324 nehmen? Bei dieser kleinen Betriebsspannung ist der OP schon an den Aussteuergrenzen angelangt. Überprüfe doch mal die Funktion des OP mit einem Poti ( Schleifer zwischen C1 und R9 ) bezüglich der Aussteuerbarkeit. Das Datenblatt gibt sehr optimistische 3Vss in dieser Schaltung an. Die Verstärkung ist mit maximal 10 auch sehr niedrig. Du hast ausserdem durch die Kondensatoren den Übertragungsbereich für das Sprachband optimiert. Arno
Hallo, danke für die Antwort! Also in erster Linie sollte der Verstärker normale Sprache so 3Vss Liefern. Da hat der ADC dann 1.5Volt pro seite schön zum Messen. Es muss nicht unbedingt dieser OP sein! Es darf auch ein anderer sein! Welchen sollte ich nehmen, und wie sollte dafür dann die Schaltung aussehen? Elektret-Kapsel ist bevorzugt! Aber normales dynamische Mikro würde es auch tun! Nur Elektret habe ich genügend und normale garnicht! Hat jemand eine fertige Schaltung ? Grüße Alex
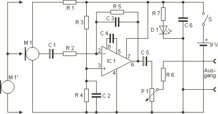
Ah Danke, sag mal kann ich die C2 C3 und C5 weglassen? Vor C5 müsste doch durch den 2*10kOhm Teiler die Ausgangsspannung von Uout = U /2 sein? laso im Grunde genau die Schaltung wie meine, nur mit besserem OP :-) ? Jetzt ist nur die Frage ob mein TLC549 das auch so macht wie ich will! Hat da jemand schon erfahrung gesammelt? Grüße Alex
C2 schließt Wechselspannungsanteile auf der virtuellen Masse kurz, würde ich also drinlassen. C3 begrenzt den zu übertragenden Frequenzbereich nach oben,sollte drinbleiben. Ist Dir die Dimensionierung von C1 und C3 klar? C5 wird durch Deine Eingangsschaltung zum ADC ersetzt. Die Verstärkung solltest Du auf mindestens 100-fach einstellen. Den Spannungsteiler für die virtuelle Masse kannst Du auch mit 100kOhm bestücken. Weiter oben wurde schon nach einem Scope gefragt. Hast Du eins oder ein entsprechendes Programm für die Soundkarte?
Bitte melde dich an um einen Beitrag zu schreiben. Anmeldung ist kostenlos und dauert nur eine Minute.
Bestehender Account
Schon ein Account bei Google/GoogleMail? Keine Anmeldung erforderlich!
Mit Google-Account einloggen
Mit Google-Account einloggen
Noch kein Account? Hier anmelden.



