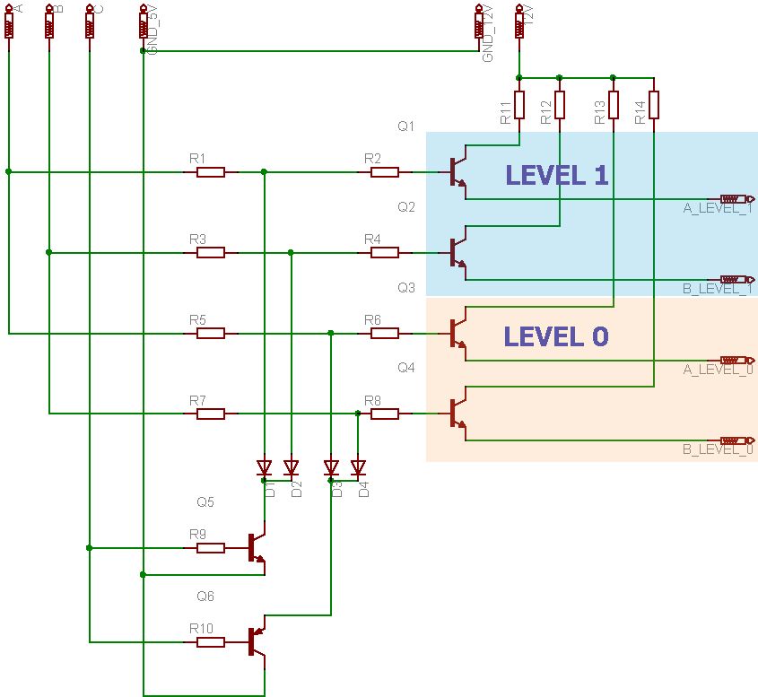
Kann meine Schaltung so Funktionieren? Siehe bild Ich will mit dieser Schaltung erreichen dass ich die Ausgänge (A und B) von LEVEL 0 auf LEVEL 1 mit Hilfe von Ausgang C Umschalten kann. Nun meine Frage würde diese Schaltung so Funktionieren. Es soll mal eine Treiberstufe für 4 Relais werden und ich habe nur 3 Ausgänge wovon ich aber nur 2 Ausgänge gleichzeitig brauche. Wenn jemand eine andere Lösung hat oder einen Verbesserungsvorschlag ich bin für jeden Schachdienlichen Hinweis Dankbar.
Wenn du an A_LEVEL_1 ein 12V Relais anhängst, wie hoch muss dann die Basisspannung an Transistor Q1 sein? Ich würde sagen, bau dir einen Zweig auf einem Steckbrett auf und probiers mal.
Wenn ich das richtig sehe, brauchst Du 2 2Bit Binärdekoder. Das liesse sich mit einem 4fach-And mit je2 Eingängen realisieren. Jeweils 2 Steuereingänge laufen dann zusammen über C mit einem Inverter. Für die Ausgänge wendest Du besser Open Kollektor an, in der Schaltung hast Du Emitterfolger verwendet, d.h. die Transistoren befinden sich nicht sicher im Schaltbetrieb und produzieren Verlustwärme bis zum Tod.
Danke für eure Hilfe ich habe die Schaltung im GANZEN noch einmal überdacht und da ist mir aufgefallen das ich noch ein Relais schalten muss/will diesmal aber ohne LEVEL Umschaltung d.h. das ich insgesamt 3 Ausgänge unabhängig von einander Schalten will und eben 2 davon in unterschiedlichen LEVEL macht summa summarum 4 Ausgänge die ich aber nicht habe also muss ich sowieso den nächst höheren µC mit mehr Ports verwenden oder gibt es einen Möglichkeit mit 3 Ausgängen mehrer Ausgänge zu erhalten rein Binär hätte ich ja 8 Möglichkeiten mir würden schon 5 reichen und zeit spielt bei den Ausgängen auch keine rolle. Ps.: wollte denn ATtiny15L verwenden der hat glaube ich kein SRAM also kann ich ja auch keine Variablen verwenden oder? Muss ich wohl doch den großen ATtiny26
Bitte melde dich an um einen Beitrag zu schreiben. Anmeldung ist kostenlos und dauert nur eine Minute.
Bestehender Account
Schon ein Account bei Google/GoogleMail? Keine Anmeldung erforderlich!
Mit Google-Account einloggen
Mit Google-Account einloggen
Noch kein Account? Hier anmelden.
