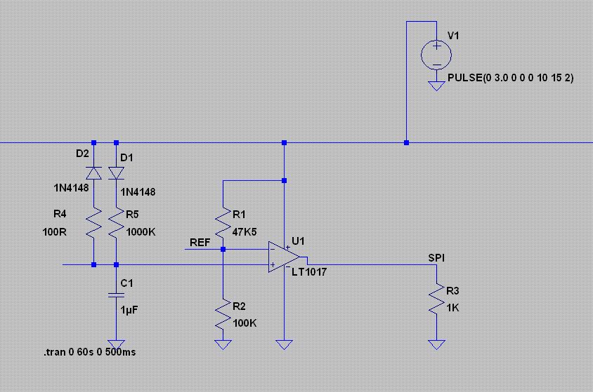
Hallo Ich habe eine Schaltung, an der am positiven Komparator Eingang ein Kondensator hängt. Die Aufgabe ist, dass nach einer Spannungsunterbrechung anhand der Kondensatorentladung ungefähr ermittelt werden kann, wie lange die Unterbrechung dauerte (Kondensator entlädt sich über einen Widerstand). Ursprünglich wurde ein LM2901 (input common-mode) als Komparator eingesetzt. Die Funktion war damit auch gegeben, allerdings wurde er ausserhalt der Spezifikation betrieben (Eingangsspannung nah an der Betriebsspannung (3,3V)), so dass die Schaltung temperaturanfällig war. Mit einem Rail to Rail Kondensator (MAX970 4fach Comparator)sollte das Problem gelöst werden. Leider ist mit diesem Comparator die Funktion nicht mehr gegeben. Wenn die Spannung einbricht, dann wird der Kondensator sofort komplett entladen. Bei einem Spannungseinbruch bricht auch die Betriebspannung des Komparators ein. Die Inputs des common-mode Komparators sind in diesem Zustand hochohmig, so dass der Kondensator sich über den Widerstand entladen kann. Der Impedanz des Rail to Rail Komperators (single Supply 3,3V / Gnd)am Eingang wird scheinbar niederohmig und entleert den Kondensator sofort. Ich dacht OPs haben immer eine Hochohmige Eingangsimpedanz. Kann mir das jemand Erklären?
Alle diese hochohmigen Rail-To-Rail Komparatoren werden Einngangsschutzdioden haben die deine Funktion stören weil über sie die Ladung des Kondensators abfliesst. Ein CA3140 könnte dir helfen. Es ist zwar nicht supergenau, aber er ist superhochohmig so lange er nicht bei 125GradC gehalten wird und er verträgt 8V mehr an den Eingängen als die Versorgungsspannung beträgt, hat also keine Eingangsschutzdioden (sondern Z-Dioden als verpolte Ube-Strecke).
Info: Im Schaltplan (Simu) wird ein anderer Command Mode komperator verwendet.
Bist du sicher, daß die Schaltung stimmt? Wird der Cap jetzt nicht sehr schnell entladen? Warum nicht nur einen hochohmigen Widerstand nehmen und die Dioden weglassen? Die Dioden machen das Ganze zusätzlich recht temperaturabhängig. Warum den Cap überhaupt auf 3,3V aufladen? Erzeuge doch eine kleinere Hilfspannung, notfalls mit einem Spannungsteiler, sodaß der LM2901 am Eingang seinen CMVR nicht verläßt.
Ina, du hast Recht. Ich habe die Falsche Schaltung hochgeladen. Die jetzige entspricht dem beschrieben Problem. Klar kann man die Schaltung neu Dimensionieren. Dieses ist leider nicht möglich, da dann andere Schaltungsbereiche dann Probleme bekommen. @MaWin haben nomale Komparatoren denn keine Schutzdioden? Den CA3140 kann ich leider nicht verwenden, da das Footprint nicht übereinstimmt.
> haben nomale Komparatoren denn keine Schutzdioden? Bipolare wie der LM393 haben keine Schutzdioden, aber sie haben eben auch einen eher höheren Eingangsstrom > Den CA3140 kann ich leider nicht verwenden, > da das Footprint nicht übereinstimmt. Keine Arme keine Kekse. Mit deinen 3V ist es eh knapp, der CA3140 braucht offiziell 4V. Moderne Rail-To-Rail kommen mit 3V aus, haben aber Schutzdioden. Du suchst over-the-top Komparatoren bzw. OpAmps. Ich kenne keinen der deine Anforderungen erfüllt. Du wirst selber suchen müssen.
Ich würde mal einen LMV339 probieren. Der hat auch keine Schutzdiode am Eingang und der CMVR am Eingang ist etwas größer.
Wenn eine kleine Modifikation erlaubt ist, nutze doch die Schutzdiode und lege den Entladewiderstand statt an GND an den Komparatoreingang.
Ergänzung: Das schont auch die Schutzdiode vor zu grossen Entladeströmen :)
Erst einmal vielen Dank an alle. Ich habe nun verstanden, warum es mit einem Rail to Rail nicht funktioniert. Der LMV339 löst zwar nicht ganz mein Problem, kann es allerdings entschärfen. Ich habe paar Muster geordert, und hoffe, das die bald ankommen.
>Der LMV339 löst zwar nicht ganz mein Problem, kann es allerdings >entschärfen. Ich habe paar Muster geordert, und hoffe, das die bald >ankommen. Beim LMV339 soll es auch von Hersteller zu Hersteller gewisse Unterschiede geben...
Bitte melde dich an um einen Beitrag zu schreiben. Anmeldung ist kostenlos und dauert nur eine Minute.
Bestehender Account
Schon ein Account bei Google/GoogleMail? Keine Anmeldung erforderlich!
Mit Google-Account einloggen
Mit Google-Account einloggen
Noch kein Account? Hier anmelden.

