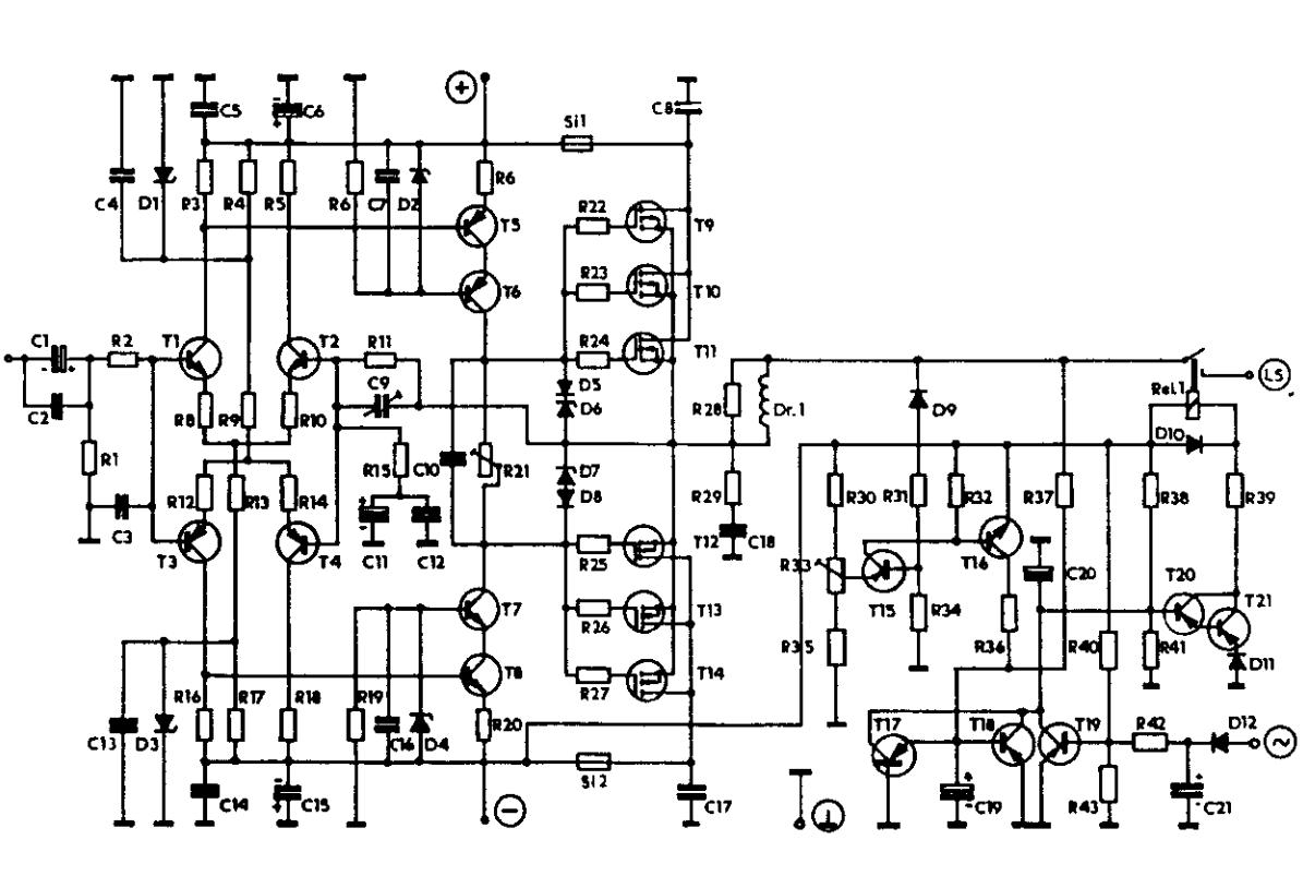
Hallo, ich hoffe Ihr könnt mir helfen. Ich benötige einen grundlegenden Denkanstoß wie dieser Amp funktioniert. Ich weiß für viele ist das Lächerlich aber ich möchte einfach begreifen was da wo abläuft und welches Bauteil was macht und für was Zuständig ist. Vielleicht gibt es hier ja jemanden der Ahnung und Mitleid mit mir hat :) Vielen Dank schon mal ;-) MfG Bernd
Also die gesamte Schaltung wird dir hier keiner von Grund auf erklären, da musst du schon selber bisl Hirnschmalz investieren. Mach dich doch als erstes einmal Schlau über Grundlegende Schaltungsarten für Transistoren als Verstärker: - Basisschaltung - Emiterschaltung - Kollektorschaltung Dann informierst du dich Grundlegend über den Aufbau von Verstärkerschaltungen und den einzelnen Stufen. - Push- Pull Stufen - Emitterfolger als Stromverstärker - Differenzverstärker (und vor allen Dingen dem komplementären Differenzverstärker) Damit du das ganze in deinen Schaltplan grob einordnen kannst hier einige Hinweise: - T5&T6 und T7&T8 arbeiten in einer Push-Pull Stufe mit R21 zur Symmetrierung - T1&T2 sowie T3&T4 bilden Differenzverstärker für die einzelnen Polaritäten. Außerdem solltest du dir angewöhnen wenn du solche Schaltpläne postest die Ein und Ausgangsklemmen genau zu bezeichnen, sonst schaut sich das niemand auch nur 10sek an.
> Ich benötige einen grundlegenden > Denkanstoß wie dieser Amp funktioniert. Gar nicht. Hier sind je 3 MOSFET parallel geschaltet. Blöderweise haben MOSFETs Abweichung der Ugsth von 1:2. D.h. daß sich der Strom gar nicht gleichmässig über die MOSFETs verteilt. Man hat sich auch keinerlei Mühe gegeben, diese Stromverteilung auf andere Art sicher zu stellen, beispielsweise über Stromverteilungswiderstände in den Source-Leitungen (die bei MOSFETs auch unangenehm hochohmig sein müssten, so 3V müssten an ihnen abfallen). Stattdessen hat man Widerstände in die Gate-leitungen eingefügt, was nur leider bei MOSFETs rein gar nichts bringt, weil im statischen Betrieb darüber kein Strom fliesst, das Gate ist ja elektrisch isoliert. Die Widerstände verschlechtern nur den Gleichlauf der MOSFETs. Vermutlich fordert der Erbauer der Schaltung, daß die MOSFETs ausgemessen werden, leider wurde diese Bemerkung beim zehnten Abschreiben vergessen. Sieht aus wie eine Elektor-Schaltung, von Laien für Laien. T1 T2 bilden ein long tailed pair, einen Differenzverstärker, der die Differenz aus dem Eingangssignal und dem aktuellen Ausgangssignal bildet (je nach dem, an welchem der Transistoren die Basis positiver ist, übernimmt der mehr Strom, und entsprechend fällt am Kollektorwiderstand R3 mehr oder weniger Spannung ab). Die Spannung an R3 wird über T5 und R6 in einen Strom umgewandelt Exakt das gegenläufige sollte über T3 T4 T8 passieren, was natürlich nie der Fall sein wird, zu unterschiedlich sind NPN und PNP. Hier hat jemand die Theorie gehabt, daß ein voll komplementärer Aufbau die besten Ergebnisse liefern, und dabei übersheen, daß nichts unterschiedlicher ist, als NPN und PNP bzw. N-Kanal und P-Kanal. Zu dem hat man offenbar vollkommen übersehen, daß bei einem so weitgehend differentiellen Aufbau alle Komponenten thermisch stark gekoppelt sein müssten, z.B. alle Transistoren auf einem Die wie bei CA3081. Die Transistoren T6 und T7 bilden so wie ich das sehe eine Kaskodenschaltung um Einflüsse durch schwankende Spannungen die einen Miller-Effekt hervorrufen würden von den Kollektoren T5 und T8 fernzuhalten. Die übliche Frequenzkompensation durch einen Kondensator an T5/T8 fehlt komplett. Ich nehme daher an, daß die Schaltung massiv schwingt, zumal man ja mit den Gate-Widerständen alles getan hat, um den Phasenwinkel möglichst gross zu machen. D1, D2, D3, D4 bilden stabilisierte Hilfsspannungen die per Elko gesiebt sind, damit die Vorstufen vor Brummen der Versorgungsspannung abgeschottet werden. An R21 soll durch den durchlfiessenden Strom eine Spannung entstehen, die die beiden MOSFET-Tripe gerede so wiet in Leitzustand bringt, daß der Ruhestrom durch die Endstufe fliesst. Da allerdings die Spannung für den Strom stark temperaturabhängig und teilweise aussteuerungsabhängig ist, ist nicht daran zu denken, sie ein mal mit dem trimmer richtig einstellen zu können. Die Endstufe ist nicht ruhestromstabil. An statt eines SOA-Schutzes für die Ausgangstransistren wurde mit simplen Sicherungen F1 und F2 versucht, eine Überlastung der Transistoren im Kurzschlussfall zu verhindern. Eine Überhitzung wird nicht verhindert. Ein Ausreizen der Transistoren bis an ihre dynamischen Grenzen ist mit so simplen Massnahmen nicht möglich. Im Simulator mag die Schaltung noch gut aussehen, in der realen Welt sage ich: Sie funktioniert nicht. Folgende Gleichung müsste erfüllt sein: U(R3) -x = U(R6) = y- U(R20) = y- (U(R16) -x) wobei x temperaturabhängig ist und y betriebsspannungsabhängig. Daß diese Gleichung aufgeht, kannst du in der Realität vergessen.
Wow ok danke für die ausführliche Erklärung. Ich muss allerdings sagen dass diese Schaltung in der Realität funktioniert. Ich habe ihn gebaut und wollte eben nun verstehen wie er funktioniert. Ich konnte ihn leider noch nicht an einem Spektrum Analyzer testen aber rein Gefühlt (vom Klang her) kann ich sagen das Teil läuft und hat auch gut Power. Ruhestrom liegt bei 50mA, DC Offset Spannung bei ca. 1mV. Es handelt sich übrigens um den von Alps (verkauften!) MOS-100 Amp, aber wenn ich mir das hier so genau durchlese und versuchen zu verstehen überlege ich schon ernsthaft einen SCK Fertig-IC-Amp aufzubauen... Was meint ihr? Gruß Bernd (Im Anhang noch das Bild des aufgebauten Amps)
Wo sind denn da die 6 MOSFETs ? Ich seh nur zwei. Das war ja ein Haupt-Kritikpunkt an dem Schaltplan.
Auf dem Schaltplan ist der MOS-300 zu sehen, ich habe den MOS-100 gebaut. Absolut identischer Schaltplan, nur eben mit je nur einem Mosfet.
MaWin schrieb: > Hier sind je 3 MOSFET parallel geschaltet. > > Blöderweise haben MOSFETs Abweichung der Ugsth von 1:2. > > D.h. daß sich der Strom gar nicht gleichmässig über die MOSFETs > verteilt. Kennst du die Lieferantenvereinbarung zwischen dem Verstärkerhersteller und dem MOSFET-Lieferanten hinsichtlich der Exemplarstreuungen?
MaWin schrieb: > Vermutlich fordert der Erbauer der Schaltung, daß die MOSFETs > ausgemessen werden, leider wurde diese Bemerkung beim zehnten > Abschreiben vergessen. ALPS hatte nie vor, diesem Schaltplan als Bastelanleitung zu verstehen.
MaWin schrieb: > Stattdessen hat man Widerstände in die Gate-leitungen eingefügt, was nur > leider bei MOSFETs rein gar nichts bringt, weil im statischen Betrieb > darüber kein Strom fliesst, das Gate ist ja elektrisch isoliert. Die > Widerstände verschlechtern nur den Gleichlauf der MOSFETs. Von welchem Widerstandswert für R22..R27 bist du bei deinen Gedankengängen denn ausgegangen? 1Ohm, 10Ohm, 100Ohm....???
> Die Spannung an R3 wird über T5 und R6 in einen Strom umgewandelt > Exakt das gegenläufige sollte über T3 T4 T8 passieren, was natürlich nie > der Fall sein wird, zu unterschiedlich sind NPN und PNP. Wie gut das funktioniert hängt vor allem vom Spannungsabfall an R6/R20 ab. Je größer der ist, desto geringer der Einfluss der gar nicht so unterschiedlichen npn/pnp-Kennlinien. Mit 1...2V erreicht man schon gute Klirrwerte. Viel schlimmer ist hier aber, dass diese "Stromspiegel" durch die fehlende (aktive) Diode in Reihe zu R3/R16 sehr viel nichtlinearer sind, als die Kennliniendifferenz von T5/T8. > Hier hat jemand die Theorie gehabt, daß ein voll komplementärer > Aufbau die besten Ergebnisse liefern Und diese Theorie ist auch richtig, auf jeden Fall viel besser als nur npn oder pnp. > daß bei einem so weitgehend differentiellen Aufbau > alle Komponenten thermisch stark gekoppelt sein müssten, z.B. alle > Transistoren auf einem Die wie bei CA3081. Das trifft eigentlich nur auf T5/T8 und natürlich die Diff-Transistoren zu. Die Diffs müssen untereinander dagegen nicht gekoppelt werden. Und auf keinen Fall muss z.B. T5 mit T4 gekoppelt sein. Die Kritik an der MOS-Endstufe ist vollkommen berechtigt und auch mit nur je einem Transistor bleibt die unsinnige "Ruhestromeinstellung" instabil.
Würdet ihr jetzt sagen dieser Amp so wie ich ihn gebaut hab funktioniert nur rein zufällig oder ist die Schaltung doch gar nicht so schlecht? Was müsste ich machen um den Ruhestrom stabil zu kriegen? Könnte ich die Vorwiderstände der Gates einfach weglassen um den Gleichlauf zu verbessern? Dachte immer die dienen der Strombegrezung...?!
> ist die Schaltung doch gar nicht so schlecht? Die Struktur ist gar nicht so schlecht, wenn man die Ruhestromeinstellung verändert und die von mir vorhin genannten Dioden einbaut. > Was müsste ich machen um den Ruhestrom stabil zu kriegen? Source-Widerstände einsetzen und eine thermisch zur Endstufe gekoppelte Vorspannungserzeugeung einbauen. > Könnte ich die Vorwiderstände der Gates einfach weglassen um den > Gleichlauf zu verbessern? Dachte immer die dienen der > Strombegrezung...?! Ja, kannst du weglassen und nein, die dienen nicht der Strombegrenzung.
Netter Aufbau, allerdings sieht das nach 1,5 bis max. 2mm dickem Alu aus. Um halbwegs Wärme transportieren zu können sollten der Winkel eher 6 - 8 mm Dicke haben.
ArnoR schrieb: >> Könnte ich die Vorwiderstände der Gates einfach weglassen um den >> Gleichlauf zu verbessern? Dachte immer die dienen der >> Strombegrezung...?! > Ja, kannst du weglassen und nein, die dienen nicht der Strombegrenzung. Manchmal dienen solche Tricks nur dazu, Designfehler auszubügeln. Hier wird mit den Widerständen die Endstufe langsamer gemacht. Bin mal gespannt, ob Bernhard jetzt dann gleich einen Mittelwellensender hat... ;-)
> Hier wird mit den Widerständen die Endstufe langsamer gemacht.
Damit wird der zweite Pol der Übertragungsfunktion bei konstanter
Leerlaufverstärkung herabgesetzt, das verstärkt die Schwingneigung. Ohne
die Widerstände wird es besser.
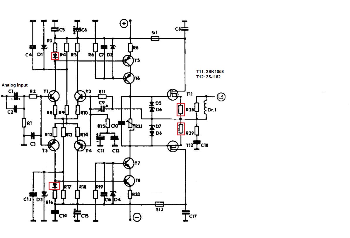
Also ich hab jetzt mal die Dioden (rot) eingezeichnet. Passt das so? Können da ganz normale 1N4148 hergenommen werden? Hab ich das richtig verstanden dass die blau markierten Mosfets/Transistoren auf den selben Kühlkörper gehören? T5 und T8 kann man ja gar nicht auf einem Kühlkörper festschrauben... Bei mir sind halt momentan T6 und T7 auf dem Kühlkörper (aber eher aus optischen Gründen) Die Source Widerstände hab ich eingezeichnet (pink). Diese müssen aber doch enorm Leistungsstark sein, da fließt ja der komplette Strom drüber oder sehe ich das falsch?! Achja das Aluprofil dient nur als "Brücke" zum eigentlichen Kühlkörper. Dieser wird noch verschraubt und mit Wärmeleitpaste verklebt.
Source-Widerstände, nicht Drain-Widerstände! T5 und T8 brauchst du nicht thermisch koppeln, es geht auch so. Das war nur eine Antwort auf MaWin`s etwas überzogene Forderung.
> Ich muss allerdings sagen dass diese Schaltung in der Realität > funktioniert Wo hast du denn die 2SK134 und 2SJ49 Lateral-MOSFETs mit ihrer niedrigen Ugsth Spannung her ? Und dann auch noch im modernen Plastikgehäuse... > Alps (verkauften!) MOS-100 Amp Ich lese ALBS, und das hat mitnichten mit mit Potihersteller ALPS zu tun, auch wenn die ALPS Potis in Deutschland verkaufen. ALBS ist ein einfacher Elektronikladen der ein wenig Audiogebastel aufgelegt hat.
Hehe das mit den Mosfets war in der Tat ein kleines Problem, das sind soweit ich mich erinnern kann Vergleichstypen und bestellt habe ich diese bei Reichelt. Waren aber gar nich so günstig, glaub um die 7 Euro / Stück. Ich schau wenn ich zu Hause bin nach was es genau für Typen sind (ist jetzt schon über ein Jahr her, ich hab das Projekt erst jetzt wieder aus der Versenkung geholt) Ich weiß, war mein Fehler hatte mich vertippt. Ich meinte die ganze Zeit schon ALBS. @MaWin: UUUPS mein Fehler sry klar Source ist ja das andere Beinchen... aber da fließen doch ebenfalls hohe Ströme?! Mit 1/4W Widerständen werde ich da nicht weit kommen, oder? Und das mit der thermischen Kopplung beruhigt mich, wäre jetzt ein riesen Aufwand das zu ändern (ich saß an dem Platinenlayout echt eine halbe Ewigkeit)
> Und das mit der thermischen Kopplung beruhigt mich Na ja, wie gesagt, MEINER MEINUNG nach ist die Schaltung schlechter als ArnoR's Meinung nach. Ich find den (nur bei 10W gemessenen) Klirr auch nicht gut: http://www.albs.de/Spec/DAC-MOSII-120-240-360_Info.pdf Für mich sind PNP und NPN in keiner Weise symmetrisch, schon die Elektronengeschwindigkeit ist dramatisch unterschiedlich und kann nicht ausgeglichen werden, daher halte ich von solchen Schaltungen nichts. Und was haste jetzt für MOSFETs ? BUZ900/1 ? Du kannst die Schaltung auch noch nicht unter Last bei Erwärmung ausprobiert haben, und die sich dabei ändernden Ruhestrom und Klirr gemessen haben, das kleine Blech tut's dafür nämlich nicht.
Du brauchst keine Stromverteilungswiderstände wenn nichts parallelgeschaltet ist.
Wie gesagt wegen den Mosfet's sehe ich heute Abend nach wenn ich wieder zu hause bin. BUZ sind es aber glaube ich nicht. Ist jetzt einfach schon zu lange her um das noch zu wissen... Das Datenblatt bezieht sich übrigens auf einen anderen Amp. Das ist wohl richtig, mehr als Ruhestrom und DC Offset kann ich eh nicht messen weil mir dazu die Messgeräte fehlen. Hast du mir einen Schaltplan von einer besser konstruierten Schaltung? Ich würde schon gerne einen komplett eigens aufgebauten Verstärker in mein Projekt verbauen, alternativ gibt es natürlich noch die SCK Hybrid IC's von Sanyo aber das ist mir schon fast zu langweilig. Meinst du jetzt mit Stromverteilwiderstände meine pinken oder die R22... mit 100 Ohm?
> Na ja, wie gesagt, MEINER MEINUNG nach ist die Schaltung schlechter als > ArnoR's Meinung nach. Ich sprach von der Strutktur, nicht von genau dieser, genau so dimensionierten Schaltung und hatte auch einen wesentlichen Punkt zur Verbesserung genannt. > Du brauchst keine Stromverteilungswiderstände wenn nichts > parallelgeschaltet ist. Die Source-Widerstände dienen auch nicht zur Stromverteilung bei nicht vorhandenen Transistoren, sondern zur Ruhestromstabilisierung durch Stromgegenkopplung.
> Für mich sind PNP und NPN in keiner Weise symmetrisch, schon die > Elektronengeschwindigkeit ist dramatisch unterschiedlich und kann nicht > ausgeglichen werden, daher halte ich von solchen Schaltungen nichts. Ist jetzt hoffentlich nicht dein Ernst bei einer derart langsamen Endstufe über die Ladungsträgergeschwindigkeiten in den Transistoren zu diskutieren.
Also ich hab mich jetzt mal hingesetzt und den Schaltplan gemäß eurer Vorschläge bearbeitet. Für die Dioden (sind die richtig herum eingezeichnet) dachte ich an 1N4001, die sollten doch reichen, oder? Widerstände an Source müsstet Ihr mir noch Werte vorschlagen, und vorallem wieviel W die abkönnen müssen. Wie gesagt da fließt doch der volle Strom drüber, oder nicht? Gatewiderstände hab ich entfertn, genauso die überflüssigen Mosfets, ich denke so ist es etwas übersichtlicher. Mosfets sind übriges 2SJ162 und 2SK1058, gekauft bei Reichelt. Bitte gibt mir noch Rückmeldung ob euch noch etwas gravierendes auffällt. DANKE! :)
Ja, die Dioden sind richtig herum. Ich würde überlegen, die Kaskodeschaltungen T6/T7 und den Kram an den Basen weg zu lassen. Evtl. sind dann andere Transistoren T5/T8 wegen der Spannungen/Leistungen nötig. Es wäre schön, wenn du mal eine Schaltung mit den Bauteilewerten anstelle der Numerierungen posten könntest. So hab ich keine Lust das mal durch zu rechnen/simulieren.
Für die Dioden besser solche, die den Transistoren entsprechen, also etwa 1N4148. Noch besser wären allerdings aktive Dioden aus den gleichen Transistoren wie T5/T8 mit verbundenen B-C, da die dann recht gut die gleiche Kennlinie wie ein aktiver Transistor haben.
MaWin schrieb: > http://www.albs.de/Spec/DAC-MOSII-120-240-360_Info.pdf Das ist ein anderer Verstärker. Mitten auf der Platine gibt es plötzlich eine "IC1". Und zur Ruhestromstabilisierung sitzt jetzt "irgendwas" auf dem KK, was auf der Platine bei "T2B" oder "T28" angeschlossen ist. Um nur einmal 2 Unterschiede anzumerken... MfG
OK alles klar. Nur nochmal kurz zum Verständnis... Die beiden Eingangstransistoren T1 und T3 sind jeweils für eine Halbwelle zuständig. Die (aktiven) Dioden verhinden dann ein zurückfließen des Stromes? Oder wie darf ich das verstehen? Angenommen T1 macht aufgrund einer positiven Halbwelle auf wird der Stromfluss durch den Transistor höher, die Diode lässt in diesem Fall den Strom durch. Warum muss die Diode dann bei einer negativen Halbwelle sperren? Und was hat das mit dem Ruhestrom zu tun? Der fließt doch nur durch die Mosfets, oder? Die Teileliste habe ich nun ergänzt, ich hoffe du kommst damit klar. Wie kann man soetwas simulieren? Tschuldigung wenn ich soviel Frage aber ich will da einfach durchblicken (während andere Jungs in meinem Alter sich die Birne mit PC Games zuballern...) Gruß Bernhard
Bernhard Wächter schrieb: > Die (aktiven) Dioden verhinden dann ein zurückfließen des > Stromes? Oder wie darf ich das verstehen? Nein, die Dioden simulieren das Verhalten der Basis-Emitter-Strecken von T5/T8, so dass für das Übertragungsverhalten der Stromspiegel nur noch das Verhältnis der Widerständer R3/R6 maßgebend ist und die Transistoren näherungsweise keine Rolle mehr spielen.
Bernhard Wächter schrieb: > Wie kann man soetwas simulieren? Na indem man die Schaltung in eines der vielen Simulationsprogramme: http://www.mikrocontroller.net/articles/Schaltungssimulation eingibt und dann die gewünschten Berechnungen Frequenz- oder Zeitbereich, oder DC-Analyse... ausführen lässt.
Also, ich würde nicht an einer fertigen Endstufe Widerstände einfügen, die den Phasengang beeinflussen können...
Leute ich glaub so komm ich nicht weiter :( Angenommen ich lasse T6 und T7 weg, was für einen Vorteil hab ich denn dadurch? Und vorallem welche Transistoren sollte ich dann Statt den T5 und T8 verwenden? Hab mich jetzt eine weile lang durch Datenblätter gewühlt, komm aber auf keinen grünen Zweig :( Und die Frage mit dem Phasengang ist ja auch berechtigt, der würde sich doch nur ändern wenn eine bestimmte Frequenz bzw. Frequenzen anders verhalten als die restlichen?! Das ist doch durch die Source Widerstände gar nicht der Fall, die schwächen das Signal doch über den kompletten Frequenzbereich ab?! Fragen über Fragen... :( Achja und es ist immer noch nicht geklärt wie stark die Source Widerstände sein müssen ;-) Gruß
> Das ist doch durch die Source Widerstände gar nicht der Fall
Du bist ja auch auf dem falschen Dampfer.
Es waren die GATE-Widerstände, die den Phasengang beeinflussen.
Die SOURCE-Widerstände waren zur STROMVERTEILUNG bei 3 MOSFETs sinnvoll,
du hast aber nur 1 MOSFET (wie du erst hinterher gesagt hast, was
natürlich wieder extrem nervt weil es die Arbeit der Antwortenden
witzlos macht und natürlich die Lust&Laune für weitere Hilfestellung auf
0 reduziert), brauchst also aus diesem Grund keinen Sourcewiderstand.
Irgendwie hast du die Beiträge nicht aufmerksam genug gelesen.
In der Praxis sollten die Gate-Widerstände in der Originalschaltung
kompensiert sein, d.h. ihr Effekt nicht mehr so stören saß der
Verstärker schwingt. Aber man sieht in der Originalschaltung nirgendwo
eine Kompensation.
Leider ensprachen meine gefundenen Messwerte nicht ganz der Schaltung.
Eine Simulation alleine ist nicht aussagekräftig genug, geht es bei
dieser Schaltung doch gerade um die Symmetrie, also die Gleichartigkeit
der Bauelemente, die eben in der Realität nicht exakt gleichartig sind.
Da ArnoR lieber simuliert, findet er vermutlich diese angeblich
symmetrischen Schaltungen auch besser als ich, der weiß, daß sie in der
Praxis nicht halten was sie in der Simulation versprechen.
> Angenommen ich lasse T6 und T7 weg, was für einen Vorteil hab ich denn > dadurch? Eine deutlich einfachere Schaltung mit kaum schlechteren Daten. > welche Transistoren sollte ich dann Statt den T5 > und T8 verwenden? Hängt u.a. von der Betriebsspannung ab. Sag doch mal was für Werte du eigentlich haben willst (Leisung, Lastwiderstand, Betriebsspannung). > Und die Frage mit dem Phasengang ist ja auch berechtigt Nein, ist sie nicht. Die Sourcewiderstände ändern überhaupt nichts am Phasengang. Diese Widerstände verringern nur die Leerlaufverstärkung im Verhältnis RS/RL also etwa um 5%, es sollten allerdings keine (induktiven) Drahtwiderstände sein. Die Dimensionierung ist doch ganz einfach (IMax>Ia und P=Ia*Ia*R) und hängt von deinen Forderungen ab.
> In der Praxis sollten die Gate-Widerstände in der Originalschaltung > kompensiert sein, d.h. ihr Effekt nicht mehr so stören saß der > Verstärker schwingt. Aber man sieht in der Originalschaltung nirgendwo > eine Kompensation. Kompensiert wird da gar nichts, es wird nur der Frequenzgang so weit korregiert ( verschlechtert), dass die Schwingbedingung nicht mehr erfüllt ist. Bei einer gut entworfenen Schaltung reichen dazu die parasitären Kapazitäten der Bauelemente. Das habe ich hier schon mal gezeigt. Beitrag "Re: Endstufe: Phasengang korrigieren" > Da ArnoR lieber simuliert, findet er vermutlich diese angeblich > symmetrischen Schaltungen auch besser als ich, der weiß, daß sie in der > Praxis nicht halten was sie in der Simulation versprechen. Jaja, auch nur simuliert und nicht aufgebaut. Du kannst aber sicher sein, dass ich schon genug gebaut habe und meist auch eine gute Übereinstimmung mit der Simulation habe. Wenn man aber Schaltungen simuliert und baut, die mit zig dilletantischen statischen und dynamischen "Kompensationen" versuchen, eine miese Schaltung zu retten, darf man sich nicht wundern, dass es nicht wie erwartet geht.
Sorry wenn ich mich einmische, aber ich frage mich, warum man bei Leistungen kleiner 80 W ueberhaupt noch was anders (mal von Batterieverstaerkern abgesehen) nimmt als tda7294 und bis 150 w dann die tdas als bruecke. Die Dinger sind einfach zu haendeln, haben fuer viele Bereiche einen mehr als brauchbaren klang und sind mit cpu kuehlern auch preiswert zu kuehlen. Der hier vorgestellte Amp duerfte ja in dieser Leistungsklasse Liegen.
> Sorry wenn ich mich einmische, aber ich frage mich, warum man bei > Leistungen kleiner 80 W ueberhaupt noch was anders (mal von > Batterieverstaerkern abgesehen) nimmt Naja, was soll man denn dabei über analoge Schaltungstechnik lernen? Und genau das will Bernhard doch: > Tschuldigung wenn ich soviel Frage aber ich will da einfach durchblicken > (während andere Jungs in meinem Alter sich die Birne mit PC Games > zuballern...)
> Sorry wenn ich mich einmische, aber ich frage mich, warum man bei > Leistungen kleiner 80 W ueberhaupt noch was anders (mal von > Batterieverstaerkern abgesehen) nimmt als tda7294 und bis 150 w dann die > tdas als bruecke. Weil die realistisch nur bis 50W gehen, oder 80W als Brücke. Ausserdem will niemand einen lärmencen PC-Lüfter in einem HiFi Verstärker, den man zudem alle 2 Jahre austauschen muß. Für alles, was darüberhinaus geht, oder qualitätsvoll sein soll, muß man halt was diskretes aufbauen. Also zumindest mit einzelnen Endtransistoren weil es bei denen auf die Wärmeableitmöglichkeit ankommt, so daß man möglichst viel Gehäuse haben will. Zwei Transistoren (einer nach plus, der andere nahc minus) haben schon doppelt so viel Wärmeableitfläche wie ein IC, sind also für doppelt so viel Leistung brauchbar. Man könnte auch STK Hybridmodule nehmen, aber die sind eher teurer. Wenn man nicht viel bauen will, holt man sich so einen von Pollin und baut einfach dessen Schaltung nach (das spart wenigstens in 90% der Fälle daß man sein Ergebnis nachmessen muß, denn die STK sind recht nachbausicher, leider auch i.A. ohne Schutzschaltung). Will man aber mehrere bauen, auch über Jahre hinweg, entwickelt man lieber selbst.
Ja klar, zum lernen ist es o.k. Wenn man halt nur einen Verstaerker braucht und die Leistung der TDAs passt, kommt man damit schnell ans Ziel. Wobei es natuerlich immer wieder interessant ist, wenn hier eine Schaltung seziert wird.
Das mit dem TDA ist sicher ein berechtigter Einwand, habe früher schon einige von den Teilen aufgebaut und wollte nun was diskretes in Angriff nehmen. Allein das Platinendesign zu Entwerfern, das Teil dann in Betrieb zu nehmen ist schon interessanter als einen TDA samt 5 Anbauteile zusammenzulöten - zumal ich die Teile vom Sound nicht wirklich schön finde.... die klingen mir einfach nicht warm genug. Klar hab ich diese Schaltung hier nicht selbst entworfen, aber ich denke die Schaltung eignet sich zum verstehen sehr gut. Achja Versorgungsspannung beträgt ca. +/- 45V, Ausgangsleistung des Amps soll bei etwa 80 - 100W RMS liegen. Dass ich euch verschwiegen habe es nur mit 2 Mosfets gebaut zu haben tut mir leid, ich bedanke mich trotzdem bei allen die sich (unnötig) Gedanken gemacht haben. Sehe ich das richtig dass ich mit den beiden (aktiven) Dioden und den 2 Gate Widerständen weniger das Teil Ruhestromstabil bekomme? Fällt euch sonst noch was auf? T6 und T7 würde ich gerne so belassen wie sie sind, ist mir zuviel Aufwand das Platinenlayout nochmals zu ändern. Danke für eure Ratschläge!!
100W an 4Ohm sind 20Veff und +-28Vss, und dafür +-45V?. Das macht nur unnötig viel Verlustleistung. Aber die Mosfets mit ihren Ugs/Id-Kennlinien und die Kaskoden T6/T8 eben ihren Preis. Die Kaskoden sind überhaupt nur wegen der hohen Spannung drin, die BC5xx halten das ja gar nicht aus. Ich würde das so nicht bauen, zumal auch Bandbreite und SlewRate lächerlich klein sind und den Klirranstieg mit der Frequenz verursachen. Die verlinkte Schaltung im anderen Thread hat die 100-fache Bandbreite und die 20-fache SlewRate Die (aktiven) Dioden haben nichts mit der Ruhestromeinstellung zu tun. Um die stabil zu bekommen, brauchst eine Schaltung wie ich oben schon erwähnte und im verlinkten Beitrag mit bipolarem Transistor gezeigt.
Oh Mist, der dritte Satz ist mir irgendwie kaputt gegangen und sollte eigentlich so lauten: Aber die Mosfets mit ihren Ugs/Id-Kennlinien und die Kaskoden T6/T7 haben eben ihren Preis.
Hast du die Bandbreite und die Slewrate simuliert? Im Originaldatenblatt steht bei dem Aufbau was von 180W, daher wahrscheinlich auch die hohe Spannung, ich habe halt den Trafo genommen der grad rumlag. Mir würden 100W reichen, also ich kann auch noch einen kleineren Traf besorgen.
Hi, ich hab mal eine Frage - kann man eigentlich mit so einem Verstärker aus dem Bereich der Musik oder mit so einem Verstärker wie dort oben auch einfache Signale verstärken, die ich beispielsweise von einem Sensor bekomme, der nur ein sehr geringes Signal liefert und dass man für messtechnische Zwecke "aufbereiten", also verstärken muss? Oder nimmt man da generell andere Schaltungen - ich weiss, dass es auch kleine Verstärkerschaltungen mit Operationsverstärkern gibt, ich wollte das einfach nur mal so wissen.
MaWin schrieb: >> was anders nimmt als tda7294 > Weil die realistisch nur bis 50W gehen, > Für alles, was darüberhinaus geht, oder qualitätsvoll sein soll, muß man > halt was diskretes aufbauen. > Man könnte auch STK Hybridmodule nehmen, aber die sind eher teurer. Wenn > man nicht viel bauen will, holt man sich so einen von Pollin und baut > einfach dessen Schaltung nach (das spart wenigstens in 90% der Fälle daß > man sein Ergebnis nachmessen muß, denn die STK sind recht nachbausicher, Meinst du, auch die billigen STK von Pollin haben bessere Daten als so ein TDA 7294? Ich überlege z.Z., ob ich meinen derzeitigen TDA2040- Verstärker durch etwas besseres so in der 30W-Klasse ersetze. Trafo und Gehäuse/Kühlkörper dafür sind vorhanden. > leider auch i.A. ohne Schutzschaltung). Die könnte man ja auch noch nachrüsten. Andererseits, wenn man seine Audioanlage jahrelang unverändert am Platz stehen lässt, ist dann eine Schutzschaltung überhaupt wichtig? Für den wohl eher seltenen Fall, das das Netzteil einseitig versagt, könnte man ja noch einen Sicherung in Reihe zum Lautsprecher schalten. Gruss Harald
> Hast du die Bandbreite und die Slewrate simuliert? Ja, steht doch alles im verlinkten Thread. > kann man eigentlich mit so einem Verstärker > aus dem Bereich der Musik oder mit so einem Verstärker wie dort oben > auch einfache Signale verstärken, die ich beispielsweise von einem > Sensor bekomme, Ja, das kannst du. Im Prinzip sind solche Schaltungen nichts weiter als ein Leistungs-OPV. Natürlich haben echte OPVs bessere Offset-, Drift- und Biaswerte als diese diskreten Schaltungen.
> Ich überlege z.Z., ob ich meinen derzeitigen TDA2040- > Verstärker durch etwas besseres so in der 30W-Klasse ersetze. Wenn ich dir da einen Rat geben darf: Nimm einen IC der ohne das verfluchte Boucherot-Glied am Ausgang auskommt, denn das ist ein sicheres Zeichen für Stabilitäts- bzw. Frequenzgangprobleme im IC. Es gibt da ein paar gute wie z.B. TDA1517 und Verwandte.
> kann man eigentlich mit so einem Verstärker > aus dem Bereich der Musik oder mit so einem Verstärker wie dort oben > auch einfache Signale verstärken, die ich beispielsweise von einem > Sensor bekomme, der nur ein sehr geringes Signal liefert und dass man > für messtechnische Zwecke "aufbereiten", also verstärken muss Nein, da Audioverstärker prinzipiell keine Gleichspannung verstärken, sondern nur Tonfrequenzen, und nicht auf Drift und Offset optimiert sind, sind es schlechte Messverstärker, eben wie Audio-D/A-A/D-Wandler keine 16 bit präzisen Mess-D/A-A/D Wandler sind. Nimm zur messtechnischen Auswertung einen (Präzisions-)OpAmp. > Meinst du, auch die billigen STK von Pollin haben bessere Daten als > so ein TDA 7294? Nein, die von Pollin nicht (zumindest ist mir keiner aufgefallen). Es gibt aber sehr gute STK-Hybride, wie sie z.B. in Technics-Class-AA Verstärkern eingesetzt wurden, aber die gehören nicht zu Max Pollins Resterampe. Die Daten der von Pollin entsprechen eher den Daten der IC-Verstärker. Aber einige von Pollin haben mehr Leistung, als man den IC-Verstärkern abverlangen sollte und DAZU kann man sie dann gebrauchen. Also die 100W Typen. Bei 30W ist es letztlich egal, eine Preisfrage der Summe der Baukosten.
> Nein, > da Audioverstärker prinzipiell keine Gleichspannung verstärken, > sondern nur Tonfrequenzen, Naja, es reicht in der Schaltung oben C1 und C2 zu entfernen und schon hat man einen Gleichspannungsverstärker. Natürlich ist das kein guter Messverstärker, aber es geht problemlos.
> Hast du die Bandbreite und die Slewrate simuliert?
Ja, steht doch alles im verlinkten Thread.
Im verlinkten Thread geht es doch um eine ganz andere Schaltung, ich
meinte ob du den Slewrate und Bandbreite von dieser Schaltung hier
simuliert hast oder ob das nur eine Mutmaßung ist.
Leider kenn ich mich mit LTspice noch fast gar nicht aus, habe mal
versucht die Schaltung zu simulieren bin aber noch nicht wirklich weit
gekommen.
Zum Thema STK: Es gibt beim Reichelt auch einige Exemplare, unter
anderem auch welche die ca. 25 Euro kosten. Z.b. der STK 4042 XI. Hat
damit jemand Erfahrung? Taugt der Chip was?
Gruß
> ich meinte ob du den Slewrate und Bandbreite von dieser Schaltung > hier simuliert hast oder ob das nur eine Mutmaßung ist. Nein, die Schaltung in diesem Beitrag habe ich nicht simuliert. Die Werte sind von hier: http://www.albs.de/Spec/DAC-MOSII-120-240-360_Info.pdf
Nagut das ist ja ein anderer Amp... kann man glaub nicht vergleichen. Aber was mir aufgefallen ist, die Schaltung in einem SCK 4042 XI ist ziemlich identisch mit der aus dem verlinkten Thread.
ArnoR schrieb: > Wenn ich dir da einen Rat geben darf: Nimm einen IC der ohne das > verfluchte Boucherot-Glied am Ausgang auskommt, denn das ist ein > sicheres Zeichen für Stabilitäts- bzw. Frequenzgangprobleme im IC. Es > gibt da ein paar gute wie z.B. TDA1517 und Verwandte. Das Weglassen wird erkauft mit schlechterem Frequenzgang und höherem Klirrfaktor bei hohen Frequenzen. Wüßte nicht, was daran positiv zu werten wäre. Ich jedenfalls kann nichts schlechtes an einem Verstärker mit einem Boucherot-Glied entdecken. Die erreichbaren Daten sind von anderen Sachen abhängig.
mhh schrieb: > ArnoR schrieb: >> Wenn ich dir da einen Rat geben darf: Nimm einen IC der ohne das >> verfluchte Boucherot-Glied am Ausgang auskommt, denn das ist ein >> sicheres Zeichen für Stabilitäts- bzw. Frequenzgangprobleme im IC. Es >> gibt da ein paar gute wie z.B. TDA1517 und Verwandte. > > Das Weglassen wird erkauft mit schlechterem Frequenzgang und höherem > Klirrfaktor bei hohen Frequenzen. Wüßte nicht, was daran positiv zu > werten wäre. Ich jedenfalls kann nichts schlechtes an einem Verstärker > mit einem Boucherot-Glied entdecken. Die erreichbaren Daten sind von > anderen Sachen abhängig. Eigentlich dient das Boucherot-Glied ja dazu, die Induktivität des Lautsprechers zu kompensieren. D.h. normalerweise würde man für jeden Lautsprecher ein anderes benötigen. Gruss Harald
Harald Wilhelms schrieb: > Eigentlich dient das Boucherot-Glied ja dazu, die Induktivität > des Lautsprechers zu kompensieren. D.h. normalerweise würde > man für jeden Lautsprecher ein anderes benötigen. Ich weiß wozu es dient und das es nicht optimal zum jeweils verwendeten LS sein kann, aber ich spreche mich gegen das verteufeln aus.
Hab mich nun hingesetzt und die Schaltung simuliert... es kommt leider nichts brauchbares dabei raus, bzw. ich kann das Programm auch nicht bedienen :( Es geht um's LTSplice. Simulationsdatei liegt im Anhang.
es war zwar nicht angefragt aber mir fiel eine recht gute FET Endstufe ein. Ich habe es mal gescannt .. also das Bild. Dieses Teil war eigentlich ganz nett... allerdings hauptsächlich für Mitten und Höhen. Für Tiefen wurde dann doch auf Bipolar umgesattelt. Gruss k. p.s. Es muss Jpeg sein, da scan . png bedeutet grosse Datei
@ArnoR: Die Schaltung in LTSpice ist nun fertig, fehlende Bauteile wie die 2SJ162, 2SK1058, BF469 und BF470 hab ich in mühevoller Sucharbeit über Google eingefügt. Schaltung funktioniert nun, wenn ich einen Sinus mit 1kHz reinschicke kommt dieser hinten auch sauber raus. Strom am 4 Ohm Lastwiderstand beträgt in etwa 4A. Meinst du könntest die Schaltung bei dir auch mal Simulieren und den Phasengang sowie den Klirrfaktor ermitteln? Die Datei ist wieder angehängt. Wäre echt super nett von dir ;-) Gruß Bernhard
EDIT: In der Datei waren noch Fehler, sind jetzt behoben!
Benrhard Wächter schrieb: > Die Schaltung in LTSpice ist nun fertig, fehlende Bauteile wie die > 2SJ162, 2SK1058, BF469 und BF470 hab ich in mühevoller Sucharbeit über > Google eingefügt. Diesmal kann sie keiner nachsimulieren ohne die Modelle in der selben mühevollen Sucharbeit gefunden zu haben ...
Ah ja klar Mist... Hier die Modelle: .model 2SK1058 NMOS (VTO=403.969M KP=20U L=2U W=29.7482M GAMMA=0 PHI=600M LAMBDA=184.988F RD=60.8251M CBD=2.56138N IS=10F CGSO=1.13517N CGDO=1.13517N TOX=0 NSUB=0 TPG=1 UO=600 RG=50 RDS=1MEG MFG=Hitachi) .model 2SJ162 PMOS (VTO=842.193M KP=20U L=2U W=21.3317M GAMMA=0 PHI=600M LAMBDA=20.7067M RD=837.199M CBD=2.96862N IS=10F CGSO=1.13517N CGDO=1.13517N TOX=0 NSUB=0 TPG=1 UO=600 RG=50 RDS=1MEG MFG=Hitachi) .model Zener3.9 D D(Is=.88f Rs=.25 Cjo=175p M=.55 nbv=1.7 bv=3.9 Vj=.75 Isr=1.86n Nr=2 Ibv=20.245m Ibvl=1.96m Nbvl=15 Tbv1=-21.3u Vpk=3.7 mfg=OnSemi type=Zener) .model BF469 NPN(IS=7.974E-15 ISE=2.266E-16 ISC=4.33E-12 XTI=3 BF=122 BR=6.235 IKF=0.01029 IKR=0.02746 XTB=1.5 VAF=25.51 VAR=19.43 VJE=0.4581 VJC=0.197 RE=0.3814 RC=0.439 RB=1 RBM=0.5 IRB=1E-06 CJE=1.742E-11 CJC=5.045E-12 XCJC=0.1041 FC=0.8555 NF=0.993 NR=0.999 NE=1.18 NC=1.397 MJE=0.3092 MJC=0.1947 TF=7.073E-10 TR=1E-08 PTF=0 ITF=0.1495 VTF=6.144 XTF=289.5 EG=1.11 KF=1E-9 AF=1 MFG=PHILIPS) .model BF470 PNP(IS=9.124E-15 ISE=1.672E-15 ISC=2.139E-13 XTI=3 BF=198.2 BR=1.256 IKF=0.13 IKR=0.1 XTB=1.5 VAF=465.9 VAR=13 VJE=0.8484 VJC=0.6298 RE=0.635 RC=1.42 RB=5 RBM=0.5 IRB=1E-06 CJE=1.447E-11 CJC=8.483E-12 XCJC=0.619 FC=0.99 NF=0.9904 NR=0.99 NE=1.527 NC=1.08 MJE=0.3884 MJC=0.4561 TF=1.38E-09 TR=1E-32 PTF=0 ITF=0.065 VTF=2 XTF=21.78 EG=1.11 KF=1E-9 AF=1 MFG=PHILIPS)
> es war zwar nicht angefragt aber mir fiel eine recht gute > FET Endstufe ein. An der sieht man, was ich an der anderen als fehlend bemängelt habe: Stromverteilungswiderstände R25-R28, für lateral-MOSFETs ausreichend gross weil über 1V Spannungsabfall, C14 zur Kompensation, kein komplementärer sondern bloss ein symmetrischer Aufbau in der Vorstufe, das long tailed pair per Konstantstromquelle (hatte ich nicht bemäkelt, ist aber besser), allerdings auch mit Sicherungen als einzigen Kurzschlusschutz und RV1 zur Vorspannungserzeugung. Warum der nun bassschwach sein soll.. du hast den Elko jaschon auf 220u vergrössert und den Einganskondensator weggenommen, was wren ja eigentlich die Elemente die die untere Grenzfrequenz bestimmen..ist mir nicht erklärlich.
Benrhard Wächter schrieb: > EDIT: In der Datei waren noch Fehler, sind jetzt behoben! Ich glaube, dass da noch immer Fehler drin sind. Vergleiche z.B. mal Q3 und Q4 mit deiner Vorlage. Die PNP werden in der Datei invers betrieben. Messe mal die Ströme durch die Endstufentransistoren. Übrigens: in LTSpice kann man die Bauelemente auch Drehen und Spiegeln ...
Ah stimmt, ok habs geändert. Passt aber leider noch immer nicht so richtig, die MosFets werden falsch angesteuert und am Ausgang hab ich ein Signal mit einem Offset von -16V... ??? Was ist den noch falsch?
Hab den Fehler gefunden !! Der P-Channel Mosfet war falsch eingezeichnet. Jetzt läuft die Schaltung! Wie kann ich nun Klirr und Phasengang messen?
Leider kanns noch nicht losgehen mit deiner Schaltung. Da stimmt der Arbeitspunkt (Uce) vom Tranistsistor oben rechts nicht da dessen Uce praktisch 0V ist. Als Abhilfe muss die Z-Diodenspannung auf 6,2V erhöht werden. Der Wert der Widertsände an den Z-Dioden mit 100Ohm ist ca. 100mal zu klein. In LTspice kann man Bauteile drehen und spiegeln. Das braucht man dauernd. Üb das mal. Ctrl-r drehen Ctrl-e spiegeln Damit andere deine Schaltung "anfassen", hab ich sie mal korrigiert und lauffähig gemacht. Beachte die eingeblendeten Ruheströme. .tran ist die Simulation im Zeitbereich. Für den Klirrfaktor braucht man zusätzlich das Kommando .four Das Ergebnis von .foursteht im Error Log File. View -> SPICE Error Log Für den Frequenzgang nimmt man die .ac Analyse.
WOW super danke für die vielen Bemühungen!! Das ist jetzt für mich eine super Grundlage für weitere Modifikationen. Das mit dem drehen der Bauteile hab ich jetzt raus, ist ja mein erstes Mal dass ich mit Spice arbeite. Phasengang hab ich exportiert, sieht doch gar nicht mal sooo schlecht aus, oder? THD liegt gemessen von 20Hz - 20kHz bei 0,04% ... gut das geht sicher noch besser :)
Harald Wilhelms schrieb: > Eigentlich dient das Boucherot-Glied ja dazu, die Induktivität > des Lautsprechers zu kompensieren. D.h. normalerweise würde > man für jeden Lautsprecher ein anderes benötigen. Das müsste dann ja für jeden Verstärker gelten, tut es aber nicht, wie man an den von mir genannten sehen kann. Der eigentliche Grund muss also ein anderer sein. Auch den hatte ich genannt.
Was bedeutet eigentlich auf dem Phasenbild die gestrichelte Linie? Ist das ein Idealkennlinie?
Dry aber das verstehe ich nicht, wenn ich ein Signal reinschicke möchte ich doch dass es egal bei welcher Frequenz am ende mit einer Verschiebung von 0° wieder rauskommt. Sobald in dem Signalweg zeitliche Beeinflussungen stattfinden (wie z.b. Kondensatoren) läuft die Phase "langsamer" als die Idealphase durch die Schaltung und kommt daher um ein paar Grad verschoben am Ende raus. Sehe ich das von der Logik her schon mal richtig? Wenn ich jetzt frequenzabhängige Bauteile wie Spulen oder Kondensatoren verbaue wird das Risiko groß dass sich die Phase bei gewissen Frequenzen anders verhält als das restliche Signal. Die gestrichelte Linie spiegelt also die gemessene Phase am Ausgang des Amps (IR22). Die durchgezogene Phase ist dann für was zuständig? Das Idealsignal kanns ja nicht sein weil das ja bei 0° liegen müsste...? Bitte entschuldigt mich dass ich so dumm frage... :(
Benrhard Wächter schrieb: > Was bedeutet eigentlich auf dem Phasenbild die gestrichelte Linie? Ist > das ein Idealkennlinie? Das Fenster zeigt Frequenz- und Phasengang. Der Phasengang ist die gestrichelte Kurve. Wenn du sie nicht haben willst: rechts auf die Achsenbeschriftung klicken und dann auf "Don't plot phase" klicken.
MaWin schrieb: > Warum der nun bassschwach sein soll.. du hast den Elko jaschon auf 220u > vergrössert und den Einganskondensator weggenommen, was wren ja > eigentlich die Elemente die die untere Grenzfrequenz bestimmen..ist mir > nicht erklärlich. Hallo Mawin, ich hab mich wohl missverständlich ausgedrück. Die Endstufe hat technisch und klanglich super funktioniert. Ich hatte nur, als ich dann mal auf aktiv Network umgebaut habe für den Bass eine Bipolare Stufe bevorzugt, da diese durch mehrere paralle Endtransistoren wesentlich niederohmiger (bessere Dämfung) war. Gruss Klaus
Ich war wohl zu langsam ... Benrhard Wächter schrieb: > Sehe > ich das von der Logik her schon mal richtig? Ja. > Wenn ich jetzt frequenzabhängige Bauteile wie Spulen oder Kondensatoren > verbaue wird das Risiko groß dass sich die Phase bei gewissen Frequenzen > anders verhält als das restliche Signal. Ja. Aber das lässt sich nicht vermeiden. Du hast ja immer ein (reales) System, das eine untere und obere Bandgrenze hat und da ergibt sich nun mal ein Phasengang. Bei Audio ist das überhaupt nicht dramatisch - erst wenn linker und rechter Stereokanal unterschiedlich sind, dann gibt es qualitative Probleme.
Wenn das Eingangssignal "AC 1" ist, dann ist das Ausgangssignal v*1 Volt. Die angezeigte Zahl ist also in dem Beispiel direkt die Verstärkung. Die ist theoretisch v = (22k/(680)+1) = 36,5 = 31,2dB Der Eingangstiefpass und der Verstärker machen zusammen ungefähr -6° Phase bei 20kHz. Das passt sehr gut zur Gruppenlaufzeit von 0,9us. Ja dein Signal kommt in der Tat 0,9us später heraus. Oh Schreck, deine goldenen Ohren werden beleidigt sein. :-)
Hallo ihr lieben Bastler, nachdem ich den unangefragten Schaltplan Beitrag "Re: Erklärung dieser Analogendstufe benötigt." in diesen Thread eingefügt hatte, kamen einige PN an mich ob ich noch weitere Infos zu dem Bausatz von 1981 habe. Ich habe mir dann heute mal die Mühe gemacht die 3 Seiten, die von dem Project noch habe einzuscannen. Da ich nicht wirklich einen Eklat wegen Copyrights erzeugen will, habe ich ein RAR Archiv erstellt welches Passwortgeschützt ist. Wenn also einer dass Passwort knackt, kann ich nichts dafür. Da ich schon oft gefragt wurde, gebe ich allerdings zu, dass meine Passworte meistens nur 5 Zeichen lang sind. Zudem bevorzuge ich ausschliesslich Grossbuchstaben. Als Techniker schaue ich mir bei Endstufen auch gerne zuerst die Leistungstransistoren an, um die Sache abzuschätzen. Ich hoffe, Ihr mögt meinen Beitrag Gruss Klaus
Klaus nimms mir nicht übel, aber die Schaltung ist eine ganz besonders miese. 3 Diffs signalmäßig in Reihe zu schalten zeugt ganz einfach nur von vollkommenem Unverständnis dieser Schaltungstechnik. Genauso die Korrektur (MaWin, für dich extra "Kompensation", obwohl es eindeutig keine ist) mit C4 und C14/R31 (2 Pole und eine Nullstelle, das ist genauso eine katastrophale Korrektur wie beim seeligen µA709). Die Endstufe hat eine kleine SlewRate und auf jeden Fall einen ganz schlechten Frequenzgang und braucht daher auch wieder ein Boucherot Glied. Es geht mit weniger Aufwand um Klassen besser, aber scheinbar ist es nicht gewollt.
ArnoR schrieb: > Klaus nimms mir nicht übel, aber die Schaltung ist eine ganz besonders > miese. Och nö, das nehme ich in keiner Weise übel. Es ist halt wie es ist wenn es so ist. Ich benutze das ja sowieso nicht mehr. War halt nur ein Alternativschaltplan zum Thema. gruss Klaus
Ich hab die Schaltung von Klaus gestern mal in Spice simuliert, werds heute Abend online stellen, bin grad leider nicht zu Hause. Also nur für diejenigen die's interessiert. Hat denn keiner einen gut funktionierenden Schaltplan eines solchen AB Verstärkers?? Ich kann mir das gar nicht vorstellen... wenn es dennoch so sein soll dann muss ich wohl auf einen STK4042XI zurückgreifen.
Bernhard Wächter schrieb: > Hat denn keiner einen gut funktionierenden Schaltplan eines solchen AB > Verstärkers?? Doch sowas gibt es schon: http://users.ece.gatech.edu/mleach/lowtim/ Aber auch da gibt es noch Verbesserungsmöglichkeiten. Die fehlenden Dioden zum Beispiel. Man kann die Schaltung auch ganz leicht für deine Mosfets umbauen.
Bernhard Wächter schrieb: > Hat denn keiner einen gut funktionierenden Schaltplan eines solchen AB > Verstärkers?? Doch, habe ich auch. Allerdings Bipolar und richtig komliziert und prima. Wenns man dann sehen will, kann ich es Scannen und wie zuletzt natürlich verschlüsseln. Gruss Klaus de Lisson
> Hat denn keiner einen gut funktionierenden Schaltplan eines solchen AB > Verstärkers?? Dieser hier soll ganz gut sein, behauptet zumindest sein Erbauer: http://www.ucborgmann.de/AMP2MOS/AMP2MOSFrame.htm geht aber nicht ohne Java :-( Und wer noch nie einen Klasse-A Brückenverstärker gesehen hat http://www.hardwareanalysis.com/content/article/1842.3/extrema-reference-class-a-diy-amplifier/
ArnoR schrieb: > Klaus nimms mir nicht übel, aber die Schaltung ist eine ganz besonders > miese. 3 Diffs signalmäßig in Reihe zu schalten zeugt ganz einfach nur > von vollkommenem Unverständnis dieser Schaltungstechnik. Genauso die > Korrektur (MaWin, für dich extra "Kompensation", obwohl es eindeutig > keine ist) mit C4 und C14/R31 (2 Pole und eine Nullstelle, das ist > genauso eine katastrophale Korrektur wie beim seeligen µA709). Die > Endstufe hat eine kleine SlewRate und auf jeden Fall einen ganz > schlechten Frequenzgang und braucht daher auch wieder ein Boucherot > Glied. Es geht mit weniger Aufwand um Klassen besser, aber scheinbar ist > es nicht gewollt. Diese Schaltung (Elrad und andere Magazine im US Raum) ist weitestgehend einer Schaltungsempfehlung des Herstellers Hitachi "entlehnt" bzw. geklaut. Die Kompensationsglieder sind vorgesehen, um der ansonsten sehr hohen Verstärkung bei hohen Frequenzen (100kHz bis einige MHz) der einzelnen Stufen Einhalt zu gebieten. Das dadurch auch die Phase bei diesen hohen Frequenzen gedreht wird liegt auf der Hand und ist eben auch so geplant. Die slew rate wird bereits am Eingang passiv (R4,5 C2,3) deutlich unter die Grenze des eigentlichen Verstärkers gelegt, weshalb dieser auch gar nicht erst ins Schwitzen kommen kann. Auch die obere Grenzfrequenz wird hier schon festgelegt. Sie liegt unbestreitbar weit weit oberhalb der Grenzen die Gehör und auch Lautsprecher wiedergeben. Die Gate Widerstände dienen vornehmlich zur Vermeidung parasitärer Schwingungen. C7,8 symmetrisieren die unterschiedlichen Cgs der P- und N-MOSFETs. Viele Nachbauten leiden übrigens an der Verwendung falscher Source-Widerstände (gewickelt, zu induktiv). Man MUSS niederinduktive Typen verwenden sonst sind Probleme mit Schwingungen faktisch vorprogrammiert (hard-wired ;-)). Das gilt auch für alle anderen MOSFET Schaltungen mit Source-Follower Ausgang. Sogar bei bipolaren Endstufen kann es Probleme mit zu hoher Induktivität des Emitterwiderstands kommen (einige Leistungs BJTs haben auch Grenzfrezuenzen im zweistelligen MHz Bereich). Die Elrad Schaltung hat aber einen Fehler, auf den ich die Redaktion damals unter anderen Dingen auch hinwies (wurde dann in einer Folgeausgabe gedruckt), und zwar ist die Spannungsfestigkeit der Eingangsstufen BJTs und deren Konstantstromquelle eigentlich schon zu klein für die angegebene Versorgungsspannung!
> Die Kompensationsglieder sind vorgesehen, um der ansonsten sehr hohen > Verstärkung bei hohen Frequenzen (100kHz bis einige MHz) der einzelnen > Stufen Einhalt zu gebieten. Das ist im Prinzip richtig. Aber hast du auch verstanden wie es genau funktioniert? > Das dadurch auch die Phase bei diesen hohen > Frequenzen gedreht wird liegt auf der Hand und ist eben auch so geplant. Die Phasendrehung ist nicht so geplant (gewünscht), sie ist extrem unerwünscht. Die Phasendrehung ist es, was aus einem Verstärker einen Oszillator macht. > Die Gate Widerstände dienen vornehmlich zur Vermeidung parasitärer > Schwingungen. C7,8 symmetrisieren die unterschiedlichen Cgs der P- und > N-MOSFETs. Die Widerstände bilden zusammen mit den Eingangskapazitäten der Mosfets, und natürlich C7/8, einen Tiefpass in der Übertragungsfunktion des Verstärkers und tragen durch die zusätzliche Phasendrehung zur Instabilität bei! > Viele Nachbauten leiden übrigens an der Verwendung falscher > Source-Widerstände (gewickelt, zu induktiv). Man MUSS niederinduktive > Typen verwenden sonst sind Probleme mit Schwingungen faktisch > vorprogrammiert Nein, normalerweise nicht. Eine Induktivität von 100nH führt zusammen mit einem 4Ohm-Lastwiderstand bei 6,4MHz zu einer Phasenverschiebung von 45°. Derartiges hat also nur bei sehr induktiven Widerständen und sehr schnellen Verstärkern eine Bedeutung: Beitrag "Re: non inductive resistor"
ArnoR schrieb: > Das ist im Prinzip richtig. Aber hast du auch verstanden wie es genau > funktioniert? Ja, habe ich. > Die Phasendrehung ist nicht so geplant (gewünscht), sie ist extrem > unerwünscht. Sie ist exakt so geplant und gewünscht. > Die Phasendrehung ist es, was aus einem Verstärker einen > Oszillator macht. Nur wenn man es FALSCH macht > >> Die Gate Widerstände dienen vornehmlich zur Vermeidung parasitärer >> Schwingungen. C7,8 symmetrisieren die unterschiedlichen Cgs der P- und >> N-MOSFETs. > > Die Widerstände bilden zusammen mit den Eingangskapazitäten der Mosfets, > und natürlich C7/8, einen Tiefpass in der Übertragungsfunktion des > Verstärkers und tragen durch die zusätzliche Phasendrehung zur > Instabilität bei! Nein. Sie verhindern parasitäre Oszillation direkt an den MOSFETs. Überhaupt steht das schon alles in den (uralten) Applikationsberichten des Herstellers Hitachi und etlichen Nachbauanleitungen, die sich daraus bedient haben. > Nein, normalerweise nicht. Eine Induktivität von 100nH führt zusammen > mit einem 4Ohm-Lastwiderstand bei 6,4MHz zu einer Phasenverschiebung von > 45°. Derartiges hat also nur bei sehr induktiven Widerständen und sehr > schnellen Verstärkern eine Bedeutung: Sogar diese Urgesteine von MOSFETs sind schnell genug, um damit Probleme zu machen. Auch hierbei kann man einfach das Wissen vom Hersteller nutzen, wenn man will...
Bitte melde dich an um einen Beitrag zu schreiben. Anmeldung ist kostenlos und dauert nur eine Minute.
Bestehender Account
Schon ein Account bei Google/GoogleMail? Keine Anmeldung erforderlich!
Mit Google-Account einloggen
Mit Google-Account einloggen
Noch kein Account? Hier anmelden.







