Schönen guten Abend zusammen. Ich arbeite gerade an einer Endstufe. Habe euch auch mal die LTSpice Datei angehängt. Mit dem Frequenzgang bin ich einigermaßen zufrieden, obwohl man den Amp hier sicher noch in der Bandbreite begrenzen könnte. Meine Problematik ist nun der Phasengang. Wie man auf beigefügtem Plot erkennen kann, nimmt die Phasenverschiebung ab, 1MHz wieder zu. Dies zeigt sich in einer hochfrequenten Schwingung am Verstärkerausgang. Auch mittels Miller C und dem Kondensator im Rückkopplungszweig konnte ich hier nichts verbessern. Außerdem bin ich mir bei der Dimensionierung der Differenzeingangsstufe unsicher. Tja ich mach sowas zum ersten mal :-). Ich bitte euch darum nun um etwas Hilfe. 1. Wie bekomme ich den Phasengang in den Griff? 2. Ist die Diffstuffe so richtig dimensioniert (Stromspiegel)? Ich sollte vielleicht noch erwähnen, dass es in der Schaltung recht schlampig zu geht. Ist eben nur zum experimentieren. Also nicht wundern, wenn auch mal Bauteile in der "Luft" hängen, oder 1 Ohm Widerstände verbaut sind. Vielen Dank schon mal im Voraus, und noch einen netten Abend. Gruß
Nicht jeder verwendet dieses LTSpice, bitte zeig doch die Schaltung als Bild!
Der Phasengang scheint ok zu sein. Wenn der Augang oberhalb 1MHz abnimmt kann die Phase doch machen was sie will. Wie soll's denn aussehen ?
Ein Oschi schrieb: > Wenn der Augang oberhalb 1MHz abnimmt kann die Phase doch machen was sie will. Nein, der Phasengang muss streng monoton sein und einen ganz bestimmten Verlauf haben, wenn man kein Überschwingen in der Impulsantwort haben will.
So hier noch die Schaltung als Bild. Es ist so, dass in diesem Bild die Phase ganz gut aussieht, ich aber in der Schaltung dennoch Schwingungen um 1-3 MHz habe. Außerdem denke ich, dass die Phase für große Frequenzen abfallen sollte. Darum dachte ich an Kompensation mittels Millerkondensator, und dem C in der Rückkopplung. Das funktioniert aber nur bei sehr großen Werten dieser C's. Und dies wiederum macht mir die Slew-Rate zunichte.
Du hast einen viel zu starken Abfall im Frequenzgang (60dB/dec), also Tiefpass 3.Ordnung. Lass mal den Impedanzwandler mit Q13 weg und dimensioniere das Rückkoppelnetewerk R13/R14 um den Faktor 10 niederohmiger.
Autsch. Ein Audio Amp. Was macht der bei 1MHz ? Fledermaeuse erschrecken ? Gibt es denn da ueberhaupt noch vernuenftige Wandler. Durch eine Spule wird man da kaum mehr viel Signal durchkriegen...
Ein Oschi schrieb: > Autsch. Ein Audio Amp. Was macht der bei 1MHz ? Das ist schon richtig so. Wenn man bis 20KHz excellente Daten haben will, muss die Endstufe ungefähr Faktor 100 schneller sein (hängt sehr von der Stuktur ab).
Es hat eine Darlington VAS und das ist immer schwirig sie zu stabilisieren. Weiss nicht genau wieso, aber so ist es.Vermutlich hat sie zuviel Verstärkung.Versuch's mit Kaskode.
Ich bin analog zwar eher unwissend, aber der Messtechniker in mir wundert sich bei deinem Bodediagramms - steigende Phase in Kombination mit fallender Amplitude würde ja zu einem (instabilen) Pol mit positiven Realteil gehören. Oder kann mir sonst jemand erklären, wie dieser Verlauf Zustande kommt? Mir fehlt da noch das Gespür dafür, was eine Rückkopplung über mehrere Stufen bewirken kann.
ArnoR schrieb: > Du hast einen viel zu starken Abfall im Frequenzgang (60dB/dec), also > Tiefpass 3.Ordnung. Lass mal den Impedanzwandler mit Q13 weg und > dimensioniere das Rückkoppelnetewerk R13/R14 um den Faktor 10 > niederohmiger. Hallo ArnoR. Habe die Änderungen mal so eingebaut. Das Ergebnis zeigt die angehängte Grafik. Wohlgemerkt: C3 und C4 sind noch NICHT angeschlossen.
Ansgar K. schrieb: > Ich bin analog zwar eher unwissend, aber der Messtechniker in mir > wundert sich bei deinem Bodediagramms - steigende Phase in Kombination > mit fallender Amplitude würde ja zu einem (instabilen) Pol mit positiven > Realteil gehören. Oder kann mir sonst jemand erklären, wie dieser > Verlauf Zustande kommt? Mir fehlt da noch das Gespür dafür, was eine > Rückkopplung über mehrere Stufen bewirken kann. Leider bin ich nicht ganz so versiert was die Mathematik und die Regelungstechnik hier angeht, darum kann ich dazu nichts sagen.
Wäre schön, wenn du mal die Leerlaufverstärkung zusätzlich zur normalen Gegenkopplung plotten könntest. Dazu R14 mit Parameteranweisung -> 0 setzen und C2=1.
Was ich vielleicht auch noch sagen sollte: Beim Entwickeln dieser Schaltung, hatte ich zunächst noch keinen Stromspiegel im Diffamp drin. Da sah das Bodeplot und der Phasengang dann schon besser aus. Erst nach Einbau des Stromspiegels wurde das zu Katastrophe. Da ich aber der Meinung bin, dass ein Stromspiegel nötig ist, möchte ich den auch drin lassen. Allerdings schließe ich nicht aus, dass der Stromspiegel zusammen mit dem Diffamp falsch dimensioniert ist und hier die Ursache für den komischen Phasengang liegt.
ArnoR schrieb: > Wäre schön, wenn du mal die Leerlaufverstärkung zusätzlich zur normalen > Gegenkopplung plotten könntest. Dazu R14 mit Parameteranweisung -> 0 > setzen und C2=1. Bitteschön.
Der Stromspiegel ist aus Symmetriegründen schon richtig und wenn man alles gut dimenioniert, dann geht das auch. Leider habe ich die Modelle der Endtransistoren nicht in meinem TINA, so dass ich die Schaltung nicht genau simulieren kann.
Markus M. schrieb: > Bitteschön. Danke. Die Schaltung hat einen zu tief liegenden 2.Pol und eine "Durchkopplung" (rückdrehende Phase bzw. verringerte Steilheit im Amplitudengang). Kann an den eingestellten Strömen oder den Bauelementen liegen. Versuche das mal zu simulieren.
So, habs jetzt etwas hingetrimmt. Kein Überschwingen mehr (lag an der Endstufe, zu wenig Ruhestrom). Zwar weniger Leerlaufverstärkung, aber dafür konstant bis 20Khz und darauf kommts an. Phasengang ist auch ok. Impulsverhalten dürfte sehr gut sein. Man könnte noch einen kleinen Kondensator (~4p7) über den Rückkoppelwiderstand legen.
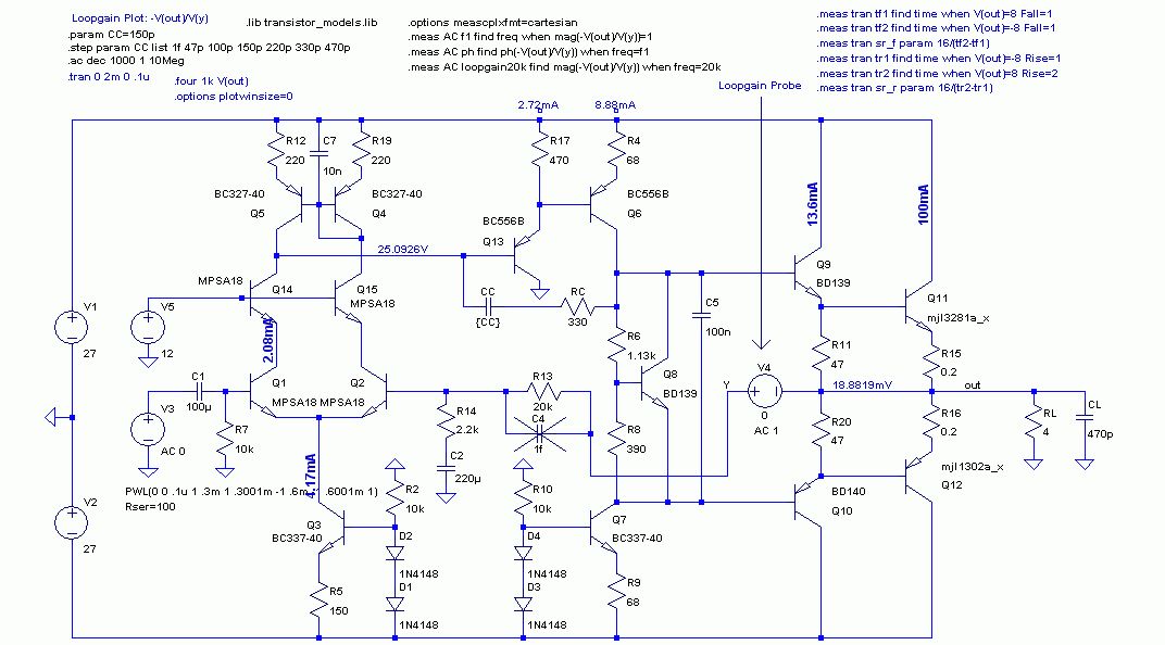
Hallo Martin, erstmal muss die Dimensionierung verbessert werden. 1. Weniger Strom in der ersten Stufe, R5 höher machen. 2. 10k Emitterwiderstand von Q13 auf 1k redzuieren. Siehst du die eingeblendeten Ströme? Das kann LTspice! Letzt machen wir eine loopgain analysis. Probe einfügen. Siehe neue Schaltung. -V(out)/V(y) plotten. Kompensations-C C3 variieren und loopgain anschauen. Bei 0dB sollte die Phase nicht tiefer als -135° liegen. -180° oder noch negativer bedeutet Schwingen. Loopgain ist praktisch die Verstärkungsreserve. Die braucht der Verstärker, damit er Nichtlinearitäten bei der Aussteuerung möglichst gut ausbügeln kann. Wir sehen 100pF reichen noch nicht. Ab 220pF sollte es gehen. Danach zur Kontrolle mit 220pF, 330pF und 470pF eine .tran Simulation machen. Ich habe die Quelle und .tran schon dafür vorbereitet. Helmut
Wie kann man denn die (Arbeitspunkt?) Ströme/Spannung direkt im Eingabebereich anzeigen lassen?
Simon K. schrieb: > Wie kann man denn die (Arbeitspunkt?) Ströme/Spannung direkt im > Eingabebereich anzeigen lassen? Simulation laufen lassen. Wenn fertig, dann Cursor in leeren Bereich schieben. Recht Maustaste -> Dialog: View -> Place .op Data Label Wenn du das auf eine Leitung legst, dann wird die Spannung angezeigt. LTspice vergibt dabei dem Plotlabel den Ausdruck $. Dieses $ kannst du durch einen beliebigen Ausdruck ersetzen, z.B. Ic(Q5). Mit Formatierung auf 10uA Auflösung: round(Ic(Q5)*100k)/100k Bevor ich das jetzt alles erzähle, schau dir das Beispiel an. Simulation laufen lassen, dann lesen. Helmut
Nett, Danke! Dafür spendiere ich dir ein virtuelles Bierchen. ;-)
Hallo Helmut, erstmal vielen vielen Dank für deine Mühe. Auf die Tatsache das R5 größer sein muss, wäre ich so nicht gekommen. Warum kann ein zu großer Strom durch die Diff-Stufe negativ sein? Das für C3 sehr große (viele pF) gesetzt werden müssen, habe ich auch schon durch ausprobieren festgestellt. Jedoch wird damit die Slew-Rate echt schlecht. Aus deinen Simulationen lese ich ab: bei C3=470p ---> ca. 10 V/µs Ich denke es sollten schon 20 oder 30 V/µs sein. Was kann man da machen?
Markus M. schrieb: > Hallo Helmut, > > erstmal vielen vielen Dank für deine Mühe. Auf die Tatsache das R5 > größer sein muss, wäre ich so nicht gekommen. Warum kann ein zu großer > Strom durch die Diff-Stufe negativ sein? Weil eine sich bei Aussteuerung ändernde Verlustleistung zu Änderungen von Ube führt die letztendlich das Signal verzerren. Je höher die Verlustleistung, umso stärker der Effekt. Du hast z. B. allein schon durch den 100Hz ripple auf der Versorgung eine 100Hz Modulation der Verlustleistung und damit von Ube.
Markus M. schrieb: > Aus deinen Simulationen lese ich ab: bei C3=470p ---> ca. 10 V/µs > Ich denke es sollten schon 20 oder 30 V/µs sein. Was kann man da machen? Meine oben gezeigte Schaltung verwenden. Die macht über 100V/µs, weil keine Kompensationskapazität nötig ist. Der Kompensationskondensator bestimmt mit dem Strom im Eingangsdiffernzverstärker die maximale SlewRate. In meiner Schaltung reichen die parasitären Kapazitäten der Transistoren. Die übertrieben hohe Verstärkung deiner Schaltung zwingt zu einer extrem niedrigen ersten Polfrequenz (~10Hz), die über die externe Kompensationskapazität und hochohmige Speisung eingestellt werden muss. Außerdem zeigt das Bode-Diagramm deiner Schaltung, dass die Schleifenverstärkung im Bereich ~300Hz...20KHz sehr viel niedriger ist (fällt von 50dB auf 13dB), als in meiner Version. Das heißt, dass auch die Verzerrungen entsprechend größer sind. In meiner Schaltung dagegen ist die Schleifenverstärkung bis 20KHz konstant 50dB und damit auch die Verzerrungen konstant gering. Dazu ist noch der Aufwand geringer.
Guten Morgen ArnoR. > Die übertrieben hohe Verstärkung deiner Schaltung zwingt zu einer extrem > niedrigen ersten Polfrequenz (~10Hz), die über die externe > Kompensationskapazität und hochohmige Speisung eingestellt werden muss. Ja das sehe ich auch. Du meinst die 120dB bei 10Hz...richtig? > Außerdem zeigt das Bode-Diagramm deiner Schaltung, dass die > Schleifenverstärkung im Bereich ~300Hz...20KHz sehr viel niedriger ist > (fällt von 50dB auf 13dB), als in meiner Version. Wo siehst du das? > In meiner Schaltung dagegen > ist die Schleifenverstärkung bis 20KHz konstant 50dB und damit auch die > Verzerrungen konstant gering. Und auch das kann ich in deinen Plots nicht ablesen. Stehe ich gerade mal voll auf der Leitung? :-) Und dann muss ich noch sagen...ich finde deine Schaltungsvariante sehr interessant. Was ich allerdings noch nicht Verstehe: Was hast du aus dem DiffAmp und dem Stromspiegel gemacht?
Markus M. schrieb: > Du meinst die 120dB bei 10Hz...richtig? Ja, genau. > Wo siehst du das? > Und auch das kann ich in deinen Plots nicht ablesen. Die Schleifenverstärkung ist der Betrag zwischen der Leerlaufverstärkung und der eingestellten Verstärkung, hier 20dB. In meinem Bodediagramm der Bereich zwischen der roten und der grünen Linie im Frequenzgang. In deinem bzw. im Diagramm von Helmut fehlen die Kurven für die Betriebsverstärkung (20dB). Markus M. schrieb: > Was hast du aus dem DiffAmp und dem Stromspiegel gemacht? Beides so geändert, dass die oben erwähnten Eigenschaften erreicht werden. Hab den Verstärker nochmal mit schneller Übersteuerung simuliert: 500V/µs
Die Schleifenverstärkung ist gleichbedeutend mit Gegenkopplungsfaktor und damit ein Maß dafür, wie stark die Verzerrungen des nicht gegengekoppelten Verstärkers durch die Gegenkopplung reduziert werden. Man braucht also einen Verstärker, der geringe Leerlaufverzerrungen und eine konstant hohe Schleifenverstärkung über den Nutzfrequenzbereich (bei Audio also 20KHz) hat. Es nützt überhaupt nichts bei 10Hz eine riesige Verstärkung zu haben die dann im Nutzfrequenbereich stark abfällt und die Verzerrungen deutlich ansteigen lässt. Obwohl deine Schaltung eine viel höhere maximale Leerlaufverstärkung als meine hat, ist sie trotzdem viel schlechter.
@ArnoR Habe nun deine Schaltung mal simuliert. Und in der Tat....das Ding ist wirklich gut. Dann habe ich mir mal die Ströme durch die Beiden Differenz-Transistoren angeschaut, und sehe, dass die Ströme alles andere als "gleich" groß sind. Ist das nur bei mir so? Oder ist das aus einem bestimmten Grund so gewollt? Wären die Eigenschaften er Schaltung nicht noch besser, wenn diese Ströme gleich sind? Edit: Obwohl meine Originalschaltung ziemlich langsam ist, konnte ich damit aber dennoch Klirrfaktoren von ca. 0,0003% erreichen. Dabei kam dann aber ein Stromspiegel zum Einsatz.
Markus M. schrieb: > Wären die Eigenschaften er Schaltung nicht noch besser, wenn diese > Ströme gleich sind? Ja, natürlich. Bei mir sind die Ströme gleich. Du kannst das mit dem 420 Ohm-Widerstand hintrimmen.
Markus M. schrieb: > Klirrfaktoren von ca. 0,0003% erreichen. Dabei kam > dann aber ein Stromspiegel zum Einsatz. Unter welchen Bedingungen (Frequenz, Eingangspegel, Verstärkung)? Klirrfaktor ist nicht alles, deine Endstufe ist sehr anfällig für TIM-Verzerrungen. Einen Stromspiegel hat meine doch auch, die beiden BC557b bilden den (wobei das kein Qualitätskriterium ist).
ArnoR schrieb: > Markus M. schrieb: >> Klirrfaktoren von ca. 0,0003% erreichen. Dabei kam >> dann aber ein Stromspiegel zum Einsatz. > > Unter welchen Bedingungen (Frequenz, Eingangspegel, Verstärkung)? Das waren 1 kHz, 2 Vpp und 20 dB Bitte entschuldige, dass ich so "doof" nachfrage, aber du sagst du hast bei dir auch einen Stromspiegel drin. Dann müsste ja durch den 420 Ohm Widerstand und durch den Spannungsverstärker-Zweig der gleiche Strom fließen. Das ist aber nicht der Fall.
Markus M. schrieb: > Dann müsste ja durch den 420 Ohm Widerstand und durch > den Spannungsverstärker-Zweig der gleiche Strom fließen. Nein, denn der Stromspiegel hat ein Spiegelverhältnis ungleich 1 (etwa 420/68)
ArnoR...ich versteh die Welt nicht mehr. Also folgendes: Habe deine Schaltung nun mal rauf und runter simuliert. Verschiedene Parameter verändert und wieder simuliert. Dabei kam ich zu folgendem Ergebnis. 1. Durch Q4 bessere THD 2. mit R12 = 5k, R5 = 100 und C4=15pF bester Frequenz- und Phasengnag, und die besten THD-Werte (4 Vpp, 1kHz--->0.0043% THD). Allerdings ist damit aber der Strom durch Q1 rund 22 mal kleiner als durch Q2. Wie kann das sein? Habe die entsprechenden Bilder mal angehängt.
Bin heute viel beschäftigt... Markus M. schrieb: > Allerdings ist damit aber der Strom durch Q1 rund 22 mal kleiner > als durch Q2. Na ist doch kein Wunder bei den Werten für R5/R12. R18 ist sinnlos. Das ist nicht meine Schaltung.
Leider zeigt die Erfahrung, daß sich viele Verstärker nicht viel um ihre eigenen Simulationen scheren... Meint Tipp: 1. Auch mal komplexe Lasten anhängen, nicht nur diese unkritischen 4R. 2. Den SOAR-Schutz mitberücksichtigen, sofern vorhanden. Viele SOAR-Schutz-Schaltungen setzen sehr sehr früh ein und verändern das Stabilitätsverhalten unter Last ganz erheblich. 3. Transistor-Toleranzen berücksichtigen, gerade bei Schaltungsteilen, die auf Symmetrie bauen. Auch mal realistische Temperaturgradienten in der Schaltung annehmen. 4. Leiterbahninduktivitäten und Streukapazitäten berücksichtigen, die durch ungünstige Leiterbahnführung und Aufbau entstehen. Gerade bei Konstruktionen, bei denen die Endstufentransistoren auf großen Kühlkörpern sitzen, kommt da einiges zusammen. Erst Recht bei Stereoverstärkern. 5. Auch mal reale Betriebsspannungen annehmen, mit komplexen Quellimpedanzen. Gerade die Leiterbahnführung bei den Betriebsspannungen (-> weit entfernter, zentraler Massepunkt bei den Sieb-Elkos!) ist praktisch immer suboptimal!!
Alles gut und richtig. Aber ich denke Markus muss noch etwas am Grundverständnis solcher Schaltungen arbeiten. Da hat es keinen Sinn, derartige Dinge mit einzubeziehen, weil dann die Übersicht und die Zusammenhänge noch schwieriger werden. Daher habe ich die Schaltung auch schön einfach gemacht und auf wichtige Dinge hingewiesen.
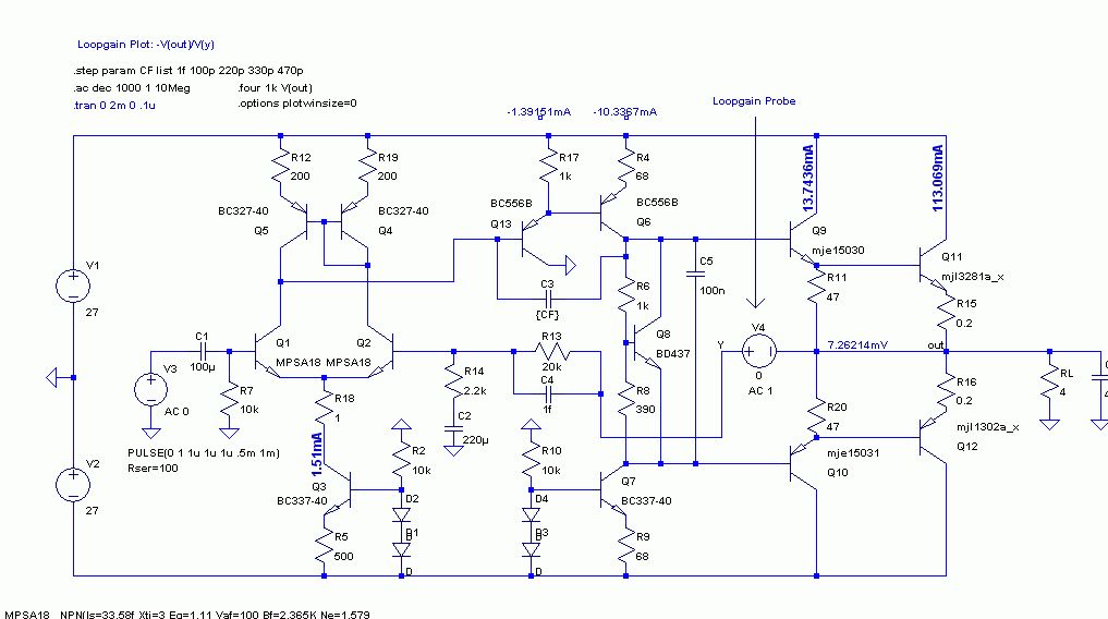
Markus M. schrieb: > .... Allerdings ist damit aber der Strom durch Q1 rund 22 > mal kleiner als durch Q2. > Wie kann das sein? Du musst den Widerstand R12 ca. 10 mal niederohmiger machen. Hab deine ursprüngliche Schaltung mal verbessert. Speziell die MJE-Treiber haben zu viel Kapazität. Nimm BD139,140 oder was äquivalentes. Die müssen natürlich auch einen Kühlkörper bekommen. Überhaupt könntest du bei den Kleinsignaltransistoren auf weniger Typen umstellen. Entscheidend an der neuen Schaltung sind BD139, BD140 Rc, Cc und C7 Zu LTspice: Mit .measure commands kann man Handmessungen automatisieren. Die Ergenisse stehen im .log File. View -> SPICE Error Log Wenn man will, dann kann man die sogar auch noch plotten. Damit sind jetzt mit dem BD139 und BD140 bis zu 20V/us möglich. Mit den MJEs schafft man nicht mal die Hälfte. Alle Dateine sind im zip-file. Einfach in einem beliebigen Ordner auspacken und loslegen mit der Simulation. Habe übrigns alle deine Modelle in eine Datei gepackt die mit .lib eingebunden wird. Dadurch wird der Schaltplan wieder handlicher. Helmut
Hallo Helmut, schön auch wieder von dir zu lesen :-) Ich komme erst gegen später dazu deine modifizierte Schaltung zu simulieren. Doch vorab möchte ich gleich mal noch eine Frage nachschieben: Was hast du denn da hübsches mit Q14 und Q15 gebaut? Und welche Aufgabe haben diese Beiden Transistoren. Also bis nachher dann. Gruß
Markus M. schrieb: > Hallo Helmut, > > Was hast du denn da hübsches mit Q14 und Q15 gebaut? Und welche Aufgabe > haben diese Beiden Transistoren. > > Also bis nachher dann. > > Gruß Hallo Markus, das ist eine Kaskodenschaltung. Q1 und Q2 arbeiten damit auf einen sehr niedrigen "Lastwiderstand". Dadurch wird die effektive Eingangskapiziät Ccb praktisch nicht mehr mit der riesigen Verstärkung der ersten Stufe multipliziert. Stichwort Miller-Kapazität. Sowas findet man in manchen Audioverstärkern und natürlich in HF-Verstärkern. Helmut
Also Helmut, erstmal möchte ich mich riesig bei dir für dein Bemühen bedanken. Dann habe ich mich nun mal etwas mit deiner Schaltungsmodifikation beschäftigt. Nur 3 Worte: Ich bin begeistert! Die Stabilität ist gegeben, die SlewRate ist mit 22V/µs gut, die THD-Werte sind perfekt. Auch ein Tausch der Endtransistoren gegen die Modelle Tip3055 und Tip2955 macht keine Probleme. Man Sieht du weißt was du da tust. Dennoch kannst du dir vorstellen, dass ich noch einige Fragen habe. Schließlich will ich diese Schaltung nun auch verstehen. Ich hoffe du hast die nötige Geduld mit mir. Ich hätte da folgende Fragen, die ich gerne mit dir Stück für Stück durchgehen würde: 1. Welcher Spice-Modell-Parameter steht für die von dir genannten Transistorkapazitäten? Und warum haben diese einen derartig enormen Einfluss auf den Phasengang? 2. Wie genau funktioniert die Kaskodenschaltung aus Q14 und Q15, und warum hast du dich dafür entschieden, welche Auswirkung hat sie? 3. Warum C7? 4. Warum C5? 5. Warum der Widerstand RC? 6. Gibt es alternativen zu BD139 und BD140? Würde mich echt freuen, wenn wir gemeinsam diesen Fragen nachgehen könnten. Ich bin ab morgen bis Donnerstag unterwegs, und werde darum nicht mehr so häufig hier rein schauen können. Also nicht wundern, wenn ich mal mit einer Antwort länger brauche. Netten Gruß Markus
> die SlewRate ist mit 22V/µs gut Ist sie nicht, rechne mal nach, was bei der Bandbreite (einigen MHz) und Vollaussteuerung nötig wäre. > die THD-Werte sind perfekt THD ist längst nicht allein entscheidend bei Audio. Lies mal bei Matti Otala über TIM-Verzerrungen. > Auch ein Tausch der Endtransistoren gegen die Modelle Tip3055 und > Tip2955 macht keine Probleme. Das beste Zeichen dafür, dass die Schaltung nichts taugt, denn das sind praktisch "Gleichstromtransistoren" > 3. Warum C7? Um Fehler im Design zu korrigieren. Wie`s aussieht musst du noch sehr viel über Verstärkerschaltungstechnik lernen. Aber leider läufst du den falschen Ikonen nach. Wenn du deine Schaltung (und auch die von mir gezeigte) richtig gut machen willst, musst du ganz anders rangehen als bisher oder Helmut es macht. Ich hatte gehofft, dass du das erkennst. Aber es ist wohl wie im Thread mit den Vorstufen.
> Wenn du deine Schaltung (und auch die von mir gezeigte) richtig > gut machen willst, musst du ganz anders rangehen als bisher oder > Helmut es macht. Hallo Arno, meinst du ich sollte besser die idealen Endstufentransistoren NPN und PNP nehmen wie in deiner Schaltung. Die sind Klasse. Die haben 0pF Eingangskapazität und Stromverstärkung 100 von f=0 bis f=unendlich.
Ja, da hast Du recht. Das ändert aber nichts an dem von mir gesagten. Die Treiber entkoppeln die Endstufen von der Schaltung recht gut, so dass deren Eigenschaften (wenn sie gut genug sind) nicht so die Rolle spielen. Und es geht hier um ganz andere Dinge, ich denke du kannst das auch erkennen. Die hier gezeigten Schaltungen haben keine struktulle Symmetrie (wie z.B. der Leach-Amp), nur darüber kann man grundlegende Verbesserungen erreichen.
Guten Abend ArnoR. Du kannst dir sicher sein...ich wollte dich nicht verärgern. Und ja du hast recht...ich habe noch nicht wirklich viel Wissen über derartige Schaltungstechnik. Aber darum begebe ich mich ja auch auf dieses Terrain. Ich möchte mich mit der Thematik befassen. Das ich nun etwas auf den Helmut-Zug aufgesprungen bin, liegt einfach darin begründet, dass die Simulation zunächst sehr viel näher an meinen Erwartungen lag. Sicher mag das laihenhaft sein, aber mal ehrlich....woran soll ich mich denn als Einsteiger orientieren? Deine Schaltung finde ich nach wie vor interessant, und ich sehe auch ihre Vorzüge (denke ich). Doch in deiner Schaltung habe ich bei meiner Umsetzung gewisse Ungereimtheiten festgestellt. So z.B. dass die Stromdifferenz in den beiden Diffamp Transistoren mit der eingespeisten Frequenz variiert. Deine Antwort war aber nur, dass es bei dir passt, und dass ich das mit dem 420 Ohm R anpassen könne. Leider geht das bei mir so nicht. Vielleicht simuliere ich hier auch was falschen...das will ich nicht ausschließen. Aber vielleicht kannst du ja versuchen mir hier Licht ins Dunkel zu bringen. Dann hapert es bei mir noch mit dem Verständnis was deinen Sromspiegel angeht. Ich gebe zu, ich habe hier nicht exakt genug nachgefragt. Darum jetzt: Warum ist das ein Stromspiegel für den Diffamp? Für mich ist das ein Spiegel, der den Strom in den Spannungsverstärkerpfad spiegelt. Stimmt das so? Und wenn ja, warum hast du dich dafür entscheiden? Gruß Markus
Ich bin weder verärgert, noch ist die von mir vorgestellte Schaltung gut. Sie ist nur einfach und erleichtert das grundlegende Verständnis der Funktion. Das solltest du zuerst lernen. Ein Simulator ist dafür eine gute Sache, ich habe damals viele Transistoren zerschossen. Mit dem Verständnis der Zusammenhängen kommen dann die richtigen Fragen und Gedanken.
Markus M. schrieb: > Also Helmut, > > erstmal möchte ich mich riesig bei dir für dein Bemühen bedanken. > > Dann habe ich mich nun mal etwas mit deiner Schaltungsmodifikation > beschäftigt. Nur 3 Worte: Ich bin begeistert! Die Stabilität ist > gegeben, die SlewRate ist mit 22V/µs gut, die THD-Werte sind perfekt. > Auch ein Tausch der Endtransistoren gegen die Modelle Tip3055 und > Tip2955 macht keine Probleme. > > Man Sieht du weißt was du da tust. Dennoch kannst du dir vorstellen, > dass ich noch einige Fragen habe. Schließlich will ich diese Schaltung > nun auch verstehen. Ich hoffe du hast die nötige Geduld mit mir. > > Ich hätte da folgende Fragen, die ich gerne mit dir Stück für Stück > durchgehen würde: > > 1. Welcher Spice-Modell-Parameter steht für die von dir genannten > Transistorkapazitäten? Und warum haben diese einen derartig enormen > Einfluss auf den Phasengang? > > 2. Wie genau funktioniert die Kaskodenschaltung aus Q14 und Q15, und > warum hast du dich dafür entschieden, welche Auswirkung hat sie? > > 3. Warum C7? > > 4. Warum C5? > > 5. Warum der Widerstand RC? > > 6. Gibt es alternativen zu BD139 und BD140? > > Würde mich echt freuen, wenn wir gemeinsam diesen Fragen nachgehen > könnten. > Ich bin ab morgen bis Donnerstag unterwegs, und werde darum nicht mehr > so häufig hier rein schauen können. Also nicht wundern, wenn ich mal mit > einer Antwort länger brauche. > > Netten Gruß > > Markus @Markus 1. Cjc, B-C zero-bias depletion capacitance 2. Effektiver Kollektorwiderstand für Q1 und Q2 ist nur noch 20 Ohm. Außerdem senkt das die Verlustleistung im Differenzverstärker. Am besten du gehst sogar auf 5V herunter. 3. Der legt den Stromspiegel für hohe Frequenzen "lahm". Das hilft bei der Phasenreserve. 4. Ist in vielen Verstärkern drin. Geht aber auch ohne. 5. Der verbessert die Phasenreserve. Hilft aber nicht, wenn du deine fetten MJEs als Treiber nimmst. Deshalb ist da RC=0 gewählt. 6. Musst du halt suchen. Die brauchen einen Kühlkörper. Auch Q6 und Q7 müssen irgendwie gekühlt werden. Es gibt auch integrierte Verstärker-Bausteine von National-Semiconductor. Da ist alles drin, auch der Kurzschlussschutz der bei dir noch fehlt.
Markus M. schrieb: > Warum ist das ein Stromspiegel für den Diffamp? Für mich ist das ein > Spiegel, der den Strom in den Spannungsverstärkerpfad spiegelt. Stimmt > das so? Und wenn ja, warum hast du dich dafür entscheiden? Ja, so ist das. Es ist einfach eine Schaltung, die die Stromänderungen im Diff etwas verstärkt und an die Treiberstufe weitergibt. Das wichtigste Ziel ist Leerlaufbandbreite -> 20KHz und möglichst hohe Verstärkung bei niedrigsten Leerlaufverzerrungen und nicht möglichst hohe Leerlaufverstärkung.
ArnoR schrieb: > Ja, so ist das. Es ist einfach eine Schaltung, die die Stromänderungen > im Diff etwas verstärkt und an die Treiberstufe weitergibt. Das > wichtigste Ziel ist Leerlaufbandbreite -> 20KHz und möglichst hohe > Verstärkung bei niedrigsten Leerlaufverzerrungen und nicht möglichst > hohe Leerlaufverstärkung. OK..., bleibt noch die Frage nach den gleichen Strömen durch die Transistoren im DiffAmp. Wie ich schon schrieb, sind diese alles andere als gleich, und auch mit dem Widerstand lässt sich das nicht sauber einstellen. Dann schreibst du, dass deine Schaltungsvariante sicher nicht gut ist. Ok...mag sein, dass du mit deiner Schaltung mir ein Lehrobjekt vorstellen willst um mir das eine oder andere zu zeigen/erklären. Letztlich ist es aber so, dass ich am Ende eine Schaltung brauch, die ich auch aufbauen kann. Darum, mit verlaub, sage ich: Bitte zeige mir, wie du deine Schaltungsvariante noch verbessern würdest, dass man sie getrost als Endstufe ins Wohnzimmer stellen kann. Und da ich lernbereit bin, darfst du mir auch gerne dazuschreiben, warum du was, wie verschaltest. Würde mich wirklich darüber freuen. @Helmut: Komme gerade nicht dazu mich mit deiner letzten Antwort näher zu beschäftigen, da ich noch unterwegs bin. Hole dies aber nach, sobald ich wieder Zuhause bin. Dennoch schon mal Danke! Gruß an euch beide!
Markus M. schrieb: > bleibt noch die Frage nach den gleichen Strömen durch die > Transistoren im DiffAmp. Wie ich schon schrieb, sind diese alles andere > als gleich, und auch mit dem Widerstand lässt sich das nicht sauber > einstellen. Über welche Schaltung redest du jetzt? Bei deiner zuletzt gezeigten Schaltung geht das auch nicht. Bei meiner geht das ohne weiteres. > Dann schreibst du, dass deine Schaltungsvariante sicher nicht gut ist. Naja so schlecht ist die auch nicht, früher war das mal eine Standart-Hifi-Endstufe. > Bitte zeige mir, > wie du deine Schaltungsvariante noch verbessern würdest, dass man sie > getrost als Endstufe ins Wohnzimmer stellen kann. Die konsequente Weiterentwicklung (strukturelle Symmetrie) führt dann zum Leach-Amp: http://users.ece.gatech.edu/mleach/lowtim/
>Letztlich ist es aber so, dass ich am Ende eine Schaltung brauch, die >ich auch aufbauen kann. Hast du denn überhaupt Erfahrung im Aufbau von solchen Schaltungen? Ist dir bewußt, daß ein falsch gewählter Massepunkt für die Lautsprecherrückführung oder die Gegenkopplungsanbindung deine hübschen Verzerrungswerte vollkommen obsolet werden lassen kann? Du brauchst dich nur um 5mm zu vertuen und schon sind die Simualtionsergebnisse reine Makulatur. Jetzt komm mal auf den Boden der Realität zurück und versuche dich erst einmal im praktischen Aufbau eines solchen Verstärkers. Bau erst mal ein bewährtes Konzept nach und versuche DAS zu verstehen, bevor du da ein Luftschloß zusammen zimmerst. Da hast du dann auch schon ein passendes Baucherot-Glied am Ausgang und einen funktionierenden SOAR-Schutz. Gute Baunanleitungen zeigen dir auch, wie man die Endstufe mit einer zuverlässigen Schutzschaltung mit Einschaltverzögerung des Lautsprechers und eventuell einem Softstart für den Netztrafo ergänzt. Manchmal findet man auch eine symmetrische Eingangsstufe, mit der sich Brummschleifen vermeiden können.
Bitte melde dich an um einen Beitrag zu schreiben. Anmeldung ist kostenlos und dauert nur eine Minute.
  
  Bestehender Account
  
  
  
  Schon ein Account bei Google/GoogleMail? Keine Anmeldung erforderlich!
Mit Google-Account einloggen
Mit Google-Account einloggen
  Noch kein Account? Hier anmelden.















 Thread beobachten
 Thread beobachten Seitenaufteilung abschalten
 Seitenaufteilung abschalten