Servus @all, hat jemand den RS232-Adapter für Handys aus der c't 12/2002 mal nachgebaut? (http://www.heise.de/mobil/artikel/50892) Ich erkenne da einige Ungereimtheiten. Ist die Diode D3 richtig rum? Wieso reicht eine schottky-diode aus, um den Eingang des Handys zuschützen? Warum wird C7 zu 100nF gewählt? Wer da Erfahrungen hat, bitte posten. Danke im Voraus Gruß Jörn
Die Grafiken kann man wohl nicht mehr in groß nachladen und kann so nichts erkennen. Als der Artikel aktuell war, gings noch. Zu meinem Erfahrungen: Ich habe das Ding vor 2 Jahren 1:1 nachgebaut. Unter Linux mit scmxx http://sourceforge.net/projects/scmxx/ funktioniert die Kommunikation mit einem S25 und ME45 ohne Probleme.
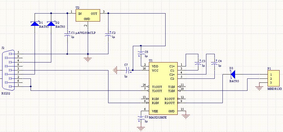
Hier das schematic. Es geht um die Diode D3. Sollte die nicht andersherum sein?
Hierzu müßte man mal genauer wissen, wie die Eingangsbeschaltung vom Handy aussieht. Aber mal angenommen, es gibt im Handy einen Pullup auf der RX-Leitung, muß diese Leitung von außen lediglich auf Masse gezogen werden. Und genau für diesen Fall ist die Diode goldrichtig. Gruß, Markus_8051
Das Problem (vielleicht stehe ich ja voll auf dem Schlauch)ist, dass R2OUT der Ausgang vom MAX232 ist; wie soll denn da was durch die Diode in Sperrichtung ins Handy?
Im handy ist ein kleiner PullUp der die Leitung im unbelasteten Zustand auf 3V zieht. Wenn jezt der MAX seine Leitung auf 5V bringt geht nichts durch die Diode und das Handy "sieht" 3V. Wenn der MAX auf GND geht fliest ein Strom vom Handy durch D3 gegen Masse und das Handy sieht zumindest 0,7V wenn es keine Shotky ist(hab nicht nachgeschaut) was wohl fuer einen LOW-Pegel reicht Gruß Tobias (Diese Schaltung muss ich mir merken :) )
Bitte melde dich an um einen Beitrag zu schreiben. Anmeldung ist kostenlos und dauert nur eine Minute.
Bestehender Account
Schon ein Account bei Google/GoogleMail? Keine Anmeldung erforderlich!
Mit Google-Account einloggen
Mit Google-Account einloggen
Noch kein Account? Hier anmelden.
