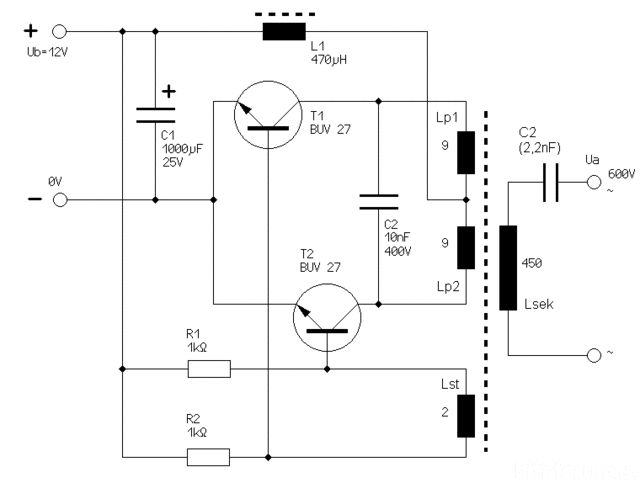
Hallo Leute ich bin neu hier und habe ein paar fragen zu meinem projekt eine kompakte HV spannungsquelle zu bauen. ich habe mir das so vorgestell das dieses gerät von 9-12V Gleichspannung (Z.B Batterie) Gespeist werden soll. desweiteren soll sie aus einer "Vorstufe" und einer, ich bezeichne es mal so , "Endstufe" bestehen. Die Vorstufe soll ein inverter sein der die eingangspannung der Batterie auf um die 300 - 500V Hochtransformiert wird. In der Endstufe soll die invertierte Spannung gleichgerichtet werden und über einen Starken Kondensator( um die 800 - 1000V und ~ 1µF)und einer Funkenstrecke (oder ein Halbleiter de diese Aufgabe übernimmt) die dann nach dem Prinzip einer Teslaspule Impulsartige Stromstöße über einen impulstransformator Zur endgültigen spannung hoch transformiert wird (ü vom Impuls Transformator: 25:3500=0,0071428571428571 oder andersgesagt 1:140). Ich wollte Fragen ob das so gehen würde und ob man für die "Vorstufe" einen astabilen Multivibrator wie im bild benutzen könnte nur anstatt mit einer zündspule mit dem inverter trafo. Die Werte der Widerstände und Kondensatoren können für die Frequenz auch anders bestimmt werden. Ich werde es für die richtige Frequenz mal mit Potis für die 10 und 15kOhm Widerstände probieren. Ich bitte um vertändnis das ich ein paar vllt auch ein paar viele Fehle nicht nur Rechtschreibmäßig sondern auch Inhaltmäßig habe. Ich bin nämlich nur ein hobbyist. Danke im Voraus
ist nicht gerade elegant die HV durch dden FET und Spamnungquelle abzuleiten beide würden darunter leiden. Ich würde 1 schalten (highside) und 15 direkt auf Ground legen. MfG
Hallo Leute ...danke schon mal fürdie Tipps Aber ich meinte eigendlich etwas anderes Kann sein dass ich mich nicht gut verständlich ausdrücke geb ich zu Ich wollte eine HOCHSPANNUNGSQUELLE bauen mit einem inverter (vorstufe) und einer endstufe. Dieses schaltbild was ich für die vorstufe verwenden würde hatte ich im Internet gefunden Und es für eine zündspulen ansteuerung gebraucht und will nun wie OBEN schon gesagt die zündspule gegen den INVERTER trafo austauschen weil die grundschaltung ein astabile Multivibrator ist. Oder nicht ? Als endstufe wollte ich mit einer gleichgerichtete wechselspannung ( die von der vorstufe) einen kondensator aufladen der die ladung auf den kleinen selbstgewickelten impulstrafo schickt der denn die hochspannung erzeugt. Nur wenn ich die gleichgerichtete spannung der vorstufe mit dem Impulstrafo direkt verbinde. und dann noch parallel den kondensator dann geht was kaputt ,ich würd sagen der inverter. Deswegen wollte ich es nach dem Prinzip der impulsteslaspule machen und den kondensator parallel schalten und in reihe ne Art funkenstrecke einbauen. Nur da eine funkenstrecke sehr verschleißt wollte ich auch noch fragen ob einer ne Methode kennt die funkenstrecke durch eine Halbleiter Schaltung zu ersetzen das währe sehr nett Zusammengefasst ,ich will mit einem inverter der wie ein ccfl inverter nur stärker ist (vorstufe) und einer kondensatorladung (aus der vorstufenspannung) mit einem kleinem impulstrafo ( endstufe z.b. nach prinzip der teslaspule geschalte ) eine. Hv-Quelle imKOMPACKTFORMAT bauen. Ich entschuldigen mich falls das der Text etwas generft klingt ich wusste auf die schnelle nicht anders wie ich mich ausdrücken sollte Also meine eig fragen waren ob die shaltung für den inverter so wie mein vorhaben beschrieben hab ok ist und ob mir jemand vllt bitte eine Möglichkeit für einen halbleiterersatz für die funkenstrecke mitteilen kann Mfg hannes
Der Multivibrator macht 50% Pulsbreite. Das ist subopimal. Etwas mehr Aufwand darf's schon sein.
Ich hab noch die Idee ne ccfl Schaltung stärker zu machen sprich stärkere teile
Und um es klar zu stellen ich will mir KEINE teslaspule bauen ich hab schon ne kleine sstc
Lass mich raten. Impuls-Elektroschocker? Die sind absolut nice. Ich hatte vor einiger Zeit auch mal einen derartigen HV-Generator gebaut und dabei einen CCFL-Inverter und einen Überspannungs-Gasableiter verwendet. Ungeachtet der Tatsache ob nun tatsächlich Schocker oder auch nicht - benutze eben diese Gasableiter mit min. 1kV und am besten mehrere in Reihe! Bei der "Teslaspule" seist du dringend angehalten, sie in Form von rd. 100 Windungen CuL auf einem Ferritstab von einer MW-Antenne zu realisieren. Stelle mit einer weiteren HV-Quelle jedoch unbedingt sicher, dass dieser Stab komplett nicht-leitend ist, er muss aber dennoch ferromagnetisch sein! Die Dicke des Kupferlackdrahtes sei derart gewählt, dass die entstehende einlagige Wicklung breiter ist als die maximal erwartete Funkenlänge. Zwischen den einzelnen Windungen liegt dann zu wenig Spannung an, um sie zu beschädigen. Mit einer Luftspule wirst du keine verwertbaren Ergebnisse erhalten - ob mit oder ohne Resonanzbedingungen und schon gar nicht im Hosentaschenformat. Es wäre wohl müssig, zu erwähnen, dass du diese "Teslaanlage" NIE NIE NIE an Lebewesen ausprobieren darfst! Auch wenn es kein Elektroschocker werden soll - den Aufbau kannst du ungehindert übernehmen und verwendest das Ding dann halt für deine zu erledigenden Versuche o.ä. und nicht zum Jux. Funkende Grüsse und viel Spass, Microwave
Vielen vielen dank microwave du hast mir gut geholfen Ich werde alles beherzigen und ausprobieren Aber ich muss noch was wissen Kann ich jeden ccfl nehmen oder muss es ein stärkerer sein Und meinst du mit 100windungen die primäspule Wo gibt es die uberspannungs gas ableiter am besten her Und letztens währe für den kondensator in der endstufe ein Mikrowellenkondensator mit 1uF ok? Ich will nur auf Nummer sicher gehen
Nochmal an dich microwave... Ich hab mal bei Google nach den ableitern Gesucht und hab nach 30 min nichts gefunden Was in Ordnung währe es sollte wenns geht nicht Die Maße eines 2poligen fi-schalters haben sondern vllt kleiner Ausserdem haben die alle ne auslösespannung von 255 V (von den die ich sah) Kannst du vllt ein Foto von deinem ableiter reinstellen . Mfg Hannes Einen tipp könt ich noch gebrauchen wie man spulen gegen durchschlag sichert
Hi hawo1997, http://ch.mouser.com/ProductDetail/EPCOS/B88069X0260S102/?qs=sGAEpiMZZMsdWQmBKEIh8gksWMJaAgYLsKdle8gb%252bBM%3d Ich hatte mir nach dem Bau der ersten Version zwei derartige Ableiter bestellt. Die gezeigten sind speziell geeignet für solche Zwecke, das verrät die Bezeichnung "Switching Spark Gap". Allerdings haben die diese Gasentladungs-Ableiter eine begrenzte Lebensdauer. Schau dir mal das Datenblatt an dazu! Du musst nicht unbedingt diese spezielle Funkenstrecke verwenden sondern kannst auch die für einmalige Pulsströme gedachten Gasableiter benutzen. Es ist fraglich, ob du mit einem Mikrowellenkondensator verwertbare Ergebnisse bekommst, da diese nicht pulsfest sind und die ESL recht hoch ist. Du solltest eine kleine Kaskade nach der Vorstufe bauen, um auf die verlangten 3kV zu kommen. Damit lädst du einen z.B. 150nF-MKP10-Kondensator auf. Somit werden die mindestens gleich hohen Pulsströme weniger lang als bei Verwendung des Mikrowellen-Kondensators fliessen und aufgrund der höheren Spannungen, die kurzzeitig an der Primärspule erreicht werden, benötigst du nur wenige Sekundärwicklungen, was dir wiederum einen niedrigeren Innenwiderstand und somit imperiale Pulsströme auf der Sekundärseite ergibt. Die 100Wdg. sind als Sekundärspule gedacht - falls du aber aus irgend einem Grunde z.B. 5kV oder 6kV im Primärkreis erreichen kannst, gehen dort bestimmt auch 50Wdg. mindestens eben so gut. Für die Primärspule würde ich dir empfehlen, maximal zwei Windungen mit dem Anodenkabel einer Bildröhre (Zeilentrafo-HV-Ausgang mit dem Saugnapf) in der Mitte der Sekundärspule unmittelbar AUF diese aufzubringen. Die Primärspule muss spannungsfest ausgeführt sein und sollte möglichst wenig der Sekundärspule optisch verdecken, woraus folgt, dass man etwa kein 10mm dickes HV-Kabel verwenden kann - das Anodenkabel ist bereits grenzwertig - besser wäre sogar normale 1.5mm²-Litze oder die Kabel der Zeilentrafoabgänge am Fokuspotentiometer mit nur 3kV o.ä. Die Primärspule muss desweiteren ohne jeglichen Abstand auf der Sekundärspule sitzen, um einen möglichst hohen Kopplungsfaktor zu erhalten und damit eine effiziente Energieübertragung zu ermöglichen - also keine Isolationslagen dazwischen verwenden!! Wenn du diese Tipps befolgst, wird die Spule nicht durchschlagen, da sie länger als der zu erwartende Funke sein wird, beherzige dabei auch den Tip mit der Wahl der Drahtdicke! Experimentiere einfach etwas herum mit der Ausführung der Primärspule und dem Kondensator-Wert, um beispielsweise die Problematiken der Primärspulen-Auslegung zu erkennen und versuch dann zu verstehen. Grüsse, Microwave
Bitte melde dich an um einen Beitrag zu schreiben. Anmeldung ist kostenlos und dauert nur eine Minute.
Bestehender Account
Schon ein Account bei Google/GoogleMail? Keine Anmeldung erforderlich!
Mit Google-Account einloggen
Mit Google-Account einloggen
Noch kein Account? Hier anmelden.

