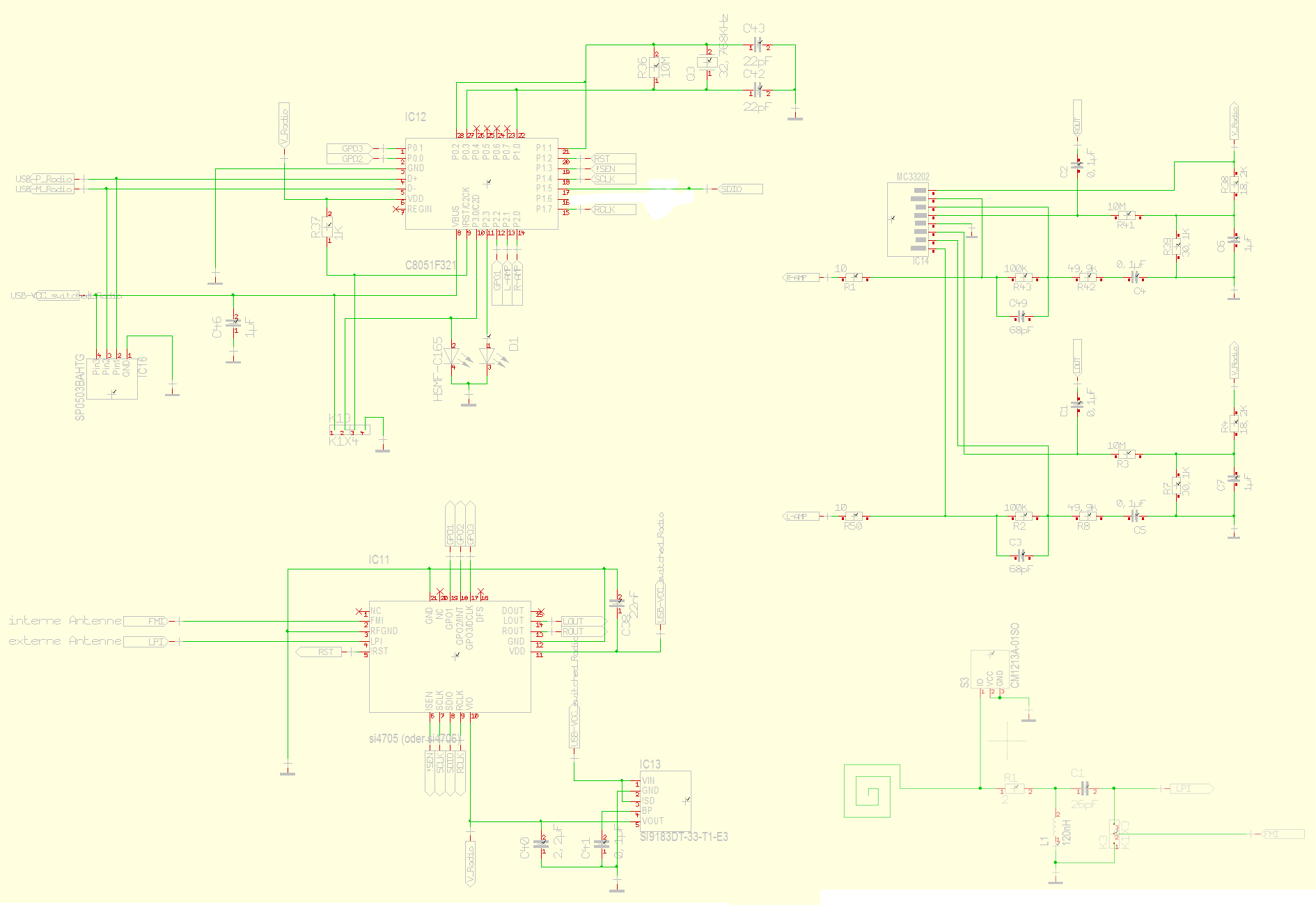
Hallo, ich arbeite gerade an einem USB Radioempfänger. Verwenden will ich einen Silab Si4705 Chip. Die Platine und auch die Software ist schon großteils fertig, dass Problem ist jedoch der Empfang. Wenn ich den Audiotransfer zm PC starte ist der Empfang annehmbar (RSSI ist ca. 50dBμV) doch nach ca 4 Sekunden wird der Empfang extrem schlecht und der RSSI Wert sinkt gegen 0. Wenn ich den Audiotranfster pausiere und nach einigen Sekunden wieder Starte ist der Empfang wieder gut und das Spiel beginnt von vorne. Eventuell liegt das Problem an der Antennenschaltung oder vielleicht sogar an der Software des MCU's. Ich hoffe mir kann jemand bei meinem Problem helfen. Lg Thomas
Der Transfert generiert wahrscheinlich Stoerungen, die deinen Empfaenger zumauern.Abschirmung ?
Hallo Rigi Taler, danke für deine Antwort. Würde es helfen wenn ich Beispielsweise Alufolie Über die gesamte Platine (ausgenommen den Antennenleitungen) lege und mit Masse verbinde, oder hast du eine bessere Lösung für mich.
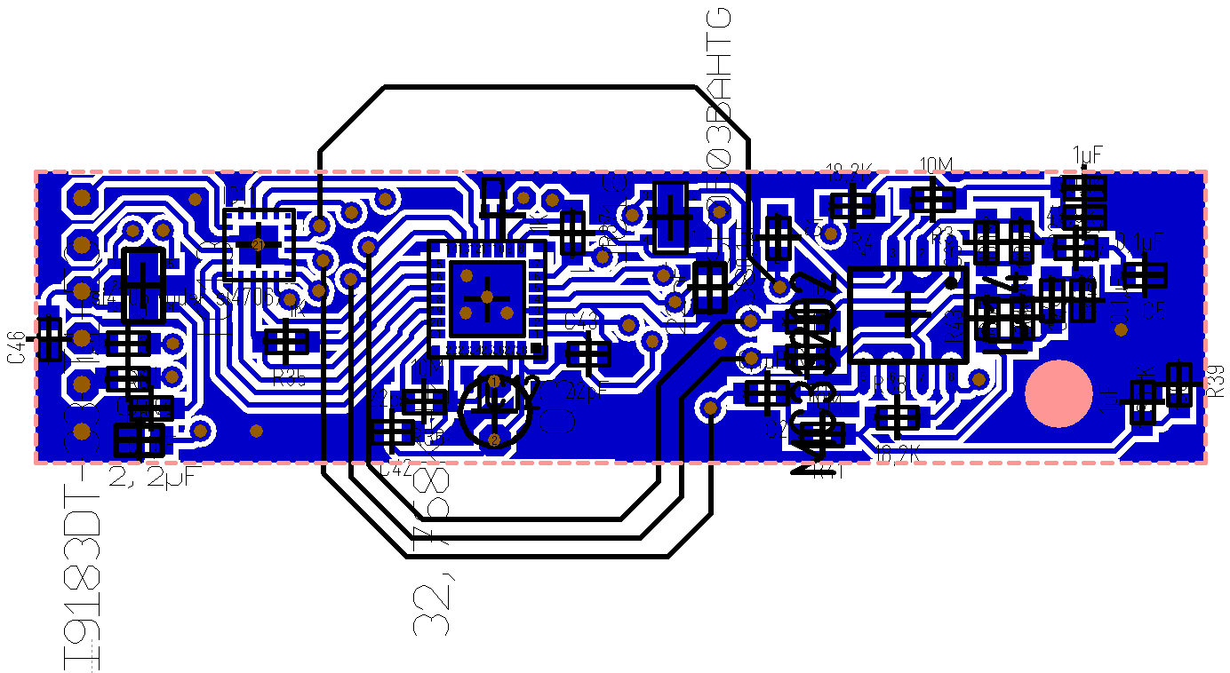
Ich habe testhalber die Audiosignale vom Audioverstärker direkt am Laptop angeschlossen und siehe da der Sound ist Kristallklar. Um zu testen ob wirklich die USB Leitungen schuld sind, habe ich den Transfer über USB gestartet, währen ich den Sound vom Si4705 direkt am Laptop angeschlossen hatte. Das Resultat ist, dass wirklich die USB Leitungen schuld sind. Sobald die USB-Übertragung gestartet wird, fängt es langsam an zu rauschen. Wenn ich die USB-Übertragung wieder stoppe, wird der Sound langsam wieder klar. Ich habe auch versucht die USB Leiterbahnen durchzuschleifen und direkt am MCU mit Kabel weg zu gehen. Jedoch hilft das auch nicht. Kann mir jemand einen Tipp geben wie ich mein Layout verändern muss.
Hallo, auch wenn der Beitrag hier schon über 4 Jahre alt ist. Du hast ein Problem mit RCLK, der beim SI4705 auch für die nachabstimmung des Senders zuständig ist. Wenn die übertragung beginnt, dann driftet dein Radio von der eingestellten Empfangsfrequenz weg, da die RCLK nicht mehr stimmt. Das ist meine vermutung, warum der Empfang so schlecht wird. Lösungsvorschlag: Wenn es dir mit dem Schaltplan möglich ist, dann nutze doch für den SI4705 einen Uhrenquarz für die einstellung. Bei der Programmierung musst du dies auch Berücksichtigen. So wärst du von diesem Problem befreit! Gruß Savas
Bitte melde dich an um einen Beitrag zu schreiben. Anmeldung ist kostenlos und dauert nur eine Minute.
Bestehender Account
Schon ein Account bei Google/GoogleMail? Keine Anmeldung erforderlich!
Mit Google-Account einloggen
Mit Google-Account einloggen
Noch kein Account? Hier anmelden.



