Hallo Leute, ich möchte meine Schaltung mit einem Taster ausschalten können. Dafür habe ich in JK-FlipFlop genommen. Die Schaltung ist von http://www.elexs.de/schalt3.htm Den PC-Eingang und den Set Eingang habe ich weg gelassen. Der uC soll die Schaltung selbst abschalten können (via Opto-Koppler am Reset-Eingang). Alles gut soweit. Jetzt das Problem: Für den Fall, dass ich die Schaltung bzw. dessen Spannungsversorgung mit dem Taster ausschalte, muss der uC noch ein paar Sachen erledigen (Daten in EEPROM speichern, Relais schalten). Dafür könnte ich doch den Pin Q-negiert vom zweiten FF nehmen und das via Opto-k.zum uC geben. Und damit die Schaltung wirklich erst später ausschaltet, am Ausgang Q vom FF einen Kondensator gegen Masse? Geht das dann wie gewollt? Und wie bekomme ich es dann hin, dass die Verzögerung beim Einschalten unterdrückt wird? Ich habe auch noch ein paar NE555 da liegen. Mit denen müsste es sicher auch gehen, oder?
Wo ist der µC in deiner Schaltung? Ich verstehe die Frage noch nicht ganz. Deine "Ausschaltverzögerung" könntest du auch über einen Transistor machen. Der kommt in die Versorgungsspannung deines µC rein. Im Einschaltmoment müsstest du den kurz Überbrücken, damit der µC Strom bekommt. Über einen entsprechenden Pin kannst du den Transistor dann die ganze Zeit offen halten. Sobald dein µC dann das "geh aus"-Signal bekommt kann er ganz in Ruhe die Sachen speichern und sich am Ende durch ausschalten des Pins sich selbst das Licht ausknipsen.
Stephan Meter (multimeter90) >Und wie bekomme ich es dann hin, dass die Verzögerung beim Einschalten >unterdrückt wird? Indem du dein Konzept richtig machst. Die meisten modernen geräte haben keinen echten Schalter, sondern nur einen Taster, der an einen Mikrocontroller geht. Der schaltet dann, ggf. nachdem Danten gespeichert wurden, die Stromversorgung soweit aus, dass fast keiner mehr Strom bekommt. Ausserd dem uC selber, der geht in den Sleep Mode und verbraucht dabei praktisch keinen Strom. Beim Aufwachen das Ganze in umgekehrter Reihenfolge. Wenn man RICHTIG abschalten will, kann man das Ganze auch per Relais noch machen, bringt aber oft nicht viel. >Ich habe auch noch ein paar NE555 da liegen. Mit denen müsste es sicher >auch gehen, oder? Nicht wirklich. Das ist nur ein unsinninger Würg-Around. MFG Falk
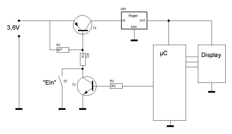
Okay, dann lasse ich also den uC sich selbst das Licht ausknipsen. Ich möchte allerdings meinen 25VA Trafo nicht die ganze Zeit am Netz lassen, daher muss ich das gesamte Netzteil mit einem Relais ein und ausschalten können. Hier Beitrag "Schaltung mit Taster starten" habe ich etwas sehr schönes gefunden (siehe Anhang). Das gefällt mir so sehr gut, nur leider müsste ich so sekundärseitig abschalten. Wie kann ich das mit einem Relais auf die Primärseite verlegen?
Stephan Meter schrieb: > Wie kann ich das mit einem Relais auf die Primärseite verlegen? Schalte das Relais mit dem µC ein. Der Kontakt schaltet die 230V auf der Primärseite des Trafos. Der "Ein"-Kontakt liegt parallel zum Relais-Kontakt. Gruß Dietrich
Aber woher bekomme ich die Spannung zum einschalten? Der µC hat ja "noch" keine Spannung. Ich würde gern ohne Hilfsspannung auskommen.
Stephan Meter schrieb: > Aber woher bekomme ich die Spannung zum einschalten? Der µC hat ja > "noch" keine Spannung. Ich würde gern ohne Hilfsspannung auskommen. So wie ich schrieb; hier noch mal in Einzelschritten: - der Kontakt des Relais ist auf der Primärseite - die Versorgung an der Sekundärseite ist immer eingeschaltet (also nicht Deine letzte Schaltung) - Du überbrückst den Relaiskontakt mit den "Ein"-Taster (der muss natürlich 230V-fest sein; Isolierung und Abstände beachten!) - der µC läuft an, schaltet das Relais ein (Spule an der µC-Versorgungsspannung; ggf. ist ein Transistor erforderlich) - der Relaiskontakt schließt und Du kannst den "Ein"-Taster loslassen - die Schaltung bleibt versorgt, bis der µC das Relais abschaltet. Gruß Dietrich
Okay, das habe ich geschnallt. Dank dir :) Nur das Ausschalten soll auch per Taster funktionieren. Also damit ihr mich nicht falsch versteht. Es soll einen Taster geben zum ein und ausschalten. Beim Einschalten muss der Taster das erledigen, beim ausschalten muss der Taster ein Signal an den µC geben, damit der alles speichern kann und dann von sich aus das Relais abschalten kann.
Dann nimm einen Taster mit 2 Schaltebenen. Einen fürs Netz und einen für den MC. Je nach verwendetem Controller und den 'zu rettenden Daten' kann auch ein einfacher Brownout Intrerrupt reichen.
So etwas sollte sich finden lassen. Hauptsache spannungsfest ;) Danke
Übrigens könnte auch ein einfacher AC detektor reichen, der dem MC sagt, wenn die Wechselspannung vom Netz weg ist. Die Siebkette hält die Versorgung ja noch ne Weile aufrecht und das könnte reichen.
Bitte melde dich an um einen Beitrag zu schreiben. Anmeldung ist kostenlos und dauert nur eine Minute.
Bestehender Account
Schon ein Account bei Google/GoogleMail? Keine Anmeldung erforderlich!
Mit Google-Account einloggen
Mit Google-Account einloggen
Noch kein Account? Hier anmelden.

