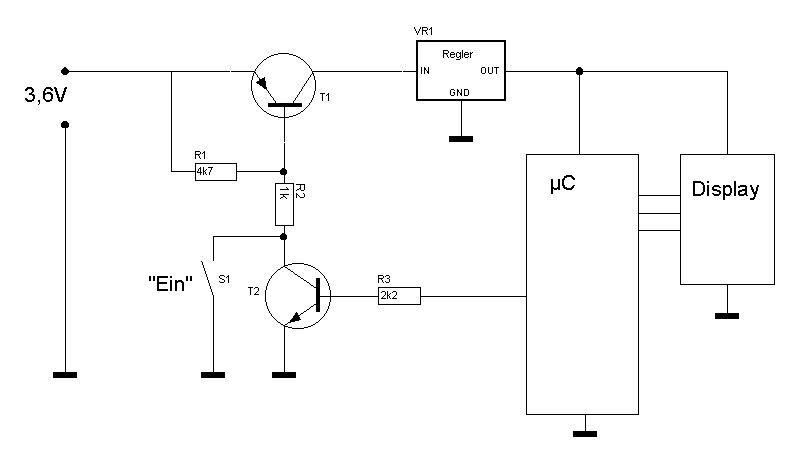
N'Abend! Ich bin gerade dabei eine kleine Schaltung mit dem ATtiny 2313 zu entwickeln (LCD Display und so weiter ^_^). Ich möchte aber keinen klobigen EIN/AUS Schalter verbauen sondern die Schaltung lieber so wie ein Handy über Tastendruck einschalten. Das Auschalten übernimmt dann der Mikrocontroller. Der Schaltplan ist natürlich sehr vereinfacht, aber er enthält alles wesentliche für meine Idee (die ich übrigens aus einem der Beiträge hier im Forum habe). Es wäre schön, wenn Ihr Euch das mal anschaut und mir sagt, ob das so funzt... In dem besagten Beitrag wurde das nämlich nur kurz eingeworfen, aber nicht näher darauf eingegangen. Zum Schaltplan: V+ ist der Anschluss zum Akku (3,6V). Der Spannungsregler erzeugt im Normalbetrieb brav 3,3V, da das Nokia 3310 Display diese Spannung braucht. Habe bei Reichelt leider nix anderes als den LM1086 gefunden... Ist bei der Schaltung eigentlich ein Regler im TO220 Display notwendig oder genügt ein kleiner im TO92? Die LEDs ziehen ja schon 80mA... Zur Funktion: Wenn die Batterie angeklemmt wird, dürfte der Spanungsregler nix ausgeben, weil der GND Anschluss nicht verbunden ist. Der Schalter ist offen und der Transistor sperrt, da an der Basis keine Spannung anliegt. Wird der Taster gedrückt (und gedrückt gehalten) wird der Regler aktiv, erzeugt 3,3V und der Mikrocontroller erwacht zum Leben [hier unheimliches Gelächter einfügen]. Er schaltet PD0 auf +3,3V und der Transistor schaltet durch. Dann geht die Hintergrundbeleuchtung des Displays an und der Benutzer weiß, dass er den Taster loslassen kann (der wird jetzt ja eh vom Transistor gebrückt). Wenn der Mikrocontroller den Befehl zum Ausschalten erhält, legt er auf PD0 0V und der Transistor sperrt -> Spannungsregler aus -> alles aus. Und da die Masse abgetrennt ist, dürfte der Ruhestrom auch sehr sehr klein sein (ein bisschen leitet der Transistor ja noch). Meint Ihr das funzt so? Ich frage mich auch, ob ich dann den Transistor ausreichend ansteuer. Im Datenblatt wird als Sättigungsspannung Ube 900mV bei Ib = 10mA angegeben. Dementsprechend habe ich den Widerstand ausgelegt. Das sollte doch ausreichen, damit er völlig durchschaltet, oder? Gruß, Danke und Gute Nacht! André
Naja, das wird so nicht klappen - zum einen ist die Eingangsspannung von 3,6V etwas knapp, wenn Du auf 3,3V stabilisieren willst. Dann reißt Du dem Regler mit dem Transistor die Masse weg, während Dein AVR noch an der Masse verbleibt. Dies führt dazu daß der Regler nicht mehr regelt und die vollen 3,6V auf das Display schießt. Dieses könnte sich somit rasant verabschieden. Besser ist ein Längs-Transistor vor dem Regler in der Plusleitung, weil wenn der dann aus ist, fließt nur noch der Ruhestrom des Transistors (ein paar nA) und weiter nix.
Hallo, 3,3V Spannungsreger TO220: LF33 (gibt z.B. bei Reichelt...) mfg Alex
Warum nicht Power-down Mode ? Schaltschema: Spannung wird angelegt,Controller geht gleich auf Power Down.( <1uA) Irgendeine Taste (oder bestimmte Taste) wird gedrückt und Controller wacht auf. Bei inaktivität wieder Power Down bis zum wecken. Die Transe schaltet dann das Display und den "Wecktaster" kannste ersatzlos streichen.
Hallo, ich hab beide Vorschläge (Andre und TravelRec.) mal ausprobiert mit einem 7805 einem BC547/Buz11 (Spannung 8V). Dabei habe ich festgestellt, das weder mit Transi noch mit dem Fet die Selbsthaltung funktioniert. Ich habe die Basis- bzw. Gatespannung über einen Widerstand direkt vom OUT des Spannungsreglers genommen. Dach dem Loslassen des Tasters sperren beide Halbleiter. Hat jemand gleiche Erfarungen gemacht?? Grüße Mike
Du solltest vielleicht auch mal einen PNP-Transistor ausprobieren...
selbes Spiel, noch kein Glück. warum sollte es auch anders sein? Grüße
So, ich hab mir das gerade mal aufgemalt, wie ich mir das denke: Ein PNP-Transistor hängt mit dem Emitter an 3,6V. Seine Basis wird über einen Widerstand auch gegen 3,6V gezogen. Der Transistor sperrt. Am Kollektor hängt der Spannungsregler, der bei geschlossenem Schalter 3,3V liefern soll. An der Basis des PNP hängt der Mikrocontroller; man könnte die Basis auch an den Kollektor eines NPN hängen, um den Ausgang des Controllers nicht mit einer zu hohen Spannung zu belasten. Ich würde gerne mein Maling anhängen, aber mein Scanner scannt nicht...
@Ratber: PowerDown ist nur solange witzig, wie der Regler nicht mehr Saft braucht als ein eingeschalteter Prozi. Also dann doch besser den Regler und das ganze Gemüse danach abschalten. Rahuls Alternative klingt fett, ein kleiner npn vor dem pnp macht die Sache auch sicher! @Rahul: Etwa so? (Siehe Anhang)
ja, genau, war bloß zu faul zum aufmalen. den Taster kannst du auch parallel zu PNP machen.
Allerdings dürften mit zusätzlichem Längs-Transistor die 3,6V Eingangsspannung keinesfalls mehr reichen, oder?
@TravelRec: Das wird nicht zuverlässig funktionieren. Folgende Punkte: a.) Über T1 fallen im eingeschaltetem Zustand auch ein paar Millivolt ab. Je nach Transistortyp, Basisstrom und Emitterstrom von 50mV bis 400mV. b.) Dein Spannungsregler hat nur 0,3 Volt zur Verfügung. Das wird sehr knapp... c.) R3 ist unnötig klein. T2 muss ja nur den sehr kleinen Basisstrom von T1 schalten. d.) Du solltest noch einen Widerstand von der Basis des T2 auf Masse legen, damit er auch zuverlässig ausschalten kann. Ansonsten reicht eine minimale Spannung, z.B. Influenzspannung oder Eintrahlung durch Sender wie Handy etc. dafür aus, dass T2 ein bischen leitend wird, dann T1 ein bischen mehr leitet, durch den Spannungsregler und den Controller noch ein bischen mehr Strom über R3 in T2 reinfließt und der dann noch ein bischen mehr leitet und T1 deshalb noch mehr leitet und... Ich denke, Du hast verstanden was passieren kann. Die Lösung dieser Probleme ist trivial: Es gibt auch lineare Low-Drop Spannungsregler mit Shut-Down Eingang. Die funktionieren wunderbar für solche Geschichten. Ansonsten wie hier schon angemerkt wurde: Display ausschalten, Controller in den Power-Down und einen Spannungsregler mit geringem Stromverbrauch wäre eine Alternative.
Daß von 3,6V auf 3,3V eh kein Spielraum mehr ist, ist klar - es sollte nur ein Lösungsansatz sein. Die "shutdownbaren" Regler sind für den Fall freilich prädestiniert, aber 0,3V Regelspannung ist echt nicht die Welle..., auch für die nicht.
Hallo, hier noch ein Vorschlag: http://www.elv-downloads.de/service/manuals/FC500/FC500_KM_G_030512.pdf Seite 3 oben rechts.
Danke für die vielen Antworten. Ok, ich sehe ein, dass meine Schaltung so nicht funzt. Habe mir offenbar auch zu wenig Gedanken darüber gemacht... Eure Antworten haben jetzt wieder ein paar Fragen aufgeworfen. 1.) Ist es überhaupt sinnvoll mit 3,6V an einen 3,3V Regler zu gehen, oder ist die Spannung prinzipiell zu klein? Die 3,6V kommen von einem Li-Ion Akku, also wird die Spannung kleiner werden, je mehr Ladung der Akku schon abgeben hat (oder ist das bei akkus anders als bei Batterien?). Ich weiß nur nicht, wie tief die Spannung in welcher Zeit sinkt. Aber wenn ich schon nach kürzester Zeit auf 3,4V runter bin, wird sich der Regler ja auch herzlich bedanken. 2.) Ich habe in dem Gehäuse nicht sehr viel Platz und habe mir deshalb einen 3,6V Nokia Akku besorgt, weil der schön flach ist und die Schaltung eigentlich auch für ne gute Zeit mit Saft versorgen dürfte (1700mAh). Gibt es Akkus in dieser kleinen Bauform, die mehr als 3,6V bieten und günstig zu bekommen sind? 3.) Wie heißen und wo gibt es diese verbrauchsarmen abschaltbaren Spannungsregler? Insbesondere die Bezeichnung für einen 3,3er wäre sehr hilfreich g Habe vorher leider noch nie was davon gehört :-( 4.) Zu den Lösungen mit dem Power-Down Mode: Ok, den Mikrocontroller kann ich auch direkt mit dem Akku verbinden und gleich nach'm Hochfahren wieder einpennen lassen und mit nem Taster dann aufwecken. Ist der Stromverbrauch dann wirklich so klein (µA Bereich)? Nicht das der mir den Akku leernuckelt, wenn ich die Schaltung mal drei Tage nicht benutze... 5.) Und wie soll der Mikrocontroller das LCD abschalten? Das der Mikrocontroller über den Transistor dem Spannungsregler die Versorgung kappt (ähnlich zu TravelRecs. Schaltplan)? Führt dass dann nicht wieder zu der "Es fällt Spannung über der Collector-Emitter Strecke ab, wodurch der Spannungsregler kaum noch was zum Regeln hat"-Geschichte? Wäre sehr nett, wenn wir das irgendwie hinbekommen würden. Die Handy-Hersteller schaffen es ja auch ^_^
Zu 4. Erstmal zur Klarheit (Halbwegs,ich konzentriere mich aufs wesentliche) Der Eigenverbrauch von <1uA ist natürlich nur der vom Controller ohne die Verluste über die Verbraucher an den Ports und deren daraus resultierenden Leckströmen. Bei den Tastern ist das Kein Problem und auch einige LEDs sind kein Akt. Sofern du da nicht nochwas anderes an den Ports hast sehe ich da keinen weiteren Verbrauch im Power Down. Wenn es bei einigen uA bleibt dann biste im Bereich der Selbstentladung des Akkus und mußt dir kene großen Gedanken machen. Schick ihn doch einfach mal in den Schlafmodus und mess nach.(Multi im uA Bereich.Erst mit Steckbrücke überbrücken bis er Schkläft dann messen.Abr Vorsicht dabei das er nicht aufwacht.) zu 5. Nimm doch nen Fet (Am Besten Logic) dann biste die Sorge los. Kein nennenswerter Spannungsabfall und die Steuerleistung ist kaum erwähnenswert.
Kannst Du mir einen bestimmten FET raten? Was meinst Du mit Logic genau?
@André Wippich Zu 3, z.B.: http://para.maxim-ic.com/compare.asp?Fam=LDO&Tree=PowerSupplies&HP=PowerSupplies.cfm&ln=&SORD=840+390+227+841&FT_840=8394&FT_841=8396&FT_390=3273&FT_227=1634&ITEMLIST=17BAF,17BB2,17BB4,17BB5,17BB8,17BBA,17BBF,17BC3,17BC4,17BC8,17BC9,17BCF,17BD0,17BD3,17BD4,17BD5,17BD7,17BDA,17BDB,17BDC,17BDD,17BE5,17BE6,17BE7,17BEB Auch andere Hersteller haben Linear-Regler und Du kannst nach bestimmten Typen suchen. Hersteller sind z.B.: http://www.national.com/ http://www.linear.com/index.jsp http://www.onsemi.com/ http://www.ti.com/ Und noch viele mehr. Da kannst Du Dir genau den Typ suchen, den Du brauchst.
@Andre Mit Logic meine ich Mosfets die neben ihrem eigentlichen Schaltenden Halbleiter noch etwas Steuerelektronik enthalten. Bei Siemens nennt es sich Profet Infineon sagt Reversave dazu. Is aber im Grunde immer das gleiche. zb. der BTS 117 Infineon). Den kannste mit TTL Leveln ansteuern und mußt dir keinen großen Kopp machen. Je nachdem wie kleine deine Schaltung werden soll gibt es die natürlich auch als SMD Versionen.
Wart mal. Bei der Schalterei hab ich total den Stromverbrauch vergessen. Der btw. 117 selber ist da nicht ganz so geeignet wenn es auf jede mAh ankommt aber es gibt welche die gehen.
- bei Dimensionierungsfragen immer Worst-Case-Fall beachten, also keine 3.6 V sondern z.B. 3 - 4.2 V (genaue Werte weiß ich gerade nicht) - Wenn Brown-Out aktiviert, sind es nicht mehr nur wenige uA sondern schon 20-50 uA, ebenso nicht vergessen, Comparator, AD-Wandler und Watchdog auszuschalten, bevor du in Power-Down gehst. - Dran denken, dass LiIon-Akkus ganz schnell sterben, wenn sie unterhalb einer Spannung entladen werden, ich glaube unterhalb von 2.5 V.
Hmm,rechnen wir doch mal von Hinten. Der Akku hat ca. 1700mAh Bei gerigem Verbrauch dürften die auch komplett nutzbar sein aber ich nehme mal 1400 an. Bevor wir uns nun um die Mikroampere kloppen schlag ich einfach mal mit 1 und 2mA ruhestrom zu. Da sind dann auch gleich Sachen wie Selbstentladung mit drinne. Wenn ich das mal umrechne dann komme ich auf annähernd ein bis zwei Monate Standby. Also keine panik um einige uA
So, ich habe mir nochmal in Ruhe alle Beiträge durchgelesen. Neuer Vorschlag für die Schaltung: --- Der Akku wird direkt an den Mikrocontroller gelegt - der kann ja mit verschiedenen Spannungen arbeiten (Oder muss die Spannung zwingend stabil bleiben?). An vier Mikrocontroller-Pins hängen die LEDs für die Hintergrundbeleuchtung des LCD Displays, die widerrum über Vorwiderstände auch am Akku liegen. Zusätzlich noch ein paar Taster an weiteren Pins. Und letztendlich noch ein Pin des Mikrocontrollers an den ShutDown Eingang des 3,3V-Spannungsreglers, an dem das LCD Display hängt. Wird der Saft angelegt, schaltet der Mikocontroller die Hintergrundbeleuchtung und den Spannungsregler aus und geht in den Power-Down Modus, bis er durch Tastendruck geweckt wird. Dann schaltet er wieder alles an :-) --- Mit der Schaltung hätte ich wohl das Minimum an Bauteilen... Sorry, dass ich keinen Plan gezeichnet habe, aber mir fehlt das Schaltzeichen für den Shut-Down Spannungsregler ^_^ Wenn das so funzt, hätte ich aber noch zwei Fragen: 1.) Bekomme ich einen dieser 3,3V Shutdown Spannungsregler bei Reichelt? Ich habe nur einen einstellbaren gefunden, der aber 3,75V als Ausgangsspannungs-Untergrenze hat... 2.) Was passiert mit den Pins des Mikrocontrollers wenn er in den Power-Down Mode geht? Wenn ich die mit 5V belege, halten die den Pegel oder gehen die auf 0V oder Tri-State? In der Power-Down Mode Beschreibung des ATtiny2313 stand nix dazu...
zu 2.) Soweit mir bekannt, bleiben die genau so, wie du sie programmiert hast. Also drauf achten, die vor dem Power-Down so zu programmieren, dass nicht zusätzlich irgendwo Ströme lang fließen.
"Oder muss die Spannung zwingend stabil bleiben?" Langfristig nein, kurzfristig ja. Also keine schnellen Schwankungen. "Bekomme ich einen dieser 3,3V Shutdown Spannungsregler bei Reichelt?" Beispielsweise MAX663. "Was passiert mit den Pins des Mikrocontrollers wenn er in den Power-Down Mode geht?" Tristate. Die Schutzdioden bleiben aber, d.h. wenn da Spannung anliegt, versorgt man den Controller über die Schutzdiode mit Strom.
"Tristate." Hoppla, was heisst bei dir jetzt Power-Down? Wenn der Controller noch Strom hat, dann bleibt der Pegel erhalten. Wenn der Controller selbst garkeinen Strom mehr kriegt, dann Tristate/Schutzdiode.
@A.K. Danke, für den MAX663 - den hätte ich im Leben nicht gefunden :-) Der µC bekommt noch Strom, ist aber im Power Down Mode (Spezieller Sleep Mode). Wichtig war nur, dass die Spannung am Ausgang erhalten bleibt, damit die LEDs aus bleiben (Anode an Ub+, Kathode über Widerstand am Pin).
Simple Regel für alle Sleep-Modes: Der Chip friert mehr oder weniger vollständig in bestehenden Zustand ein. Unterschiede gibt's nur in der Frage, welche Komponenten einfrieren (CPU, Oszillator[en], Timer, ...).
Ok, danke. Ich hab mir gerade das Datenblatt vom MAX663 angesehen. Der kann nur 50mA liefern - aber allein die LEDs ziehen schon 80. Was der Controller und das Nokia3310 Display (+LCD-Controller) an Strom zieht weiß ich leider nicht. Gibt es eine Variante, die mehr Power hat?
"Normalbetrieb brav 3,3V, da das Nokia 3310 Display diese Spannung braucht" Braucht 3,0V, genauer 2,7..3,3V. Obacht beim Interface zwischen AVR und Display. Der Akku liefert beim Laden bis 4,2V, das Display läuft mit 3,0V. Ohne Pegelwandler geht das nicht. Pegelwandler mit Widerstand scheidet dank des Stromverbrauchs aus. CD4050 oder 74HC4050 (an 3,0V) zwischenschalten.
Gibt's irgend einen Grund, warum die LEDs hinter dem Regler aufgehängt sein sollten? Den Regler brauchst Du nur für das Display und das zieht unter 1mA. Zum MAX663: 50mA kann der nur an Vout2 und da ist der Dropout zu hoch. Hier ist Vout1 angebracht und der liefert bei niedigem Dropout nur wenige mA. Was für's Display locker reicht.
Zum Stromverbrauch vom Display: Im Datasheet (PCD8544) steht max 300µA. Nicht wirklich viel.
Oh sorry... Die LEDs hängen natürlich nicht hinterm Regler, sondern am Mikrocontroller. Daher geht der kleine Spannungsregler natürlich klar. Bin gedanklich immer noch dabei, dass alles hinterm Regler hängt. Wegen nem Pegelwandler wollte ich auch gerade fragen. Das Problem ist ja, dass der Mikrocontroller je nach Akkuspannung 3,3...4,2V als High-Signal ausgibt und der LCD-Controller maximal 3,3V erwartet/verkraftet, oder? Wie soll ich den 4050 dann betreiben? Versorgungsspannung vom Regler, damit dessen Ausgangspegel mit dem des LCD-Controllers konform sind? Verkraftet der 4050 dann die höheren Spannungen, die der Mikrocontroller rausgibt?
Der 4050 verdaut am Eingang bis 15V, egal was er selber kriegt. Wird also mit 3V betrieben. Kleine Korrektur: CD4050 braucht offiziell 3V, der HC4050 ist auch mit 2V zufrieden, ist also besser geeignet.
Okay. Das dürfte jetzt (hoffentlich) die letzte Frage sein: Ich habe jetzt versucht, den MAX663 zu beschalten, aber ich komm mit dessen Datenblatt nicht wirklich klar. Du (A.K.) meintest ja, dass der Vout1 benutzt werden sollte. Im Datenblatt gibt es aber nur eine Beschaltung für den Vout2... Wo finde ich denn einen Plan, wie ich das Ding auf eine Ausgangsspannung von 3V für Vout1 einstelle? Und benötige ich diese Strombegrenzung (Stichwort SENSE input), die im Datenblatt beschrieben ist? So wie ich das verstanden habe, geht es dabei doch nur darum, dass nicht zuviel gezogen wird, was beim LCD ja wohl kaum der Fall sein dürfte.
Habe jetzt mal auf gut Glück versucht den MAX663 dem Datenblatt entsprechend richtig anzuschließen (also in den Schaltplan einzutragen). Wäre nett, wenn das jemand kontrollieren könnte, da ich mit programmierbaren Spannungsreglern absolut Null Erfahrung habe (sonst immer standard 7805). Das links oben im Plan ist ne Ladeschaltung für den Nokia 3310 Akku. Hatte hier noch einen alten 3310 Akkulader rumliegen, den ich fix demontiert und mir dann den Schaltplan aus dessen Innenleben abgekupfert habe. Muss mir den Plan bei Gelegenheit nochmal genauer anschauen. Da kann bestimmt noch einiges weggelassen werden. Falls jemand ne einfachere Ladeschaltung parat hat, bitte Bescheid sagen! Der Pegelwandler fehlt noch - will vorher noch die Steckerleiste für's LCD als einzelne Pins darstellen. Dieses Leitungskneul gefällt mir so nicht. Noch ne generelle Frage: Wenn ich einen Mikrocontroller Pin als Interrupt verwende, kann ich den internen Pull-Up nicht mehr verwenden, oder? So wie ich das Datenblatt verstehe, wird die Pull-Up Einstellung überschrieben, wenn ich den Pin als Interrupt nutze.
Die Beschaltung vom MAX663 sieht soweit gut aus. In Brownout und Reset ist der Shutdown-Anschluss allerdings offen. Es empfiehlt sich, mit einem Widerstand nach Vakku klare Verhältnisse zu schaffen. Meiner Interpretation vom Datasheet nach werden sowohl bei INT0/INT1 als auch bei PCINT die Pullups ganz normal durch die Port-Funktionen gesteuert, einzig bei RxD/TxD werden sie zwangsweise abgeschaltet (Tabellen 23-30, Wert von PUOE). Ja nach Umgebung kann eine Reset-Beschaltung sinnvoll sein.
Ob die Ladeschaltung so stimmt? Immerhin entladen R5+R6 permanent den Akku. Die Ladesteuerung könnte der Controller übrigens auch übernehmen. Wenn ein Tiny26 mit ADC statt des Tiny2313 verwendet wird. Notfalls tut's aber auch der Analog Comparator des 2313.
Was schreib ich eigentlich für einen Stuss... Nimm einen handelsübliches 3-Bein ohne Shutdown, wie z.B. LP2950. Controller dahinter (aber LEDs davor). Und Stromversorgung vom Display direkt vom Pin des Controllers. Die 300µA macht der doch mit links.
Ok - danke für die vielen Antworten. Ich gehe das mal der Reihe nach durch: Dem SHDN spendier ich dann natürlich einen Widerstand. Aber wäre dann ein Pull-Down auf Masse nicht besser? Wenn der Mikrocontroller im Reset ist, sollte der Regler doch lieber ausgeschaltet sein (LCD brauch ich dann eh nicht g). Ich weiß welche Tabellen Du meinst, die hatte ich mir gestern auch angeschaut. Aber bei den Pull-Up Optionen steht dort ne Null. Daher bin ich davon ausgegangen, dass der Wert mit Null überschrieben wird... Kann ja sicherheitshalber nen Pull-Up spendieren. Die beiden Widerstände bei der Ladeschaltung haben mich auch schon stutzig gemacht - aber wie gesagt - hab ich die Schaltung erstmal nur stur nachgezeichnet. Der Lader war so eine Ladeschale, wo man den Akku einfach reinstecken kann. Denke mal da ist es wurscht, ob er nebenbei entladen wird. In meiner Schaltung wär das natürlich Käse. Wie soll denn der Mikrocontroller die Akkuladung vornehmen/steuern? Gibt es dazu einen Beitrag im Forum? Hab zur Ladung von Li-Ion-Akkus nur einen Beitrag gefunden, wo ein passendes Bauteil/Schaltung erwähnt wurde. Und das war der MAX1811 (USB Li-Ion Akku Lader). Nimmt sicherlich weniger Platz weg als die bisherige Schaltung, aber ist auch recht teuer und evtl. Overkill, wenn das auch der Mikrocontroller machen kann... Tiny26 wäre nebenbei gesagt kein Problem. Hauptsache genug Pins für Taster,LCD und LEDs und nicht zuviele, damit ich mir keinen Ast löten muss... Hmm, das LCD über nen µC-Pin ansteuern... Echt gut die Idee. Wenn ich die LEDs aber noch vor dem Regler habe, kann es doch vorkommen, dass der Mikrocontroller am Pin 3V hat, die LEDs an der Anode 4,1V. Ok der Spannungsabfall reicht nicht aus, um die LEDs zum Leuchten zu bringen, aber wird der Mikrocontroller so einen Potentialunterschied vertragen? Ein Reststrom von 75µA ist vergleichsweise doch schon recht viel, aber wenn die Schaltung bei einem Gesamtruhestrom von 1mA gut nen Monat hält, dann wird ein Ruhestrom von 0,1mA schon vertretbar sein. Alle zwei Wochen werde ich die bestimmt auch mal Laden :-) Außerdem liefert mir die Reichelt-Suche keine anderen 3V Spannungsregler :-[ Schade das es den dort auch nur als TO-92 gibt. SMD wäre praktischer... Sorry das ich so viele Fragen stelle. Ich hab zwar schon mit Mikrocontrollern und auch viel mit Logikschaltungen gearbeitet, aber Schaltungen mit Akkus und LCD-Displays waren mir immer fremd. Daher will ich jetzt mit dieser Schaltung mir auf dem Gebiet ein ordentliches Grundwissen aneignen. Habt bitte ein wenig Geduld mit mir ^_^ Und nochmal ein großes Danke an A.K.! Du hilfst mir echt unendlich weiter!
"Dem SHDN spendier ich dann natürlich einen Widerstand. Aber wäre dann ein Pull-Down auf Masse nicht besser?" Masse = Eingeschaltet. Wie im Datasheet erkennbar. "Aber bei den Pull-Up Optionen steht dort ne Null" PUOE ist ein Steuersignal im Schaltbild der Pullups der Port-Pins, nicht aber die Pullup-Control selbst. Steht dort 0, dann greift der Inhalt vom DDR auch wenn der Pin eine andere/zusätzliche Bedeutung haben mag. "Wenn ich die LEDs aber noch vor dem Regler habe, kann es doch vorkommen, dass der Mikrocontroller am Pin 3V hat, die LEDs an der Anode 4,1V." Macht nix, bei 1,1V rühren sich die LEDs nicht. Regler: Je nach Takt vom Controller, kann natürlich auch wiederum der MAX663 verwendet werden. Sollte dann halt insgesamt nicht über 2mA sein. Anonsten gibt's noch anders MAXe, beispielsweise MAX667, aber die PNP-Regler sind hier halt schlechter als ein CMOS-Regler wie der MAX663. Laderegler: Ist etwas Kaffesatzlesen, weil's so nicht stimmen kann. Der TL431 braucht als Shuntregler irgendwoher Strom in die Kathode, und in dem Schaltbild kriegt er keinen. So wie ich den interpretiere, besteht die Hauptfunktion darin, bei Erreichen der Ladeschlussspannung (TL431+IC1E) von T1 (laden) auf R7 (Erhaltungsladung?) umzuschalten. IC1F wirkt m.E. nur auf die LEDs, ohne Einfluss auf die Ladesteuerung. Grobe Idee zum Laderegler per Controller: Die Akkuspannung wird wahlweise über ADC (Tiny26) oder Analog Comparator (Tiny2313) gemessen, mit interner Referenz (kalibieren!). Der µC steuert dann abhängig davon den Ladeschalter R3/R4/T1/R7 (via NPN-Transistor oder N-Channel MOSFET, direkt geht's nicht), der Rest der gezeigten Ladeschaltung entfällt. Kleiner Nachteil: läuft ohne Batterie nicht an. Mit Spannungsmessung ist natürlich etwas mehr Luxus drin, wie Ladezustandsanzeige vom Akku.
Habe mir jetzt Zeit genommen und die Schaltung nahezu komplett überarbeitet. So wie ich das sehe, dürfte die so laufen. Wäre nett, wenn jemand nochmal schnell drüberschaut. Als Ladeschaltung für den Akku habe ich den MAX1811 verwendet. Das ist ein USB Li-Ion-Akku Lader. Baue dann einfach einen kleinen USB Port ein und kann den Akku dann ganz einfach an jedem USB Port aufladen. Da mein Handy auch über USB geladen wird, hab ich hier eh immer eine Strippe dafür rumliegen. Eine eigene Ladeschaltung traue ich mir im Moment einfach nicht zu. Das wäre mir im Moment dann doch etwas zuviel... Die Akkuspannung wird dann vom LP2950 auf 3V runtergebrochen, damit das LCD Display und der Mikrocontroller die entsprechende Spannung bekommen. Ich überlege noch, ob ich da einen MAX663 oder MAX884 verwende, weil dessen SO8 Gehäuse weniger Platz wegnimmt, als das TO92 Gehäuse des LP2950 (Bekomme den bei Reichelt nur in der Bauform). Über die Schnittstelle wird der ATtiny2313 dann per ISP programmiert bzw. das LCD Display angeschlossen. Versorgungsspannung erhält das Display vom Mikrocontroller (PA0). Kann der ATtiny2313 mit YAAP programmiert werden? Auf der Homepage wird nur der Vorgänger AT902313 als unterstützt erwähnt. Bei allen Tastern (mit Ausnahme des Reset-Tasters) sind die internen Pull-Ups aktiviert. Beim Anlegen der Versorgungsspannung geht der Mikrocontroller dann in den Power-Down Modus - LCD-Display und Hintergrundbeleuchtung sind ausgeschaltet. Der Wakeup-Taster löst einen Interrupt aus, welcher den Mikrocontroller wieder hochfährt und dann das LCD-Display und dessen Hintergrundbeleuchtung einschaltet. Ausschalten geht dann auch wieder über den Wakeup-Taster. Ich überlege noch, ob ich den Akku-Ladezustand vom Mikrocontroller prüfen lasse - evtl mit dem ADC des von A.K. vorgeschlagenen ATtiny26 oder simpler über den Analog Comparator des ATtiny2313 (Hab ich hier noch rumliegen). Aber zuerst ist es erstmal wichtig, dass die Grundschaltung steht.
Ich hab den Beitrag hier fortgesetzt, weil es mir jetzt mehr um den Akku-Lader und den ADC geht: http://www.mikrocontroller.net/forum/read-1-235468.html#new Wäre echt nett, wenn jemand drauf antwortet.
Bitte melde dich an um einen Beitrag zu schreiben. Anmeldung ist kostenlos und dauert nur eine Minute.
Bestehender Account
Schon ein Account bei Google/GoogleMail? Keine Anmeldung erforderlich!
Mit Google-Account einloggen
Mit Google-Account einloggen
Noch kein Account? Hier anmelden.



