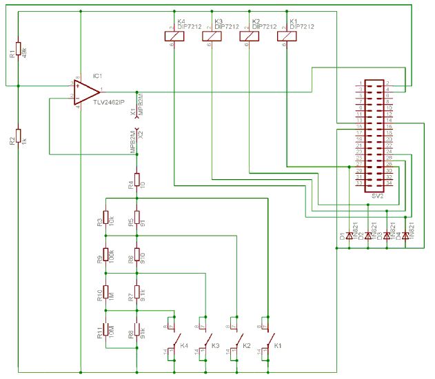
Hallo, ich würde mir gerne ein einfaches Ohmmeter bauen, das die wesentliche Eigenschaft haben soll, daß die Bereichsumschaltung automatisch funktioniert. Was ich tun möchte, ist folgendes: Zu messenden Widerstand anschließen - Wert ablesen - ins entsprechende Facherl einwerfen. Zwischen den Zeilen kann man schon lesen: Hohe Genauigkeit muß das Ding nicht gerade haben. Bei meinen Recherchen ist mir folgende Projektarbeit untergekommen: http://mexlewiki.hs-heilbronn.de/UserFiles/File/Ohmmeter.pdf (Das ist auch gleich die Quellenangabe für den angefügten Schaltplan, der die Meßschaltung ohne Mikrokontroller darstellt) Dazu meine Frage: Angenommen, (nur) das Relais K1 ist geschlossen (ist für den Meßbereich der kleinsten Widerstände, korrekt?). Dann sei der Widerstand zwischen OP-Ausgang und GND gleich Meßwiderstand plus R4, also beispielsweise 10 Ohm + 10 Ohm = 20 Ohm. Mit der Eingangsspannung von 0,1 Ohm und einer Verstärkung von 2 (ist doch 1+(Meßwid./R4), korrekt?) ergibt sich die Spannung am OP-Ausgang zu 0,2 Volt. Schnell überschlagen fließt dann über die genannten Widerstände ein Strom von 100 mA. Im Datenblatt lese ich gleich in der dritten Zeile "±80 mA Output Drive Capability". Gibt das ein Problem? Und dann noch: - Wo beziehe ich diesen Operationsverstärker oder eine Alternative? (bei Reichelt gibts den nämich nicht) - (Wo) gibt es weitere Links zum Thema (Fokus auf Einfachheit des Gerätes) Vielen Dank für Eure Rückmeldungen und Ideen! lg, Nino.
'tschuldigung! Eine Spannung in Ohm tut natürlich weh - das sehe ich ein. War ein Tippfehler, tut mir leid. Für normal kann ich zumindest Volt, Ampere und Ohm auseinanderhalten ;-) lg, Nino.
Die Schaltung liefert einen je nach Bereich vorgegebenen Strom, so läßt sie sich leichter verstehen. Den Wert von R1 kann man im Plan nicht genau erkennen. Mit 49 K hätte man 0,1 V am (+) Eingang des OPs. Damit wäre auch für den Widerstand zur Einstellung des Stromes eine Spannung von 0,1 V vorgegeben. Mit 10 Ohm (R4) wären das dann 10 mA als Strom in dem Messbereich - das ist keine Problem für die Meisten OPs. Wenn es nicht so sehr auf Genauigkeit ankommt, könnte man die Relais auch durch Transistoren (NPN) oder MOSFETs ersetzen - den Umweg über ein extra Relais braucht man da eigentlich nicht. Bei K1 macht das relais noch am ehesten Sinn - so etwa +-2 % sollten auch so gehen. Es geht auch rein Elektronisch ohne Verlust an Genauigkeit, z.B. mit mehr FETs, oder einem MUX (z.B. 74HC4052) und einem MOSFET.
Da frage ich mich - Wieso eigentlich selber bauen? Schon ein 30€ Multimeter hat eine automatische Umschaltung. Ab 100 Ohm nutzt es die 3 1/3 Stellen aus. Für den Preis bekommt man die Einzelteile nicht mal bei Pollin.
Das ist ziemlich genau, was Du brauchst - bloss den Lego-Teil weglassen und die Schaltung weiterverwenden: http://www.robotroom.com/Minifigure-Multimeter.html
Bitte melde dich an um einen Beitrag zu schreiben. Anmeldung ist kostenlos und dauert nur eine Minute.
Bestehender Account
Schon ein Account bei Google/GoogleMail? Keine Anmeldung erforderlich!
Mit Google-Account einloggen
Mit Google-Account einloggen
Noch kein Account? Hier anmelden.
