Hallo, ich möchte mein FT232 im Self Powered Modus laufen lassen. Da meine Schaltung einiges an Strom benötigt und daher über eine externe Stromquell versorgt wird. Meine Fragen dazu wären: 1.) Um den internen Oscillator nutzen zu können muss VCC 4V - 5.25V betragen. Kann ich aber dennoch VCCIO auf 3.3V legen? Denn meine Schaltung hinter dem FT232 verträgt nur 3.3V 2.) Kann der FT232 beschädigt werden wenn USB verbunden aber die sonstige Schaltung ausgeschaltet ist? Vielen Dank Max
> Kann mir keiner darauf eine Antwort geben? Na na na, immer freundlich bleiben, die Leute hier helfen zwar gerne, warten aber nicht unbedingt vor dem Rechner bis ein Fragesteller auftaucht... > Um den internen Oscillator nutzen zu können muss VCC 4V - 5.25V > betragen. Kann ich aber dennoch VCCIO auf 3.3V legen? Denn meine > Schaltung hinter dem FT232 verträgt nur 3.3V Das eine hat mit dem anderen nichts zu tun. Also ja, du kannst VCCIO auf 3V3 legen. Leider finde ich im Datenblatt nirgends die Angabe, ab welcher Spannung der interne LDO für 3V3OUT arbeitet, also würde ich für VCCIO die sowieso extern vorhandenen 3V3 nehmen. > Kann der FT232 beschädigt werden wenn USB verbunden aber die > sonstige Schaltung ausgeschaltet ist? Das kommt drauf an, wie genau du die entsprechende Schaltung aus dem Datenblatt übernommen hast. Da bei der self-powered Schaltung nur die USB-Datenleitungen (und GND) verbunden sind, würde ich sagen, dass die Datenpins die Pegel aushalten, wenn der Chip nicht versorgt wird (wenn's nicht so wäre, wäre das hier im Forum bestimmt schon öfter aufgetaucht). Ansonsten gilt: Poste doch mal den Schaltplan, dann hat man was vor Augen. Ralf
>1.) Um den internen Oscillator nutzen zu können muss VCC 4V - 5.25V >betragen. Wo steht das im Datenblatt? Ich kanns nicht finden.
> Wo steht das im Datenblatt? Ich kanns nicht finden.
Unter anderem in der Beschreibung zum VCC Pin. Erstes Auftreten Seite 8,
Beschreibung VCC Pin, dort ist auf "Note 1" auf der nächsten Seite
verwiesen, die aussagt:1 | The minimum operating voltage VCC must be +4.0V (could use VBUS=+5V) when using the internal clock generator. |
Ralf
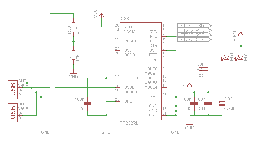
>Na na na, immer freundlich bleiben, die Leute hier helfen zwar gerne, >warten aber nicht unbedingt vor dem Rechner bis ein Fragesteller >auftaucht... Sry, sollte nicht so rüberkommen. >Ansonsten gilt: >Poste doch mal den Schaltplan, dann hat man was vor Augen. Schaltplan ist eigentlich 1zu1 aus dem Datenblatt. (VCC = 5V; +3V3 = 3,3V) >Wo steht das im Datenblatt? Ich kanns nicht finden. Auch unter "Self Powered Configuration" Seite 24 unten.
Bitte melde dich an um einen Beitrag zu schreiben. Anmeldung ist kostenlos und dauert nur eine Minute.
Bestehender Account
Schon ein Account bei Google/GoogleMail? Keine Anmeldung erforderlich!
Mit Google-Account einloggen
Mit Google-Account einloggen
Noch kein Account? Hier anmelden.
