Hallo, Bin seit 2 Wochen Funkamateur A, habe aber kein Funkgerät. Möchte ein Amateurfunkgerät für alle KW-Bänder von 160 bis 10m selbst bauen. Dazu habe ich einen "Differenzverstärker" nachgebaut. Als Hochfrequenzquellen hab ich bisher nur 4 Quarzoszillatoren mit Amateurfunkfrequenzen. Diese haben den Nachteil Rechtecke auszugeben. Würde gern einen VCO bauen, weiß jedoch nicht wie ich die Frequenz stabil genug halten und vervielfachen soll? Die Qualität ist nicht Ideal, am Eingangsverstärker hüpft die Spannung bei der Übergabe zwischen den Transistoren. Zudem denke ich das die Rechtecke aus den Quarzoszillatoren die Qualität mindern. Habt ihr noch andere Ideen, um die Qualität zu verbessern? Grüße Matze
> Dazu habe ich einen "Differenzverstärker" nachgebaut.
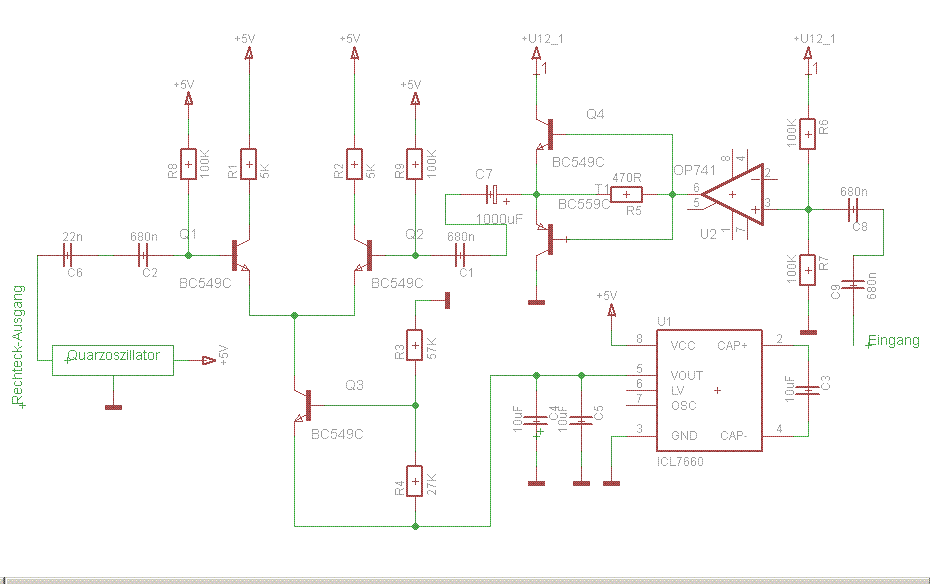
Was sollen die Reihenschaltungen von Kondensatoren? Was soll der
komplementäre bipolare Leistungstreiber mit einem Diff-Eingang als Last?
Hallo hab meine Lizenz seit 1972, aber auch da sahen VCOs ein wenig anders aus. Ich versteh die Schaltung in dem Kontext gar nicht. Troll?
na das ist aber schon ein grosses Projekt für den Anfang aber ist es wirklich sinnvoll sowas selbst zu entwickeln ? Eigenbau ok - aber besser etwas schon funktionierendes bauen oder nen Bausatz kaufen und den dann zusammenlöten gibts z.b. bei QrpProjekt oder einfach mal etwas suchen wenn es doch ein Eigenbau incl. Platinen machen usw. werden soll dann schau dir mal PicaStar an bzw. auch die weiterentwicklungen http://www.tracey.org/wjt/temp/picastar-all.pdf http://www.google.de/search?q=picastar http://www.homebrew-radios.net/
Hallo Matze , vieleicht ist der Bau des Hobos von QRPProject eine Ziel für dich. Man kann heute auch lowpower "VCO" mit DDS AD9834 aufbauen. Bausatz auch bei QRPProject nach DDS-2 Plugin Module mit AD9834 und 75 MHz fragen. Für den AD9834 habe ich die Firmware des FA-NWT nachgebildet und kann nun mit einem Atmel die Ansteuerung über die FA-NWT Software machen. * http://dl4jal.eu/hfm9.htm
Hallo Matze Ein VCO (voltage controlled oscillator) beinhaltet in der Regel einen Schwingkreis und ein aktives Bauteil, also Kondensator, Spule und z.B. Transistor. Dann zur Abstimmung eine Kapazitätsdiode und eine Pufferstufe. Ein VXO (voltage controlled crystal oscillator) beinhaltet anstatt des Schwingkreises einen Quarz, was ihn sehr stabil macht, der Abstimmbereich beträgt jedoch nur wenige Kiloherz. Damit kann man kein komplettes Band überstreichen. Meine Empfehlung: Falls Du ein Gerät für SSB suchst, nimm einen Bausatz oder kauf Dir was gebrauchtes. Für den Abgleich reicht ein Multimeter nicht aus. Falls das Ziel "nur" CW heißt, such Dir eine erprobte Schaltung und bau einen einfachen Trx nach. Dabei lernst Du eine Menge und die Bauteilkosten betragen ~20 Euro. Falls Du digitale Betriebsarten anstrebst, käme ein SDR-Trx in Betracht. Der wird an die Soundkarte des PCs angeschlossen und den Rest erledigt die Software. Könntest Du uns nochmal genau erklären, welches Verhalten Du von obiger Schaltung erwartest und vor allem, was Du damit zu tun gedenkst? Welche Messmittel stehen Dir zur Verfügung? Bernd
Bitte melde dich an um einen Beitrag zu schreiben. Anmeldung ist kostenlos und dauert nur eine Minute.
Bestehender Account
Schon ein Account bei Google/GoogleMail? Keine Anmeldung erforderlich!
Mit Google-Account einloggen
Mit Google-Account einloggen
Noch kein Account? Hier anmelden.
