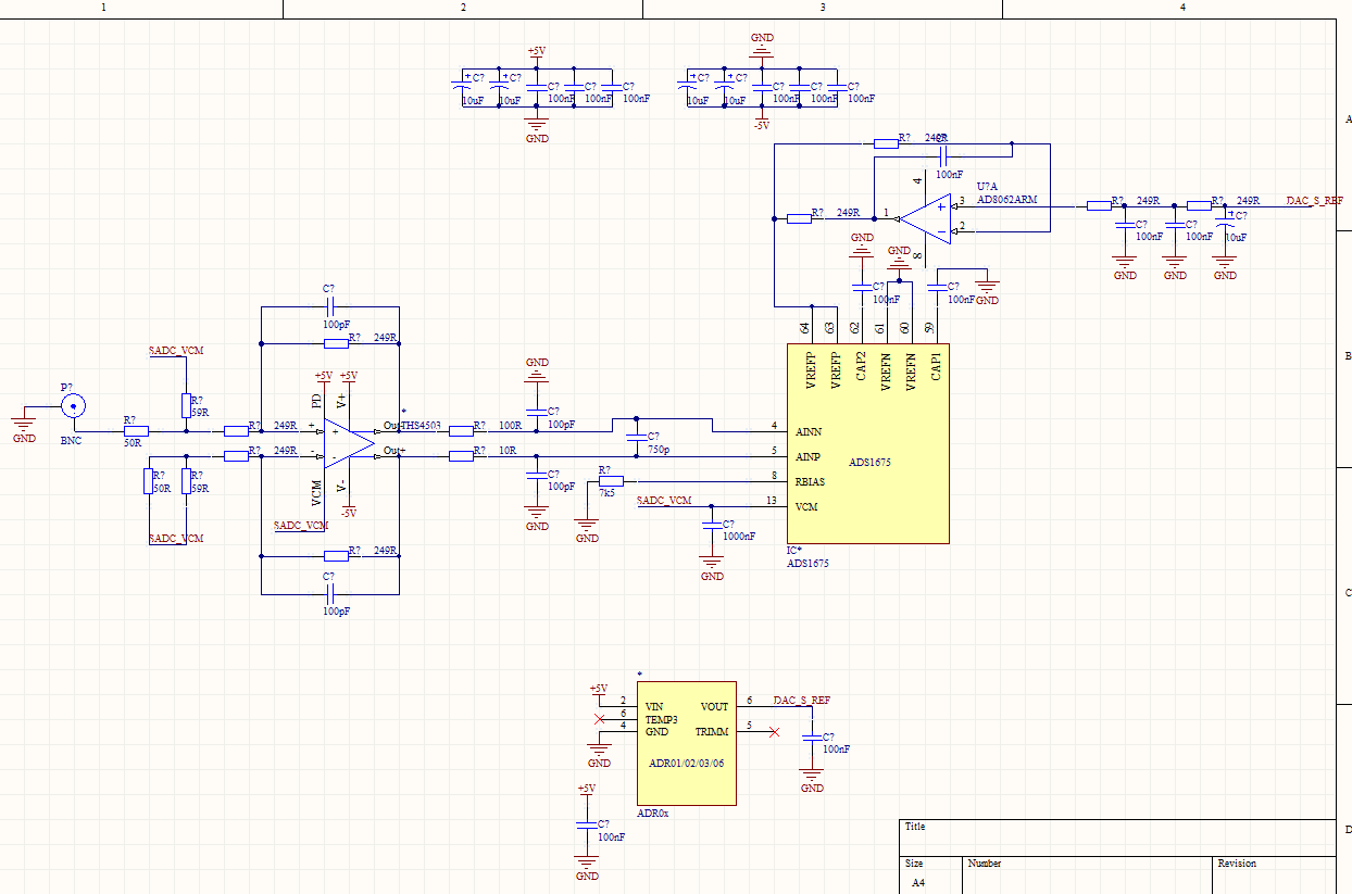
Hallo, ich bin dabei eine Platine für einen ADS1675 zu erstellen. Ich habe mich recht genau an das Datenblatt gehalten, aber anderen OPV und andere Referenz benutzt. Ich benötige single input von -2.5V bis 2.5V. Hoffe, dass das mit der verwendeten Eingagsstufe geht? Kann bitte jemand drüber schauen? Habe erstmal nur die Nötigsten sachen Dargestellt. Falls noch fragen sind einfach stellen.
Am Ref-Pin fehlen die c´s die sind die wichtigsten Widerstände haben noch 249R (falsche werte) und ja, prüf nochmal deine Widerstandswerte. Wieso Referenzverstärker? komisches Ding.
ja die Widerstände oben stimme nicht, das stimmt, vergessen ein zu tragen, was meinst du mit referenzverstärker? Mit Referenz meinte ich, dass ich den ADR03 oder 06 nehme und nicht den im Datenblatt verwendeten REF5030. Die Cs am REF kommen noch rein, habe ich übersehn. Sonst alles OK? Ist das so möglich am Eingang -2.5V bis 2.5V anzulegen? Oder geht dass dann nur von 0 bis 5?
Achso! äh, nein ich glaube nicht. Die +/- 2,5 V kann er, weil er das Signal auf eine 2,5V Virtuelle masse legt. (glaube ich) Dein eingangsverstärker müsste wohl 2,5 V Addieren. Wen das signal auf Masse bezogen ist
Die Rferenz sieht sehr esoterisch aus meine ich. Wieviel Strom zieht die denn das die nen Buffer braucht. so viele Filter... Das Datenblatt ist wohl eher was für Programmierer... Hast du die Eingangsimpedaz des REF pin gefunden? oder der eingangsstrom? Ich nicht. Komisches Ding!
Das mit dem Buffer habe ich aus dem Datenblatt... Das mit den Filtern auch, kenne das normal nur dass man einen Anti aliasing Filter nutzt. Kann man irgendwie die eingangstufe so umbauen, dass sie die VCM Addiert? Oder mus ich zusätlich vorher noch ein OPV verwenden? Find dieses Ganze differenzielle Ding sehr eigenartig aufgebaut. Ist allerdings alles so im Datenblatt.
Der feine unterschied ist, das im Datenblatt die Masse des BNC auf VCM liegt. oder hab ich mich da verkuckt. Ich würde in SPICE versuchen den eingangsverstärker entsprechend umzubauen. aber wegen diesem differentiellen ausgang kann ich dir grad keine schaltung posten.
Bitte melde dich an um einen Beitrag zu schreiben. Anmeldung ist kostenlos und dauert nur eine Minute.
Bestehender Account
Schon ein Account bei Google/GoogleMail? Keine Anmeldung erforderlich!
Mit Google-Account einloggen
Mit Google-Account einloggen
Noch kein Account? Hier anmelden.
