Hallo, ich habe mit dem easyavr6 eine Touchscreenanwendung programmiert.(ATmega1284PU) Um ein eigenständiges Gerät zu haben, fertigte ich eine Platine. Die Schaltkreise dafür, habe ich vom Entwicklungsboard 1:1 übernommen. Trotzdem funktioniert das Touch Panel nicht (Display funktioniert einwandfrei) Als Touchpanel-Controller habe ich eine Transistorschaltung (vom Dev.board kopiert) angebracht. Schon die Spannungsverhältnisse am Eingangspin des uC sind beim unberührten Touchscreen anders. Dev.board.: PinA0 -> Pinspannung gleich Betriebsspannung Platine: PinA0 -> Pinspannung ist gleich Betriebsspannung minus ca.1,5 Wo könnte hier der Fehler liegen? Viele Grüße Roland
Schau mal deine Leitungen an. Du hast zwar Busse gezeichnet, aber irgendiwe nicht richtig. Versuch mal die Laybel einzublenden, damit man hier weiß, welches Signal wohin geht. Vielleicht kannst du auch gleich die Eagle Daten posten. Gruß, JEns
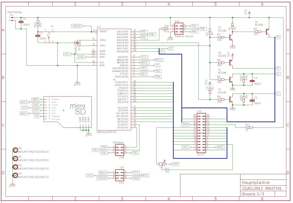
Hallo, hier der Schaltplan mit den Labels. Noch eine weiter Info: Es gibt ein Programm, mit dem man das Touch Panel kalibrieren kann. Dazu muss man an der linken unteren und rechten oberen Ecke einen Punkt drücken. Anschließen werden auf dem Display die Offsetwerte angezeigt. Wenn ich das Programm auf meiner Platine laufen lasse springt der Bildschirm weiter-> OHNE BERÜHRUNG Anschließen werden die Offsetwerte angezeigt. Diese sind alle zwischen 1013 und 1024. Also größt möglicher AD-Wert. Grüße Roland
Bitte melde dich an um einen Beitrag zu schreiben. Anmeldung ist kostenlos und dauert nur eine Minute.
Bestehender Account
Schon ein Account bei Google/GoogleMail? Keine Anmeldung erforderlich!
Mit Google-Account einloggen
Mit Google-Account einloggen
Noch kein Account? Hier anmelden.

