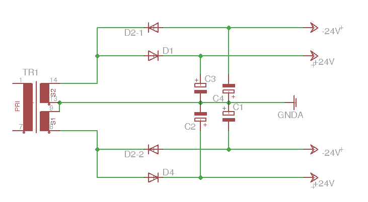
Hallo. Ich habe einen Trafo vor mir liegen aus einem alten Verstaerker. Gerne wuerde ich den Trafo nun fuer ein Gainclone Projekt benutzen, das Problem ist nur, dass die Spannung zu hoch ist. Der Trafo hat einen Mittelabgriff, ob ich diesen oeffnen kann weiss ich nicht - ich habe nicht nachgesehen was unter der aeusseren Folienschicht ist. Mein gedanke war es jetzt den den Mittelabgriff als Masse zu nutzen (wie urspruenglich vorgesehen) und dann die uebrigen Abgriffe mit jeweils einer Delon-Schaltung nochmals zu splitten, damit ich symmetrische Spannungen bekomme. Ist das so moeglich? Ich habe mein vorhaben mal in eagle gezeichnet damit es verstaendlicher wird. --- Ich bin mir bewusst, dass Netzspannung nicht zum spielen da ist, und auch, dass ich so jeweils nur eine Halbwelle bekomme, also staerker sieben muss hinterher. Grusz Flo
Entweder die Spannung ist zu hoch, oder nicht. Deine Schaltung hat zwar 2 Anschlüsse für -24V und 2 Anschlüsse für 24V und benötigt ungeschickterweise doppelt so grosse Elkos als wenn mand as gelassen hätte, aber die Spannung ist dieselbe wie bei normaler Erzegung von positiver und negativer Spannung mit Mittenabgriff. Falls das also +48V/-48V waren... bleiben das +48V/+48V/-48V/-48V.
Hey MaWin Da hast du natuerlich recht -_- ich kam auf die unsinnige idee -> anstatt 48V - 0 bekomm ich -24V - 0 - +24V raus - aber dann waers ja kein verdoppler... da haette ich auch selber noch drauf kommen muessen.. vielen Dank.
Bitte melde dich an um einen Beitrag zu schreiben. Anmeldung ist kostenlos und dauert nur eine Minute.
Bestehender Account
Schon ein Account bei Google/GoogleMail? Keine Anmeldung erforderlich!
Mit Google-Account einloggen
Mit Google-Account einloggen
Noch kein Account? Hier anmelden.
