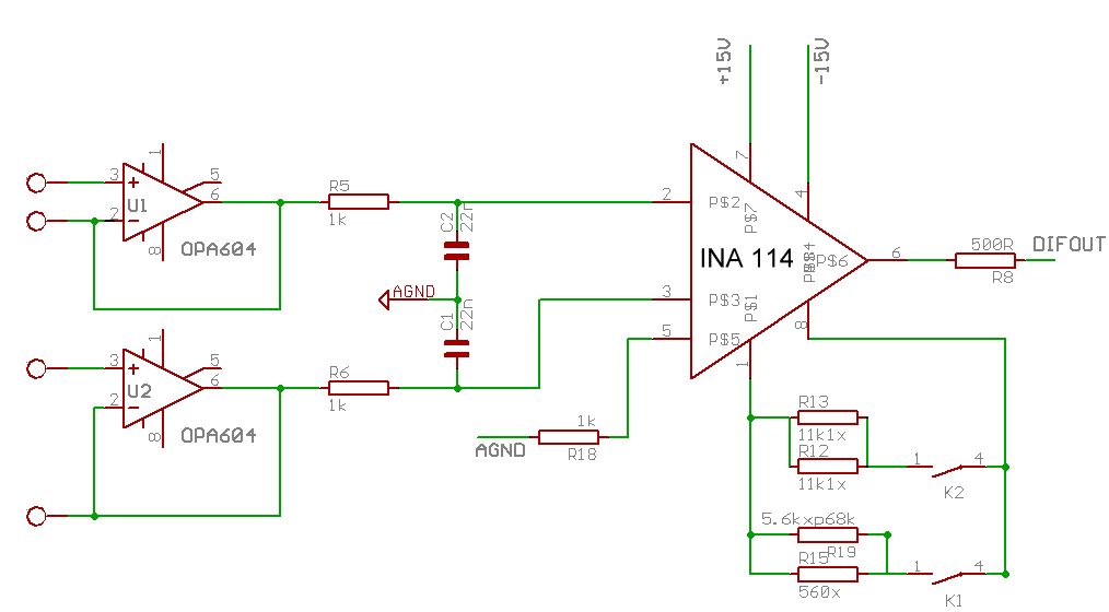
Problem: Nullpunkt Instrumentationsverstärker INA 114 extrem Gainabhängig Habe einen Instrumentationsverstärker mit INA 114 aufgebaut, zwei OPA 604 als Eingangsbuffer davor, da Signalquelle sehr hochohmig (Referenzelektroden Ag/AgCl). Die beiden Referenzelektroden tauchen in Salzwasser, der Massebezug wird durch eine 3. Elektrode (Platindraht) hergestellt, die mit in die Suppe taucht. Problem: Bei Gain 1 des INA ist alles wunderbar. Offset am Ausgang < 30 µV. Schalte ich auf Gain 10, hüpft (auch bei kurzgeschlossenen und auf Masse gelegten) Eingängen der OPA der Ausgang des INA auf 10 mV. Schalte ich auf Gain 100, rennt er auf fast 1 V. Die OPA 604 habe ich dann (nicht im Schaltbild) dann durch drübergelötete Trimmer sauber auf < 5 µV gezogen. Ändert nix am Verhalten. Störungen auf dem Eingang: ca. 1 mV Brumm und ca. 5 mV ss (300 kHz) vom DC/DC-Wandler, der die OPs versorgt. Alle Störungen sind common mode, ich kann sie an allen Leitungen abtupfen. Sind auch so klein, dass eigentlich kein OPamp in die Sättigung gejagt wird.... Was hab ich falsch gemacht? Wäre für einen Tip sehr dankbar.
Schliess mal Pin 5(Ref) direkt an AGND an, ohne R18. gk
Hallo R18 macht dir die Symetrie des INA kaputt. Sollte 0R sein.
Bitte melde dich an um einen Beitrag zu schreiben. Anmeldung ist kostenlos und dauert nur eine Minute.
Bestehender Account
Schon ein Account bei Google/GoogleMail? Keine Anmeldung erforderlich!
Mit Google-Account einloggen
Mit Google-Account einloggen
Noch kein Account? Hier anmelden.
