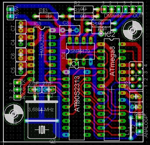
Ich bräuchte eventuel 100 doppelseitige, durchkontaktierte Leiterplatten im Format 5x10cm nach Layout Vorgabe mit Lötstopmaske. Hat jemand so etwas schon mal machen lassen und wieviel kostet so etwas.
Also ich weiß jetzt nur die Preise von Olimex. Da kostet ne Platine 26 USD + 5 USD Versand (also etwa 25 Euro). Und auf eine Eurokarte bekommst du ja 3 von deinen PCBs drauf. Ab der 2. Platine, sind auch alle nachfolgenden nochmals um 20% billiger. D.h. du brauchst 33 Platinen (die nochmal um 20% billiger sind) + 1 Platine (die vollen Preis kostet). Dann kommst du auf etwas unter 700 Euro. Bei deutschen/österreichischen PCB Herstellern bekommst je nach bestellter Stückzahl Rabatt.. also auch da nochmal erkundigen! mfg Andreas
das ist häftig, da wird die Platine teurer als die Bauteile die drauf sollen.
Ich würd sagen mit dem Preis bei Olimex bist du so im Mittel ziemlich gut dabei. D.h. es wird wahrscheinlich ein paar Hersteller geben, die um 50 - 100 Euro billiger sind und einige, die um vieles teurer sind. Kannst du nicht noch ein bisschen kleiner werden?? Also wenn du zum Beispiel von 5 auf 4 cm runter kämst, dann würdest 4 Platinen auf eine Eurokarte bringen und dir schon 8 Leiterplatten sparen. mfg Andreas
Da rentiert sich über das Layout nochmal nach zudenken. Widerstände stelle nicht legen. Keine großflächigen Printbuchsen verwenden. SMD auf der Unterseite montieren usw. Kompromiss zwischen Platinengröße und Bestückungsaufwand finden
Hi beim PCBpool kostet dann eine etwa 4 Euro. Nur um dir mal eine Orientierung zu geben für deine Preisanfragen bei diversen Leiterplattenherstellern. Matthias
Hallo, wir lassen unsere Platinen in letzter Zeit bei www.eurocircuits.com fertigen. Haben bis jetzt sehr gute Erfahrungen gemacht, sowohl preislich als auch qualitativ. Habe deine Angaben mal in deren Preiskalkulator eingegeben und komme dann, wenn ich mich nicht vertan habe, auf 293,75 EUR plus Märchensteuer. Die liefern grosse Mengen aber nur an Geschäftskunden. Gruß, Axel
Jetzt wird es mir langsam sympatischer. Habe ein Kleingewerbe angemeldet reicht das ??????????
Denke, das sollte genügen. Lass dich auf der Homepage registrieren, dazu brauchst du deine MwSt-Nummer. Dann bekommst du von denen eine E-Mail, die du per Fax bestätigen musst. Der Rest funktioniert dann bequem über deren Web-Interface.
"Widerstände stelle nicht legen" Wer verwendet denn heute noch bedrahtete Bauelemente wenn es sich vermeiden lässt (und das ist meistens der fall)???????
Ich habs noch nicht geschafft, eine Platine 100% MD zu machen. Ist auch nicht unbedingt notwendig/mein Ziel. Stecker/Buchsen, also alles, wo die Leute von aussen dranrumzuckeln - kannst du in SMD vergessen (DSUB, RJ11/12/45). Die kriegen alles kaputt :-). Ebenso grössere Elkos, nehm ich nach wie vor bedrahtet, sind mir in SMD zu teuer. Was noch? 20Gang-Trimmer, bin ich bis jetzt mit der SMD-Qualität nicht zufrieden, obwohl es da eigentlich keinen Unterschied geben sollte. SMD und vernünftiger TK und vernünftiger Preis - habe ich noch nicht gefunden. Das wars dann aber auch schon.
Danke crazy horse, ich denke, das ich maximal den max232 und den 75169 als SMD aufsetzen werde, wobei mich hier stört, dass das die Pereferiebausteine sind und die ja gerade einfach zu wechseln sein sollten.
@Matthias Friedrich und wer kann kostengünstig 100 platinen smd bestücken? kennst du da eine firma, die diese platine zu sagen wir mal 3 das stück 100% richtig smd bestückt? Oder kommst du bei Christof vorbeit und machst das zu dem Preis? Ich mein, wer bestückt denn noch mit drahtelementen...
Danke Hele, genau das. Hab bei PCBpool mal reingeschaut. Der Laden macht einen guten Eindruck. Ich habe mitbekommen, dass einige hier mit Eagel arbeiten. Ich kann mich noch an grauer Vorzeit erinnern, dass diese Software recht teuer war. Gibt's da mitlerweile eine Art Lightverion zum kleinen Preis.
schick mir mal das Layout, dann kann ich dir sagen was das tutto completto (also Platine, SMD-Schablone, Bestückung) kosten könnte. THT-Bestückung ist meist deutlich teurer als SMD.
@Christof Rieger Ja. Die gibt es. Allerdings nur als Non-Profit Version. Kostenpunkt 125 Euro. http://www.cadsoft.de/nonprofit.htm
@Praktikant Danke für den Link. Es gibt ja tatsächlich eine Light-Version die meinen Ansprüchen ersteinmal genügen dürfte. Mit der kann ich ja erstmal spiele. Sollte ich mein Projekt komerzialisieren wollen. So kann ich für 49 dafür eine Lizenz erwerben. Klingt echt Fair. Werde ich mal ausprobieren.
Hier http://www.cadsoft.de/Boardhouses/ vorbeischauen und so viele Angebote einholen wie möglich. Nur vorsicht bei (schieße, wie nennt man die? Broker?) Firmen die nicht selbst herstellen sondern selbst nur Angebote einholen. Da kann man billige China Ware bekommen (persönliche Erfahrung) Problematisch ist nur das viele nicht an Privatkunden liefern
Hallo @Christof verkaufst DU auch diese Platine? Ich hätte eventuell Interesse. (Hobby, nichts kommerzielles) MfG Achim
@womisa Ich stecken noch in der Entwickung der PC-Software. Das Dongel selbst scheint zu funktionieren. Wenn ich alles sauber zum laufen kriege hatte ich eventuell eine Vermarktung angedacht. Aber das wird noch ein bisschen dauern. Ich dachte an einen Preis bestückt zw. 30 und 40 incl. Software. @Matthias Friedrich Glaub ich nicht wegen der Montagebohrungen, Dil habe ich schneller bestückt und da kein ISP Vorgesehen ist kann ich die einfacher progrmmieren.
@womisa Ach ja im Forum PC-Programmierung habe ich das Protokoll zw. PC und Dongel eingestellt. Falls er dich interresiert. http://www.mikrocontroller.net/forum/read-8-129342.html#new
gibt es denn überhaupt gute Firmen, die SMD-Bestückung auch für Kleinserien/Prototypen anbieten zu humanen Preisen. Auch Ausland wäre okay. Erfahrungen von mir bei deutschen Firmen sind, daß die immer ein vollkommenes Profil von einem haben wollen, sich dann doch nie melden. Nur eagle akzeptieren, oder erst ab 1000stk anfangen... Wer kennt da was? Crazy Horse ich schaue in deine richtung.....
ne firma die smd bestückt? kenn ich ein paar, aber ich glaub nicht das die dich interessieren. bevor es da nämlich überhaupt erstmal losgeht mußt du erstmal den Geldbeutel aufmachen und nen haufen geld für ein pastensieb hinblättern. Dann kommen u.U. noch die Einrichtkosten für den Bestückautomat dazu. Vielleicht gibt es in China Firmen bei denen Kinder mit SMD Kolben sitzen und alles von Hand löten, aber hier in Deutschland hab ich noch keine Firma gefunden die SMD Bestückung in Kleinmengen zu günstigen Preisen für Privatleute macht. Gruß Markus
das ist so nicht ganz richtig. http://www.q-pcb.de/ bietet smd-bestückung für prototypen an, habe ich aber noch nicht getestet.
Hallo Christof, 3 Musterplatinen würden dich 22,27 EUR kosten (incl. MwSt+Porto). Lieferzeit ca. 2-3 Wochen. Bei 100 St. kosten die Platten 3,71 EUR/St., ebenfalls alles incl. Möchtest du auch ein Angebot für die Teile + bestücken ? Schick mir deine Adresse, dann kannst du eine Musterplatine bekommen. Bis dann, Michael
Hi, Mal was zu China: Die Menge ist etwas klein, aber wenns etwas mehr sein dürfte, könnte ich hier 1a Platinen dsdk für deutlich weniger als das bisher genannte beschaffen. Qualität ist wirklich bestens, alles elektrisch geprüft, Lötstoplack, Bauteiledruck, verzinnt. Unter einem Umfang von einigen 100 lohnt sich das aber wg. Versand und Handling nicht. Bestücken ist hier noch interessanter, SMD und bedrahtet. Bei SMD machen das die selben Maschinen wie in D, nur daß die Hanseln die das Einrichten im Vergleich zu D nix kosten. Dazu wuseln bei 40 SMD-Rollen 10 Leute um die Fertigungsstrasse rum und das Einrichten geht ratzfatz. Das spart Maschinenstunden und das ist das einzige, was hier nennenswert kostet. Bedrahtet Handbestücken ist natürlich auch viel billiger, das sind ist ja nur Lohnkosten. Dabei kann man hier viel mehr prüfen lassen. Die Qualität kann dabei besser sein als in D, wo es sich keiner leisten kann, 5 mal auf das selbe Bauteil glotzen zu lassen. Unsere Erfahrungen sind hier wirklich ausserordentlich gut damit, nur das bereitstellen der Dateien ist manchal etwas mühsam. Jedes mal fehlt angeblich was anderes, obwohl ich immer die selbe Konfig nehme. Auf Nachfrage gehts dann aber doch wieder. Es geht übrigens nur Gerber, nix anderes. (Ok, Protel, aber wer hat das schon). Allerdings sollte man wissen, wo man bestellt, man kann hier auch sehr gut Schrott angedreht bekommen. Also wer mal was Grösseres vorhat kann sich bei mir melden. Bauteile müssen aber immer gestellt werden. Vieles haben wir aber selbst, einfach fragen... Gruß aus Beijing, Norbert
"Also wer mal was Grösseres vorhat kann sich bei mir melden" das könnte schwierig werden ohne kontaktadresse.... die firma, in der ich arbeite, hat auch schon leiterplatten in china herstellen lassen und wir waren durchweg zufrieden.
Hallo Christof, die Platinen sind da, aber wegen eines Platten-Crash ist deine Adresse weg ! Bis dann, Michael
Hallo Herr Rieger, ich habe nur zufällig Ihre E-Mail Anfrage gelesen. Ich denke ich könnte weiterhelfen. Allerdings fräse ich die Platinen. Dabei gibt es weder eine Lötstoppmaske noch Durchkontaktierungen. Letztere müssen eingelötet werden. Wenn Sie unbedingt an geätzten Platinen interessiert sind, würde ich gerne die Organisation, die Beschaffung der Bauteile und die Bestückung für Sie übernehmen. Der Preis dafür hält sich in Grenzen, ist aber nach Aufwand zu berechnen. Dazu müsste ich das Layout sehen. Eagle Files wären dazu sehr geeignet. Schauen Sie doch mal auf meine HP: http://www.as-electronic-wes.de
Hi @Norbert Koppel: Ich hab mir gerade ihre Homepage angesehen und wollte mich erkundigen, ob sie auch Gehäuse aus Alu fräsen können?? mfg Andreas
Die Seite kann man sich schenken. Voll die Google Linkfarm. Scrollt mal nach unten und markiert alles
Hi, also bei den Stückzahlen Platinen oder Bestückung kann ich nur www.amsTechnology.de empfehlen, da lasse ich die Größenordnungen immer machen. Klappt eigentlich immer super. MgF Jan
Bitte melde dich an um einen Beitrag zu schreiben. Anmeldung ist kostenlos und dauert nur eine Minute.
Bestehender Account
Schon ein Account bei Google/GoogleMail? Keine Anmeldung erforderlich!
Mit Google-Account einloggen
Mit Google-Account einloggen
Noch kein Account? Hier anmelden.
