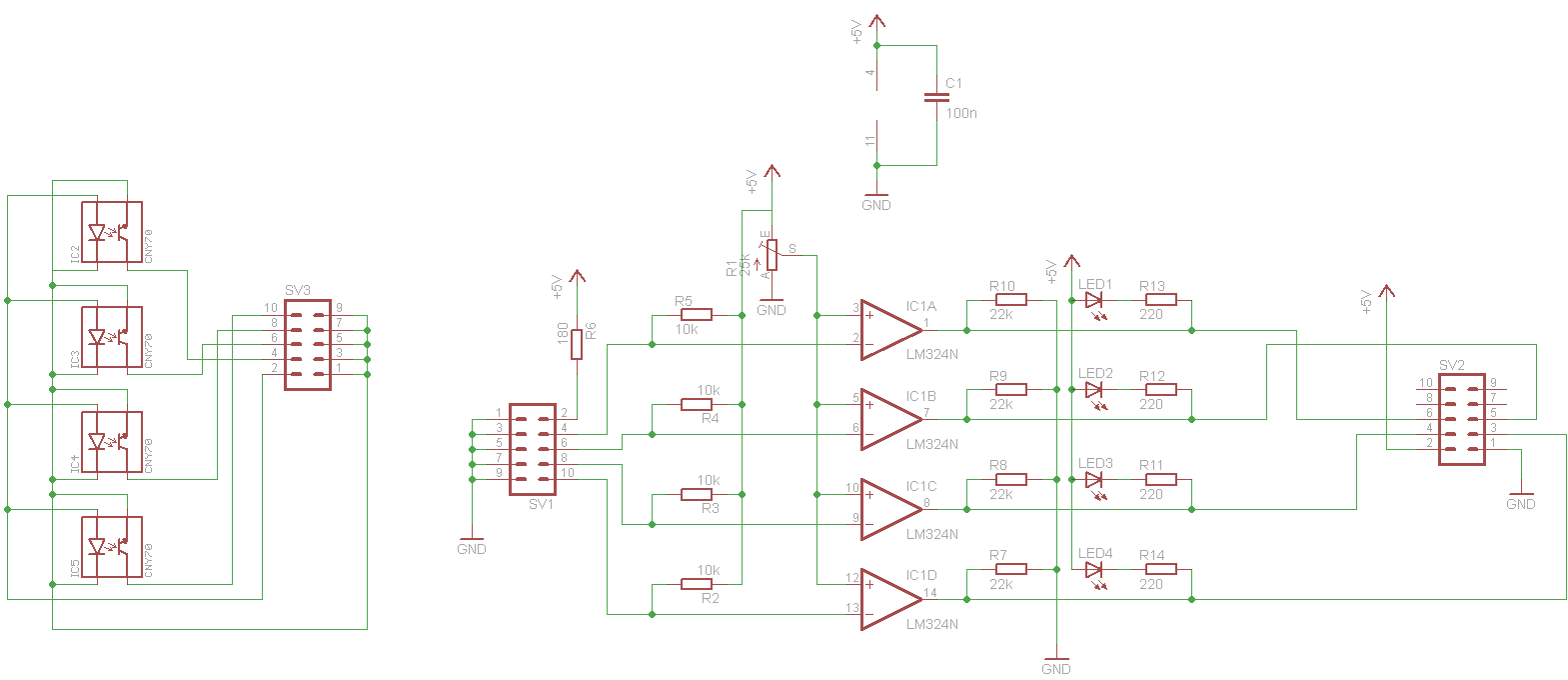
Hallo, Ich hab folgendes Problem, ich hab die Schaltung wie im Anhang aufgebaut.(schon gelayoutet und geätzt) Die Schaltung funktioniert auch einigermaßen, jedoch ist sie sehr unempfindlich, wenn das Poti für die Offsetspannung drehe leuchten bei ca. 75% einfach alle LEDs, wenn ich dann weiter drehe sind sie erst Sehr unempfindlich und werden dann etwas empfindlicher. Allerdings Leuchten sie auch wnn da Poti max aufgedreht ist erst wenn ich ein weißes Blatt wenige Milimeter davor halte. An den IR Leds ligts vermutlich nicht, da sie auch normal leuchten(mit Kammera getestet) und ca. 1.2Volt bekommen was im DB asl Typisch angegeben ist. Kann mir wer sagen was falsch ist?
Die Schaltung hat 2 Probleme: 1) Der LM324 geht am Eingang nur bis etwa 1,5 V an die Versorgung heran, also nur bis etwa 3,5 V. Das heißt hier ein Strom von 0,15 mA durch die Fototransistoren. Mit größeren Widerständen wäre es empfindlicher - das Problem bleibt aber. 2) Die IR LEDs sind direkt parallel - das kann zu einer ungleichen Helligkeit führen. Wenn es geht, hat man Glück gehabt, sonst nachträglich Widerstände (ggf. SMD) einfügen. Bei den IR LEDs könnte man bei einem neuen Plan auch je 2 in Reihe Schalten, dafür ist genug Spannung da. Beim OP könnte man einen Rail-Rail Typ probieren, oder man ändert das Design, so dass die Widerstände gegen GND sind, und die Empfänger gegen 5 V. Die Widerstände am Ausgang des LM324 nach GND sind unnötig, stören aber nicht.
Wenn ich das Design aendere sind dann doch auch meine Ausgeange invertiert, oder? Kennt vielleicht wer ein Rail to Rail ersatzt mit Lm324 Pinbelegung, den es auch bei Conrad gibt? Da ich nich wegen einem Teil nih 5€ Versan zahlen will. Unter was find ich denn das mit den ca. 1,5v im Datenblatt? Da ne eahnliche Schaltung mit TLC271 problemlos funktioniert hat. Aber danke schonmal fuer die Hilfe.
Die 1,5 V an Abstand, die die Eingangssignal von VCC haben müssen findet man im Datenblatt unter Input-Common Mode Voltage. Da sollte der TLC274 auch nur etwas besser sein - auch da sind es etwa 0,8 V als toter Bereich. Mit etwas Glück geht es mit einem TL064 - da geht es wenigstens mit den typischen Werten bis zur positiven Versorgung, aber nicht garantiert für jedes Exemplar. Praktischerweise haben fast alle 4-fach OPs die selbe Pinbelegung. Ob die Schaltung invertiert oder nicht, kann man hier durch tauschen der + / - Eingänge des OPs festlegen.
Huhu, ich meld mich mal zurück, vielleicht hat ja irgendwann mal wer das selbe Problem. Ich hab wie oben geschrieben mal alles Umgedreht und nun funktioniertes wies soll. anbei noch der Schaltplan und ein Bild vom endgültigen aufbau, sollte nur ein kleines Beispielprojekt werden. in meinem Blog findet sich noch mehr zu dem CPLD Board rechts, falls es jemand interessiert: http://lloyd3000.wordpress.com/ mfg Strangelet
Hallo! Ein Tip von mir für Deine Zukunft: Falls mal wieder sowas ansteht, und Du sowieso einen Controller zur Auswertung benutzt, dann verwende den Gray-Code (Goggle, Wiki). Diese Codierung ist besser zur Fehlererkennung geeignet- und beeindruckt die Lehrer.
Bitte melde dich an um einen Beitrag zu schreiben. Anmeldung ist kostenlos und dauert nur eine Minute.
Bestehender Account
Schon ein Account bei Google/GoogleMail? Keine Anmeldung erforderlich!
Mit Google-Account einloggen
Mit Google-Account einloggen
Noch kein Account? Hier anmelden.


