Hallo Leute, irgendwie kann ich mit Eagle scheinbar keine horizontal liegenden SMD-Teile routen. Der will irgendwie immer zwischen den Pins Leiterbahnen legen, mit dem Abstand der Pins untereinander. "Fühlt" sich an wie ein Raster, von dem nur jedes zweite Feld von Leiterbahnen und das jeweils andere zweite Feld von Pins belegt werden kann. Das kann doch nicht Sinn der Sache sein? Siehe Bild. Warum ist nicht einfach eine gerade Verbindung möglich?
du musst das raster halt kleiner stellen! das liegt daran, dass die SMD teile halt nicht in das "normale" raster passen und eagle dann n bisschen stresst!
Ahhh, mir geht ein Licht auf. Zwar nicht, warum man Bauteile nur in die Felder und Leiterbahnen nur auf die Kanten legen kann, aber mit "finest" geht es wunderbar, danke :-)
Hallo Zotteljedi, ich würde aber nicht zum routen aber nicht unbedingt gleich auf das feinste Raster gehen, sondern zunächst mal das eingestellte Raster halbieren. Also von 50 mil auf 25 mil. Dann siehst Du auch, wenn das Raster durch das Pad geht. Sollte das Raster immer noch zu groß sein, stellst Du das Raster auf 12.5 mil, usw. Gruß Peter
Danke, nach etwas Rumspielen bin ich auch bei 0,025 geblieben, also das voreingestellte Raster halbiert. Habe jetzt auch erfolgreich alles auf der Oberseite untergebracht, bis auf eine Leitung die ich wohl fädeln muß. Für den ersten Versuch eigentlich gar nicht schlecht, wenn man bedenkt, daß drei ICs mit einmal 8 und zweimal 16 Pins drin sind. Morgen wage ich dann einen ersten Ätzversuch. Ja, ich weiß, man macht die ersten Versuche nicht gleich mit so filigranen Strukturen, aber andererseits habe ich keine brauchbare Ausrüstung zum Löcherbohren, weshalb ich von DILs erstmal abgekommen bin, die Löcher für die LEDs sind schon schlimm genug g
@ Zotteljedi Also, das juckt mich jetzt; die letzte Leiterbahn werden wir doch wohl noch reinkriegen? :-) Kannst Du das Design mal posten, als PDF, JPG etc.; und die letzte Luftlinie drin lassen? Danke! Lechtz... Stephan.
OK, ich habe die zu verbindenden Teile mal blau eingefärbt. Mein Fädelplan war von dem Via rechts oben zu dem mittleren Pin des 7805 rechts unten. F*CK, mir fällt gerade auf, daß ich die beiden Kondensatoren für den 7805 noch nicht eingebaut habe... Folie umsonst gedruckt grmpf aber die einzubauen sollte schmerzfrei machbar sein.
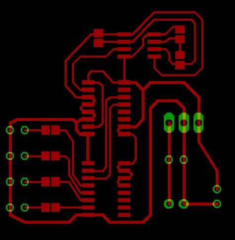
also das sieht mir aber sehr komisch aus. 90° Winkel auf Leiterbahnen sollte man vermeiden, und die Leiterbahnstärke kannst Du ruhig auf 0,25 mm runterstellen. Das ist für smd besser geeignet.Auch die Plazierung der Bauteile ließe sich vieleicht noch etwas optimieren.
Ich habe einfach mal das Design soweit geändert, dass die fehlende Verbindung sich aufgelöst hat. Keine 90-Grad-Winkel, keine T-Verbindungen ausser an Pins. Die neu hinzu gekommenen Kondensatoren habe ich nicht drin, sollte für Dich aber kein Problem sein. Ebenso, die Verbindungen um den TO220 herum zu legen. Schaun wir mal, wie Deine nächsten Ätz-Versuche werden... Tschau! Stephan.
Zu den rechtwinkligen Leiterbahnen: die Schaltung läuft mit etwa 1 Hz, da sollte das relativ unproblematisch sein. Ansonsten hätte ich mir natürlich zuerst etwas Knowhow ergoogelt (ne, ehrlich! g) Gibt's da einschlägige Seiten die man kennen muß oder sollte? Danke an Stephan für die Verbesserung! Ist das durch scharfes Hinsehen entstanden, oder gibt's da irgendwelche formalen Methoden um das hinzukriegen? Man kann's mit Sicherheit graphentheoretisch erschlagen, aber ich meine eher irgendwelche Hilfstabellen, Strichlisten oder so. Vielleicht mangelts mir auch einfach nur noch an der Vorstellungskraft das im Kopf zu drehen und zu verschieben, bis es passt.
90° winkel stören nicht die funktion ... ist nur ein optischer aspekt!
Nee, nee, das ist hart erarbeitetes Fachwissen... Ist mein Beruf. Mittlerweile kann man das ja sogar studieren; aber wir Layouter sind in den allermeisten Fällen Autodidakten. Stephan.
So, ich habe es geändert, bis auf die eine Ground-Leitung sieht's jetzt wie von Dir vorgeschlagen aus. Die Verbindungen der einzelnen Pins haben jedoch spitze Winkel, war zu wenig Platz. Die Bahnen um den 7805 habe ich wieder in 0.016, den Rest in 0.01 gemacht.
du könntest den rest mit ground ausfüllen (polygon GND) so sparst du entwickler und ätzmittel
Genau sowas suche ich gerade, Polygone wollte er bei mir nur ungefüllt zeichnen. Ich habe es auch noch 'ne Spur weiter zusammengerückt, hab da noch einen zugeschnittenen Platinenrest grins
naja du musst ratsnest oder autorouter anklicken, damit die polygone gefüllt werden! aber vergess nicht isolate 0,016 oder so, damit der GND layer auch nen abstand zu den leiterbahnen hat!
Sieht wirklich super aus! Bei dem unteren IC, die drei senkrechten Bahnen - könntest Du die linke Bahn noch etwas mehr nach links schieben? Oder die beiden rechten Bahnen noch etwas mehr nach rechts? Sozusagen den Platz gleichmässig zwischen den drei Bahnen aufteilen. Oben der SO-8. Der Pin rechts unten. Die Leiterbahn, die erst senkrecht nach unten und dann schräg nach rechts unten verläuft - ist die aus drei Segmenten zusammen gesetzt? Sieht irgendwie so aus, als ob diese Segmente nicht so richtig zusammen sind. Auf das geätzte Board bin ich echt gespannt! :-) Stephan.
Willst Du es noch etwas kompakter machen? ...:-)) Hier mein Vorschlag: SO8 (um 180 Grad gedreht)...........SO16........\......TO220 Stiftleiste.........................SO16......../......TO220 So glaube ich geht es am kleinsten... lol Stephan.
Ich hatte schon "verbessert", die von Dir bemerkten Dinge sind schon wieder anders. Die Bauteile habe ich zwar nicht mehr großartig angefasst, nur noch etwas rumgeschoben. Übrigens ist die Stifleiste keine, sondern vier low current LEDs. Das mit dem GND Polygon klappt zwar, aber irgendwie sieht's dann arg komisch aus, muß mal sehen ob ich mich damit anfreunden kann. Wenn ich die Insulation höher stelle habe ich zwar vielleicht Chancen beim Einlöten nicht zuviel Schaden anzurichten, aber dann entstehen sehr suspekte Inseln. Hier erstmal das Layout im aktuellen Stadium.
Ist auf jeden Fall schön geworden. Kannst Du dann mal vom fertig aufgebauten Board ein Bild posten? Stephan.
OK, es hat ein bißchen gedauert, aber heute konnte ich endlich den Ätzversuch machen. Habe mir inzwischen ein Belichtungsgerät gezimmert, damit ich wenigstens reproduzierbare Bedingungen habe. 150 Sekunden belichtet 90 Sekunden entwickelt zum Ätzen habe ich Natriumpersulfat verwendet, auf 50°C erwärmt, mit Thermometer geprüft. Allerdings dürfte es gegen Ende deutlich weniger gehabt haben, denn das Ätzen hat 20 Minuten gedauert. Nach dem Belichten waren die meisten Dinge noch zu sehen, aber nach dem Ätzen war es eigentlich richtig kacke. Da war der vorhergehende Versuch ja noch besser. Das war mit 8 Minuten Belichtung, bin dann auf Anraten im anderen Thread deutlich runtergegangen mit der Zeit. Bild hängt an, von Platine und Layout. An welchem Rad sollte ich als nächstes drehen? Das Platinenmaterial (vom billigsten) lag schon ein halbes Jahr bei mir rum, kann das so fiese Auswirkungen haben?
also vielleicht sind ja bei deinem gebauten gerät die abstände geringer? probier doch noch geringere belichtungszeiten, oder deine vorlage ist nicht richtig lichtdicht oder nich richtig angepresst.
Das Ding ist eigentlich nur ein Kasten, oben offen, auf den ich den Gesichtsbräuner legen kann, damit der Abstand konstant und wackelfest ist. Werde es dann mal mit weniger Belichtungszeit probieren. Belichtungsreihe habe ich keine gemacht, da es bisher immer erst nach dem Ätzen beurteilbar war, ob es geklappt hat oder nicht. Ich kann aber parallel nicht mehr als vielleicht zwei Platinen belichten, entwickeln und ätzen, so viele Hände habe ich nicht, abgesehen davon, daß die Ätzlösung recht schnell abkühlt, wenn sie so viel Oberfläche hat. Wie macht ihr das denn, Warmhalteplatte oder "scheiß auf die Temperatur"? Wenn an der Belichtungsreihe kein Weg vorbeiführt, dann werde ich das wohl als nächstes systematisch durchtesten, hatte darauf spekuliert durch erfahrene Augen eurerseits und damit aktivem Feedback nicht planlos rumtesten zu müssen.
ne mach doch die belichtungsreihe so: du machst nen layout, sodass auf der platine steht: 30sek in verschiedenen größen, daneben 40sek wieder von groß bis klein usw, dann fängst du an bei sagen wir 1min den rest deckst du mit pappe ab. Dann nach 10 sek schiebst du die pappe weiter, sodass die 50sek sichtbar sind usw usw
Aus irgendeinem Grund hatte ich diese Idee schonmal verworfen, aber ich komm nicht mehr drauf warum. Ich probier's mal, wenn mich die Erkenntnis doch noch erwischen sollte, halte ich sie fest ;-)
OK, jetzt habe ich eine Belichtungsreihe gemacht: Belichtungszeit: 30 - 60 Sekunden Entwicklungszeit: 90 Sekunden Ätzzeit: ca. 30 Minuten Eigentlich sehen alle ganz ordentlich aus, die kleinen Löcherchen sind dort, wo der Drucker nicht ganz sauber gedruckt hat, werde die nächsten Vorlagen irgendwie anders erzeugen. Die Bilder gibt's wegen der Größe diesmal hier: http://www.zotteljedi.de/tmp/aetzversuch_2005_07_01_s.gif [162 K] http://www.zotteljedi.de/tmp/aetzversuch_2005_07_01.gif [1.26 M] Kann man da noch was verbessern, oder liegt's tatsächlich nur noch an der Vorlage? Ich meine: dort, wo's sauber ist, sieht es eigentlich wirklich gut aus. Warum die senkrechte Linie in der mitte am unteren Rand so viel dünner ist kann ich mir allerdings noch nicht erklären, das ist in der Vorlage definitiv nicht so.
Deine Vorlage scheint aber wirklich gut Lichtdicht zu sein ... es gibt ja so gut wie keinen unterschied zwischen 30 und 60 sek ...
OK, nächster Versuch, nächster Fehlschlag. Die Vorlage ist absolut perfekt gewesen, ich habe genauestens jeden Millimeter kontrolliert. Fest angedrückt, 45 Sekunden belichtet, 90 Sekunden entwickelt. Das Ätzmittel hatte anfangs 60 Grad. Beleuchtung dabei nur mit einer Maglite, vor der ich eine rote Pappe (kein Transparent-Papier, wirklich Pappe, da kommt extrem wenig Licht durch) angebracht habe, daran kann's nicht gelegen haben. Dummerweise wollte sich der Rotz nicht richtig loslösen. Als nach 45 Minuten Ätzen immer noch Reste da waren, habe ich die Lösung nochmal aufgewärmt, und nochmal weitere 20 Minuten geätzt. An den engen Stellen (Abstand: ca. 0.5 mm, z.B. zwischen den Pads von 0805 Widerständen) wollte sich das belichtete Material nicht lösen. Generell löst es sich bevorzugt von den Kanten her, und die großen Flächen sind am schnellsten frei. Ich habe nach 70 Minuten Ätzen abgebrochen und versucht mit einem scharfen Messer die Reste wegzukratzen, aber bei der vorletzten Stelle habe ich dabei eine Leiterbahn gekillt. Was kann man da tun? Die Abstände vergrößern geht ja vermutlich gerade bei den Widerständen schonmal nicht. Ich möchte mir irgendwas einfallen lassen, damit ich die Ätzlösung beim Ätzen warm halten kann, die dürfte nämlich in dem großen, flachen Gefäß schon nach 5 Minuten auf unter 40 Grad abgekühlt sein. Kann das was helfen? Ansonsten muß ich das mit dem SMD wohl doch lassen, und DILs nehmen, die Abstände sind ja wohl groß genug... wobei mich das wirklich extrem ärgern würde.
Hatte ähnliche Ergebnisse bei Belichtung <60 Sekunden und Gesichtsbräuner. Wenn nach 70 Minuten immer noch Cu auf der Platine ist, dann ist da ganz klar noch Fotoschicht drauf. Also entweder nicht lange genug belichtet oder nicht ausreichend Entwickelt. Ich streiche übrigens mit einem Borstenpinsel über die im Entwickler liegenden Platine, dann bleibt an engen Stellen nichts zurück. Womit ätzt du? Bei Fe-III-Cl wirkt sich die Temperatur eigentlich nur auf die Ätzzeit aus.
Bin gerade beim nächsten Versuch, habe nach 30 Minuten nochmal aufgeheizt, jetzt sind weitere 10 Minuten vergangen, es löst sich noch nicht. Ich verwende Natriumpersulfat. Das Belichten scheint insofern geklappt zu haben, als daß die Abbildung sauscharf ist, keine ausgefransten Ränder oder sonstwas, sondern eben saugut. Nur das Rauslösen ist wohl so ein Problem. Wenn's nach dem Entwickeln so aussieht, kann man dann davon ausgehen, daß da nichts mehr zu optimieren ist? Ist das Teil eigentlich nach dem Entwickeln bereits lichtunempfindlich? Ich hampel hier nämlich immer noch 20 Minuten lang beim Ätzen mit Rotlicht rum, was etwas lästig ist. Habe in dem Durchgang übrigens mal 50 Sekunden belichtet, und 120 Sekunden entwickelt. Dafür ist aber die Vorlage etwas verrutscht, und eine Leiterbahn fehlt grml
Aliasing durch den Scanner, auf der Platine ist es unverschämt gerade. Die jetzige Platine liegt übrigens seit fast zwei Stunden im mittlerweile ausgekühlten Ätzbad, das kann's nicht sein. Ich bilde mir ein, daß die Ätzzeit bei längerer Belichtung deutlich kürzer war. Werde das im nächsten Durchgang verifizieren - die Vorlage ist jedenfalls so lichtdicht, daß man gut eine längere Belichtung riskieren kann.
Ha! Diesmal wurde meine Hartnäckigkeit belohnt :-)) Der nächste Versuch hat schon nach dem Entwickeln nichts gezeigt, ich war schon am Überlegen, ob ich die Platine falsch herum unter der Leuchte liegen hatte. Nach dem Abreiben mit Spiritus zeigte sich jedoch das Bild. Ich kam dann langsam auf die Idee, daß das einzige Rad, an dem ich noch nicht wirklich gedreht hatte, aber das sich mit der Zeit selbst drehen konnte, die Temperatur des Entwicklers war. Also habe ich die Natronlauge voooorsichtig warm gemacht, 40 Grad, bis zur Schale und bis die Platine drin war vermutlich noch 30 Grad. Das Ergebnis aus 2,5 Minuten belichten, 2 Minuten entwickeln und 20 Minuten ätzen ist jetzt gestochen scharf. Ich bin begeistert :) Das nächste mal werde ich dann schauen, ob weniger Belichten doch ausreicht, wollte jetzt nur mal auf Nummer sicher gehen. Als nächstes warte ich geduldig auf den bestellten Bohrständer, um dann die Platine doch noch zu verhunzen ;-)) Aber immerhin besteht noch die Chance, daß was falsch verdrahtet ist, es kam mir so schrecklich einfach vor, daß ich es nicht simuliert oder auf dem Breadboard getestet habe (bei SMD auch knifflig)... Ich danke euch allen für eure Hilfe!
Bitte melde dich an um einen Beitrag zu schreiben. Anmeldung ist kostenlos und dauert nur eine Minute.
Bestehender Account
Schon ein Account bei Google/GoogleMail? Keine Anmeldung erforderlich!
Mit Google-Account einloggen
Mit Google-Account einloggen
Noch kein Account? Hier anmelden.






