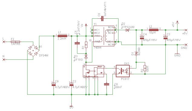
Guten Tag, Ich habe eine frage bezüglich des Schaltnetzteils aus diesem Artikel: http://www.mikrocontroller.net/articles/Controller_an_230V#Schaltnetzteil Es ist angegeben das dieser Wandler eine Ausgangsspannung von 5V hat. Demnach verstehe ich nicht wie das Feedback richtig erstellt wird. In der Feedback-Schaltung aus dem Artikel wird die Ausgangsspannung mit einem spannungsteiler bestehend aus einer BZX90 Zener-Diode (6.2V) und einem 100Ohm Widerstand. Die Optokoppler-LED liegt Parallel zu dem 100Ohm Widerstand. Im Datenblatt des Optokopplers PC817 ist zu sehen das er bereits nach 1.2V leitend wird. Wenn ich das aber richtig verstanden habe Liegen aber erst bei einer Ausgangsspannung von 8.4V erst die 1.2V an dem Optokoppler..und dieser soll ja schalten sobald die Spannung von 5V erreicht sind, oder nicht?
Eine solche Schaltung ist absoluter Billigmüll. Besser ist es einen TL431(A) einzusetzen, damit bekommt man sehr stabile Ausgangsspannungen ohne die Streuungen von Z-Dioden und so viel mehr Teile sinds auch nicht.
Bitte melde dich an um einen Beitrag zu schreiben. Anmeldung ist kostenlos und dauert nur eine Minute.
Bestehender Account
Schon ein Account bei Google/GoogleMail? Keine Anmeldung erforderlich!
Mit Google-Account einloggen
Mit Google-Account einloggen
Noch kein Account? Hier anmelden.
