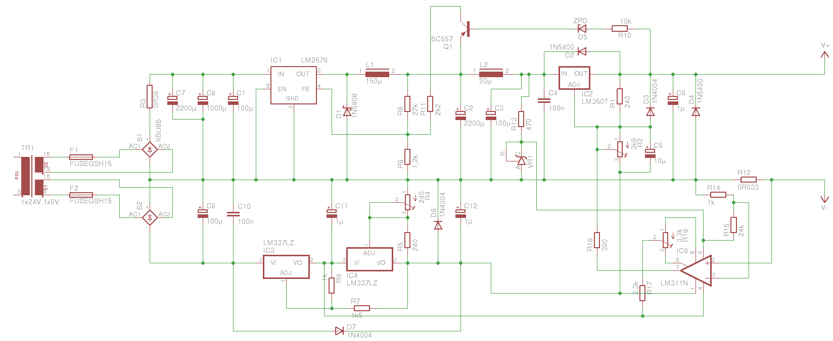
Hallo Leute, da der Selbstbau von Netzteilen meiner Meinung nach zum Basteln dazugehört, habe ich mir eine Schaltung überlegt, die mit vorhandenen Teilen bzw. günstigen Komponenten realisierbar ist. Das Netzteil soll nicht allzu viel Rippel haben und sich für verschiedene Bereiche zu Hause und im Bastellabor eignen. Ich hatte an maximal 20V und maximal 3A gedacht. Beim Basteln verwenden wir hier meistens alte Gossen-Konstanter(15V 1,5A). Bei denen kann man die Strombegrenzung in sechs Stufen schalten, an so etwas hatte ich bei dem Netzteil auch gedacht. Ich habe mal zwei Versionen dazu gezeichnet. Da ich nicht immer alle Teile so in der Eagle-Bibliothek gefunden habe, habe ich versucht vergleichbare Bauteile zu nehmen, z.B. wird D1 wohl eine MBR340 werden. Was meint ihr zu der Schaltung, kann das so gehen? Besonders skeptisch bin ich bei dem Teil mit Q1, D5 und R10. Meint ihr die Strombegrenzung könnte so funktionieren? Wir haben noch Unmengen vom LM211 Komparator, daher wollte ich dort mal einen verbauen. Als ich mit der Schaltung angefangen habe, bin ich hauptsächlich nach den Datenblättern gegangen. Zwischendurch habe ich dann folgende Schaltung gefunden, bei der beispielsweise der Teil mit Q1, D5 und R10 etwas anders gelöst wurde. http://mral.peu.net/data/PowerSupplies_attach/PowerSupply-w-Sw-PreReg-07.GIF Ich freue mich über Kritik, Links, Hinweise, ... Schöne Grüße Daniel P.S.: D5 soll eine Zehnerdiode mit ca. 3V sein. R12 soll umschaltbar sein (0,033; 0,051; 0,1; 0,22; 0,47; 1) Beim Trafo bin ich mir noch nicht ganz sicher. Es sollen einmal ca. 24V AC und 9V AC zur Verfügung stehen. Der 24V Trafo wird wohl ein "MZ8" mit ca. 120VA.
Das was du dir zusammenbastelt mag zwar gut durchdacht sein, wird aber in einen völligen Chaos enden, da du das Feedback eines getakteten Spannungswandler zerhackst. Du baust eine Regelung in einer Regelung und besiehst dich dabei immer auf die selbe Eingangsgröße - Das kann schon nicht gut gehen. Verzichte auf den ganzen Kram und benutze zur Spannungseinstellung ein gutes Doppelpotentiometer mit relativ guten Gleichlauf. Dann musst du nur die Feedback Spannungsteiler entsprechend dimensionieren und deine Probleme sind gelöst. Oder überlege dir etwas geschicktes mit einer Spannungsgesteuerten Stromquelle mit der du den Knotenpunkt im Feedback am Schaltnetzteil gezielt von deiner Sollausgangsspannung aus Ausgang beeinflussen kannst... Es gibt clevere Löungen für dieses Problem, ansonsten baust du dir nur ein eigenes Bauteilgrab.
Hi, dank dir für den Hinweis. Ich habe auch keine wirkliche vergleichbare Schaltung simulieren können. Ich hatte so etwas ähnliches mit zwei diskreten Linearreglern simuliert. Da sah es erstaunlich gut aus, aber das auf 52Khz zu übertragen, war natürlich etwas gewagt. Ich hatte auch noch einen "Fehler" im Schaltplan. Wir haben ganz viele 10k 10-Gangpotis da, keine 3,9k. Doppelpotis haben wir kaum welche da. Ganz von der Schaltung kann ich aber nicht ablassen, da wir die meisten Bauteile einfach da hätten. Vielleicht kombiniere ich das auch mit einem kleinen AVR-Projekt. Grob nach der Art, dass das Einstellpoti auch zum ADC des AVR führt und er eine passende Spannung für den LM2576 auswählt (mit Hysterese). So ähnlich wie beim Umschalten von Trafowicklungen. Dann ändert sich die "PRE_OUT"-Spannung nur selten und der LM350 muss einen größeren Kühler bekommen. Mal schauen. Schöne Grüße Daniel
Eine neue Idee: Nimm Transistoren und schalte den unteren Feedback Widerstand abhängig von der Ausgangsgröße um. (bzw. immer einen anderen Parallel zu diesen und somit wechselt der LM2576 seine Ausgangsspannung) Die Ausgangsgröße erfasst du einfach mit einen ADC im AVR.
Bitte melde dich an um einen Beitrag zu schreiben. Anmeldung ist kostenlos und dauert nur eine Minute.
Bestehender Account
Schon ein Account bei Google/GoogleMail? Keine Anmeldung erforderlich!
Mit Google-Account einloggen
Mit Google-Account einloggen
Noch kein Account? Hier anmelden.

