Hallo! Vor ein paar Jahren haben wir unsere Ölheizung durch eine Sonnenkollektoranlage mit externem Warmwasserspeicher erweitert. Da die auf dem Markt befindlichen Pumpensteuerungen für uns unbefriedigend sind, da wir je nach anfallender Wärme unterschiedlich umwälzen wollen, habe ich angefangen mich mit dem AT90S8535 zu beschäftigen und konnte auch schon einiges realisieren. Die Temperaturmessung wollte ich bisher mit einer Konstantstromquelle (BIP-Transistor und LED) realisieren, die am Pt abfallende Spannung soll vom 10bit AD des AVR gemessen werden. Die Beiträge im Forum zum Thema Pt1000 habe ich schon gelesen, es gibt allerdings immer noch ein paar offene Fragen. Der Bestand: 4 x Pt1000 mit ungeschirmten teilweise sehr langen Zuleitungen (1x vom Dach bis in den Keller und 3x ca 1-4m) Die gewünschte Genauigkeit: muss nicht allzu hoch sein, aber viel mehr als 1-2°C sollte es nicht gerade sein. Der Messbereich liegt bei 0°C bis ca 130°C Die Fragen: 1. Kann mit den vorhandenen Gegebenheiten die Genauigkeit überhaupt erreicht werden? 2. Die Konstantstromquelle sollte möglichst genau sein, damit diese schonmal als Ungenauigkeit ausgeschlossen werden kann. Reicht die oben angesprochene einfache Form oder wäre ein Aufbau mit OPs wesentlich genauer? Wenn zweiteres wäre eine Informationsquelle für Aufbau und Dimensionierung super. Anm: Bisher habe ich nur eine Spannungsversorgung von 5V+ 3. Den Bereich des ADs möchte ich natürlich so weit wie möglich ausschöpfen. Nur die am Pt abfallende Spannung zu messer wäre also nicht sehr klug da man damit nur einen Bereich von ca 1,7V (1000Ohm bis 1500Ohm bei 3.3mA) ausnutzen kann (Bei Vref=5V). Wie könnte man den Bereich besser ausnutzen? 4. Ist es sinnvoller für jeden Pt1000 eine Stromquelle zu realisieren oder reicht es den Strom von einer Quelle nur auf den jeweils zu messenden Pt zu schalten? Das solls mal gewesen sein. Ich bin dankbar für jeden guten Tip. Axel
Hallo Axel, das mit den PT1000 wäre mir zuviel Streß, besonders die Abgleichpotis und Kennlinienkorrektur usw. Wenn Dir 125°C ausreichen, nimmt doch lieber den DS18B20. Den kannst Du bequem digital auslesen. Bei hohen Temperaturen mußt Du bloß die 5V mitführen, d.h. Du brauchst insgesamt ein 3-adriges Kabel, an dem dann alle DS18B20 parallel geschaltet sind. Leitungswiderstände, Brummspannungen, Nichtlinearitäten interessieren Dich dann nicht mehr. Den DS18B20 gibt es z.B. bei Segor. Peter
Empfehle auch das ganze gleich Digital zu machen. Schau mal nach den Datenblättern von folgenden ICs, vielleicht findest du ja was passendes: LM75 DS1620 DS1621 grüße und viel erfolg
Hallo Axel, meinen Vorrednern möchte ich in einem Punkt widersprechen: bleib bei den PT1000. Zum einen hast Du sie bereits, wirst in 20 Jahren gleichwerige Typen bekommen - auch in witterungsfester Ausführung - und kannst die Funktion der Sensoren mit einem Ohmmeter einfach kontrollieren. Deine Anforderungen an die Genauigkeit sind nicht hoch, sodaß einfache Schaltungen ausreichen: keine hochkonstanten Stromquellen. Die Nichtliniearitäten kannst Du per Programm korrigieren. Korrekturwerte zur Kompensation der Leitungswiderstände können vom Programm ermittelt und im EEPROM abgelegt werden: 2.Punkt-Abgleich mit 1k und 1k5 (z.B.). Jeder Sensor wird über 1k an Vref (5V) und 0V gelegt. Die Spannung am Spannungsteiler sollte allerdings etwas (Faktor 5) verstärkt werden, bevor sie AD-gewandelt wird. Metallfilmwiderstände vorausgesetzt sind Driften im Analogteil unbedeutend. Da eine ratiometrische Messung vorliegt, stört auch eine Drift von Vref nicht. Brummen und Rauschen lassen sich durch Mittelwertbildung unterdrücken. Ich glaube, an anderer Stelle hast Du schon genug weitere Informationen gefunden. Baue am besten einen Kanal auf und teste die Sache an. Gruß Michael
Digital ist natürlich auch resistent gegen schwankende Kontaktwiderstände an Steckverbindern und Klemmstellen. Es gibt nur 2 Möglichkeiten: - Entweder die Leitung ist gut genug, um die Daten zu übertragen, dann stimmt der Meßwert auch immer. - Oder die Leitung ist so grottenschlecht, daß nichts mehr geht. D.h. es gibt genügend Qualitätsstufen, wo digital noch sicher durchkommt, analog aber schon spinnt. Schön ist auch, daß man an die 3 Drähte noch beliebig viele weitere Sensoren anklemmen kann. Digital ist also sehr einfach erweiterungsfähig. Peter
Klar der PT1000 ist ein Standard und wird auch noch in ein paar Jahren erhältlich sein. Ein analoges Signal über längere Leitungswege zu übtragen ist meiner Meinung nach aufwendiger als eine entsprechende Digitallösung. Gerade auf Störspitzen reagieren die AVRs teilweise recht empfindlich. Bei einer digitalen Übertragung sind evtl. erforderliche Massnahmen z.B. galvanische Trennung wesentlich einfacher zu realisieren. Ich persönlich arbeite lieber nach dem Motto, analoge Bauteile nur dort wo unbedingt nötig.
Danke für die vielen Antworten. Aber wie ich schon ganz oben geschrieben habe sind die PT1000 gegeben. Die Frage ob analog oder digital steht also gar nicht zur Debatte. Die gekauften Steuerungen verwenden ja auch die PT1000. Wir wollen jetzt nicht schon wieder das halbe Haus aufreissen. Axel
hat irgendjemand von Euch, die für die digitale Lösung plädieren, schon einmal eine Temp. Messung mit mehreren DS1820 am gleichen Bus durchgeführt? Mich würde der Quellcode brennend interessieren, siehe auch Forum Temp-Mesung mit DS1820. Gruss Holger
Ja, geht super. Hier ist das komplette Programm: http://www.specs.de/~danni/appl/soft/c51/thclock/index.htm Da werden z.B. 2 Sensoren ausgelesen. Jeder Aufruf von w1_rom_search adressiert den nächsten Sensor oder meldet "keinen weiteren gefunden". Ich benutze auch parasite power, d.h. alle Sensoren hängen an nur 2 Drähten. Peter
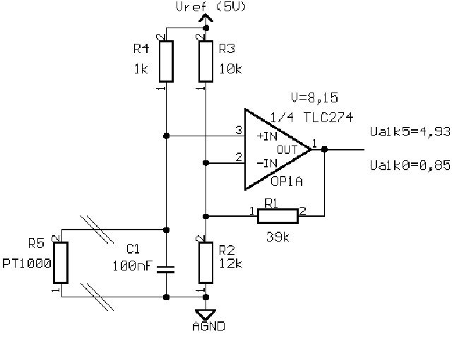
Hallo Axel, da Du Dich den 'digitalen Teufeln' widersetzen möchtest, anbei ein Prinzipschaltplan, der einen PT1000 Widerstandswert 1000 - 1500 Ohm in eine Ausgangsspannung von ca. 0,85 - 4,93 V bei 5V Versorgung umsetzt (wenn ich mich nicht verrechnet habe). Die Verstärkung beträgt ca. 8,2. C1 ist symbolisch für eine Abblockung von Störsignalen eingezeichnet, C1 vielleicht auch an den Fundamenterder im Keller. nebenbei: die zwei Zustände von digitalen Signalen sind rein theoretisch. In der Praxis gibt es viel mehr Zustände, die zu ganz subtilen Fehlern führen können. Blitze machen sich nichts aus galvanischer Trennung und können Silizium beliebig umprogrammieren, insbesondere, wenn man es ihnen aufs Hausdach legt. So !
Hi! DAnke für die vielen Antworten ich machs jetzt mit einer Brückenschaltung und nem Subtrahierer. Gruss Axel
Leider sind diese digitalen Sensoren für weiter entfernete Messstellen nicht geeignet (lt. Datenblatt max. 2m). Auch keine LM75 (I2C). Solche Lösungen kommen in der Praxis auch nicht zum Einsatz. sg Josef
Hallo Josef, kannst Du mir bitte sagen, wo das steht mit den 2m ? Ich habe zwar noch die Vorgänger DS1820 im Einsatz (3 Stück), aber das sind zusammen etwa 25m Kabel (Klingeldraht) und es ging auf Anhieb. Und die Min-Max-Speicher würden ja falsche Werte sofort protokollieren. Und ich mache nicht mal den CRC-Check. Man muß die Sensoren bloß wassergeschützt anbringen. Peter
wie kann man denn am besten die daten vom ic seriell einlesen? hab da leider noch nicht so die ahnung von...parallel würd ich das auch hinbekommen..:D..aber seriell net....
Bitte melde dich an um einen Beitrag zu schreiben. Anmeldung ist kostenlos und dauert nur eine Minute.
Bestehender Account
Schon ein Account bei Google/GoogleMail? Keine Anmeldung erforderlich!
Mit Google-Account einloggen
Mit Google-Account einloggen
Noch kein Account? Hier anmelden.
