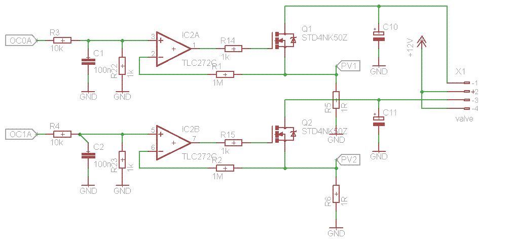
Hallo Gemeinde, ich verwende ein PWM Signal von einem Atmega1284P, gebe es über einen Tiefpaß samt Spannungsteiler an einen Single-Supply-OPV, der einen Mosfet ansteuert, der wiederum ein Proportionalventil ansteuert. Klappt auch, nur manchmal löst sich der OPV in Rauch auf. Wieso? Ich habe Freilaufdioden an den Ventilen, ich habe Pufferkondensatoren (C10 und C11 mit je 470u). Anfangs hatte ich noch keinen Gate-Widerstand, seitdem läuft die Kiste aber auch noch nicht so lange. Oder kann vom Gate beim Ausschalten der Ventile etwas in den OPV gehen? Zumal der OPV auch im Ruhezustand (Ventile aus) kaputt zu gehen scheint. Hinweise? Tipps? Vielen Dank im voraus, Wastl edit 1: die Ventile ziehen bei Maximallast etwa 400mA (einzeln). edit 2: der OPV wird mit 12V versorgt, der uC mit 5V.
Mach eine Freilaufdiode von Ventil nach Plus (also parallel zum Ventil)
@ Wastl F. (rescuetigerchen) >ich verwende ein PWM Signal von einem Atmega1284P, gebe es über einen >Tiefpaß samt Spannungsteiler an einen Single-Supply-OPV, der einen >Mosfet ansteuert, der wiederum ein Proportionalventil ansteuert. Eine Konstantstromquelle. R1 und R2 sind ungewöhnlich hochohmig, ausserdem fehlt der Kompensationskondensator, siehe http://www.mikrocontroller.net/articles/Konstantstromquelle#Konstantstromquelle_mit_Operationsverst.C3.A4rker_und_Transistor Kann sein, dass dein OPV knapp an der Schwinggrenze ist, durch die fehlende Kompensation. Wenn er dann schwingt, verheizt er sich selber. >Klappt auch, nur manchmal löst sich der OPV in Rauch auf. Wieso? Ich >habe Freilaufdioden an den Ventilen, ich habe Pufferkondensatoren (C10 >und C11 mit je 470u). C10 und C11 ist sinnlos und ggf. kontraproduktiv. Würde ich wegmachen. >Anfangs hatte ich noch keinen Gate-Widerstand, seitdem läuft die Kiste >aber auch noch nicht so lange. Oder kann vom Gate beim Ausschalten der >Ventile etwas in den OPV gehen? Zumal der OPV auch im Ruhezustand >(Ventile aus) kaputt zu gehen scheint. Was stark auf Schwingen hindeutet.
@düsendieb: ich schrieb in meinem post, daß eine freilaufdiode vorhanden ist. richtung habe ich nochmal kontrolliert. @Falk: Ich dachte mit C11 und C10 ein "Einbrechen" der Versorgungsspannung bei Einschalten der Ventile zu verhindern... ich nehme sie weg. Den Kompensationskondensator werde ich wie in dem Artikel einbauen. Interessant womit man alles Schwingkreise bauen kann. Will man einen haben schwingt absolut gar nix, will man keinen, geht alles in die Luft... Ich melde mich, sobald die Ergebnisse der neuen Kondensatoren vorliegen ^^
@ Wastl F. (rescuetigerchen) >@Falk: Ich dachte mit C11 und C10 ein "Einbrechen" der >Versorgungsspannung bei Einschalten der Ventile zu verhindern... Dann musst du sie aber an die VERSORGUNG und nicht an den Stromquellenausgang klemmen. >Interessant womit man alles Schwingkreise bauen kann. Will man einen >haben schwingt absolut gar nix, will man keinen, geht alles in die >Luft... Oszillatoren schwingen nie, Verstärker immer ;-)
Wie würde ich denn einen "Sanftanlauf" schaffen? Eigentlich laden dann doch nach Anschalten der Ventile erst die Kondensatoren auf, bevor die Ventile voll durchschalten, oder? Die Kompensations-C haben Erfolg gehabt, schon mit der jetzigen 1MOhm / 1nF Kombination. Auf dem Oszi ist eine relativ rauscharme Gate-Spannung zu erkennen, vorher hatte ich bei höheren Gatespannungen einen deutlichen "Sinus".
Wastl F. schrieb: > Wie würde ich denn einen "Sanftanlauf" schaffen? Eigentlich laden dann > doch nach Anschalten der Ventile erst die Kondensatoren auf, bevor die > Ventile voll durchschalten, oder? In deiner Schaltung ueberbruecken die Kondensatoren doch deine Stromquellen. Im Einschaltmoment werden bei dir die Ventile voll durchgeschaltet.
@ Wastl F. (rescuetigerchen) >Wie würde ich denn einen "Sanftanlauf" schaffen? Wozu? Dein Stromquelle macht das doch schon automatisch, wenn du langsam den Sollwert hochdrehst. >Die Kompensations-C haben Erfolg gehabt, schon mit der jetzigen 1MOhm / >1nF Kombination. Auf dem Oszi ist eine relativ rauscharme Gate-Spannung >zu erkennen, vorher hatte ich bei höheren Gatespannungen einen >deutlichen "Sinus". Dein C1 scheint mir recht klein, denn mit R3 und R22 kommt man auf ca. 100µs Zeitkonstante, sprich ca. 1,5kHz Grenzfrequenz. Dann müsste deine PWM vielleicht 30kHz ausspucken, damit man das halbwegs gefiltert kriegt. http://www.mikrocontroller.net/articles/Pulsweitenmodulation#DA-Wandlung_mit_PWM
> Hinweise? Tipps? C11 und C12 gehören zwischen GND und VCC, nicht GND und Schaltausgang. R1/R2 ist zu hochohmig, R14/R15 auch, beide Werte können zwar funktionieren, aber sind nicht sinnvoll, weil damit schon das Platinenlayout kritisch wird. Und es fehlt eben die zusätzliche Kompensation, erst recht wenn man 1k vor's Gate macht. > Wie würde ich denn einen "Sanftanlauf" schaffen? Für Ventile ? Gar nicht, übliche Ventile schalten absichtlich schnell, mit Unterstützung des Drucks des Mediums. Langsam schalten nur Motorventile, die eine Spindel langsam rauf- und runterdrehen, wie beim Wasserhahn. Alles in Allem ist es aber kompletter Humbug, die PWM erst filter zu wollen und dann analog eine Magnetspule anzutreiben. Die Spule würde selbst perfekt filtern. Schalt den Transistor (als LogicLevel MOSFET) direkt mit der 5V PWM, und lass die Filterung die Magnetspule und deren Freilaufiode (dazu braucht man dann eine schnelle Diode, wie BA157, keine 1N4001) machen. Macht nur 2 Bauteile statt 10. Man kann damit den Strom durch das Ventil durch den Tastgrad der PWM einstellen, aber eigentlich sollte man Ventile hart schalten, höchstens kann man nach dem Einschalten die Leistung auf den "Haltestrom" zurücknehmen.
>aber eigentlich sollte man Ventile hart >schalten, höchstens kann man nach dem Einschalten die Leistung >auf den "Haltestrom" zurücknehmen. aber >>der wiederum ein Proportionalventil ansteuert
> Interessant womit man alles Schwingkreise bauen kann. Will man einen > haben schwingt absolut gar nix, will man keinen, geht alles in die > Luft... Naja, du hast dir doch alle Mühe gegeben, einen Oszillator zu bauen, viel besser gehts gar nicht: Der OPV wird mit Verstärkung 1 betrieben und hat da nur eine Phasenreserve von 50°(ft=2,5MHz). Wenn also innerhalb der Rückkoppelschleife bei gleichbleibender Verstärkung eine zusätzliche Phasendrehung von 50° auftritt, hast du einen Oszillator. Etwas entschärft wird die Problematik in diesem Fall durch die Dämpfung, die der Mosfet in die Schleife bringt. Das erhöht die Phasenreserve auf ca. 70°. Deine Rückkoppelschleife enthält 2 Tiefpässe Rout(OPV)+R14/R15*Cin (Mosfet) und R1/R2*Cin (OPV), die bei 2,5MHz Phasendrehungen von ca. 75° bzw 86° machen. Zusätzliche Phasendrehung in der Rückkoppelschleife 161°. Die Schaltung MUSS mit diesen Widerstandswerten schwingen. Wenn du R14/R15 auf 1k und R1/R2 auf 100Ohm oder weniger reduzierst, wird die Schaltung wohl auch ohne "Kompensation" stabil sein.
Oder es gleich so machen, wie von MaWin beschrieben. Über das Tastverhältnis der PWM wird der Strom durch die Spule eingestellt und damit die Öffnung des Proportionalventils beeinflusst.
> Wenn du R14/R15 auf 1k und R1/R2 auf 100Ohm oder weniger reduzierst
Da hab ich mich bei den Nummern vertan. Es muss natürlich heißen:
"Wenn du R1/R2 auf 1k und R14/R15 auf 100Ohm oder weniger reduzierst"
Bitte melde dich an um einen Beitrag zu schreiben. Anmeldung ist kostenlos und dauert nur eine Minute.
Bestehender Account
Schon ein Account bei Google/GoogleMail? Keine Anmeldung erforderlich!
Mit Google-Account einloggen
Mit Google-Account einloggen
Noch kein Account? Hier anmelden.
