Tag zusammen, gibt es eine einfache Möglichkeit die Versorgungsspannung für den Mosfet Treiber zu "generieren", oder ist es am Sinnvollsten einen Trafo mit 2 Sekundärwicklungen zu verwenden? Muss ich den Motor noch entstören? Ist ein 100V Gleichstrommotor mit max. 400mA Stromaufnahme. Der Treiber wird per PWM von einem AVR angesteuert. Danke! Gruß
Tach Nils, die einfache Lösung ist die positive Versorgung mit einem Längstregler runter zu brechen. Die elegante Version ist ein isolierter DC/DC Wandler, der von den +5V des µC versorgt wird. Thor
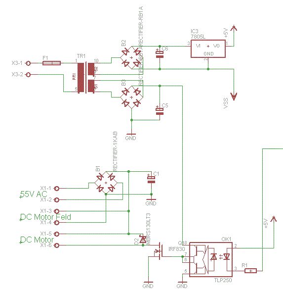
Hi, habe das jetzt so gelöst. Kommt mich günstiger als ein DC/DC Wandler. Ist das ok, das die Versorgungsspannung für den Treiber nicht stabilisiert ist? Welche Schottky Diode kann ich verwenden? Danke und Gruß Nils
Widerstand und Z-Diode wäre auch gegangen aber naja. Die MBRS130 wird sich bei 80V wahrscheinlich schwarz ärgern. Nimm halt irgend was in der Richtung ultra fast recifier oder schottky, das die Spannung hält. Thor
Hi, hatte es gerade etwas eilig. Deshalb habe ich irgendeine genommen ohne nach den Daten zu schauen. Wäre die MBRS 1100 passend? URRM 100V, IF 1A... Die R + Z-Dioden Variante machts einfacher und trennt Steuerung und Lastteil irgendwie "schöner". Danke für den Hinweis! Gruß Nils
> Wäre die MBRS 1100 passend?
Jo, hübsch.
Thor
Mhhh, meinst du nicht, dass IRF830 vom Uds her ein bischen übertrieben ist? Oder hast du ein Fable für große Kühlkörper;)? Thor
Wenn Du was passenderes hast immer ran damit :-) Wieso habe ich große Verlustleistungen bei einer großen Uds? Habe bis dato gedacht, das es bei Uds um die maximale Spannung in gesperrtem Zustand handelt die zwischen drain und source anliegen darf. Sehe ich da was falsch?
Siehst du richtig, bei gleicher Chipfläche, bedeutet eine gringere Sperrspannung auch weniger RDSon. Deine 0.4A sollten aber auch da ganz gut durchpassen. ein 150V Bauteil könntte das sicher kleiner und etl auch billiger, aber wenn Du den Mosfet hast nimm ihn nur. viel Erfolg Hauspapa
Für die Rechtschreibung bitte ich um Entschuldigung, in Sachen Tastaur war dieser Laptop ein Fehlkauf. Hauspapa
@ Nils Ossenbrink (deeznutz) >Wenn Du was passenderes hast immer ran damit :-) Wieso habe ich große >Verlustleistungen bei einer großen Uds? In deiner Anwendung hast du maximal 80V Sperrspannung, ein 100V MOSFET würde reichen. Dein IRF830 hat 500V Sperrspannung und 1,5 Ohm R_DS_ON. Allgemein gilt, dass MOSFETs mit hoher Sperrspannung auch hohen R_DS_ON haben, ist technologisch bedingt. Ein passender MOSFET mit 100V Sperrspannung hat vielleicht 0,1 Ohm und weniger, damit entststehen im durchgeschalteten Zustand deutlich weniger Verluste.
Ok, dann wäre z.B. ein BUZ72 (Uds 100 V, Ids 9.0 A, Rds_on 0,250 Ohm) für meine Anwendung wohl die bessere Wahl!? Vielen Dank für eure Hilfe! Gruß Nils
@ Nils Ossenbrink (deeznutz) >Ok, dann wäre z.B. ein BUZ72 (Uds 100 V, Ids 9.0 A, Rds_on 0,250 Ohm) >für meine Anwendung wohl die bessere Wahl!? Jain. Die BUZ Dinger sind über 30 Jahre alt. Heute gibt es neue Typen mit deutlich weniger R_DS_ON. Aber bei 0,4A ist auch der BUZ OK.
Hallo zusammen, so, Schaltung ist aufgebaut und läuft soweit ganz gut. Ich steuere den Motor mit einer 64kHz PWM an. Zur Erfassung der Drehzahl möchte ich eine Gabellichtschranke verwenden. Bei ersten Tests hat sich allerdings gezeigt, dass diese vom Motor arg gestört wird sobald sie in der nähe ist. Anbei ein paar Screenshots vom Oszi. Die ersten beiden zeigen die Messung am Ausgang der Lichtschranke, der dritte die Ansteuerung des Motors. Würde es vielleicht helfen die steigende Flanke durch einen Gatewiderstand abzuflachen? Danke! Gruß Nils
Gatewiderstand bringt nix. Ich werde mich mal um die Motorzuleitung kümmern. Ich glaube die macht stress...
Ansonsten versuch mal den pullup Widerstand für den Fototransistor kleiner zu wählen. Vielleicht hilft das schon. Thor
Hi, danke für den Hinweis. Habe die Motorzuleitung nun verdrillt und eine gescirmte Leitung für die Lichtschranke genommen. Funzt wie gewollt... Gruß Nils
Bitte melde dich an um einen Beitrag zu schreiben. Anmeldung ist kostenlos und dauert nur eine Minute.
Bestehender Account
Schon ein Account bei Google/GoogleMail? Keine Anmeldung erforderlich!
Mit Google-Account einloggen
Mit Google-Account einloggen
Noch kein Account? Hier anmelden.




