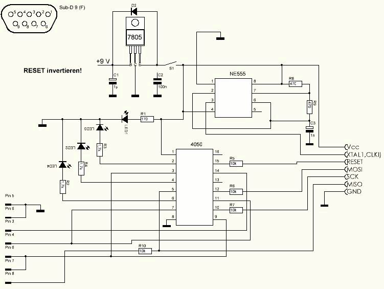
Hallo, zwar habe ich schon Erfahrung in Sachen Elektronik, jedoch nicht so viel in der "Mikrocontroller-Welt". Hier nun die Frage: Würde die Schaltung im Bild funktionieren bzw. einen ATTiny13, ATMega8 sowie einen ATMega32 programmieren können? Der 4050 ist ja im Prinzip ein Puffer, der eben verhindert, dass die RS232-Schnittstelle stark belastet wird. Die 10 Kiloohm-Widerstände sollen einen möglichen Kurzschlussstrom begrenzen (ich hoffe, dass die Widerstände nicht überdimensioniert sind). Da ich mit PonyProg programmiere und der RESET nicht invertiert wird (da 4050 nur ein Puffer ist und kein Inverter), stelle ich in PonyProg ein, dass eben der RESET invertiert werden soll. Müsste doch eigentlich funktionieren, oder? Ich denke mal, dass viele den NE555 unsinnig finden. Ich gebe zu, dass das eigentlich Quatsch ist und ich besser einen Quarzoszillator nutzen sollte. Laut Formel von Mikrocontroller.net (s. UART) bekomme ich allerdings eine Fehlerquote von nur 0,00000001 %, was angeblich funktionieren sollte. Die RS232-Schnittstelle hat 9600 Baud. Somit kann ich ja auch eine lange Kabellänge wählen, die ich eh nicht habe. Die letzte Frage ist, ob jemand mir einen Bootloader für den ATTiny13, ATMega8 und ATMega32 zusenden könnte. Mir ist klar, dass jeder Bootloader anders aussehen wird. Wichtig ist, dass ich den Bootloader mit der Schaltung programmieren kann. Im Prinzip will ich mit dieser Schaltung folgendes machen: 1.: RS232-Schnittstelle mit Schaltung verbinden 2.: RS232-Einstellungen überprüfen (Baud ok, etc.) 3.: In AVR Studio 4 das eigentliche Programm erstellen 4.: Den Bootloader (nur beim ersten Mal) per PonyProg übertragen (flashen) 5.: Das Programm ebenfalls übertragen (flashen) 6.: RS232-Schnittstelle trennen 7.: Mikrocontroller, der programmiert wurde testen 8.: Fertig! Klar ist, dass während der Programmierung nur ein Mikrocontroller eingesetzt werden darf. Würde das so alles klappen? Danke im Voraus!
Ääähh. Eine klare Antwort... Doch was genau ist denn nun falsch in der Schaltung? Ist der 4050 nicht anwendbar? Oder sind die 1,01 MHz des NE555, der eine maximale Frequenz von 1,33 MHz erzeugen kann zu wenig? Eine (hoffentlich lange) Erklärung wäre mir sehr recht.
>Doch was genau ist denn nun falsch in der Schaltung?
Miss mal mit dem Multimeter die Spannungen an der seriellen
gegen Pin5. Dann wirst du schon sehen was da faul ist.
Pin 16 vom 4050 ist nicht angeschlossen.....
>Pin 16 vom 4050 ist nicht angeschlossen.....
Upps VDD liegt ja an Pin 1. Sorry, mein Fehler.
Hi
>Pin 16 vom 4050 ist nicht angeschlossen.....
Warum auch? -> nc
MfG Spess
Heißt das etwa, dass die Schaltung funktionieren würde? Bitte genau überlegen und mich bitte nicht als dumm bezeichnen. Ich habe zwar in der Mikrocontrollertechnik nur einen ATTiny 13 programmiert, aber trotzdem habe ich schon Ahnung über die Elektronik. Bitte nicht persönlich nehmen. Aber die Schaltung würde jetzt also funktionieren?
Abgesehen vom ungeeigneten Puffer, würde ich als Taktgeber der Einfachheit halber einen Quarz-Oszillator verwenden. Diese Schaltung ist so nur geeignet, wenn Du den Mikrocontroller direkt anschließt, also ohne die Zielschaltung. Die ISP Schnittstelle kann aber auch so verwendet werden, dass der Mikrocontroller in eigebautem Zustand programmiert wird. Da würde dann der Taktgeber eher stören und auch die 10k Ohm Widerstände. Normale ISP Adapter haben ganz bewusst KEINE Widerstände in Reihe zur ISP Schnittstelle, um eine Doppelbelegung durch die Zielschaltung zu ermöglichen. Da sind dann ggf Widerstände. Zum Beispiel:
1 | ISP Adapter o------------+---------o AVR |
2 | | |
3 | +--[===]--|>|--- GND |
4 | LED |
Oder so
1 | ISPAdapter o-------------+---------o AVR |
2 | | |
3 | +---[===]----o Ausgang von einem Logik IC |
4 | 2,2k |
Dein Adapter wird mit USB zu Seriell Adapterkabeln NICHT zufriedenstellend funktionieren, selbst wenn Du die richtigen geeigneten Puffer verwendest. PonyProg funktioniert nur mit "echten" seriellen und parallelen Ports. Wenn Dein Computer diese Schnittstellen nicht hat, brauchst Du einen aktiven USB Adapter wie er ab 5 Euro im Versandhandel angeboten wird. Ist übrigens nicht teurer, als Dein Eigenbau (aber langweiliger).
Diese Antwort ist schon besser. Allerdings frage ich mich, warum der Puffer ungeeignet sein soll. Er kann nämlich Frequenzen von bis zu 30 MHz schalten (laut Datenblatt). Warum soll er also nicht funktionieren? Übrigens: Der Mikrocontroller wird direkt mit dieser Schaltung verbunden. Das heißt, dass "am Ende" der Schaltung ein IC-Testsockel mit 8, 28 und 40 Beinen installiert ist. Die einzelnen Ausgänge meines Adapters gehen dann direkt zum Mikrocontroller (z.B. MISO geht an MISO (Pin 6 am ATTiny13)). Die Frage ist jetzt nur, ob das Programm PonyProg dann die richtigen Daten sendet. Im Prinzip ist es ja so, dass die eingehenden Signale der RS232-Schnittstelle umgewandelt werden in positive Impulse, die 5 V nicht überschreiten (deswegen ist der 4050 an dem 7805 angeschlossen). Und dadurch sollte doch eigentlich der Mikrocontroller programmiert werden, oder? Die Widerstände kann ich von mir aus auch weglassen. Sie sollten eigentlich nur als Strombegrenzung dienen. Aber da der jeweilige Mikrocontroller nur in der Schaltung programmiert werden soll und auf einer anderen, der eigentlichen Schaltung funktionieren soll, d.h. sein Programm erst dort starten soll, müssten die Widerstände eigentlich nicht störend sein, oder? Fazit: Der Mikrocontroller soll in dieser Schaltung NUR programmiert werden. Getestet wird er auf einer anderen Platine bzw. Schaltung. Im Prinzip ist das also kein ISP-Adapter, sondern einfach nur ein Programmiergerät (ich hoffe, dass das stimmt, was ich sage). Würde dann eventuell folgendes funktionieren: 1.: Bootloader mithilfe der Schaltung per PonyProg übertragen 2.: eigentliches Programm (z.B. LED´s sollen blinken) übertragen 3.: Entfernen der RS232-Schnittstelle und der Stromversorgung 4.: Mikrocontroller in Testschaltung umstecken 5.: Mikrocontroller mit Strom versorgen 6.: Die angeschlossenen LED´s mit Vorwiderstand sollten jetzt blinken 7.: "Ziel erreicht"
Philipp Buchmann schrieb: > Würde dann eventuell folgendes funktionieren: > [...] Ja das würde es. Aber warum sollte man das machen wollen? Heute ist es üblich die Mikrocontroller in der Zielschaltung zu flashen, sofern sie das unterstützen (was eigentlich alle modernen µCs können). Bei AVRs führt man einfach die Programmierleitungen auf eine Steckerleiste oder Ähnliches nach außen und schließt einen Programmer an. Dafür gibt es 2 Quasi-Standards (6- und 10-polig). Hier mal einige Programmer: Anfangs habe ich mit der Schaltung vom Pollin-Board gearbeitet[1, 2]. Hat bei mir immer funktioniert. Allerdings soll es Probleme mit USB-Seriell-Wandlern geben. Du kannst auch an einen Parallelport direkt mit Widerständen ran gehen[3]. Diese Schaltung entspricht im Wesentlichen der STK200-Programmierschaltung. Ponyprog und avrdude unterstützen diesen Programmer. Allerdings funktioniert Bitbanging auf dem Parallelport unter modernen Windowsversionen nicht mehr. Ein Linux schafft da Abhilfe. Eine andere Möglichkeit, wäre ein usbasp aus der Bucht. Den gibts für knapp 3 Euro aus China[4] und für 10 Euro aus Deutschland[5]. Die entsprechen diesem Projekt[6]. Vorsicht: Ich hab schon welche gehabt, da wurden die Z-Dioden in den USB-Signalleitungen vergessen. Die funktionierten so mit fast keinem Computer. Dabei handelte es sich um diese hier[7]. Diese hier sind ok[4]. [1] http://www.mikrocontroller.net/attachment/44451/pollin-isp.png [2] http://www.pollin.de/shop/downloads/D810038B.PDF [3] http://www.edaboard.com/thread86584.html#post378456 [4] http://www.ebayitem.com/170813851774 [5] http://www.ebayitem.com/170677205527 [6] http://www.fischl.de/usbasp/ [7] http://www.ebayitem.com/130766428589 PS. Wenn du 30 Euro übrig hast, dann rate ich dir persönlich einen AVRISPmkii zu kaufen. Damit wirst du die wenigsten Probleme haben. Gruß Oliver
Oliver J. schrieb:
> Ja das würde es.
Ich denke mal, dass das die Antwort ist, auf die ich gewartet habe.
Zwar werden viele im Forum sagen, dass ich lieber im System
programmieren (ISP) sollte.
Aber um ehrlich zu sein: Meine unprofessionellere Schaltung reicht mir
völlig aus!
Ich werde also zum Beispiel am PC ein Programm schreiben, mit dem ich
zum Beispiel 7-Segment-Anzeigen per Multiplexing o.ä. ansteuern kann,
die mir dann beispielsweise Binärzahlen in Dezimalzahlen umwandeln kann.
Klingt sehr einfach? Aber das reicht mir. Und ich denke auch, dass ich
mit meiner Schaltung große Projekte fertigstellen kann, die eben etwas
länger dauern werden und umständlich sind.
Der Vorteil meiner Schaltung ist, dass sie billig und klein ist und
dennoch der "Spaß am Bauen" nicht vernachlässigt wird.
Ich bedanke mich für eure Hilfe.
Mit freundlichen Grüßen
Philipp Buchmann
Noch eine letzte Frage: Sind folgende Optionsmenüs in PonyProg so (s. unten) richtig eingestellt? Und beim Optionsfenster "I/O port setup" müssen doch eigentlich nur "Serial" und weiter unten "Invert Reset" ein Häckchen haben, oder? Nicht vergessen: Ich möchte mit der Schaltung NUR programmieren, nicht im gleichen Sockel testen! Er wird nach der Programmierung entfernt und in die eigentliche Schaltung normal arbeiten. Bilder: - http://www.mikrocontroller.net/wikifiles/c/c6/Ponyprog2000.png Danke im Voraus!
Hi >Ich möchte mit der Schaltung NUR programmieren, nicht im gleichen Sockel >testen! Er wird nach der Programmierung entfernt und in die eigentliche >Schaltung normal arbeiten. Wenn du deinen Controller an einem Tag 50 oder mehr mal umgesteckt hast, siehst du das vielleicht anders. MfG Spess
Wenn man sich ständig "verprogrammiert", dann würde ich es ja zugeben. Aber wenn man es erstmal richtig kann, dann denke ich, braucht man den Mikrocontroller nicht so oft hin- und herstecken, oder? Bite nicht die Frage vergessen (s. oben)! Ist PonyProg korrekt für den ATTiny13, ATMega8 und ATMega32 eingestellt?
Philipp Buchmann (Gast) schrieb: "Aber wenn man es erstmal richtig kann, dann denke ich, braucht man den Mikrocontroller nicht so oft hin- und herstecken, oder?" Hast Du schon mal was programmiert? Hat es immer auf Anhieb funktioniert? Falls ja dann Gratulation. Solche Leute braucht das Land!
Gut, gut. Entschuldigung. Noch bin ich ein blutiger Anfänger, aber ich werde doch später bestimmt andere Programmierschaltungen bzw. Programmiergeräte nutzen. Es ist doch nur zum Anfang. Nur, um zu sehen, wie der Mikrocontroller arbeitet. Nur, um ihn "kennenzulernen". Außerdem habe ich IC-Testsockel auf dem Programmiergerät. Seid mir nicht böse, doch ich will folgendes wissen: Ist PonyProg richtig eingestellt (s. 4 Beiträge weiter oben)? Bitte antwortet einfach mit JA oder NEIN. Und wenn die Antwort NEIN sein sollte, dann sagt mir den Grund und berichtigt bitte die Einstellung, damit ich den Mikrocontroller einfach mal testen kann. Damit ich in meinem Leben mal sagen kann, dass ich mit einem selbst gebauten Programmiergerät einen Mikrocontroller programmiert habe :D. Es wäre sehr aufmerksam, wenn Ihr also so antworten würdet. Danke im Voraus!
Philipp Buchmann schrieb: > Aber wenn man es erstmal richtig kann, dann denke ich, braucht man den > Mikrocontroller nicht so oft hin- und herstecken, oder? LOL Der war gut. > Ist PonyProg richtig eingestellt (s. 4 Beiträge weiter oben)? Zu PonyProg kann ich nicht viel sagen. Ich nehme avrdude, denn PonyProg ist recht bescheiden:
1 | avrdude -c ponyser -P \\.\COMx -p m32 |
2 | avrdude -c ponyser -P \\.\COMx -p m8 |
3 | avrdude -c ponyser -P \\.\COMx -p t13 |
Hast du jetzt schon eine Programmer-Schaltung oder nicht? Gruß Oliver
Wenn ich in meiner Schaltung den 4050 von der Versorgungsspannung kappen würde, hätte ich doch dann einen ISP-Programmiergerät, oder? Ich denke mal nicht, dass die 10 Kiloohm-Widerstände einen Mikrocontroller groß belasten, oder? Vielleicht weiß einer trotzdem mit PonyProg weiter. Also, ob die Optionen richtig eingestellt worden sind. Ich glaube nicht, das AVRDude mit meiner Schaltung kompatibel ist, oder? Es benötigt doch den STK200.
Philipp Buchmann schrieb: > Ich glaube nicht, das AVRDude mit meiner Schaltung kompatibel ist, oder? > Es benötigt doch den STK200. Sorry das ist natürlich richtig.
1 | -c pony-stk200 |
Gruß oliver
Philipp Buchmann schrieb: > Sind folgende Optionsmenüs in PonyProg so (s. unten) richtig > eingestellt? Ich bin auch noch ziemlich neu in der µC-Programmierung. Für meine LED-Leuchtübungen habe ich allerdings keine Fuses für den µC ändern müssen. Ich habe PonyProg die Fuses meines ATMega32 auslesen lassen und mal drübergeschaut, aber die 1 MHz Werkseinstellung war für die Versuche ausreichend. (siehe Bild) Insofern würde ich dir empfehlen über Ctrl-S die Fuses auszulesen und nur die wirklich notwendigen Dinge wie vielleicht JTAG und Taktfrequenz, besser aber erstmal nichts, zu verändern. Gruß Jay
Jay W. schrieb: > aber die 1 MHz Werkseinstellung war für die Versuche > ausreichend. (siehe Bild) Danke für deine Antwort. Nur theoretisch: Welche/s Häckchen muss ich noch setzen/entfernen, wenn ich mit einem externen Taktgenerator (z.B. NE555) arbeite? Ich will es nur wegen der Theorie erfahren. Toll wäre es, wenn man noch so ein Bild von PonyProg einfügen würde, die vor allen Dingen zu meiner Schaltung passt. Danke im Voraus!
Noch was: Ich bräuchte natürlich immer noch den Bootloader, den ich über mein Programmiergerät auf den Mikrocontroller übertragen kann. Ich bräuchte den Bootloader von dem ATTiny13, ATMega8 und ATMega32. Entweder, man schickt mir direkt die HEX-File, die ich dann einfach per PonyProg über meine Schaltung in den Mikrocontroller übertrage, oder eine ASM-Datei, die ich dann in AVR Studio 4 kompiliere. Und bitte nicht die "theoretischen" Einstellungen von PonyProg vergessen (s. oben).
Philipp Buchmann schrieb: > Und bitte nicht die "theoretischen" Einstellungen von PonyProg vergessen Welche Windows Version hast du überhaupt? Der Parallelport lässt sich nämlich nur bis Windows XP ganz passabel für Bitbanging-Sachen verwenden. Unter Windows Vista und Windows 7 (64 Bit Versionen) sind extreme Kopfstände notwendig, um Ponyprog dazu zu überreden mit dem Parallelport zu sprechen: http://ponyprog.sourceforge.net/phorum/read.php?2,501 > oder eine ASM-Datei, die ich dann in AVR Studio 4 kompiliere. Beitrag "FBOOT18: Bootloader ATtiny13 - ATmega261" Wünsche viel Erfolg Gruß Oliver
Oliver J. schrieb:
> Welche Windows Version hast du überhaupt?
Ich habe Windows XP Home Edition 32-Bit. Also zurzeit eine ältere
Windows-Version.
Zu dem Bootloader:
1.: Muss ich die datei "BOOTLOAD.ASM" kompilieren und per PonyProg
übertragen?
2.: Muss ich das Semikolon im 1. "include"-Beriech, im 2. oder 3. oder
sogar alle entfernen?
3.: Vom "WDTRIGGER", "CRC", und "VERIFY" Finger weg, oder?
4.: Sind die "Port Definitions" für den ATTiny13 bzw. ATMega8 bzw.
ATMega32 richtig eingestellt?
5.: Ich sehe nur die datei "m32def.inc", die etwas mit dem ATMega32 zu
tun haben. Muss ich nur dort das Semikolon entfernen?
Ich will nur sichergehen, ob ich das richtig einstellen würde. Bitte
einfach beantworten.
Noch besser wäre es, wenn man mir alle Optionen für den ATTiny13, den
ATMega8 und den ATMega32 verraten würde. Bilder wären hier sehr
hilfreich.
Danke im Voraus!
Philipp Buchmann schrieb: > 1.: Muss ich die datei "BOOTLOAD.ASM" kompilieren und per PonyProg > übertragen? Ja. Genauer gesagt: assemblieren. > 2.: Muss ich das Semikolon im 1. "include"-Beriech, im 2. oder 3. oder > sogar alle entfernen Du musst für jeden Controller separat assemblieren und dabei die include für den jeweiligen Controller aktivieren. > 3.: Vom "WDTRIGGER", "CRC", und "VERIFY" Finger weg, oder? Kannst du so lassen. > 4.: Sind die "Port Definitions" für den ATTiny13 bzw. ATMega8 bzw. > ATMega32 richtig eingestellt? Beim Attiny13 wird das nicht assemblieren, weil der keinen PORTD hat. Der Bootloader verwendet einen Software-Uart der 8MHz Takt voraussetzt. Du kannst da also die Pins eintragen, die du verwenden möchtest. > 5.: Ich sehe nur die datei "m32def.inc", die etwas mit dem ATMega32 zu > tun haben. Muss ich nur dort das Semikolon entfernen? Siehe 2. Antwort und das: m8def.inc --> Mega8 m32def.inc --> Mega32 tn13def.inc --> Tiny13 > Noch besser wäre es, wenn man mir alle Optionen für den ATTiny13, den > ATMega8 und den ATMega32 verraten würde. Bilder wären hier sehr > hilfreich. Ein bisschen musst du auch tun... PS. Funktioniert denn dein STK200-Programmer schon? Gruß Oliver
Philipp Buchmann schrieb: > Der Vorteil meiner Schaltung ist, dass sie billig und klein ist und > dennoch der "Spaß am Bauen" nicht vernachlässigt wird. Der 'Spass am Bauen' schlägt ganz schnell um, wenn nichts funktioniert. Konzentriere deinen 'Spass am Bauen' lieber auf die Zielschaltung und nicht auf den Programmer. Und das Kostenargument: Wenn man bedenkt, für wie wenig Geld man mitlerweile USB-Programmer kaufen kann, kehrt sich dieses Argument ganz schnell ins Gegenteil um.
Hi
>Der 'Spass am Bauen' schlägt ganz schnell um, wenn nichts funktioniert.
Wenn das Teil an eine Serielle Schnittstelle angeschlossen werden soll
ist es eh Müll. Ein 4050 verträgt zwar Spannungen oberhalb der
Versorgungsspannung. Aber nicht unterhalb von -0,5V.
MfG Spess
> Ein 4050 verträgt zwar Spannungen oberhalb der > Versorgungsspannung. Aber nicht unterhalb von -0,5V. Stimmt! So ein Mist aber auch! Okay, machen wir es kurz und knackig. Ihr entscheidet, denn Ihr habt die Ahnung: 1.: Welche ISP-Programmierschaltung lohnt sich zu bauen (möglichst klein). 2.: Welche (evtl. kostenlose) Software muss ich dazu nutzen? Einfach antworten, so wie Ihr euren ersten Mikrocontroller programmiert habt. Übrigens werde ich meist nur LED´s bzw. 7-Segment-Anzeigen ansteuern. Mit Motoren werde ich wahrscheinlich überhaupt nichts zu tun haben. Trotzdem könnte das aber auch in Betracht gezogen werden. Ich brauche also eine Schaltung bzw. ein Programmiergerät, dass ALLES oder zumindestens vieles kann, also viel programmieren kann. Danke im Voraus!
Philipp Buchmann schrieb: > 1.: Welche ISP-Programmierschaltung lohnt sich zu bauen (möglichst > klein). > 2.: Welche (evtl. kostenlose) Software muss ich dazu nutzen? zu 1. Mit SIprog-Schaltung in minimalster Ausführung auf Steckbrett mit Ponyprog einen mega8 mit der usbasp-Firmware geflasht(http://www.fischl.de/usbasp/). Damit dann einen usbasp gebaut, der geht am USB... zu 2. avrdude + Grafisches Benutzerinterface Ich möchte nur dazu sagen, dass es nicht gerade der Weg ist, der die meisten Fehler eliminiert. Usbasp lohnt sich auch nicht mehr zu bauen, den gibts vom Chinesen für 3€ in der Bucht.
Hi >1.: Welche ISP-Programmierschaltung lohnt sich zu bauen (möglichst >klein). Keine. Kauf dir ein AVR ISP MKII und fertig. >2.: Welche (evtl. kostenlose) Software muss ich dazu nutzen? AVR Studio. >Einfach antworten, so wie Ihr euren ersten Mikrocontroller programmiert >habt. Welche? AVRs: STK200, STK300, STK500, AVR ISP MKII, AVR Dragon und AVR ICE MKII. Alles original Atmel und hat immer problemlos funktioniert. MfG Spess
Okay, ich habe jetzt einen anderen selbstgebauten und funktionierenden PonyProg-Adapter gebaut. Ich bin in Assembler bis jetzt noch eine absolute Null. Wenn ich den ATMega32 auf 1 Hz takte (in der Testschaltung), würde dann die angeschlossene LED einmal an und dann wieder ausgehen? > clr r16 ; Clear r16 > ser r17 ; Set r17 > out $18,r16 ; Write zeros to Port B > nop ; Wait (do nothing) > out $18,r17 ; Write ones to Port B Welcher Anschluss wäre jetzt beim ATMega32 unter Spannung? Danke im Voraus.
Moment! Ich habe evtl. eine eigene (hoffentlich funktionierenden) Blinkschaltung. Würde folgender Code an Pin 1 bzw. danach an Pin 2 eine Spannung (5 V) erzeugen bzw. durchschalten, danach alles ausschalten und alles wiederholen (Blinkschaltung)? -> .include "m32def.inc" -> out DDRB, 1 -> :Sprungmarke -> sbi PORTB, 1 -> cbi PORTB, 1 -> nop -> sbi PORTB, 2 -> cbi PORTB, 2 -> nop -> rjmp Sprungmarke Wenn die 2. Zeile zur folgenden umgeändert werden würde: -> out DDRB, 0 dann wären doch alle "PB"-Pins als Eingang beschaltet, oder?
Oliver J. schrieb: > RTFM... eher RTFT... Lies doch einfach mal das leicht verständliche, wunderbare AVR-Tutorial!
Oliver J. schrieb: > Philipp Buchmann schrieb: >> Und bitte nicht die "theoretischen" Einstellungen von PonyProg vergessen > Welche Windows Version hast du überhaupt? Der Parallelport lässt sich > nämlich nur bis Windows XP ganz passabel für Bitbanging-Sachen > verwenden. Unter Windows Vista und Windows 7 (64 Bit Versionen) sind > extreme Kopfstände notwendig, um Ponyprog dazu zu überreden mit dem > Parallelport zu sprechen: > http://ponyprog.sourceforge.net/phorum/read.php?2,501 > >> oder eine ASM-Datei, die ich dann in AVR Studio 4 kompiliere. > Beitrag "FBOOT18: Bootloader ATtiny13 - ATmega261" > > Wünsche viel Erfolg > > Gruß Oliver Wrong! Keine Kopfstände nötig, gibt ne Version mit einer eigenen dlportio.dll welche einen anderen Treiber verwendet (TVicPort), einfach den Treiber installieren (Link in der Readme) und die modifizierte Ponyprog Version verwenden. -> http://www.techcat.de/index.php?ponyprog
Marcel schrieb: > Keine Kopfstände nötig, gibt ne Version mit einer eigenen dlportio.dll > welche einen anderen Treiber verwendet (TVicPort), einfach den Treiber > installieren (Link in der Readme) und die modifizierte Ponyprog Version > verwenden. Gab es das Teil schon, als ich den Post abgesetzt habe? Gruß Oliver
Schon, aber nur unter Privat verteilt. Da es aber scheinbar reichlich Interesse gibt ist es jetzt online gestellt worden.
Bitte melde dich an um einen Beitrag zu schreiben. Anmeldung ist kostenlos und dauert nur eine Minute.
Bestehender Account
Schon ein Account bei Google/GoogleMail? Keine Anmeldung erforderlich!
Mit Google-Account einloggen
Mit Google-Account einloggen
Noch kein Account? Hier anmelden.

