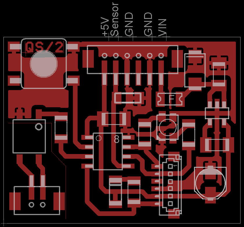
Abend zusammen! Eins mal vorne weg. Ich bin erst Lehrling im mittlerweile 3. Lehrjahr und hab mit dem Layouten einer Platine noch nicht wirklich viel am Hut. Somit hab ich ein Projekt gesucht um mir das im Selbststudium ein bisschen genauer anzuschauen. zum Projekt selbst: Es ist/soll ein Zündunterbrecher für ein Motorrad werden. Ziel der Sache ist es kurz vor dem Schaltpunkt (am Schalthebel --> Reedkontakt dient als Sensor) die Zündung für ca. 50ms zu unterbrechen um den nächsten Gang einlegen zu können. Solche "Schaltautomaten"/"Quickshifter" gibt es schon auf dem Markt. Allerdings sind diese hoffnungslos überteuert (350€ ca.) Die Zündunterbrechung an sich hab ich mit einem PhotoMos gelöst. Die Kill-Leitung (--> Primärseite der Zündspule, d.h. kurze Spannungsspitzen von bis zu 400V) wird hierbei einfach auf Masse gelegt. So wie es der Schalter zum abstellen des Motorrads auch macht. Da ich das ganze mit einem PIC gelöst habe und mir vorher keine Gedanken über die EMV gemacht habe steh ich jetzt natürlich vor einem Problem. Die Hardware als auch die Software funktioniert bereits einwandfrei. Jedoch nur wenn ich sehr penibel auf die Kabelverlegung achte. Jetzt kommt Ihr ins Spiel. Wie kann ich das jetzt ein bisschen unanfälliger bez. der EMV machen? Die Leiterplatte sitzt in einem Kunstoffgehäuse und soll nach Möglichkeit durch eine Zusatzbeschaltung (z.b. durch zusätzliche Bauteile an den Versorgungsleitungen) unempfindlicher gemacht werden. Das wars erstmal von mir. Eins noch vorne weg: Echt ein Top-Forum hier. Hab hier schon sovieles gelernt durch einfaches mitlesen. Grüße, Christian
Spannungsspitzen werden dir deine Elektronik grillen da diese nicht vor entsprechend auftretenden Transienten abgesichert ist. Mit diesen Thema solltest du dich intensiver auseinandersetzen und im DSE-FAQ gibt einen interessanten und auch ausführlichen Artikel darüber. Wenn du dich mit diesen Thema auseinander gesetzt hast, kannst du dich dann anschließend um die Störungen welche über die IOs eingekoppelt werden können, kümmern. http://dse-faq.elektronik-kompendium.de/dse-faq.htm#F.23 Wenn du hier im Forum dich umschaust wirst du viele andere Hilfreiche Beiträge finden. (Einfach mal um die Suche bemühen ;) Ich habe keine Ahnung wie es mir der Gesetzlage aussieht.. Aber bist du dir sicher das du einfach so an deinen Motorrad rumbasteln darfst?
Hab mir den Artikel mal angesehen. Im Grunde hab ich schon ein paar Dinge davon in der Schaltung. Transzorb, Sicherung, C vor und nach dem linear Regler. (ist auch ein LDO also auch ab 6V voll da) Eine Drossel, die fehlt allerdings, die werde ich morgen auch gleich nachrüsten (; Wie errechne ich mir hier den Wert? Den Elko und die Diode seh ich momentan noch nicht so kritisch. Mein Motorrad hat eine relativ starke Lichtmaschine und bis auf die Zündung KEINEN Verbraucher. (kein Licht, kein E-Starter,..) Es handelt sich hierbei um eine nicht straßenzugelassenes Supermoto für die Rennstrecke, womit sich das dann auch geklärt hätte (: Meine Inputs werd ich auch noch mit dem RC Glied versehen (10nF +10K) Erstmal danke für den Link. Falls es noch hilft. Es handelt sich hierbei um Störfrequenzen von 25-~170HZ. (1500-10000u/min .. zündet JEDE Umdrehung)
und auch die Längsdiode ist nicht verkehrt in er Zuführung. Für den Sensoranschluss wäre evtl. ne Entkopplung per Optokoppler sinnig.
Selbst WENN die Schaltung richtig sein sollte, kann der Aufbau ein Fiasko werden. Allgemein: 1. Jeder Draht ist auch eine "Antenne"! 2. Massepunkt! 3. Mechanischer Aufbau sollte schwingungsfest sein. Auch Millimeterdicke Drähte brechen bei Resonanzen!
Bitte melde dich an um einen Beitrag zu schreiben. Anmeldung ist kostenlos und dauert nur eine Minute.
Bestehender Account
Schon ein Account bei Google/GoogleMail? Keine Anmeldung erforderlich!
Mit Google-Account einloggen
Mit Google-Account einloggen
Noch kein Account? Hier anmelden.

